Мелодия-103 стерео

  • Автор темы Автор темы LDS
  • Дата начала Дата начала

Вложения

И это только начало, наши разработчики также начали приобщаться к мировому опыту.
Третий вариант внизу вполне логичен - это усилитель Лачиняна которому больше лет чем большинству комментаторов здесь. Они не знают что было до их рождения или когда они под стол пешком ходили.
Идея Лачиняна вполне разумна: на лампах сделан усилитель по напряжению и обратных связей в ламповых каскадах вполне достаточно для усиления в десятки вольт с малыми искажениями и хорошим быстродействием, а вторая часть, чисто транзисторный токовый "повторитель Агеева" (не будем про авторство, не имеет усиления по напряжению и общая ООС просто не нужна. Хорошая вещь.
Это ничего общего не имеет с полным транзисторным усилителем без обратной связи.
Селф написал кучу книг по разработке, но так и не понял от чего на самом деле зависит качество звука.
А как он мог понять, если у него одни симуляции?
Но если бы только Сёлф. И другие выдвигают только гипотезы.
время задержки прохождения сигнала должно быть близко к нулю, но это трудно сделать обеспечив устойчивость. Не можете делать такие усилители - тогда делайте безОСные!.
Или делайте другие усилители звук которых вам нравится. Забавно как рекомендации меняются от сверхглубочайшей обратной связи до её полного отсутствия. Может есть золотая середина?
Вряд ли идея хороша если она доведена до крайности, до абсурда.
Помню в книгах 1950-х годов писали что глубина ООС в высококачественных ламповых усилителях (а других не было) нужна 20...30 дБ.
 
Последнее редактирование модератором:
Помню в книгах 1950-х годов писали что глубина ООС в высококачественных ламповых усилителях (а других не было) нужна 20...30 дБ.

Основным идеологом ограничения глубины ООС не более 30 дБ был Отала. Он считал что более глубокая ОС приводит к TIM-искажениям. На самом деле это происходит в редких случаях. На мой взгляд именно высокое значение ГВЗ приводит узкой полосе пропускания в малосигнальной области что и приводит к «убийству» микродинамики. Не зря разработчики хорошо звучащих усилителей обращают особое внимание на полосу пропускания, на усиление ультразвуковых сигналов, на быстродействие, на скорость нарастания. Все эти параметры зависят от ГВЗ, от его характеристики вплоть до 1 МГц и далее. Желательно чтобы горизонтальный участок был линейным с последующим спадом. Если имеет место подъем ГВЗ перед спадом, то желательно чтобы он был как можно меньше (не более 2 величин горизонтального участка) и как можно дальше (не ближе 1 МГц).

Дэвид Хафлер как никто другой был близок к разгадке критериев качественного звука. Его ошибка была в том что он измерял SWDT в установившемся режиме. Его усилитель XL-280 позволял получать в звуковом диапазоне ГВЗ близкое к нулю (что соответствует высказыванию Кирилла Хамера), но при этом ГВЗ имело большой выброс на частотах вблизи 350 кГц. Именно этот выброс и не позволял усилителю точно усиливать сигнал с первого периода. Радиолюбители перестраивали коррекцию так, чтобы ГВЗ было ровным до 1 МГц без выброса на частоте 350 кГц и не превышало 100 нс. При этом качество звука заметно улучшалось.
 
Последнее редактирование:

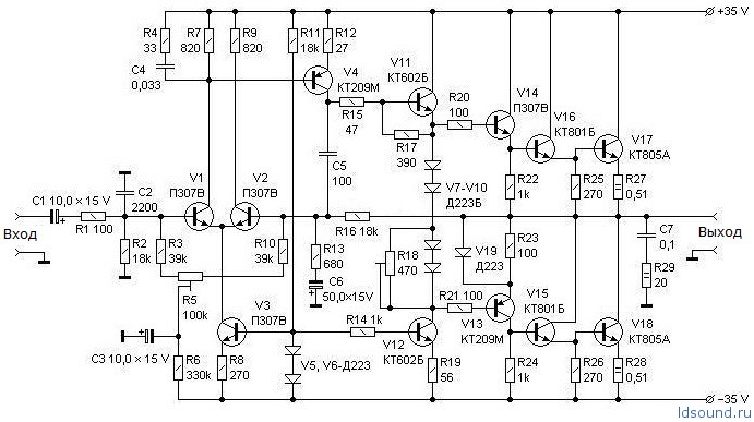
Мелодия-103 стерео​

В журнале Электор статья о подобном усилителе называлась "Аромат шестидесятых":)
В 2020 на diy.com просимулировали "Бомжика-инженера" с моделями современных транзисторов и получили 0,0001% на 20кгц.
Ну, не знаю, чим там пахло в 60-х, але в 70-х за схемою з додатковим повторювачем між виходом другого каскаду підсилення напруги і стадією підсилення струму виготовляли кожен другий підсилювач для звуку тогочасні провідні європейські виробники. Разом з додатковою вольтодобавкою. На той час таке схемотехнічне рішення було проривним, порівняно з JLH та Ліном, які вже тоді добряче набили оскомину тогочасним схемотехнікам. Вони вже тоді знали, що струм в навантаження каскаду підсилення напруги то фактор спотворень і намагались вичавити зі схеми максимум підсилення в петлю, збільшуючи ефективний опір навантаження каскаду.
Не дивно, бо в ті доісторичні часи зі кремнієвими BJT типу pnp середньої потужності навіть в них була "напряжонка"(С).
Також цей схемотип був героїчно зкомунізджений радянськими інженерами і використаний, зокрема Шушуріним, в своїх підсилювачах.
Сьогодні він гідний лише музея історії схемотехніки.
 
Последнее редактирование:
Також цей схемотип був героїчно зкомунізджений радянськими інженерами і використаний, зокрема Шушуріним, в своїх підсилювачах.
Сьогодні він гідний лише музея історії схемотехніки.
Так и Шушурин (он же Lamm) перебравшись в Америку отказался от применения такой эффективной ОООС, все его усилители как ламповые, так и транзисторные были безОСными, а почему?
 
Так и Шушурин (он же Lamm) перебравшись в Америку отказался от применения такой эффективной ОООС, все его усилители как ламповые, так и транзисторные были безОСными, а почему?
Я тебе больше скажу. Шушурин-1 тоже не являлся ООСным усилителем. Так что он не отказался, он даже не пытался.
 
Который по схеме, подобной Мелодии (по хронологии-1975
R_1975_01_1.jpg
)))?
 
Последнее редактирование:
Который по схеме, подобной Мелодии (по хронологии-1975
поменять полярность и поставить на выход гт806,квази будет на много линейнее,тк в плече шиклаи кремний
в ун поставить п609а а на вход каскод гт311и+джифет или кт3102е
во втором шушурине комплементарную двойку на выход 1941\5198
и нормальный транзистор в УН и лучше полярность сменить в дифф 2SA970 +зеркало на 2240
 
Последнее редактирование:
поменять полярность и поставить на выход гт806,квази будет на много линейнее,тк в плече шиклаи кремний
в ун поставить п609а а на вход каскод гт311и+джифет или кт3102е
И ничего не поменяется. Ибо ты бредишь. Потому что вся проблема этого усилка вовсе не в некоей порялности и неких ГТ806 которые якобы будут линейнее.
 
ГТ806 которые якобы будут линейнее.
не в них дело а в том что дарлингтон будет на двух германцах а шиклай на кремний плюс германий и порог открывания плеч примерно одинаковый что уменьшит ступеньку,остальное не страшно,мало заметно на слух,это без переделки схемы,а так конечно можно повторителей напихать и ИТ ума много не нужно
в штатном порог открывания шиклаи 0,3в а дарлингтона 1,3в
если слелать как я написал будет 0,65 и 0,6в
ну и мп26бна входе -идиотизъм
 
Последнее редактирование:
не в них дело а в том что дарлингтон будет на двух германцах а шиклай на кремний плюс германий и порог открывания плеч примерно одинаковый что уменьшит ступеньку,остальное не страшно,мало заметно на слух,это без переделки схемы,а так конечно можно повторителей напихать и ИТ ума много не нужно
в штатном порог открывания шиклаи 0,3в а дарлингтона 1,3в
если слелать как я написал будет 0,65 и 0,6в
ну и мп26бна входе -идиотизъм
ну напихай, раз ума много не нужно. ток понятно я не про мелодию а про шушурина , схему я кинул выше. там сам шушурин аж четыре ступени повторителей накидал, как думаешь, помогло?)
 
Коли я згадував Шушуріна, мав на увазі Амфітони і Фенікси, перш за все. :) Це також його діти.
Знайдіть десять відмінностей між їх схемами і, наприклад, схемами Саб чи Телефункенів кінця 70-х...початку 80-х років минулого сторічча.
Юане, час відпустити Кривоїда, сьогодні він виглядає динозавром.
А дядькові бокарьову потрібно підказати за асиметричний повторювач після другого каскаду з навантаженням на вольтодобавку.
Можливо пограється ще якийсь рік і видасть черговий АБ
 
Последнее редактирование:
там сам шушурин аж четыре ступени повторителей накидал
там транзисторы шлак. достаточно двойки в его схеме 139\140+5198\1941
и в ун 2sa970 в дифф 2240 хотя лучше полярность сменить остальное можно оставить,или зеркало добавить
 
Шушурін не володів машиною часу. smile_10
Використовував те, що мав в шухляді.
Але останніх пів сторічча освічені схемотехніки також не сиділи склавши руки, тому ренесанс тодішніх підсилювачів Шушуріна для рукосуїв сьогодні на сучасній елементній базі виглядає не менш дивно, ніж спроба буржуазних дайєрв відродити Бомжа.
Але місцеві рукосуї пручаються smile_1
 
Последнее редактирование:
там транзисторы шлак. достаточно двойки в его схеме 139\140+5198\1941
и в ун 2sa970 в дифф 2240 хотя лучше полярность сменить остальное можно оставить,или зеркало добавить
Там всё не так просто . А цепляется одно за другое. Захотелось длинный ВК- в итоге пришлось срезать глубину оос через него до 20дБ посредством конденсатора С5. Нет секса-прыщи- нет секса. По кругу. Уже давно это порешали, ты забыл наверное.
file.php
 
ты прав, видимо Рогову хорошо проплатили что он рекламирует безОСные усилители.
А где тут в приведенных цитатах был Рогов? Есть пруфы?
Полезно почитать последнее интервью Трусова, он нашел хорошую альтернативу ВК Хаксфорда.
И какова же альтернатива, по его мнению? А то рекламные разливы маслом по дереву не особо убедительны, уж вы меня простите.
По высказыванию одного из представителей компании выпускающей высококлассные усилители в усилителях с ОООС время задержки прохождения сигнала должно быть близко к нулю, но это трудно сделать обеспечив устойчивость.
Троюродный внучатый племянник сказал, что у кого-то трудности с чем-то. И что же это доказывает? Что они не владеют навыками коррекции систем с обратной связью? Почему тогда их слова вообще рассматриваются сейчас здесь? Не могу понять на что вы опираетесь, выбирая себе опорные источники данных. Монетку подкидываете?
В реальных усилителях с ООС время задержки прохождения сигнала со входа до выхода колеблется от 0,2 мкс до 5 мкс и более.
И где это сигнал так блуждает долго?
Так и Шушурин (он же Lamm) перебравшись в Америку отказался от применения такой эффективной ОООС, все его усилители как ламповые, так и транзисторные были безОСными, а почему?
А потому, что нужно было найти собственную рыночную нишу и обосновать чем его продукция отличается от другой, уже имеющейся на рынке и почему стоит купить именно ее. Смекаете разницу между действительно технически обоснованным уходом на другие лыжи и маркетинговой необходимостью?
 
А потому, что нужно было найти собственную рыночную нишу и обосновать чем его продукция отличается от другой, уже имеющейся на рынке и почему стоит купить именно ее. Смекаете разницу между действительно технически обоснованным уходом на другие лыжи и маркетинговой необходимостью?
+like
 
Усилители Трусова отличаются главным, непревзойденным узнаваемым звучанием . А на чем они сделаны и как, уже неважно. Хоть на соленых огурцах . Звук и цена предмета за себя говорят. Кто может, пусть сделает лучше. И продаст дороже.

Который по схеме, подобной Мелодии (по хронологии-1975Посмотреть вложение 132746)))?
Знакомая схема, Зыков Н. Радио 75 год. Делал в студенческие годы.
 
Усилители Трусова отличаются главным, непревзойденным узнаваемым звучанием . А на чем они сделаны и как, уже неважно. Хоть на соленых огурцах . Звук и цена предмета за себя говорят. Кто может, пусть сделает лучше. И продаст дороже.
Это ж насколько нужно искаэить звук что б этот усилок узнавали среди кучи других ?
 
А где тут в приведенных цитатах был Рогов? Есть пруфы?
И где это сигнал так блуждает долго?
открой статьи Рогова в журнале Радио 2019-02,-03 и найдешь эти пруфы. А то можно подумать я сам напечатал
Чтобы разобраться сколько блуждает сигнал и почему для начала начни с изучения метода тестирования Хафлера SWDT, там все понятно. Если не можешь понять, то кто же тебе виноват? Это твои проблемы...:)
decoder, усилители Трусова отличаются высочайшим качеством звучания, реалистичностью. Не зря на выставках каждый разработчик принимающий участие в выставке считает за честь продемонстрировать свою акустику с усилителем Трусова.
 
Последнее редактирование:
усилители Трусова отличаются высочайшим качеством звучания, реалистичностью
ага. Профетмастера рекламную статейку процитировал и норм.

почитал я про усилители некие трусова. из главных достоинств "корректор хаксфорда" ток покоя 500миллиамер, конденсаторы в питании 360000мкф и что то там ещё ,забыл.
Кг на 1кГц порядка 0,03%.
зачем столько мучений и бабла тратить чтоб слушать утюг с уровнем искажений конца семидесятых, для меня велика тайна есть.
 
"Коректор Хаксфорда" насправді цікава штука. Режим стадії підсилення струму тримає більш точно, ніж канонічний Убе спліттер. І вихідний опір за його допомоги можна регулювати в невеликих межах, але я не в курсі, чи Трусов до того допетрав.
 
почитал я про усилители некие трусова. из главных достоинств "корректор хаксфорда" ток покоя 500миллиамер, конденсаторы в питании 360000мкф и что то там ещё ,забыл.
Кг на 1кГц порядка 0,03%.
зачем столько мучений и бабла тратить чтоб слушать утюг с уровнем искажений конца семидесятых, для меня велика тайна есть.
корректор Хаксфорда он использовал лет 10 назад, если не более. Так что у тебя устаревшая информация. Сегодня у него свой корректор, более совершенный.
Если ты уверен что твои усилители отвечают современным требованиям по качеству усиления звуковых сигналов, то возьми свой лучший усилитель и договорись с Макаровым на тестирование в его системе. Есть с чем сравнить, тогда и поймешь где ты находишься со своими понятиями как о разработках, так и о качестве звука.
 
Последнее редактирование:
корректор Хаксфорда он использовал лет 10 назад, если не более. Так что у тебя устаревшая информация.
схем всё равно никто не предоставлял, а выискивать творчество упомяного товарища мне не очень интересно.
Если ты уверен что твои усилители отвечают современным требованиям по качеству усиления звуковых сигналов, то возьми свой лучший усилитель и договорись с Макаровым на тестирование в его системе.
вот если он попросит, то я смогу предоставить что нибудь. насчёт лучшего я пока сомневаюсь.
Дело в том что у меня конструкции делятся на проверенные в железе или в стадии проекта. Окончательных с корпусами вообще мало- ибо куда мне тогда эту прорву железа девать то?
 
схем всё равно никто не предоставлял, а выискивать творчество упомяного товарища мне не очень интересно.
Вот усилитель с корректором Хауксфорда. Радио 1989г. стр.65. И статья про корректор. Указанный усилитель собирал - звучание отвратительное.
 

Вложения

Використання коректора Хоуксфорда не потребує обов'язкової відмови від загального зворотнього зв'язку в підсилювачеві. Існують певні перестороги, бо цей коректор вже являє собою різновид досить складного загального зворотнього зв'язку, що охоплює стадію підсилення струму. Але, для тих, хто вивчав теорію регулювання в дійсний спосіб, то не буде перешкодою до його застосування.
І ще, Хоуксфорда краще читати в оригіналі, переклад на язик трохи неадекватний.
А ще у Корделла є цікавий варіант використання коректора Хоуксфорда з виходом на MOSFETах. Він обіцяє три з половиною знаки після коми, в залізі ;). І про дампінг-фактор згадує.
В подальший розвиток теми, кращий результат може дати корекція прямим зв'язком замість зворотнього. Про що, зокрема, згадує і Хоуксфорд в наведеній статті. А довів до працездатного підсилювача Ієн Дідден ще в 2008 році.
 

Вложения

Последнее редактирование модератором:
Весь этот огород с Хаксвордом имеет смысл только при отсутствии эмиттерных резисторов в последней ступени тройки.
Вот тогда действительно резко уменьшаются уровни гармоник выше 4-й, 5-й.
Если остаются резисторы - корректоры только для понта.
 

Статистика форума

Темы
3,301
Сообщения
262,956
Пользователи
2,544
Новый пользователь
vlad'mir
Назад
Сверху Снизу