Основы ламповой схемотехники для начинающих

  • Автор темы Автор темы OLD
  • Дата начала Дата начала
Очень даже очень по звуку.
Неоднократно использовал КП на выходе, к радости своей, и заказчиков.
Одно уточню. Гальваносвязанный повторитель сильно проигрывает по запасу полезного сигнала повторителю с висящей в воздухе сеткой, смещенной от своего же катода.
Та же история с двухкаскадным гальваносвязанным катодином в пушпуле.
 
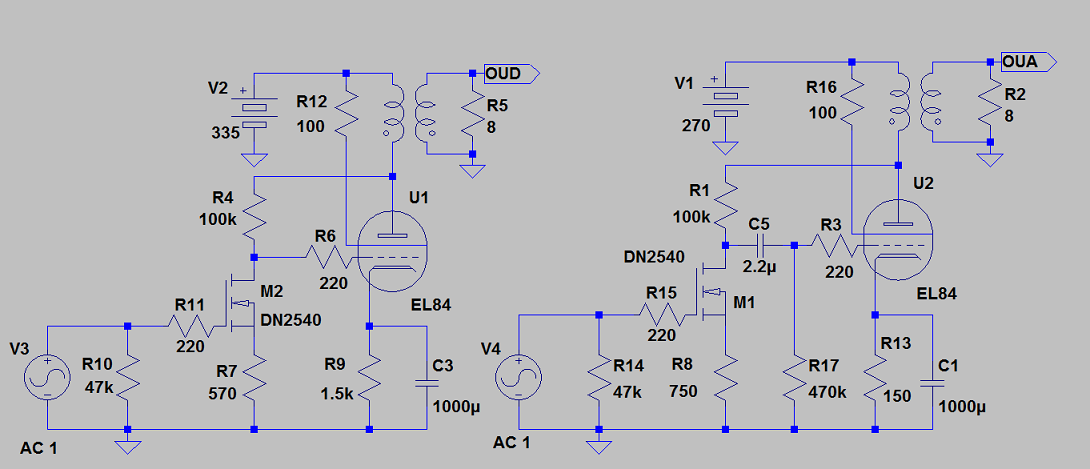
УНИКУМ-2.PNG

Первый полюс (координатно, не по частоте) - в эмиттерах входного дифа, R7R18L1. По частоте, полюс этот последний.
Второй полюс: в нагрузке входного дифа: Rвх Т1//RколлТ3//RстокаЖ3-С1. По частоте полюс этот первый.
Третий: параллельное включение сопротивлений коллекторов Т11Т12, входного сопротивления ВК и С2 33 пФ. Средний полюс.
Любая частотная коррекция с числом полюсов больше одного корёжит переходную характеристику.
Это твоё крайнее слово?

Меандр УНИКУМ-2.png

Меандр.PNG

Нефиг говорить, чего не знаешь. ПХ от порядка коррекции не зависит.

Из жизни насекомых:

Конечно быстрее (это называется время реакции или запаздывания), иначе кому такая ООС нужна? Пусть на входе 1 кГц, а через 100 мкс 10 кГц (а при реальной музыке всё намного сложнее, там сотни частот меняются), но по Вашему изменение сигнала по цепи ООС не может быть быстрее, чем входной стимул, т.е. сигнал ООС на первый каскад поступит с задержкой 1 мс или больше, а там давно другая частота с другой амплитудой и фазой. Да и даже для одной постоянной частоты, при медленной ООС она будет компенсировать не ту амплитуду, которая вызвала данный сигнал ООС. Вы сначало думайте, а потом пишите. #22

Где в этой пугне главная дуристика? Вот она:
сигнал ООС на первый каскад поступит с задержкой 1 мс или больше, а там давно другая частота с другой амплитудой и фазой (с)

1 мс - это длительность периода частоты 1 кГц. Вы подаёте на вход сигнал 20 кГц с периодом в 50 мкс, а появляется на выходе через 1 мс. Конечно, какая тут ООС: поезд не просто ушёл, он уже 20 раз вернулся и снова едет.

Ну, а если абстрагироваться от исходных данных:
я не умею в ООС и буду её хаять, невзирая на правдоподобие,
то правда где?

Вот она:

17 пикосекунд.png


Задержка-2.jpg


ООС уменьшает любые виды искажений. Фазовые и временнЫе - тоже.
Вот до таких значений.

Отчего оно так?
Смоделируем это.

1775285990549.png


Два идентичных усилителя с одинаковым усилением под ООС: -22 раза.
Только вот:
1775286029013.png


Отличаются Ку до охвата ООС. Верхний усилитель имеет меньшее усиление, но более широкую полосу, определяемую ФНЧ:

1775286115083.png


Какой же усилитель лучше отработает пресловутый импульсный сигнал?

1775286203357.png


1775286247715.png

Оказывается, белый широкополосный усилитель с мелкой ООС отрабатывает сложный сигнал с ВЧ-гармониками зримо хуже зелёного узкополосного с высоким петлевым усилением.

1775286631224.png


Как оно и есть, на самом деле, в железных усилителях.

Модель. Убедитесь сами: шарлатаны просто брешуть про страшные задержки в чужих усилителях и полное благолепие - в своих
Самая глубокая ООС при максимально широкой полосе усиления получается при самой короткой петле, т. е. при минимальной задержке.
Напротив: чем глубже ООС удастся сделать, тем больший пофиг на задержки в петле:

Задержка 1 наносекунда.png
 
Одно уточню. Гальваносвязанный повторитель сильно проигрывает по запасу полезного сигнала повторителю с висящей в воздухе сеткой, смещенной от своего же катода.
Та же история с двухкаскадным гальваносвязанным катодином в пушпуле.
Нет у меня таких. Кроме гальваносвязанных драйверов-повторителей, связанных с сетками ВК
 
Спасибо. И последее, что я бы хотел рассмотреть, это СРПП с триодом внизу и транзистором типа BSP129 наверху. Плюс - низкое напряжение питания. Так же я рассмотрел IXCP10M45S и DN2540N5. Но, при условном токе 5ма, у этих двух экзотических транзисторов напряжение на затворе -3,1…-1,95В, а у BSP129 порядка -0,95В, что заметно уменьшает номинал токового резистора. Не знаю, подобен ли СРПП с вакуумным триодом + BSP129 классическому СРПП с двумя вакуумными триодами, но у классического СРПП токовый резистор чем меньше, тем лучше, то есть он должен быть существенно меньше по номиналу, чем сопротивление нагрузки. Как триод + BSP129 будут работать? Или они как СРПП вообще не будут работать и BSP129 изобразит из себя просто источник тока, что равноценно дроссельной нагрузке и никакого уменьшения выходного сопротивления такого каскада не будет, как у классического СРПП с двумя триодами по сравнению с резистивным каскадом на одном триоде? ВАХи у BSP129 пентодные, скажем так. При постоянном напряжении на затворе - ток стабильный в большом диапазоне приложенных напряжений исток-сток. А изменение напряжения на затворе вызывает вот такие изменения тока: 0,00643ма при -0,9В, 0,005ма при -0,95В, 0,0375ма при -1,0В. Благодарю.
 
Нет у меня таких. Кроме гальваносвязанных драйверов-повторителей, связанных с сетками ВК
Это уже мои придирки. В принципе, работает и гальваника.

Спасибо. И последее, что я бы хотел рассмотреть, это СРПП с триодом внизу и транзистором типа BSP129 наверху. Плюс - низкое напряжение питания. Так же я рассмотрел IXCP10M45S и DN2540N5. Но, при условном токе 5ма, у этих двух экзотических транзисторов напряжение на затворе -3,1…-1,95В, а у BSP129 порядка -0,95В, что заметно уменьшает номинал токового резистора. Не знаю, подобен ли СРПП с вакуумным триодом + BSP129 классическому СРПП с двумя вакуумными триодами, но у классического СРПП токовый резистор чем меньше, тем лучше, то есть он должен быть существенно меньше по номиналу, чем сопротивление нагрузки. Как триод + BSP129 будут работать? Или они как СРПП вообще не будут работать и BSP129 изобразит из себя просто источник тока, что равноценно дроссельной нагрузке и никакого уменьшения выходного сопротивления такого каскада не будет, как у классического СРПП с двумя триодами по сравнению с резистивным каскадом на одном триоде? ВАХи у BSP129 пентодные, скажем так. При постоянном напряжении на затворе - ток стабильный в большом диапазоне приложенных напряжений исток-сток. А изменение напряжения на затворе вызывает вот такие изменения тока: 0,00643ма при -0,9В, 0,005ма при -0,95В, 0,0375ма при -1,0В. Благодарю.
Ну и какое это в ж....СРПП? СРПП это двухтактно-последовательный каскад. Из одинаковых половинок. Остальное- выкрутасы, выжать из 100-граммового лимона 120 граммов сока, отчитаться о добытых процентах . А что там со звукам-да фиг с ним.
 
Если у вас есть иксисы, то в первый каскад ее в анод, далее - истоковый повторитель, и можно уже с ним "покемоновскую" ООС завязать. Взлетит. В классическом варианте "Покемон" на 6Ф не получится, точнее - звук будет, но не хороший.
 
Если у вас есть иксисы, то в первый каскад ее в анод, далее - истоковый повторитель, и можно уже с ним "покемоновскую" ООС завязать. Взлетит. В классическом варианте "Покемон" на 6Ф не получится, точнее - звук будет, но не хороший.
Самый удачный Покемон от дяди Олега, так как 6п14п имеет куриное смещение . И качается легко. Попытка перетащить эту схему на 6П45С ничего не дала, зря потраченное время. Драйвер не способен был выдать такой сигнал .А может, время поджимало, нужно было сделать уверенно работающее что-то.
 
Да можно любую комбинированную лампу так сделать практически, но первый триод обычно очень хилый, поэтому нужна обвязка из ИТ и ИП. Вопрос только, а оно надо такое, с такими затратами.
 
Если у вас есть иксисы, то в первый каскад ее в анод
Иксисов нет. Но как иксисы или BSP129 будут работать в аноде триода? Как СРПП всё таки или нет? ВАХи BSP129 подобны ВАХам 6Ж3 приблизительно. По изменению тока в зависимости от напряжения на затворе - так же очень похоже на 6Ж3 (у неё -1,1В при 5,25ма и -1,0В при 5,625ма). Да, у BSP129 изменение тока заметно больше. Что это значит, Кус BSP129 заметно больше? Если 6Ж3 в пентоде поставить сверху триода, что это будет? СРПП с уменьшением выходного сопротивления? И чем иксисы лучше? Линейнее? У иксисов в документации логарифмическая шкала зависимости напряжения на затворе и тока, зависимость кривая, но не факт что в обычных координатах зависимость станет прямой, надо точно пересчитать, возможно кривая станет кривой в обратную сторону.
ИТ это нужно на BSP129 подать на затвор постоянное напряжение? Это тогда не включение СРПП будет. Истоковый повторитель отдельным каскадом?
 
Последнее редактирование:
129 вроде по напряжению не подойдут, я ставлю каскоды на 2540. И это не СРПП, это ИТ. Вообще, если речь о каскодном ИТ, то вам надо другие транзисторы посмотреть, для 10М45 и 2540 ток слишком мал.
 
129 вроде по напряжению не подойдут
У них исток сток до 240В. ИТ это затвор соединённый со стоком? А если так? Что это будет? https://forum.vegalab.ru/attachment.php?attachmentid=283606&d=1483726573
Вопросы про полевики не только для 6Ф, хочется иметь большой выбор входных ламп для покемона, если BSP129 + триод будут иметь в 2-4 раза пониженное выходное сопротивление как у СРПП.
Истоковый повторитель на том же BSP129 можно делать?
 
Каскодный ИТ я предпочитаю по одной причине, точнее по двум - с Мю выхода имеем очень низкое выходное сопротивление, и каскод имеет очень высокое сопротивление в звуковой полосе частот. Ну и бонус - низкие искажения каскада и очень хорошая фильтрация. "Покемоны" - это к Конструктору - автору, Олегу Чернышову, он тут часто. Подскажет.
1776028262548.png
 
Не, это только выходной каскад, два варианта. Как раз с параллельной ООС. Лампа может быть любой, с пересчетом, конечно. А каскодный ИТ на мосфетах легко гуглится во множестве вариантов.
 
Благодарю. Очень интересная схема. То есть это выходной каскад типа покемона? А как считать глубину ООС в такой схеме? Какое внутреннее сопротивление полевика брать? Или лучше подбором резисторов по фактическому уменьшению усиления всей схемы?
Каскодный ИТ это вот такое что-то? https://ldsound.club/attachments/unnamed-jpg.109626/

В пинтересте, похоже, мю-каскад. Там конденсатор С2 используется.
 
Спасибо. И последее, что я бы хотел рассмотреть, это СРПП с триодом внизу и транзистором типа BSP129 наверху. Плюс - низкое напряжение питания. Так же я рассмотрел IXCP10M45S и DN2540N5. Но, при условном токе 5ма, у этих двух экзотических транзисторов напряжение на затворе -3,1…-1,95В, а у BSP129 порядка -0,95В, что заметно уменьшает номинал токового резистора. Не знаю, подобен ли СРПП с вакуумным триодом + BSP129 классическому СРПП с двумя вакуумными триодами, но у классического СРПП токовый резистор чем меньше, тем лучше, то есть он должен быть существенно меньше....
Наоборот, есть смысл в классическом СРПП катодный резистор верхней лампы заменить на ГСТ.
Тогда выходное сопротивление такого каскада снизится, а не увеличится.
Усиление по напряжению приблизится к мю.
 
Каскодный ИТ я предпочитаю по одной причине, точнее по двум - с Мю выхода имеем очень низкое выходное сопротивление, и каскод имеет очень высокое сопротивление в звуковой полосе частот. Ну и бонус - низкие искажения каскада и очень хорошая фильтрация. "Покемоны" - это к Конструктору - автору, Олегу Чернышову, он тут часто. Подскажет.
Посмотреть вложение 181028
Вот интересно, хоть кто-то в реале собрал эти схемы? В свое время первым делом так же подумал запитать драйверную лампу, с анода выходной. Получился шикарный однополупериодный выпрямитель с аккуратной половинкой синусоиды на выходе. Хотя. на куриных уровнях там синус, все правильно. Только не работает, как задумано. Хваза не та.
 
Да, собирали, на дийаудио есть несколько тем, с готовыми конструкциями. Мне не очень интересно, пробовал давно однажды, не зашло. Хотя ИТ у меня всюду сейчас. Вот очередной однотакт готовлю к "производству", в нем и 1 и 2-й каскады с ИТ в анодах.
 
Хотя ИТ у меня всюду сейчас.
У вас каскодные ИТ? Типа таких? И как в них подбирать режим полевиков? https://ldsound.club/attachments/unnamed-jpg.109626/
Или у вас обычные ИТ, когда затвор соединяется с истоком BSP129 или BSS126 или LND150, стабилизируемый ток, соответственно, составит 86ма или 22,5ма или 1,7ма.
Подскажите, как подбирать резисторы и режимы полевиков в этой схеме https://ldsound.club/attachments/1776028262548-png.181028/
 
Каскодные, да. Только сигнал снимается с общей точки R3 и R4.
Режимы на схеме выше не подскажу, я повторителями пока не занимался вплотную.
 
Если снимать со средней точки R3 и R4, то єто почти как СРПП с ГСТ в катоде,
Режим полевиков подбирается отдельно от схемы с лампой.
На напряжении гарантированно выше насыщения.
Считается на ток и напряжение на аноде лампы, при заданном питании, как эквивалент резистора по постоянке. А по переменке там будут мегаомы.
Для удобства подбора лучше снять индивидуальную ВАХ полевиков, хотя бы по нескольким точкам, включающим в себя рабочую.
 
Последнее редактирование:
Да, но спектр другой и вых. сопр. считается от крутизны нижнего транзистора, а не от внутреннего лампы. И я имел в виду схему повторителя, режимы ИТ считаются очень просто и подстраиваются нижним резистором уже в схеме. Т.к. транзисторы имеют большой разброс.
 
Настолько разброс большой, что лучше их измерить.
Пример простого, не двухэтажного ГСТ в теме:
Сообщения 41-44.

Гораздо проще считается СРПП в примере вложения.
Режим задается резистором R5.
Напряжение на котором равно напряжению на диоде минус напряжение эмиттер-база.
Ток расчетный, в рабочей точке лампы.
Съем сигнала тоже не с анода нижнего триода, а с катода верхнего.

СРПП_с_ГСТ_.jpeg
 
Последнее редактирование:
На вкус и цвет) Я предпочту транзисторы, это дешевле.
 
Но если лампа уже двойная, то почему бы и нет.
Предлагаю обратить внимание и на "разгонный" конденсатор в катоде нижнего триода.
Светодиоды в катоде не стабилизируют ток триода, так как напряжение на них почти не зависит от тока.
 
У меня в данный момент двойная, но с разными триодами. А ставить еще баллоны я не хочу, затратно во всех смыслах. Поэтому решил остановиться на транзисторах. Посмотрим, что получится в результате. Моделирование вполне себе хорошо показывает, много лучше резисторов. По искажениям и макс. размаху.
 
Триоды "любят" горизонтальную нагрузочную линию.
Усиление растет, максимальная амплитуда тоже, гармоники валятся.
Еще нас интересует не столько общий уровень гармоник, а что будет со спектром.
Есть место, которым можно это регулировать. Это или светодиоды, батарейки в катоде, или катодный резистор. Зашунтированный на всю полосу, или с малой емкостью, "подтяжкой" по ВЧ, или вообще катодный резистор без ёмкостей.
 
Подскажите схему эмиттерного повторителя, на BSP129 или BSS126 или LND150. Нашёл это - https://guitar-gear.ru/forum/index....attach&attach_rel_module=post&attach_id=54283

Расчёт резистора затвор-исток в этой схеме правильный? При токе покоя 1ма через лампу на резисторе будет -1В, что соответствует всего лишь 0,3ма через LND150. Ток через лампу может расти до 2ма, что даст -2В затвор-исток с током, а уже при -1,5В ток становится нулевым через LND150. По идее, лучше использовать IXCP10M45S и DN2540, у которых намного больше заход в отрицательную область потенциала затвор-исток, а в случае LND150 и всяких BSP/BSS лучше наверно выбрать рабочую область -0,5В...-1В. Кстати, вот эта нелинейность транзистора в области отрицательных смещений затвора большие искажения даст? 2й гармоники?
И зачем столько диодов в этой схеме?

Извините, часть вопросов снимается. На затворе в данной схеме положительный потенциал, область работы линейная. Но зачем расчёт резистора 1ком связывают с Кус лампы? Кроме этого, если напряжение анодного питания принять 300В, ток покоя через лампу 1ма, на резисторе 1ком будет +1В, тогда с таким потенциалом на затворе LND150 стабилизирует ток 5,5ма. Чтобы такой ток загнать в резистор в истоке (100ком), надо анодное питание иметь более 550В. Не говоря уже о росте тока через лампу и росте потенциала на затворе.
 

Вложения

  • 14042026 LND150.jpg
    14042026 LND150.jpg
    48.4 KB · Просмотры: 23
вот
 

Вложения

  • SRPP-6SN7-BSP129_led.PNG
    SRPP-6SN7-BSP129_led.PNG
    120.9 KB · Просмотры: 28
Это я видел. Вот аналогичная схема с расчётами - https://forum.vegalab.ru/attachment.php?attachmentid=249219&d=1446063985 Выходное сопротивление получается в 5-6 раз ниже Ri лампы.

А по поводу этого - https://guitar-gear.ru/forum/index....attach&attach_rel_module=post&attach_id=54283 Вероятно расчёт резистора 1ком связан с Кус лампы, чтобы нивелировать усиление лампы, чтобы взять Кус=1, потому что в такой схеме размах входного сигнала для LND150 весьма ограничен. Зачем тогда лампа нужна? Для красоты? Да и резистор 100к в истоке тоже как то подсчитан неправильно что-ли.
 
Последнее редактирование:

Статистика форума

Темы
3,304
Сообщения
263,025
Пользователи
2,544
Новый пользователь
vlad'mir
Назад
Сверху Снизу