Основы ламповой схемотехники для начинающих

  • Автор темы Автор темы OLD
  • Дата начала Дата начала
... сейчас слушаю пушпул на 6П41С триодом без ООС с Кг 0.7% на максимальной мощности (12 ватт), и мне ничего нигде не колет.
Схемой не поделитесь? Ждут своей очереди несколько пар 6п41с, никак не определюсь с фазоинвертором и прочими составляющими схемы.
 
Схемой не поделитесь? Ждут своей очереди несколько пар 6п41с, никак не определюсь с фазоинвертором и прочими составляющими схемы.
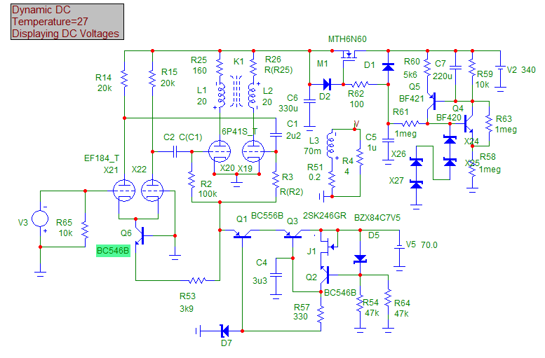
В самой схеме ничего особенного нет. Всё банально просто. Вход балансный. В драйвере 6Ж51П в триодном включении. Важный элемент - D8, он защищает сетки входных ламп на время прогрева усилителя - блокирует появление больших сеточных токов. Был прецедент - когда я делал такой дифкаскад на 6С3П, сеткам было сильно нехорошо, их от перегрева корёжило. Усилитель выполнен в виде двух моноблоков, в качестве предусилителя пока использую E-MU0404 USB, ей же регулирую громкость.
BT1.pngBT2.png

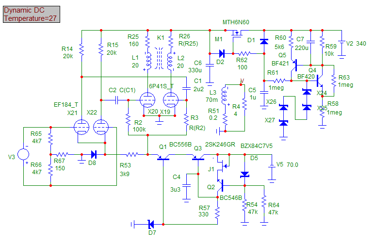
Для небалансного входа драйвер переделать вот так.
BT3.png
 
Последнее редактирование модератором:
В самой схеме ничего особенного нет. Всё банально просто. Вход балансный. В драйвере 6Ж51П в триодном включении. Важный элемент - D8, он защищает сетки входных ламп на время прогрева усилителя - блокирует появление больших сеточных токов. Был прецедент - когда я делал такой дифкаскад на 6С3П, сеткам было сильно нехорошо, их от перегрева корёжило. Усилитель выполнен в виде двух моноблоков, в качестве предусилителя пока использую E-MU0404 USB, ей же регулирую громкость.
сеточный ток входного дифкаскада пролезает и на вход, там при переходных процессах нехилые вольты появляются. И также ставил в катод стабилитрон, который защищал катод от обеих запредельных полярностей на катоде.
 
сеточный ток входного дифкаскада пролезает и на вход, там при переходных процессах нехилые вольты появляются. И также ставил в катод стабилитрон, который защищал катод от обеих запредельных полярностей на катоде.
Делал РР на 6П45С триодом. Драйвер был на 6С3П. Схема была практически та же самая. Столкнулся с таким эффектом - включаем усилитель, меряем напряжение на анодах дифкаскада. Выключаем, снова включаем и снова меряем. Напряжения уже другие и разбаланс в другую сторону. Крепко задумался, потом понял. При включении усилителя, когда катод только начинает греться, анодного тока ещё нет, а сеточный уже появляется, т.к. сетка к катоду ближе. А через резистор хвоста дифкаскада ток тянет неслабый. Сетки начинают греться и слегка деформируются. Лампы с высокой крутизной, там зазоры от катода минимальные, сеточки нежные. Деформация в несколько микрон меняет ВАХ. Поставил защитный диодик от обратного напряжения, эффект пропал.
 
Делал РР на 6П45С триодом. Драйвер был на 6С3П. Схема была практически та же самая. Столкнулся с таким эффектом - включаем усилитель, меряем напряжение на анодах дифкаскада. Выключаем, снова включаем и снова меряем. Напряжения уже другие и разбаланс в другую сторону. Крепко задумался, потом понял. При включении усилителя когда катод только начинает греться, анодного ещё нет, а сеточный уже появляется, т.к. сетка к катоду ближе. А через резистор хвоста дифкаскада ток тянет неслабый. Сетки начинают греться и слегка деформируются. Лампы с высокой крутизной, там зазоры от катода минимальные, сеточки нежные. Деформация в несколько микрон меняет ВАХ.
Нарвался на такое, потом тему дифкаскада как однотактного драйвера закрыл . Но осадок остался. И сейчас читаю про то же самое, в более драматичном варианте.
 
Нарвался на такое, потом тему дифкаскада как однотактного драйвера закрыл . Но осадок остался. И сейчас читаю про то же самое, в более драматичном варианте.
Диодик решает все проблемы. При прогретом аноде катод выше земли, диод обратно смещён и вообще не влияет на работу дифкаскада.
 
Здравствуйте. Есть ли смысл делать бокемон на 6ф3п/6ф4п/6ф5п? Потому что 6п14п в триоде достаточно по мощности для рабочего места, бокемон на 6п14п весьма мощный получается. С 6ф3п/6ф4п/6ф5п можно получить хороший спектр при повышении напряжения? И до какого напряжения стоит повышать? Какое приведённое трансформатора им в варианте бокемона нужно?
 
Последнее редактирование:
Здравствуйте. Есть ли смысл делать бокемон на 6ф3п/6ф4п/6ф5п? Потому что 6п14п в триоде достаточно по мощности для рабочего места, бокемон на 6п14п весьма мощный получается. С 6ф3п/6ф4п/6ф5п можно получить хороший спектр при повышении напряжения? И до какого напряжения стоит повышать? Какое приведённое трансформатора им в варианте бокемона нужно?
Приведенное для Покемона/Бокемона нужно большое..Получалось для 4 Ома 7 ком,для 8 Ом 14 ком.
 
У 6Ф5П крутизна пентода 7,5ма/В с током анода 41ма (у 6П6С 4,1ма/В), может что-то путное и выйдет из упокемонивания 6Ф5П.
У 6Ф4П 11ма/В, но ток пентода 18ма. Сколько получится мощности с них? Максимальный ток 40ма, но мощность анода 6Ф4П всего то 4Вт. Упокемонится отлично, но мощность, незнаю, 0,5Вт? 1Вт максимум?
 
У 6Ф5П крутизна пентода 7,5ма/В с током анода 41ма (у 6П6С 4,1ма/В), может что-то путное и выйдет из упокемонивания 6Ф5П.
У 6Ф4П 11ма/В, но ток пентода 18ма. Сколько получится мощности с них? Максимальный ток 40ма, но мощность анода 6Ф4П всего то 4Вт. Упокемонится отлично, но мощность, незнаю, 0,5Вт? 1Вт максимум?
КПД триода 20 проц, в супертриоде раза в 3 выше.Вопрос в лоб
Как вы собрались раскачать высокоомной хилой лампочкой -триодом низкоомный мощный выход на тетроде. Не складывается картинка.
 
Супертриод это выходной пентод с ООС?
Да, триоды у 6Ф5П и 6Ф4П имеют внутреннее примерно 11...13ком, если не ошибаюсь. А на сколько можно было бы увеличить резисторы ООС? На порядок можно относительно покемона? До 36ком и 470ком? Это решит проблему хилых триодов? Нагрузка триода будет складываться из его анодной нагрузки плюс первый резистор ООС. Да, все равно низковата нагрузка получается для таких триодиков. В 6Ф12П триод около 7,5ком внутреннего.
 
Последнее редактирование:
Супертриод это выходной пентод с ООС?
Да, триоды у 6Ф5П и 6Ф4П имеют внутреннее примерно 11...13ком, если не ошибаюсь. А на сколько можно было бы увеличить резисторы ООС? На порядок можно относительно покемона? До 36ком и 470ком? Это решит проблему хилых триодов? Нагрузка триода будет складываться из его анодной нагрузки плюс первый резистор ООС. Да, все равно низковата нагрузка получается для таких триодиков. В 6Ф12П триод около 7,5ком внутреннего.
Раскачать Покемон на 6П14п полноценно удалось только мощным низкоомным триодом 6С45П.Хилые триоды обваливались по усилению,перегрузка курочила спектр .Непростое решение.
 
А какие ограничения по увеличению резисторов ООС? Какие минусы применения 36ком+470ком вместо 3,6ком+47ком? Это в покемоне. А в бокемоне 15ком+120ком в 2...3 или даже 4 раза допустимо увеличить? Тогда работа входного триода существенно облегчится. В конце концов хилому триоду 6Ф12П с Ri=7,5ком можно дроссель в анод, чтобы триод ещё легче переваривал нагрузку от первого резистора ООС.
Или номиналы резистров ООС как-то завязаны на скорость нарастания сигнала и они выбраны специально такими низкоомными? Благодарю.
 
А какие ограничения по увеличению резисторов ООС? Какие минусы применения 36ком+470ком вместо 3,6ком+47ком? Это в покемоне. А в бокемоне 15ком+120ком в 2...3 или даже 4 раза допустимо увеличить? Тогда работа входного триода существенно облегчится. В конце концов хилому триоду 6Ф12П с Ri=7,5ком можно дроссель в анод, чтобы триод ещё легче переваривал нагрузку от первого резистора ООС.
Или номиналы резистров ООС как-то завязаны на скорость нарастания сигнала и они выбраны специально такими низкоомными? Благодарю.
Все тонкости вы понимаете лучше меня, ничего особо ценного я вам не насоветую.

А какие ограничения по увеличению резисторов ООС? Какие минусы применения 36ком+470ком вместо 3,6ком+47ком? Это в покемоне. А в бокемоне 15ком+120ком в 2...3 или даже 4 раза допустимо увеличить? Тогда работа входного триода существенно облегчится. В конце концов хилому триоду 6Ф12П с Ri=7,5ком можно дроссель в анод, чтобы триод ещё легче переваривал нагрузку от первого резистора ООС.
Или номиналы резистров ООС как-то завязаны на скорость нарастания сигнала и они выбраны специально такими низкоомными? Благодарю.
Тему Покемона разбирали на форуме Сергеева,вариантов нежирно.Мощная лампа с кипятильником в аноде, я обошёлся СРПП на девятке, которая довела усиление до какой-то реальной нормы.Ставить дроссель или межкаскадник так себе идея.
 
Подскажите, как в звуке 6п31с в пентоде? Есть мысли или поставить их в двухтакт с ООС, или в однотакт Покемоном. Крутизна у неё хороша для Покемона, но вот графики в паспорте страшненькие. Валяются они с времён моды схем Манакова, вот попались на глаза.
Скорее всё же в РР пойдут, для него ТВЗ уже есть.
 

Вложения

  • photostudio_1771592454948.jpg
    photostudio_1771592454948.jpg
    76.9 KB · Просмотры: 21
А какие ограничения по увеличению резисторов ООС? Какие минусы применения 36ком+470ком вместо 3,6ком+47ком?
Входная ёмкость С1 активного элемента создаёт с резисторами ООС ФНЧ:

1775907551139.png


Этот ФНЧ крутит фазу сигнала ООС на отставание, что способствует генерации усилителя. Потому выходов два:
1. Резисторы ООС не должны быть высокоомными. Но и слишком уменьшать их сопротивление тоже нельзя: цепь ООС - такая же нагрузка каскада, как и другие цепи. К ней приложено выходное напряжение, она потребляет ток и рассеивает мощность, что, само по себе, вызывает искажения.
2. Лучше всего шунтировать верхний резистор делителя ООС конденсатором, который несколько компенсирует сдвиг фазы от RoocCвх:
1775906327674.png
1775907642783.png
 
Последнее редактирование:
Это пока вы с ними вживую не столкнетесь, они безумно разные. Подобрать будет сложно.
 
Это пока вы с ними вживую не столкнетесь, они безумно разные. Подобрать будет сложно.
В двухтактный повторитель аж бегом пойдут, без особого подбора.
 
В повторитель - возможно. Но я в свое время из ведра пару выбирал. Переплевался и все продал.)
 
Подскажите, как в звуке 6п31с в пентоде? Есть мысли или поставить их в двухтакт с ООС, или в однотакт Покемоном. Крутизна у неё хороша для Покемона, но вот графики в паспорте страшненькие. Валяются они с времён моды схем Манакова, вот попались на глаза.
Скорее всё же в РР пойдут, для него ТВЗ уже есть.
Почитайте тему:


при этом попытайтесь абстрагироваться от ламповых предрассудков.
 
Когда импеданс нагрузки падает, линия нагрузки испытывает наклон (вроде вращения по часовой стрелке относительно рабочей точки). В этом случае искажения увеличиваются, так как линия нагрузки нижним своим концом упирается в место, где анодные характеристики толпятся (51, 52). Что и подтверждается поведением кривых искажений на Рис. 11. (Верхняя - 2 Омная нагрузка, нижняя - 8 Омная, середина - 4 Ома).

mess139pic11.gif

Если разработчик задал нагрузочной линии сильный наклон (как часто делается, чтобы форсировать мощность при данном импедансе нагрузки), усилитель станет "нервно" реагировать на падения импеданса. (Это происходит в моменты, когда импеданс громкоговорителя проваливается на определенных частотах). Не скажу, что Саrу спроектирован именно подобным образом, очевидно, что не так, и характер искажений на 4-х Омах очень близок тому, что на 8 Омах нагрузки.

На положительной полуволне (см. Рис. 6) видны мел

 
Тему Покемона разбирали на форуме Сергеева
Входная ёмкость С1 активного элемента создаёт с резисторами ООС ФНЧ
Благодарю Вас!

А не подскажете, при каком примерно уровне глубины ООС пентод становится супертриодом? То есть в какой диапазон ООС желательно в покемоне-бокемоне уложиться? Чтобы получить такие плюсы, как КПД 60%, низкое Ri, не в сильный ущерб линейности, нормальный Кус и т.д.

И ещё вопрос, насколько хуже будет вариант охватить цепью ООС и входную и выходную лампу (без трансформатора), по сравнению с покемоном-бокемоном? Почему только именно одна выходная лампа охватывается ООС? Какие плюсы такого варианта?
 
А не подскажете, при каком примерно уровне глубины ООС пентод становится супертриодом?
Я занимался лампами 40 лет назад. Теперь я в них не спец.
Почему только именно одна выходная лампа охватывается ООС? Какие плюсы такого варианта?
В отличие от транзисторных усилителей с гальванической связью всех каскадов, ламповые почти невозможно/дорого (из-за умножения количества ламп и режимных деталей) соединить гальванически. А все иные виды связи каскадов - межкаскадными конденсаторами/трансформаторами - вносят фазовые сдвиги, что, при охвате более-менее глубокой ООС, вызывает генерацию.

В общем, ООС в лаповых усилителях - это или дорого, или мелко.
То есть в какой диапазон ООС желательно в покемоне-бокемоне уложиться?
Вот ссылка, не обращай внимания на рекламу: там серия статей по всем аспектам лампового усиления, а пишет очень интересно и очень хороший специалист. Некоторые вещи даже я стал понимать, хотя они мне никогда не пригодятся.
Если уж учиться, то у лучших.
 
Почему только именно одна выходная лампа охватывается ООС? Какие плюсы такого варианта?
Минимально возможная задержка в контуре ООС. И главный источник искажений - выходная лампа. Искажения драйвера даже без ООС в десятки раз ниже. В учебнике Войшвилло есть целый параграф, посвящённый максимально возможной глубине ООС при охвате одного, двух и трёх каскадов. Самая глубокая ООС при максимально широкой полосе усиления получается при самой короткой петле, т. е. при минимальной задержке.
В многокаскадном усилителе с глубокой общей ООС без частотной коррекции не обойтись. Любая частотная коррекция с числом полюсов больше одного корёжит переходную характеристику.
 
Последнее редактирование:
Минимально возможная задержка в контуре ООС. И главный источник искажений - выходная лампа. Искажения драйвера даже без ООС в десятки раз ниже. В учебнике Войшвилло есть целый параграф, посвящённый максимально возможной глубине ООС при охвате одного, двух и трёх каскадов. Самая глубокая ООС при максимально широкой полосе усиления получается при самой короткой петле, т. е. при минимальной задержке.
В многокаскадном усилителе с глубокой общей ООС без частотной коррекции не обойтись. Любая частотная коррекция с числом полюсов больше одного корёжит переходную характеристику.
Добавлю к сказанному, что охваченный параллельной связью выходной пенто-тетрод можно спокойно довести двумя резисторами до усиления 1 без намека на склонность к возбуду. Но требования к драйверу-сами понимаете. Я ориентировался на глубину ООС, обеспечивающую привычное выходное сопротивление , входной резистор брал как допустимую нагрузку драйверного каскада, по спектру . Вроде получалось.

Скажу больше, попалась одна редкая лампа импорт, заставить которую нормально работать смогла только параллельная ООС. Что в триоде. что в тетроде она гадила сигнал ,как неуправляемая ишачка. Зато на одном форуме с нее тащились аудиовилы.
 
Благодарю за информацию. Очень полезно поучиться на чужом опыте. А нет ли смысла использовать дополнительный драйверный каскад (катодный повторитель) для прокачивания цепи делителя ООС ? Или по звуку катодный повторитель не очень? Изгадит звук выходного пентода с этой параллельной ООС?
Так же интересно, нельзя ли качать цепь делителя ООС с какого-либо звукового трансформатора (например 10к:600) или какого-то мелкого специального звукового разделительного (понижающего для согласования импедансов)? Тогда требования к входным лампам станут не такими жесткими.
 
Благодарю за информацию. Очень полезно поучиться на чужом опыте. А нет ли смысла использовать дополнительный драйверный каскад (катодный повторитель) для прокачивания цепи делителя ООС ? Или по звуку катодный повторитель не очень? Изгадит звук выходного пентода с этой параллельной ООС?
Так же интересно, нельзя ли качать цепь делителя ООС с какого-либо звукового трансформатора (например 10к:600) или какого-то мелкого специального звукового разделительного (понижающего для согласования импедансов)? Тогда требования к входным лампам станут не такими жесткими.
Верно мыслите, все так . Можно было 6Ф3П 6Ф4П применить в драйвер, совместить усиление с повторителем.
Главная радость этой схемы- каскад предусиления вынесен за пределы ООС, в итоге линейный с низким выхсопром выход , чистый спектром и триодный пред со своим звуковым шармом.
 

Статистика форума

Темы
3,304
Сообщения
263,025
Пользователи
2,544
Новый пользователь
vlad'mir
Назад
Сверху Снизу