Постройка басовой секции

  • Автор темы Автор темы Пётр
  • Дата начала Дата начала
И попробуйте по приколу 5гд1 во всю полосу!
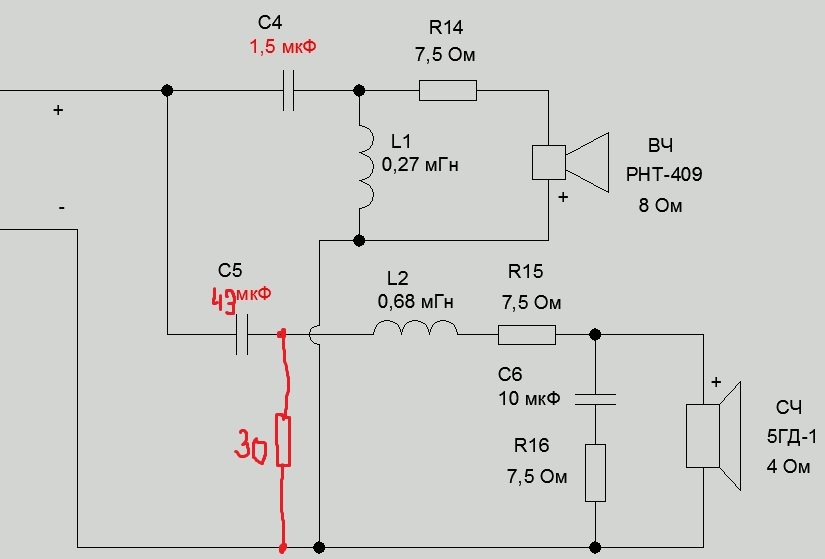
Не перестарайся, потому как средник уйдет в разнос без ограничения снизу. хоть со 100Гц его неплохо бы отрезать. Скажем, 100мкф на входе и резистор на 30 Ом.
Схема: https://ldsound.club/attachments/1-jpg.117398/ (5ГД-1 во всю полосу) - зелёный график
Добавление в эту схему 100 мкФ на входе и резистор 30 Ом - красный график
5.png

Послушал некоторое время вариант СЧ+ВЧ, где СЧ по схеме во всю полосу снизу (без конденсатора и резистора). Заслушался. Вовлечённость, слышимые интонации в голосе. Но не хватает основания, фундамента, весомости. Рок музыка - игрушечная, детская. Не хватает удара бас-бочки веского. Панча - тоже не хватает.
Как бы добавить этот самый вес и основательность, на которую способен басовик. Но так, чтобы он не подпортил человеческому голосу, издаваемому 5ГД-1 динамиком.

Пока дома тихо. Замерил ещё СЧ динамик, как в схеме
7.jpg

только конденсатор подставлял не 43 мкФ, а по очереди: 100 - 76 - 53 - 33 мкФ. Сглаживание 1/6 октавы. Результат:
6.png


Опять же, пока есть возможность, решил позамерять. Решил с бОльшим разрешением (сглаживание 1/6 октавы).
Схема:
2.jpg

по сути, этот же график https://ldsound.club/attachments/1-png.117487/ но с бОльшим разрешением. Результат:
1.png


Ещё одна картинка.
До этого, в этот зимний заход - я возился с правой АС (делал замеры). И вот решил замерить сейчас левую АС (она не трогалась после приезда Александра Бокарёва прошедшим летом). Уровни все остались те же. Микрофон - там же. Но: чуть-чуть накручена громкость басового УНЧ, по сравнению с тем, когда был Александр (накручена на увеличение эта громкость - в связи с замерами на правой АС и попыткой выставить полки динамиков). Сглаживание 1/6 октавы. Результат:
3.png
 
Последнее редактирование:
Схема: https://ldsound.club/attachments/1-jpg.117398/ (5ГД-1 во всю полосу) - зелёный график
Добавление в эту схему 100 мкФ на входе и резистор 30 Ом - красный график
Посмотреть вложение 117491
Послушал некоторое время вариант СЧ+ВЧ, где СЧ по схеме во всю полосу снизу (без конденсатора и резистора). Заслушался. Вовлечённость, слышимые интонации в голосе. Но не хватает основания, фундамента, весомости. Рок музыка - игрушечная, детская. Не хватает удара бас-бочки веского. Панча - тоже не хватает.
Как бы добавить этот самый вес и основательность, на которую способен басовик. Но так, чтобы он не подпортил человеческому голосу, издаваемому 5ГД-1 динамиком.

Пока дома тихо. Замерил ещё СЧ динамик, как в схеме
Посмотреть вложение 117502
только конденсатор подставлял не 43 мкФ, а по очереди: 100 - 76 - 53 - 33 мкФ. Сглаживание 1/6 октавы. Результат:
Посмотреть вложение 117503

Опять же, пока есть возможность, решил позамерять. Решил с бОльшим разрешением (сглаживание 1/6 октавы).
Схема:
Посмотреть вложение 117505
по сути, этот же график https://ldsound.club/attachments/1-png.117487/ но с бОльшим разрешением. Результат:
Посмотреть вложение 117508

Ещё одна картинка.
До этого, в этот зимний заход - я возился с правой АС (делал замеры). И вот решил замерить сейчас левую АС (она не трогалась после приезда Александра Бокарёва прошедшим летом). Уровни все остались те же. Микрофон - там же. Но: чуть-чуть накручена громкость басового УНЧ, по сравнению с тем, когда был Александр (накручена на увеличение эта громкость - в связи с замерами на правой АС и попыткой выставить полки динамиков). Сглаживание 1/6 октавы. Результат:
Посмотреть вложение 117510
на левой колонке яма на презенсе, килогерц просажен, некузяво это, ой некузявооо!
 
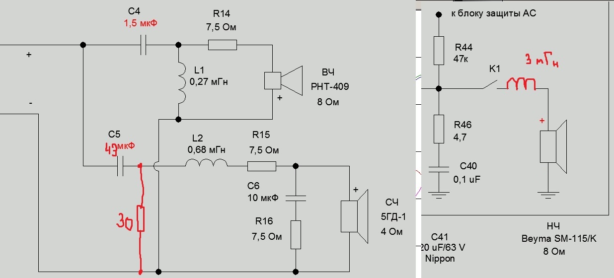
Николай, после появившейся сегодня информации от меня, Ваша рекомендация по схеме ФНЧ https://ldsound.club/attachments/2-por-png.117145/ не изменилась?
И я не могу определиться с красной и синей таблеткой. В чём разница?
На этих графиках https://ldsound.club/attachments/tri-png.117152/ красная и синяя линия - соответствуют подписям "красная" и "синяя" на схеме?
Подскажите...

Я так понял, без кардинального изменения ФНЧ мне никуда не податься. Загибать линию басовика пораньше по частоте - требуется, чтобы он не мешал голосовому диапазону.
 
На этих графиках https://ldsound.club/attachments/tri-png.117152/ красная и синяя линия - соответствуют подписям "красная" и "синяя" на схеме?
Во я обормот. Так подписал рисунки, что и сам не разобрался бы. Красная и синяя схемы соответствуют графикам #5,202 , точка. Обе они - ФНЧ второго порядка, разница мизерна и состоит в разном завороте фазы выше 500 Гц, что может быть важно при частоте раздела 200...250 Гц.
На рисунке #5,206 зелёная кривая - нынешнее состояние; красная - ФНЧ первого порядка с одним конденсатором около 270 нФ на землю вместо нынешних 68 нФ +(68 нФ+5,1кОм), уровень поднят на 6дБ относительно нынешнего; синяя кривая соответствует "синей" схеме из #5,202 , уровень +6дБ от нынешнего.
Я так понял, без кардинального изменения ФНЧ мне никуда не податься.
Да. Если СЧ работает от 250 примерно, то там же НЧ полоса должна уходить по -6дБ хотя бы с крутизной 6дБ/октаву. Кстати, катушка 3 мГн интересно сработала, но требует более высокого среза СЧ полосы, чем было в #5,217 . Я же ратую за снижение частоты среза НЧ. Пробуем разное, там увидим. А Вы должны услышать.
 
Последнее редактирование:
Только сейчас увидел... Сто! Семьдесят! Пять! Страниц!
Пять! С лишним лет! Я в ***!
За это время запустили в эксплуатацию вроде как четыре ледокола....
Представляешь, сколько за это время можно заработать, если с самопалом муму не водить, и какую вещь купить за эти деньги!
 
Представляешь, сколько за это время можно заработать, если с самопалом муму не водить, и какую вещь купить за эти деньги!
Как говорил один знакомый профессор: "Одни работают, другие зарабатывают, это антропология..."
PS Если что, я из тех кто "работает" :) зарабатывать не получилось :)
 
Как говорил один знакомый профессор: "Одни работают, другие зарабатывают, это антропология..."
PS Если что, я из тех кто "работает" :) зарабатывать не получилось :)
Без разницы.
Я к тому, что выхлоп с затратами рядом не лежал. И даже фразой о познании чего то нового не отделаешься. За 5 лет высшее образование получают.
 
Задача заработать не стояла. Щитовые АС в продаже отсутствуют. Дети видят, что папу интересуют не только деньги. У Петра растёт самоуважение. И т.д. , и т.п. Нельзя всё к деньгам сводить, выгода - мировая пандемия, которая в финале и погубит человечество.
 
Такого заботливого отца , как Пётр, еще поискать. И его дети -редкое счастливое исключение из нынешних живущих в телефонах "идеальных потребителей" по выражению нашего бывшего министра образования, кроме воплей в магазине "ХАЧУУУ!!! КУПИИИ!" и мычания, на другое не способных.
Приветливые, умелые, развитые дети, дружная семья. Всем бы такое воспитание.
К тому же Пётр не раз говорил, что занимается колонками исключительно для души и в удовольствие. Результаты достигаются. Не всегда быстро, но уверенно.

Как говорил один знакомый профессор: "Одни работают, другие зарабатывают, это антропология..."
PS Если что, я из тех кто "работает" :) зарабатывать не получилось :)
Есть похожая поговорка, если все время работать, некогда будет зарабатывать.
 
Александр, конечно же, преувеличивает. Он просто хорошо относится к нашей семье. Вместе со своей супругой. Редкие встречи позволяют видеть положительное в поведении, и закрыть глаза на отрицательные стороны. Ежедневное взаимодействие - обязательно выявит орущих и неимоверно надоедающих, балующихся детей. А также эгоизм и лень взрослых.

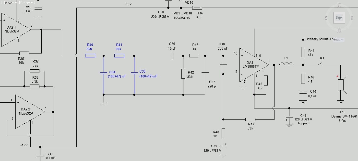
Николай, проверьте пожалуйста, верно ли я изобразил схему внедрения нового ФНЧ для басовика:
1.jpg
 
Дядя Пётр, катушка в цепи динамика благотворно меняет его поведение в сравнении с подключением напрямую к выходу усилителя.
Так что пробуй , но помни. Дядя Саша не всегда дает дурацкие советы.
 
Да, правильно. Может статься, что понадобится и катушка и ФНЧ второго порядка одновременно.
После всех телодвижений может понадобиться уменьшение подъёма 42 Гц гиратором на пару дБ. Для чего в параллель R35 можно припаять 39 кОм.
 
Последнее редактирование:
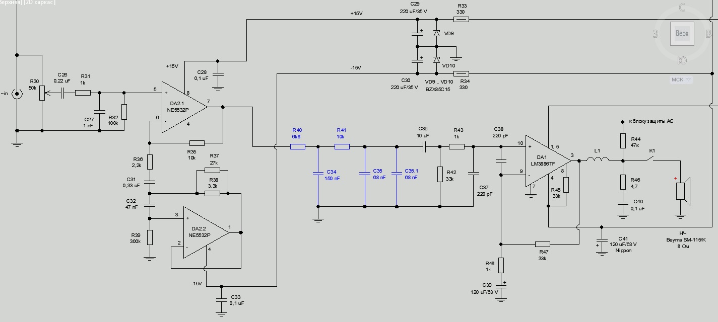
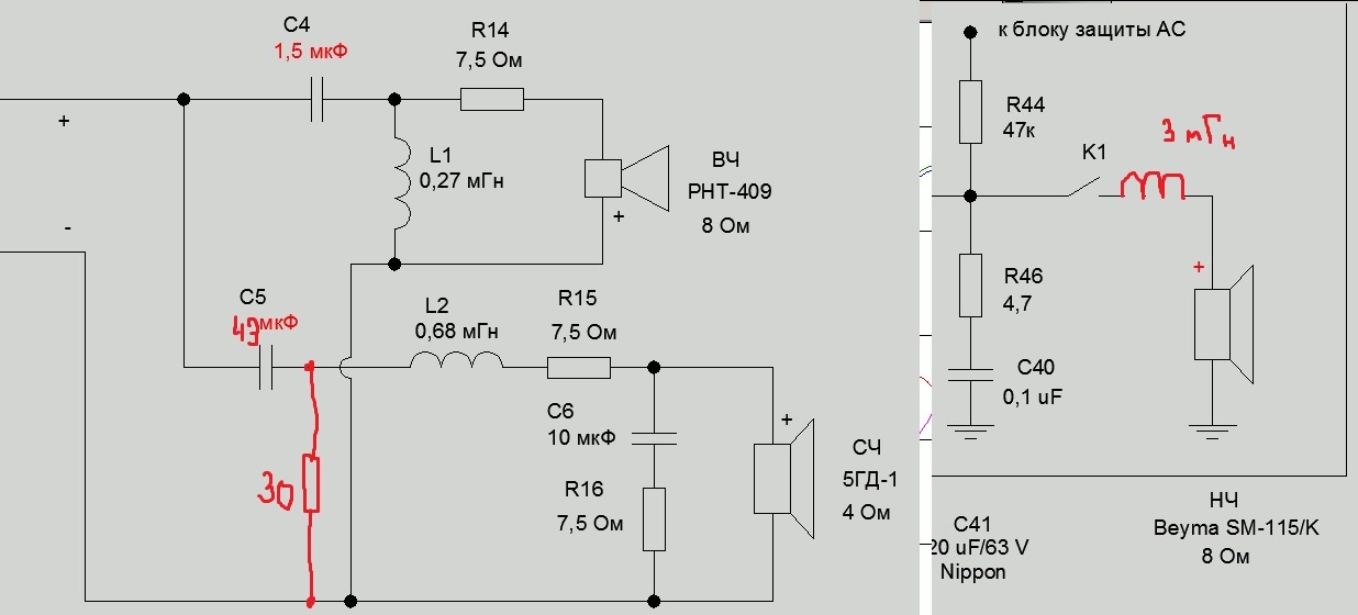
Полез, снял с полки басовый УНЧ. Разобрал, вытащил плату с корректором и ФНЧ. В правом канале - выпаял детали ФНЧ, вместо них впаял новые номиналы. Из удобства и наличия, номиналы получились такие:
1.jpg

Собрал обратно. Работает. Уже радость.
Улеглись все спать. Достал микрофон. Микрофон - на расстоянии 5 см от фланца динамика, по оси. Свип-тон. Напрямую с УНЧ и через катушку 3 мГн. Сглаживание 1/9 октавы:
1.png

Оттащил микрофон на расстояние примерно 2 м от АС. Уши сидящего (точка прослушивания). Розовый шум. Сглаживание 1/6 октавы. Регулятор громкости басового УНЧ - "после революции". Вариант с катушкой индуктивности 3 мГн:
2.png

То же самое, без катушки 3 мГн:
3.png

Далее - то же самое, но перевернул фазу басовика:
4.png

Ну и на последок - вернул фазу басовика обратно и накрутил РГ басового УНЧ на "дореволюционный" уровень:
5.png
 
Сглаживание 1/9 октавы:
Я прибью тебя, лодочник! Достаточно 1/3!!
Внимание! Хорошо виден "эффект накачки" от 50 до120 Гц.
Оттащил микрофон на расстояние примерно 2 м от АС. Сглаживание 1/6 октавы.
Таки лодочник? С двух метров, с временнЫм окном во всю ивановскую впору в 1/2 смотреть!
Ну и напоследок - вернул фазу басовика обратно и накрутил РГ басового УНЧ на "дореволюционный" уровень:
Посмотреть вложение 117643
Теперь главное - не продешевить послушать в кайф!!! Поздравляю.
Если выбросить резонансы комнаты, то, при нормальном сглаживании, получим вот так:
петр.png
У меня тоже срослось сегодня #380 , хотя внешняя М-Аудио выпендривалась за троих, и музыку в конце я слушал без неё - отказалась работать.
Петр Батькович! Послушайте отдельно СЧ полосу, а потом подбрасывайте НЧ полосу по ходу музыки, дабы ощутить, кто там у Вас нынче на баритоне поёт и играет, ну дюже интерэсно, как оно на слух.
 
Последнее редактирование:
С точки зрения теории и представленного графика https://ldsound.club/attachments/5-png.117643/ - там всё "сложилось"? И фазу не надо басовику изменять ("красный" вариант ФНЧ)? И с разделом на 250 Гц попали? И в точке стыка получили -6 дБ?
Сегодня с утра послушал. Все три полосы, положение - как на крайнем графике. Однозначно не могу сказать. Вечером надо будет сравнить с звучанием левой АС. Но мне кажется - что стало лучше. Бас не мешает голосу - это "плюс". И "фундамен" стал основательнее (уровень баса побольше накручен). Но вот есть какое-то чувство в затылке, что появилась как бы дыра - между нижним басом и нижним голосом. Возможно - я просто привык в последнее время слышать работу басовика в нижнем диапазоне голоса совместно с СЧ динамиком... Но как-то не хватает "мяса" в баритоне, что ли...
 
С точки зрения теории и представленного графика https://ldsound.club/attachments/5-png.117643/ - там всё "сложилось"? И фазу не надо басовику изменять ("красный" вариант ФНЧ)? И с разделом на 250 Гц попали? И в точке стыка получили -6 дБ?
Дядя Пётр!
Мне вспомнилась одна важная продвинутая лабораторка во времена работы на фирме в лаборатории имени АБ.
Возник вопрос про выбор частоты стыка 15" басовика с 8" средником в трехполоске.
Для чего я сделал набор переключаемых фильтров , пассивных, первого порядка RC на выходе преда, с возможностью делать стык от 100 до 500Гц. СЧ-ВЧ подключались к выходу фильтра отдельным усилителем. Примерно. как у тебя. И на месте на музыке стали слушать и сравнивать. И вылезла забавная вещь. Суммарная ачх стыка НЧ-СЧ оставалась ровной. Но на звуке певец начинал звучать внизу при стыке на 100, на 200Гц был уже выше, на 350Гц он вырастал до уровня средника и обретал привычный рост. Отчего была единогласно выбрана частота стыка НЧ-СЧ именно 350гц.
Отсюда мораль. Хочешь слушать свои колонки лежа- двигайся вниз по частоте. дави басовика ! _hm_
 
Дядя Пётр!
Мне вспомнилась одна важная продвинутая лабораторка во времена работы на фирме в лаборатории имени АБ.
Возник вопрос про выбор частоты стыка 15" басовика с 8" средником в трехполоске.
Для чего я сделал набор переключаемых фильтров , пассивных, первого порядка RC на выходе преда, с возможностью делать стык от 100 до 500Гц. СЧ-ВЧ подключались к выходу фильтра отдельным усилителем. Примерно. как у тебя. И на месте на музыке стали слушать и сравнивать. И вылезла забавная вещь. Суммарная ачх стыка НЧ-СЧ оставалась ровной. Но на звуке певец начинал звучать внизу при стыке на 100, на 200Гц был уже выше, на 350Гц он вырастал до уровня средника и обретал привычный рост. Отчего была единогласно выбрана частота стыка НЧ-СЧ именно 350гц.
Отсюда мораль. Хочешь слушать свои колонки лежа- двигайся вниз по частоте. дави басовика ! _hm_
Вот тут-то и пригодился бы простенький DSP!
Ничего не нужно паять и переключать.
Водишь пальцем по экрану планшетки и меняешь на ходу частоты, порядки и уровни.
 
С точки зрения теории и представленного графика https://ldsound.club/attachments/5-png.117643/ - там всё "сложилось"? И фазу не надо басовику изменять ("красный" вариант ФНЧ)? И с разделом на 250 Гц попали? И в точке стыка получили -6 дБ?
У Вас - четыре "да", Вы проходите дальше!
Но вот есть какое-то чувство в затылке, что появилась как бы дыра - между нижним басом и нижним голосом.
Послушайте отдельно СЧ полосу, а потом подбрасывайте НЧ полосу по ходу музыки, дабы ощутить, кто там у Вас нынче на баритоне поёт и играет
И перед этим просил: определите, что должен играть средник.
Но сейчас - лучший вариант из всего, что было.
P.S. В следующий раз сделайте сглаживание не меньше 1/3 октавы. Можно больше.
 
Последнее редактирование:
Но как-то не хватает "мяса" в баритоне, что ли...
Было такое, вроде все играло изумительно, только Марк Кнопфлер пел как из бочки, пришлось частоту басовика чуть вверх подвинуть. Попробуйте его послушать, как раз тот диапазон.
 
Меня всегда интересовало, Вы этих певцов на которых ссылаетесь в живую слышали?
 
Меня всегда интересовало, Вы этих певцов на которых ссылаетесь в живую слышали?
Ага. В метро на Мичуринском в прошлую пятницу.
В четверг мужик в костюме Деда Мороза на пиле лабал. Не узнал в гриме.
 
Последнее редактирование:
Есть проверочный трек, группа Апельсин, песня Motorrata , там в плане низов , всяких и до хрена- просто суперски. И вокалист , баритон красивый. И туба играет несколько секунд, которых достаточно понять, что с низами у колонки полный шлак или полный супер. И мотоциклы по-разному работают, с разным породистым звуком.
Так что насчет баритона все очень серьезно . Полшага в сторону -и колонка не звучит .
 
Есть проверочный трек, группа Апельсин, песня Motorrata , там в плане низов , всяких и до хрена- просто суперски. И вокалист , баритон красивый. И туба играет несколько секунд, которых достаточно понять, что с низами у колонки полный шлак или полный супер. И мотоциклы по-разному работают, с разным породистым звуком.
Так что насчет баритона все очень серьезно . Полшага в сторону -и колонка не звучит .
Как понять правильный записанный звук от Харлея или нет, если не видел его в живую и естественно не слышал?
Вот в чем вопрос.
 
Как понять правильный записанный звук от Харлея или нет, если не видел его в живую и естественно не слышал?
Вот в чем вопрос.
Фигня вопрос. там куча мотиков, один -BMW. Пришел знакомый, услышал звук- подпрыгнул: BMW!!!!!! -Откуда знаешь? - А я на нем езжу!
Я в ролик всматриваюсь- а там и правда, эмблема BMW .
 
Есть проверочный трек, группа Апельсин, песня Motorrata
Послушал. Сравнение велось - левая АС - результат настройки с А.Б., прошедшим летом. Правая АС - куроченная сейчас. Композиция - в обоих АС звучит хорошо. Мотоцикл впечатляет. Туба слышна.
Что смог заметить объективно: левая АС лучше передаёт интонацию голоса человека. Сам этот голос - звучит натуральнее. Правая АС - лучше, чётче ритм, общее впечатление лучшей разборчивости.
Из минусов: левая АС ритм несколько смазан, присутствует некий налёт что слушаешь запись. Правая АС - голос человека несколько "пластмассный".
Однозначно сказать, что играет лучше (правая или левая) - не смог. Но всё же, предпочтение отдал бы правой (при этом - с признанием, что в голосе потерял).
Затем - отключил басовики в обоих АС и стал слушать разницу СЧ+ВЧ в правой и левой АС. Обратил внимание, что тут уже более отчётливо слышно, что левая АС звучит приятнее. Голос пониже, слышны некоторые удары в низкий барабан (ну или хотя бы намёки на это). Сделал вывод - тот СЧ, что играет пониже - воспринимается на слух приятнее. Задумался. И полез, изменил фильтр в правой АС по СЧ динамику, на такой же, как на левой. А различие было в том - что в левой АС стоит ФВЧ для СЧ динамика в виде конденсатора 60 мкФ, а в правой - конденсатор 43 мкФ и ещё 30 Ом. Поставил в правой АС конденсатор 63 мкФ, резистор 30 Ом убрал. И снова слушал в таком варианте щиты, без басовика. Разница - пропала - оба, и левый и правый щит голос воспроизводят теперь примерно одинаково. По крайней мере, разницу теперь не слышу.
И вот с таким фильтром (63 мкФ в СЧ динамике) заснял такой же замер на правой АС, как и вчера в конце, но с сглаживанием 1/3 октавы:
1.png
 
Последнее редактирование:
Сегодня с утра послушал этот вариант. Конечно, ухо замыливается и возможно изменения незначительные и я заблуждаюсь, но...
голос - стал привычным для меня, более натуральным, к нему как бы вопросы ушли. Но при этом - чуть ушла разборчивость, чёткость ритма (которой я восторгался до этого) и появилась как некая "грязь", как эффект "записи".
Единственное, что могу предположить - та самая "болтанка 5ГД-1" на 50 Гц, "раздемпфирование" про которое вещал Николай. Или небольшое "залезание" полосы СЧ на НЧ. Но в голове не очень укладывается - я лишь увеличил конденсатор в СЧ фильтре с 43 до 63 мкФ и резистор 30 Ом отключил. Возможно, просто ухо "замылилось". Буду пробовать далее слушать, сравнивать.
 
Есть штука, называется средняя частота динамика, полоса по краям, обеспечивающая некий правильный баланс. И если ее тронул, поджав слева, то обязан и справа тоже поджать, иначе баланс сместится вверх. Только эти лишние знания уведут финал еще дальше .
 
лишь увеличил конденсатор в СЧ фильтре с 43 до 63 мкФ и резистор 30 Ом отключил.
Сейчас покажу Вам Лиша, у него 4дБ разницы на частоте 200 Гц. Имейте в виду, что щит прилично срезАет 50 Гц, и Вы на последней АЧХ НЕ ВИДИТЕ то, что реально грузит СЧ динамик, Вы видели это при измерении с близкого расстояния. Кроме того, Вы не обратили внимание (или не послушались) относительно того, что во всех вариантах, кроме конденсатора по входу соло, гасящий резистор должен быть 6 Ом, иначе весь эксперимент - не чистый, полка СЧ проседает ВСЯ, и Вы оцениваете изменения не баритона, а ВСЕГО СЧ участка! Эффект возникает из-за наличия выходного сопротивления 2 Ома у ламповика. Кстати, ВЧ тоже просаживаются резистором 30 Ом на пол-дБ.
Вы думаете, я прикалываюсь, когда рисую для Вас всякое типа #5,175 ?
Вот ваш эксперимент:
1.png
А вот что я предлагаю для эксперимента:
2.png
Ферштее?
Уровень на частоте резонанса 50 Гц - приблизительный и может быть больше (по напряжению) на несколько дБ.
Попробуйте 63 мкФ соло, 7,5 Ома против комбинации (63...100 мкФ)+3 мГн, 6,2 Ома, наконец. Как там будет с "горлом".
 
Последнее редактирование:
Попробуйте 63 мкФ соло, 7,5 Ома против комбинации (63...100 мкФ)+3 мГн, 6,2 Ома, наконец. Как там будет с "горлом".
И выбросить из головы неприятные воспоминания про катушку 3 мГн в цепи СЧ динамика? Которые (воспоминания) сформировались, когда по совету Александра Бокарёва отцепил ту катушку и звуку явно получшело
Да, на этом графике - разница выглядит разительной
А вот что я предлагаю для эксперимента:
Посмотреть вложение 117838
Ферштее?
Самым привлекательным (по графику) выглядит вариант с катушкой. Он наиболее похож на график того варианта, когда голос "правдоподобен" но и при этом - обрезает нижнюю "болтанку диффузора", на которую (болтанку) пока есть предположение, что она немного портит чёткость мидбаса
 

Статистика форума

Темы
3,304
Сообщения
263,103
Пользователи
2,544
Новый пользователь
vlad'mir
Назад
Сверху Снизу