Постройка басовой секции

  • Автор темы Автор темы Пётр
  • Дата начала Дата начала
Методологически это правильно. Но может это рукоблудство cо сборкой без зазора корёжит спектр в сладкую однотактную кашку? Это дело вкусовщины...
 
А насчёт собрать Ш-пластинами встык без перемычек?
По идее нормально.
 
Зазоры были конечно, два транформатора не сжать без них
 
Юрий, Вы к чему?
Мне любопытно, почему Вы собрали с перемычками вперекрышку? А не встык? Чем встык Вам не нравится?
Это вопрос.
Зазоры были конечно, два транформатора не сжать без них
А это непонятный ответ.
Вы собирали встык Ш - пластины без перемычек?
Чем Вам не понравилось?
Зачем перемычки?
 
Привозили как-то подобный унч, собранный якобы по жутко секретной схеме, некими рукоделами из Новошахтинска. Сказал бы, как Алекс Z их обзывает, да там неполиткорректно.
Именно такое решение, по трансику из телека в каждом плече пушпула. Обещали 10 ватт бедному покупателю, я там ватта 2, 5 намерил. И понял, что мне не верят. Наверное. считают, что вру из зависти к великой конструкции.
 
Это вопрос.


Вы собирали встык Ш - пластины без перемычек?
Зачем перемычки?
Это типа замкнуть магнитный поток двух собранных броневых сердечников по полю рассеяния.
Если выкинуть пластины и Ш соединить встык получится вполне себе РР. А так- неведома зверушка.
 
Идея соединить пару трансиков от телека Ш-сердечниками навстречу -была ещё в 2000 году. Но там засада была, железо было вровень с краем катушек, а сами каркасы торчали картонными краями, мешая стыковке. Убивать каркасы не стал. Идея повисла.
 
И моя версия
 

Вложения

  • IMG_0665.JPG
    IMG_0665.JPG
    278.4 KB · Просмотры: 150
  • IMG_0667.JPG
    IMG_0667.JPG
    226.9 KB · Просмотры: 148
  • IMG_0934.JPG
    IMG_0934.JPG
    202 KB · Просмотры: 135
  • IMG_0944.JPG
    IMG_0944.JPG
    179.4 KB · Просмотры: 144
  • Jadis_30_Upgrade_001.pdf
    Jadis_30_Upgrade_001.pdf
    69.4 KB · Просмотры: 177
  • Jadis_30_Upgrade_003.pdf
    Jadis_30_Upgrade_003.pdf
    75.6 KB · Просмотры: 210
Юрий Робертович, спасибо.
Прочитал, просмотрел. Очень близкО мне по духу. Повторюсь - у меня был хороший опыт использования подобной схемы, понравилось. В статье встретил выражение "сверхдинамичный". Это близко к описанию желаемого.
По Вашей схеме не понял я - смещение у EL86 аж 36В. Питание аж 350В. Что за режим такой и почему? Для уменьшения тока через лампу, или есть изюмина в звучании?

Я тем временем изучаю вопрос про двухтактный Лофтин-Уайт, который собрался сделать на макете... встречаю много мнений, что выигрыша никакого. Люди позже ставят межкаскадный конденсатор - и даже некоторые при этом отмечают улучшение звучания. При этом - у схемы типа Лофтин-Уайт есть отрицательный момент - что при включении на сетке выходной лампы присутствует полное напряжение питания (какой-то момент). Вот и думаю: браться/не браться... время терять.
 
Юрий Робертович, спасибо.
Прочитал, просмотрел. Очень близкО мне по духу. Повторюсь - у меня был хороший опыт использования подобной схемы, понравилось. В статье встретил выражение "сверхдинамичный". Это близко к описанию желаемого.
По Вашей схеме не понял я - смещение у EL86 аж 36В. Питание аж 350В. Что за режим такой и почему? Для уменьшения тока через лампу, или есть изюмина в звучании?

Я тем временем изучаю вопрос про двухтактный Лофтин-Уайт, который собрался сделать на макете... встречаю много мнений, что выигрыша никакого. Люди позже ставят межкаскадный конденсатор - и даже некоторые при этом отмечают улучшение звучания. При этом - у схемы типа Лофтин-Уайт есть отрицательный момент - что при включении на сетке выходной лампы присутствует полное напряжение питания (какой-то момент). Вот и думаю: браться/не браться... время терять.
Про Лофтин спроси у меня. Мои схемы практически все в этой идеологии. Дойдет и до мощника моего , на 2А3. Есть причины так сделать.
Совершенно звучащая и надежная как танк схема. Подача анодного на прогретые катоды решается щелбаном.

Если без реверансов, кратко, то Лофтин не имеет свойства запираться выходной лампой в ответ на перегруз, чтобы потом доооолго вытаскиваться из этого состояния. Не запирается он, отрабатывает сигнал как положено. Видимо, народ, который не дурак, расслушал эту фишку и полюбил это решение.
 
Подскажите или хотя бы намекните - есть ли смысл собрать послушать 6Н23П + 6П14П двухтакт по системе "Лофтин-Уайт"?
 
Подскажите или хотя бы намекните - есть ли смысл собрать послушать 6Н23П + 6П14П двухтакт по системе "Лофтин-Уайт"?
Вместо спрашивать совета у дяденек, озираясь по сторонам и вжимая голову в плечи, возьми и спаяй. И поделись личным впечатлениям. А дяденьки крякнут и выкажут респект.
 
Ни малейшего, если нет цели залезть в токи сетки. И трансформатора межкаскадного не надо. В РР почему-то влияние ёмкостей меньше чем в СЕ. ИМХО.
 
С Лофтином дружу давно и прочно. Единственный минус- адский кипятильник в катоде.
Решается плавающим питанием, а если в катоды выходных ламп источники тока, как в моём СЕ на ГУ-72, то любая болтанка и некоторый уход параметров не страшны. Но опять же, мне иногда проще межкаскадник в СЕ поставить.
 
Характеристики
РР усилитель на ECC82-ECC802S - 2 * EL86(триод), размер корпуса 400*300*85мм.
Рмах (до ограничения)=9 Вт
АЧХ при 6 Вт: 20Гц 0дБ, 20кГц -1,7дБ
Uвх=0,5 В RMS
Нагрузка 4 Ом
ТВЗ применены готовые, ТВТ43, от звук. генераторов.
Кенотронное питание, EZ81 2шт.
Комплектация: К40У-9 раздетые(Дим Димыча), ПТМН, ВС, С2-13, Ничикон...
Фазоинвертор по схеме Шмидта, скорострельность бешеная. Усилитель "всеяден", отлично воспроизводит рок, джаз, бардов, классику... Большая вых. мощность позволяет слушать даже на АС типа С-90 и пр. Басы - это его, для РР просто замечательно.
Силовой транс стоит от Василия(Карта), 150Вт. В подвале два фильтра C-L-C, 20мкф-2Гн-1200мкф. Питание +350в, два канала.
Продал Дмитрию Большакову в 2020году
Пётр, EL86 примерно 6П43П, смещение 36В.
 
Ещё и 6П1П доступны.
И Юрию нравятся.
Выбор есть.
Ел84 (6п14п) у Петра есть.
 
6п1п отличная лампа, есть Светлана 57 годов, и 61 годов

Пётр, для начала
 

Вложения

  • f.1956-10.047.jpg
    f.1956-10.047.jpg
    471.6 KB · Просмотры: 145
  • f.1956-10.048.jpg
    f.1956-10.048.jpg
    392.2 KB · Просмотры: 163
Уффф... уже совсем глубокая ночь - а я только лишь сейчас закончил ковыряться с макетом. Для тех кто ещё не в курсе - скажу я вам, ребята, - вот такой вот "Лофтин Уайт" настраивать куда проблемнее, чем обычные резистивные каскады. Даже и не ожидал. Чуть поменьше бы у меня понимания процесса - и точно бы упалил сейчас свои 6П14П.
Макет разбирал-собирал как обычно, довольно быстро, с учётом того, что менять пришлось многое. Обычно - львиную долю времени занимает именно расстановка деталей на макете, ну и распайка ламп. Как я уже привык - далее совсем не долго - включил, ткнул несколько раз щупом мультиметра - и уже спокойно тащишь осциллограф. И сама эта настройка - занимает гораздо меньше времени, чем прикручивание деталей к фанерке.
Но не в этот раз.
Этот "Лофтин", зараза такая - пощекотал мне нервы. Сегодня процесс настройки занял времени гораздо больше, чем прикручивание деталей. С самого начала начала возбуждаться 6Н23П. Казалось бы - чего ей? Одна сетка на "земле", длинный хвост в катоде, усиление относительно небольшое... но нет - пока в обе сетки не впаял по 330 Ом, прям к панельке - не успокаивалась: при попытке измерить напряжение на анодах - начинала возбуждаться и показывала, будто на одном аноде напряжение на 20В больше. Я уж думал, лампа никудышная. А другой такой нет... Но после установки резисторов в сетки - подуспокоилась и напряжения более-менее стали соответствовать.
Следующий "кардибалет" - выходные лампы. Я набрал составные резисторы в катод - в сумме получилось по 1,8 кОм. Больше 50 мА через транс выходной пропускать не хочу - у меня там тонкий провод, может сгореть первичка. Высчитал, что максимум я могу иметь напряжение на катоде в районе 90В - выше уже слишком большой ток пойдёт через лампу. Включаю макет - и на моих глазах напряжение на катодах выходных ламп плавно улетает за 100В. Начинаю подбирать резистор в "длинном хвосте" у 6Н23П. Ну и по привычке - "локтём по карте" - стоял у меня там 12 кОм, ну думаю, возьму 10 кОм... Всегда так прокатывало в резистивных каскадах - +-20% не вопрос, всё работало. А тут нифига - при 10 кОм в хвосте - смещения на сетке 6Н23П практически нет. Туда-сюда подбирал этот резюк. В итоге - пришёл к 11,5 кОм.
Но это ладно... Всё плавает, от плавания напряжения в сети. Всё здесь диктует первая лампа. Жизнь и здоровье выходных ламп - полностью зависит от 6Н23П. Малейшие изменения у неё - приводят к значительному изменению напряжения на катоде выходных ламп. А эта точка (катоды выходных) в свою очередь тоже имеет значение огромное - чуть увеличится, буквально на 10В - и уже через лампу пойдёт ток выше допустимого. А чуть уменьшится - и вот уже ток через лампу значительно меньше того, которого хотелось бы. Ну прям - хоть постоянно стой рядом с мультиметром и тыкай - то в один катод выходной лампы, то во второй.
Уже поздно и, разумеется - ничего не послушал. Может, завтра.
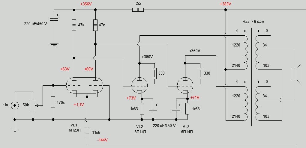
Вот какие реальные напряжения зафиксировал на макете (красным) по окончании сегодня:
1.jpg


Вот так выглядит теперь сам макет:
2.jpg

При подаче синусоиды на вход усилителя - максимум что я мог дать - 0,6В амплитудных. При этом - на выходе, на нагрузке 8 Ом ограничения синусоиды я не обнаружил. При этом же - амплитуда синусоиды на аноде первой лампы составила порядка 10В, то есть усиление на первом каскаде ок. 17. Эффективное напряжение на нагрузке составило 5В. Это получается, мощность порядка 3 Вт. Думаю, ограничение синусоиды очень близко, так как смещение на выходных лампах ожидается тоже в районе 10В (как и размах зафиксированной амплитуды на аноде первой лампы).

В общем - эмоций и впечатлений новых я поимел с этим "Лофтин Уайтом". Было занимательно!
Ну а звук - посмотрим позже...
 
Не надо делать РР лофтин, по крайне мере по такой идеологии. Сделайте с конденсаторами, если потом захотите с непосредственной связью, научу как это сделать красиво и стабильно.
 
Пётр, не ЗАБЫВАЙТЕ про резисторы в сетках 51-470 ом! 6п14п запросто загенерит, да и 6н23п может. Возмите за правило, всегда ставлю и всё.
 
Пётр, не ЗАБЫВАЙТЕ про резисторы в сетках 51-470 ом! 6п14п запросто загенерит, да и 6н23п может. Возмите за правило, всегда ставлю и всё.
Это относится к левой половине входной лампы и обеим выходным по схеме выше?
 
Ура! Я наконец-то своими ушами послушал схему по Моррисону - о чём давно мечтал. Спасибо вам всем за поддержку.
Послушал макет.
Что могу сказать: в общем, к своей цели не приблизился.
Звучание, на мой ух - бархатистое, уравновешенное, акцент смещён в нижний басовый регистр, звук спокойный. Но звук в общем - хорош!
Электрогитары - не злые. А мне бы хотелось - чтобы позлее были. Акцентированного панча и драйва - нет. А мне бы его.
Для себя, дабы потом не запутаться:
по-прежнему по звучанию в этом направлении для меня в лидерах такой из опробованных вариантов
1.jpg


Какие дальнейшие мысли. Думаю о том, чтобы послушать этот вариант по Моррисону, но с ультралинейным включением выходных ламп. Как думаете?
 
Что и следовало ожидать, обратно вернулись. УЛ я бы не стал делать, но я сужу по АС, возможно Вашим АС и понравиться. Моим лучше высокое Rа, а вам хватает 5,2 ком...
 

Статистика форума

Темы
3,304
Сообщения
263,124
Пользователи
2,544
Новый пользователь
vlad'mir
Назад
Сверху Снизу