Постройка басовой секции

  • Автор темы Автор темы Пётр
  • Дата начала Дата начала
Александр, мало того что слышат резисторы, так ещё и направление, вот это вообще жесть. Антизвонники никогда лишними не бывают, а от проблем здОрово помогают. Я тоже всегда ставлю, главное чтоб качественные материалы и не магнитились. Есть коробочка ВС 0.25 Вт 680 Ом. А под видом импорта может скрываться непонятно что. Я один раз из-за китайского резистора в утечке сетки первой лампы фонюгу словил, которая менялась от положения РГ. Долго искал причину, пока ВС не впаял))
О! Китайские резисторы мне такую жабу подложили, до сих пор бугры по спине.
А мне их продали в лавке на рынке, как якобы наши, новые, с полосатой маркировкой. Я ушами похлопал и купил. Потом крепко жалел. Просто в то время за нашими резюками нужно было далеко ехать, решил сэкономить время. Сэкономил.....Седины добавил.
ПС. Я могу понять аудифилов, слышащих резисторы, потому как одного такого знаю лично, у него уникальный слух и все, что он слышит и указывает в звучании , удается услышать и мне, только когда пальцем ткнут, на что внимание обращать. Но выпаять нормальный советский резистор-антизвон и туда впаять английский за конские деньги-....(жаль, нет смайлика Ж...)

Дядя Пётр, и все-все-все, ловите для знакомства схемку от Джеффа Маколея, которая никому точно не знакома, я срисовал её в конце 90-х и з ангийского журнала ЕТИ , Электроникс тудей инжиниринг. Пробовал спаять, не получилось, хотя сегодня запустил бы без проблем.
ПС. На входе непременно нужен разделительный конденсатор, иначе перекос гарантирован.
 

Вложения

  • IMG_20211127_101901.jpg
    IMG_20211127_101901.jpg
    508.9 KB · Просмотры: 174
Лучше, по-моему Бруски, например такую
pp amps examples for ps-4 el84.png

Или такую
6L6_PPtriode-1.gif
 
Последнее редактирование модератором:
Сегодня с утра, перед выходом удалось прослушать новый вариант макета.
Ну что сказать - в общем, по моему мнению, - я несколько приблизился к желаемому по сравнению с предыдущим вариантом. Может, роль здесь сыграло усиление - точно не могу сказать.
Но: на некоторых роковых композициях я сумел уловить изменение в лучшую сторону воспроизведения макета по сравнению с моим SE на 6C4C. Охарактеризовать могу так: эти рок-композиции мой SE воспроизводит несколько камерно, или, скажем так - как в студии. Двухтактник же здесь отыграл несколько распаясано, разухабисто. И драйва с макета я получил чуть больше. К этому и стремился. И да - на этих некоторых композициях уже можно сказать, что "каши стало чуть меньше в нижнем регистре". Мелодичную музыку и спокойный голос - макет, как и раньше, проиграл SE-шнику.
Попробую ещё позже включить вторичку параллельно (увеличу значительно Ктр) и послушаю (может, вечером).
И надо будет думать, куда следует двигаться дальше. Пока - разительного эффекта не достигнуто. Но надежда зарождается.
Можно: либо пробовать новые схемные решения, либо наводить порядок в полученном макете (выравнивать токи через лампы, убирать немагнитную прокладку из сердечника и т.д.).
 
Тут хорошо домододернизировали, все равно, средний усилитель
 
А ещё - у меня имеется трансформатор от какой-то ламповой техники. Но я не знаю - выходной он или нет.
Оформление - КинАп. Надо попытаться прочитать чернила в окошке и тогда по Андерегу, Балакшину определить. Если не удастся, то только измерением. И еще один признак - железо, например, Ш26х46 имели выходники КинАп 90У-2 (всех трех модификаций).
 
Александр, конечно - не в ваттах счастье. И не нужна мне такая мощность, в 10 Вт от пушпулла - так никогда не буду слушать.
SE на 6С4С - тоже, помните наверное, не сразу у меня рождался. Даже несмотря на Ваши подарки самих ламп и многого другого - понадобилась куча времени и разных вариантов схем на макете, прежде чем пришёл и сам к 6С4С с драйвером на двух каскадах типа 6Н8С (по Бруски, что сейчас называем).
Но, ведь Вы сами мне вручили кучу хороших и очень хороших ламп, включая эти 6Н7С, 6Н8С, 6П41С и кучу других. А мне в свою очередь, порою, - бывает очень интересно повозиться с макетом, собрать схему. В процессе сборки и потом, когда включаешь - испытываешь кучу непередаваемых впечатлений. Это находит временами, обычно не очень на долго. Вот, сейчас нашло...
И я рад, что уже удалось послушать два варианта с 6П41С. С каждым разом я познаю что-то новое для себя. Тут на форуме интересно общаться - вы все даёте кучу интересных схемных решений и практически полезных мыслей. Это приятно обдумывать, например в течение дня, даже занимаясь другими делами.
У меня нет сейчас острой задачи сделать макет, который во всём будет звучать лучше чем уже имеющийся УНЧ на 6С4С. Особенно я это осознаю, что это практически невозможно - так как на макет я не намерен тратить деньги. Макет делаю из того что имеется. И не ожидаю от него никаких звёзд. Но каждый раз, другие лампы - звучат по новому. В чём-то отличаются. Ищу интересные для моего уха моменты. Согласитесь - обидно же, если все эти хорошие лампы просто пролежат у меня в коробке...
Оформление - КинАп. Надо попытаться прочитать чернила в окошке и тогда по Андерегу, Балакшину определить. Если не удастся, то только измерением. И еще один признак - железо, например, Ш26х46 имели выходники КинАп 90У-2 (всех трех модификаций).
Спасибо.
Опознавательных знаков я на нём не нашёл. Но, скорее всего, Александр Бокарёв прав - что это силовой трансформатор от 110В. Вспоминаю, что когда мне передавали этот транс - что-то говорили про 110 Вольт...
 
Последнее редактирование:
Пётр, здорово, что Вы делаете новый усилитель и именно РР.
Мне это тоже очень интересно. Пока наблюдаю со стороны. Однако Александр Резвой уже рассчитал РР выходные трансформаторы под моё железо и имеющийся провод. Надо только выбрать время на намотку. Делать буду нечто похожее, но на 2А3.
Сейчас пришлось переделать выходные трансформаторы SE усилителя в связи с приобретением четырёхомных АС.
Столкнулся с очень забавным явлением - переделанные трансформаторы сначала понравились по звуку, а потом резко пропали низкие частоты. Я тут уже со всеми понасоветовался как с этим безобразием бороться, включил усилитель, а НЧ снова есть! Наверное, это что-то на психическом уровне. Первый раз в жизни такое случается.
Новая акустика сама по себе не особо басистая, а тут такое... Интересно, будет сделать для неё двухтактный усь.
Добавлю.
Рок-музыка на SE мне нравится. РР сделать просто интересно.
 
Саша, я от этого просто обалдел. Может быть перенервничал? На это были причины, не связанные с аудио.
 
Сегодня с утра, перед выходом удалось прослушать новый вариант макета.
Ну что сказать - в общем, по моему мнению, - я несколько приблизился к желаемому по сравнению с предыдущим вариантом. Может, роль здесь сыграло усиление - точно не могу сказать.
Но: на некоторых роковых композициях я сумел уловить изменение в лучшую сторону воспроизведения макета по сравнению с моим SE на 6C4C. Охарактеризовать могу так: эти рок-композиции мой SE воспроизводит несколько камерно, или, скажем так - как в студии. Двухтактник же здесь отыграл несколько распаясано, разухабисто. И драйва с макета я получил чуть больше. К этому и стремился. И да - на этих некоторых композициях уже можно сказать, что "каши стало чуть меньше в нижнем регистре". Мелодичную музыку и спокойный голос - макет, как и раньше, проиграл SE-шнику.
Попробую ещё позже включить вторичку параллельно (увеличу значительно Ктр) и послушаю (может, вечером).
И надо будет думать, куда следует двигаться дальше. Пока - разительного эффекта не достигнуто. Но надежда зарождается.
Можно: либо пробовать новые схемные решения, либо наводить порядок в полученном макете (выравнивать токи через лампы, убирать немагнитную прокладку из сердечника и т.д.).
Сравнивать схемы , когда одна разобрана, а звучит вторая, по памяти- это субъективщина. Не наш метод. Что угодно можно себе напридумывать, потом носиться .
 
Подключил вторичку выходного трансформатора так, что Raa стало около 20 кОм. Звучание мне однозначно меньше понравилось (именно для рока), чем при Raa около 5 кОм.
Сравнения провожу с УНЧ на 6С4С. Один канал - в него, второй - в макет. И кручу регулятор громкости - то там, то тут...
1.jpg
 
Как посоветуете двигаться дальше?
Я вижу два варианта:
1. Попробовать то, о чём говорил Rezvoy - отдельно по одному полноценному триоду (драйверу) для каждой из выходных ламп. А фазоинвертор - отдельно, на первой лампе. Больше склоняюсь к варианту "с длинным хвостом" (т.к. в очередной раз убедился сейчас, что он мне нравится по звучанию).
2. Перейти в дальнейших экспериментах к выходным лампам 6П14П. Они у меня имеются в достаточном количестве, чтобы собирать усилитель (в случае если удастся найти понравившийся вариант макета) и панели к ним имеются. А вот 6П41С - у меня три штуки. И в случае если вдруг решаться на сборку УНЧ на них - таких ламп ещё надо будет прикупить некое количество, да и панелей для них у меня не хватит. Я ощутил на коже мощь от 6П41С... это много для меня! От 6П14П в двухтакте - мне мощи тоже более чем достаточно. А в применении 6П14П вроде как попроще - и для раскачки нужна небольшая амплитуда сигнала. По воспоминаниям - 6П14П звучала не хуже, чем 6П41С.
 
Как посоветуете двигаться дальше?
Я вижу два варианта:
1. Попробовать то, о чём говорил Rezvoy - отдельно по одному полноценному триоду (драйверу) для каждой из выходных ламп. А фазоинвертор - отдельно, на первой лампе. Больше склоняюсь к варианту "с длинным хвостом" (т.к. в очередной раз убедился сейчас, что он мне нравится по звучанию).
2. Перейти в дальнейших экспериментах к выходным лампам 6П14П. Они у меня имеются в достаточном количестве, чтобы собирать усилитель (в случае если удастся найти понравившийся вариант макета) и панели к ним имеются. А вот 6П41С - у меня три штуки. И в случае если вдруг решаться на сборку УНЧ на них - таких ламп ещё надо будет прикупить некое количество, да и панелей для них у меня не хватит. Я ощутил на коже мощь от 6П41С... это много для меня! От 6П14П в двухтакте - мне мощи тоже более чем достаточно. А в применении 6П14П вроде как попроще - и для раскачки нужна небольшая амплитуда сигнала. По воспоминаниям - 6П14П звучала не хуже, чем 6П41С.
41-е есть, примерно две пары, получится-привезу.
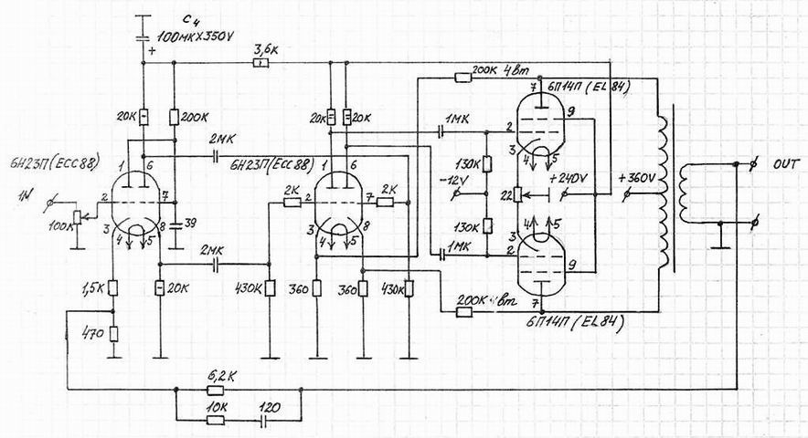
На 6п14п делай вот это, проверенный вариант. А в тетрадке недавно нашел первый вариант схемы этого унча, на японском аналоге 6Ф1П. Сделал, все классно, но потом решил от пентода уйти к более простому варианту, на двойном триоде, с ним обвеска проще.
А, забыл. У тебя же выходные лампы с конским смещением. Не годится эта схемка. Но для 6п14п самое то.
 

Вложения

  • Пушпулл  2018.jpg
    Пушпулл 2018.jpg
    162.4 KB · Просмотры: 164
Последнее редактирование:
Вот, у меня тоже потихоньку в голове шевелятся мысли, что может, для рок-музыки стоит попробовать пентод на выходе, в пентодном включении?
 
Вот, у меня тоже потихоньку в голове шевелятся мысли, что может, для рок-музыки стоит попробовать пентод на выходе, в пентодном включении?
Тогда ОООС обязательна, без неё не катит. И получится уже сильно другое звучание. Ближе к микросхеме.
А вообще, сколь живу и слушаю нормальный однотакт, никогда не возникло мысли, что для рока он не годится. Скорее наоборот, богатство звучания добавляет. Размачивая черствые сухари , тяжкий хлеб рокеров. Мощный двухтактник или Д-шник звучит иначе, не спорю, там акцент смещен в мидбас , тумкает в бошку. И средина иначе звучит, жестче, ярче. Само звучание как бы быстрее становится, собраннее. А в целом отличия невелики, чтобы затевать постройку отдельного усилителя. На полевиках спаял унч измерительный. не нарадуюсь его всеядности, что угодно озвучивает на ура.
 
Последнее редактирование:
Мощный двухтактник или Д-шник звучит иначе, не спорю, там акцент смещен в мидбас , тумкает в бошку. И средина иначе звучит, жестче, ярче. Само звучание как бы быстрее становится, собраннее.
Да, совершенно верное охарактеризование звучания. Это и хочу получить. И получил, в общем-то уже, в последнем варианте макета, в какой-то мере.
Практически полностью прослушал последний альбом Rammstein через макет - и сообщу совершенно откровенно - именно он слушается интереснее на макете, нежели на моём SE.
Но, справедливости ради, в очередной раз отмечу - на музыке других жанров - SE однозначно выигрывает. Бах и Вивальди - разница разительна и однозначно говорит о том, что орган и скрипка натуральнее звучит на SE. На макете - классика звучит плоско.
 
Да, совершенно верное охарактеризование звучания. Это и хочу получить. И получил, в общем-то уже, в последнем варианте макета, в какой-то мере.
Практически полностью прослушал последний альбом Rammstein через макет - и сообщу совершенно откровенно - именно он слушается интереснее на макете, нежели на моём SE.
Но, справедливости ради, в очередной раз отмечу - на музыке других жанров - SE однозначно выигрывает. Бах и Вивальди - разница разительна и однозначно говорит о том, что орган и скрипка натуральнее звучит на SE. На макете - классика звучит плоско.
По поводу того, что на SE не звучит. На нормальном SE звучит ВСЁ!!!
Вчера слушал на однотакте Оззи Осборна и Грэнд Фанк. И радовался.
 
Последнее редактирование:
Меня здорово прикалывает некоторая принципиальная несуразица. Народ ВАХи с лупой исследует, рабочие точки чуть не до миливольта выставляет.
А потом вжаривает по ушам 20 ваттами, загоняя их рабочую точку далекооооо в область насыщения всякими рамштайнами.
Ну и куле было лампу то вылизывать, да резисторы с точностью 0.1 прОцента подбирать? Какие там нюансы звука могут услышаться, когда бас уже воспринимается не барабанной перепонкою (она давно в череп влипла и не шевелится), а животом, диафрагмой и кишками?
 
Все чуток оптимистичнее, и колонки не такие чуткие да и усилки однотакты- в полуобмороке поют, до 20 ватт как до Луны.
 
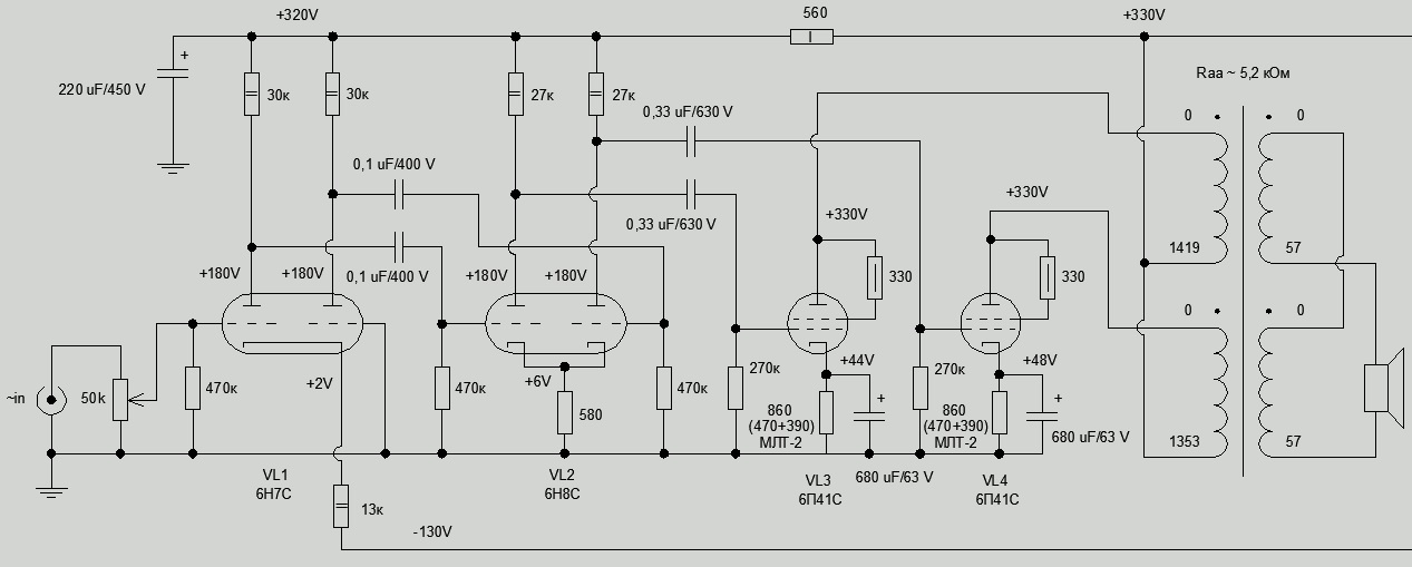
Изобразил схему дальнейшего развития событий (как вариант, если не станете отговаривать). Монструозно, конечно, получается - но, может, оно того стоит.
1.jpg

Взгляните, пожалуйста. Может - будут какие-то замечания. Про антизвонные резисторы - уяснил. Здесь не изображал.
 
Все чуток оптимистичнее, и колонки не такие чуткие да и усилки однотакты- в полуобмороке поют, до 20 ватт как до Луны.
А то стоваттных усилителей дома никто не видел ?
Что выразительнее звучит с 10 метров, двигатель ил 62, или ту 154?
 
Саня, аккурат в эти дни, на выставке Хаенду, винильщики с парой 100-ваттных моноблоков и колонками от Динаудио крепко порадовали, впервые за много лет, отменным настоящим звуком.
Все слушатели как завороженные стояли и слушали, я в их числе. Настолько звук ровный, красивый, мощный и чистый был
 
Так там зал наверное был огого.
Втащи такую дуру к тебе в комнату и вруби на всю дурь.
Какие нюансы звука ты услышишь, кроме стука по батарее от соседей снизу и сверху?
 
Саня, аккурат в эти дни, на выставке Хаенду, винильщики с парой 100-ваттных моноблоков и колонками от Динаудио крепко порадовали, впервые за много лет, отменным настоящим звуком.
Все слушатели как завороженные стояли и слушали, я в их числе. Настолько звук ровный, красивый, мощный и чистый был
Это которые на КТ-150? Вот её-то и надо в однотакт, чтобы потом пропавший рок не искать. :)
 
Так там зал наверное был огого.
Втащи такую дуру к тебе в комнату и вруби на всю дурь.
Какие нюансы звука ты услышишь, кроме стука по батарее от соседей снизу и сверху?
И зал огого, и колонки заведомо малочувствительные. Индикаторы на фронтпанали усилителя часто моргали красненькими пиками, но на слух никаких искажений не было вовсе. Все супер.

Это которые на КТ-150? Вот её-то и надо в однотакт, чтобы потом пропавший рок не искать. :)
Угу, КТ-150. Кинклесс Тетроде. 150 Уаттов. Забавные лампы, словно надули лампочки из холодильника через соломинку. https://hificomponents.ru/magazin/product/radiolampa-kt150-tung-sol
 
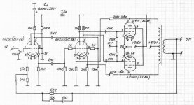
А может быть акустические системы не совсем под рок (хотя Рамштайн сложно притянуть к рок группе)) подходят, ведь бывает такое. А схема что то и впрямь уже навороченная получается. Вот моя версия схемы переделанного Прибоя, правда если б не комбинированное смещение то все гораздо проще было бы... Но заказчик очень далек от того чтоб сидеть и что то настраивать.
IMG_20211128_010004.jpg

Трансформаторы выходные перемотанны. Для тупых Миражей дури вполне хватает. Бас такой что словами не описать. Но и данная модель АС басовитая, пожалуй это её единственный плюс.
 
А может быть акустические системы не совсем под рок (хотя Рамштайн сложно притянуть к рок группе)) подходят, ведь бывает такое. А схема что то и впрямь уже навороченная получается. Вот моя версия схемы переделанного Прибоя, правда если б не комбинированное смещение то все гораздо проще было бы... Но заказчик очень далек от того чтоб сидеть и что то настраивать. Посмотреть вложение 26082
Трансформаторы выходные перемотанны. Для тупых Миражей дури вполне хватает. Бас такой что словами не описать. Но и данная модель АС басовитая, пожалуй это её единственный плюс.
Классная, продуманная во всем схема. И без излишества.
36-е запомнились красивым деликатным звуком.
 

Статистика форума

Темы
3,304
Сообщения
263,103
Пользователи
2,544
Новый пользователь
vlad'mir
Назад
Сверху Снизу