Простой УМЗЧ

Разве я сказал, что они не работают? Я сказал, что они не находятся в сигнальном тракте.
Главное, что транзисторы находятся в схеме, а не патсталом.
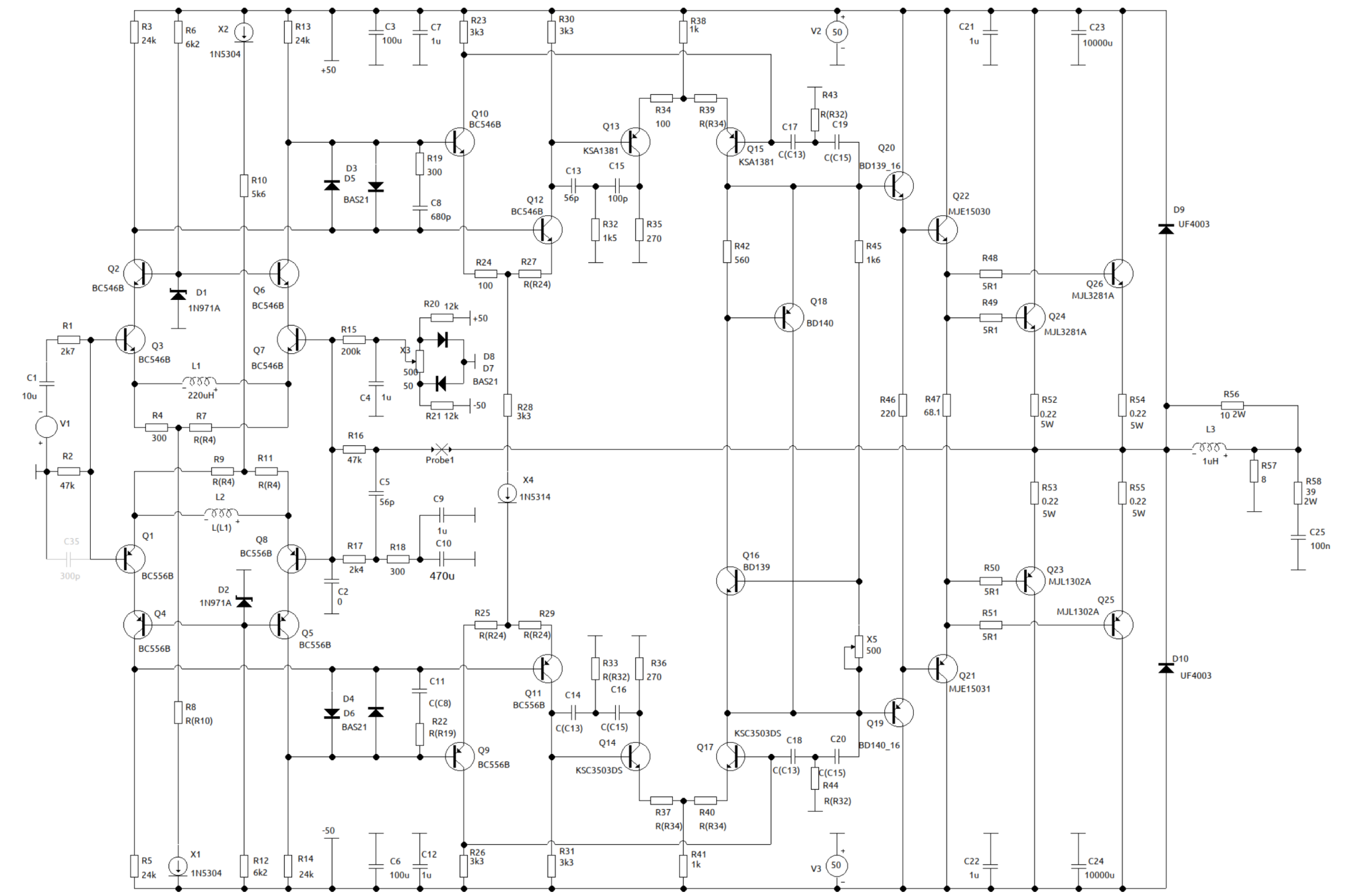
Вот как раз сейчас закончил считать схему на 4-х активных элементах.
Из них транзисторов три, плюс лампа, которая замаскировалась под транзистор.
Выкладываю ее в соответствующей теме.
 
Я то, убогий, думал, это для лучшей помехозащищенности и избавления от земляных петель,. а оно вон оно как, Михалыч.
1. В УНЧ, должно быть не для этого, но тыкают балансный вход везде где не попадя, не понимая сути
2. В длинных слабосигнальных линиях, для этого
Помеха наводится синфазно на оба провода, и уничтожается в дифкаскаде
3. Земляные петли убираются просто, полным отделением земли входа, от всей остальной
Я эту проблему давно решил
 
Да, за несколько лет и два инфрукта схемка немного видоизменилась ;) . Понимание некоторых вещей пришло.
Юра, я думал, что ты этого Монстра давно уже склепал... Это ж сколько лет уже прошло?
 
Года 4. Из них пару лет вообще ни до чего было...
 
Не входа, а - выхода
Сэр, если я правильно помню, Высоцкий пел о том, о чем я и говорю: "Конец - это чьё-то начало" (с)
Иными словами, вход сам по себе ничего не значит, к нему подключается чей-то выход. Будете спорить?
 
Сэр, если я правильно помню, Высоцкий пел о том, о чем я и говорю: "Конец - это чьё-то начало" (с)
Иными словами, вход сам по себе ничего не значит, к нему подключается чей-то выход. Будете спорить?
Понятное дело, у вас всё работает, и работает отлично, но здесь речь не о том "как работает", а о - потенциале схемы, в случае использования диффкаскада
 
Не оживить ли темку...
;)

Интересно, а цель какая? Такое изделие предметно, комплексно и обстоятельно оценить здесь смогли бы чуть более 3х человек (себя в этот список я не включаю :) ) из которых один "в бане" сейчас, как я понимаю, а остальные пока не проявляют интереса. Всё прочее будет лишь бесполезный флейм. smile_15
 
Ну, скажем, можно чего-то не понимать, это не стыдно. Я вот квантовой физики не понимаю. Но если вдруг она меня заинтересует, я начну искать, кому задавать вопросы. Умные книжки читать тоже полезно, но если некого спросить по непонятным местам, то пользы мало от такого чтения.
Так и тут. Мы же тут не изделиями торгуем, мы стараемся обогатиться знаниями и опытом у тех, кто ими обладает, а также поделиться своими с теми, кому они интересны. Бывают, конечно, пассажиры, которые уже все знают, и учиться им уже нечему, ну так они сразу видны по заявлениям, что они (а также Пушкин, Чайковский, Репин и Худ) уже всё сочинили, а остальные полудурки могут быть свободны. Ну что ж, мы же в юности слушали Севу Новгородцева сквозь помехи в эфире, нам ли привыкать к шуму в наушниках? ;)
 
Хорошо, спрошу тогда: как схема входит и выходит из клипа, и почему в УН отсутствуют защитные "отбойные" диоды, по каким-то особым соображениям, или надёжность работы схемы в перегрузке по амплитуде обеспечивается как-то иначе?

Графики АФЧХ с разомкнутой петлёй ООС также любопытно было бы увидеть.
 
Не оживить ли темку...

;)
Смесь Ланзара и Холтона на стероидах.
Три диф. каскада - смелый шаг.
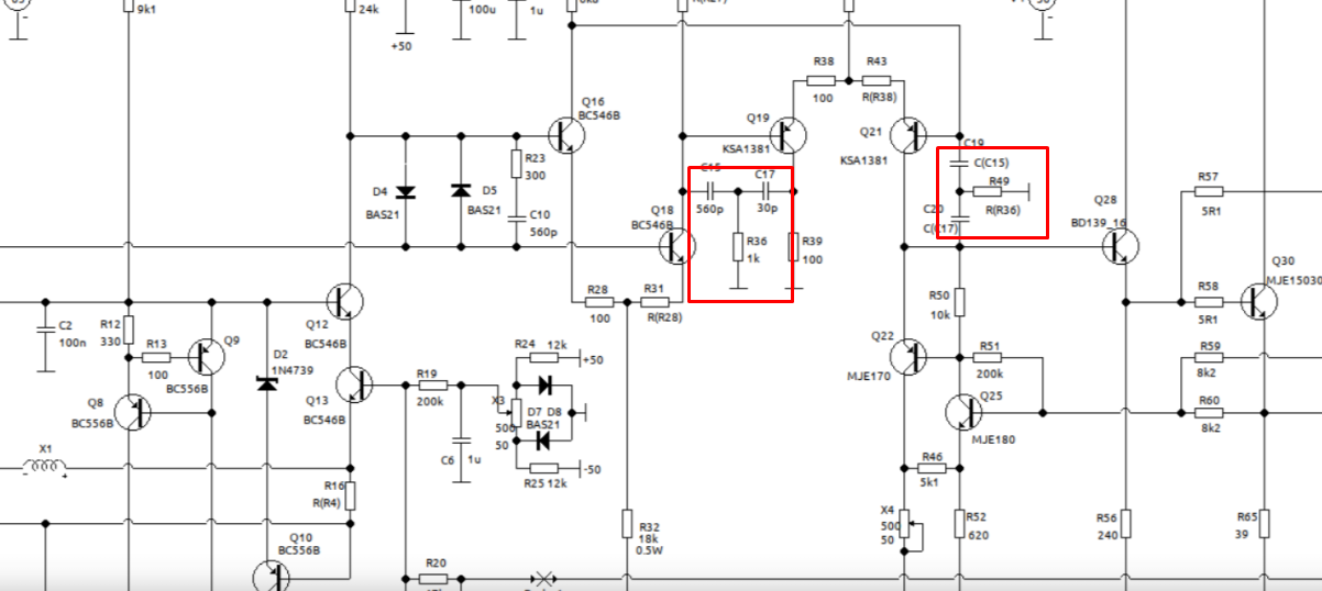
Коррекция, как мне кажется, в двух местах лишняя стоит.
Вот, на картинке в плюсовом плече, одну попробуйте временно отключить (левую полагаю) и аналогично в минусовом, запас по фазе подпрыгнет.

1767884477257.png
 

Вложения

  • CLIP.png
    CLIP.png
    457.7 KB · Просмотры: 45
  • TF_PA215AF.PNG
    TF_PA215AF.PNG
    366.4 KB · Просмотры: 40
  • TF_PA215_NYQIST.PNG
    TF_PA215_NYQIST.PNG
    169.6 KB · Просмотры: 46
Я немного ковырялся с подобной схемотехникой и лучший результат был как на картинке ниже, коррекция в одном плече.

1767885678737.png



И чтобы нагляднее было смотреть запас по усилению, можно метки вывесить на АЧХ, скажем 1к ,20к (через запятую) в поле:

1767885944181.png


1767886037958.png
 
На самом деле в клип может влететь только первый дифкаскад. Второй каскад загнать в клип проблематично, с его 18 кОм в эмиттерах (защитные диоды первого каскада включаются намного раньше).
 
Последнее редактирование:
Я другие диоды имел в виду. Те, что ставятся с выхода УН на шины питания ВК, если УН питается от повышенного (как здесь) напряжения относительно ВК.
 
Те, что ставятся с выхода УН на шины питания ВК
По симулятору (в данной схеме) что есть они, что нет их, никакой разницы. В реальной плате, наверное, место под них предусмотрю, а ставить или нет, буду смотреть по месту.
 
Межбазовые ёмкости в ВК отсутствуют осознанно и по каким причинам? Мешают работе "особенного" узла смещения?
 
Последнее редактирование:
Ясно, спасибо. Нет ли тенденции к возникновению нежелательных сквозных токов при таком решении?
 

Вложения

  • CLIP2.png
    CLIP2.png
    508.1 KB · Просмотры: 41
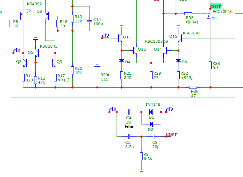
А скажите, коллеги, вот такие картинки что могут сказать об усилителе мощности?
Входное напряжение указано в шапке. Заметил, что на одном графике шапку отредактировать забыл. В общем, 1В, 500мВ, 400мВ, 300мВ, 200мВ, 100мВ. Самая "грязная" картинка соответствует выходной мощности 76 Вт на 8 омах.
 

Вложения

  • PA221_IMD_1V.PNG
    PA221_IMD_1V.PNG
    118.4 KB · Просмотры: 47
  • PA221_IMD_500mV.PNG
    PA221_IMD_500mV.PNG
    97.6 KB · Просмотры: 45
  • PA221_IMD_400mV.PNG
    PA221_IMD_400mV.PNG
    96.8 KB · Просмотры: 37
  • PA221_IMD_300mV.PNG
    PA221_IMD_300mV.PNG
    93.5 KB · Просмотры: 52
  • PA221_IMD_200mV.PNG
    PA221_IMD_200mV.PNG
    98.1 KB · Просмотры: 40
  • PA221_IMD.PNG
    PA221_IMD.PNG
    95.6 KB · Просмотры: 45
А скажите, коллеги, вот такие картинки что могут сказать об усилителе мощности?
Входное напряжение указано в шапке. Заметил, что на одном графике шапку отредактировать забыл. В общем, 1В, 500мВ, 400мВ, 300мВ, 200мВ, 100мВ. Самая "грязная" картинка соответствует выходной мощности 76 Вт на 8 омах.
Хорошо бы знать выходное амплитудное напряжение уся соответствующее ограничению , ну или максимальную мощность . Что за схема если не секрет ?
 
Типичный "транзисторный" спектр. Лес гармоник, притом медленно спадающих.
Даже на самом небольшом сигнале до седьмого номера. А первый ватт ну должен быть чистым как слеза - из нечетных одна третья, которая ниже второй не меньше чем на 20 дБ, а более высокие номера в линии шума.
 
Последнее редактирование:
амплитудное напряжение уся соответствующее ограничению
43В
Что за схема если не секрет ?
Не секрет абсолютно.
Screenshot from 2026-01-20 15-59-15.png

Даже на самом небольшом сигнале до седьмого номера.
И все на уровне шума :)
 

Статистика форума

Темы
3,316
Сообщения
264,964
Пользователи
2,552
Новый пользователь
Dmaren55
Назад
Сверху Снизу