Petr-51
2 ранг
- Регистрация
- 29 Дек 2023
- Сообщения
- 691
- Реакции
- 30
- Баллы
- 15
- Страна
- Беларусь
- Город
- Могилев
- Имя
- Александр
- Предупреждений
- 1
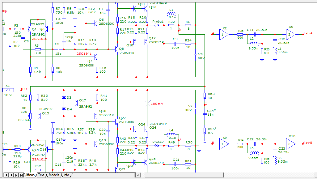
в примерах применения МС12 есть модель WAVSourceНе поделитесь, как это делается?
при выборе источника сигнала (Waveform Sources) надо выбрать Wav File Source. Сам wav-файл хранится в папке Data. Выбираете музыкальный фрагмент (короткий), записываете его и копируете в папку Data. После чего его можно использовать в качестве тестового сигнала.
более подробно как делал я позднее, сейчас сильно занят, навалились дачные дела и не только
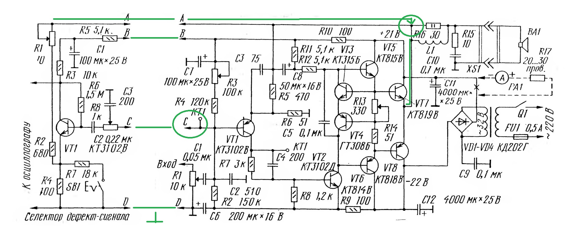
Лихницкий также упоминает о компенсационном методе, правда не упоминает автора Сапожкова, который предложил его еще в начале 50-х.
Ну а то что уповать на Кг и ИМИ - это наивные надежды, надеюсь, многие уже поняли (кроме тех у кого "палец" на пол шестого)
меня похоже забанили навсегда, интересно за что?
Вложения
Последнее редактирование:




