Смотрите видео ниже, чтобы узнать, как установить наш сайт в качестве веб-приложения на домашнем экране.
Примечание: Эта возможность может быть недоступна в некоторых браузерах.
Принцип работы ГСТ я знаю, и конечно там есть плюсы по отношению к резистору, но есть и минусы.Объясню на простецких пальцах. ГСТ это такая штука которая обладает большим выходным сопротивлением. А простой резистор обладает выходным сопротивлением равным его номиналу.
То есть- поднять нагрузку транзистора с помощью резистора до бесконечности - не выйдет , он просто потеряет усиление рано или поздно. Зато ГСТ кормит транзистор заданным его(ГСТ же) током, при этом обладая мега или гигаомным выходным сопротивлением. Ага?
Если вы хотите нести просвещение в массы,так несите,популяризируйте, объясняете на пальцах, а не ссылайтесь на небожителей.З точки зору схемотехніки, джерело стабільного струму то просто такий квази резистор в першому наближенні. Якщо схемотехнік переймається сигналом, не режимом.
Рукосую цього достатньо.
Всі інші читають статтю Волтера Джанга у двох частинах з доповненням. Там він англійською по білому розтлумачив, як привести ДСС максимально близько до першого наближення і виміряв паразити типових схемотипів ДСС, що використовуються в схемах підсилювачів для звуку. Читайте, опановуйте і не меліть дурниць.
Слуховые искажения в клипе, косвенно показывают насколько усилитель благозвучен без клипа.Причём здесь "музыкальные" искажения ГСТ в клипе?
Слуховые искажения в клипе, косвенно показывают насколько усилитель благозвучен без клипа.
Например однотакт в среднем клипе звучит более благозвучно, чем двухтакт.
То есть, по клипу можно косвенно судить о музыкальности усилителя.
Понятно что, адептам глубокоосников, это наблюдение , что об стенку горох, но остальным может быть вполне интересно.
И потом, очень важно КАК выходит усилитель из клипа, я не видел пока глубокоосников, которые нормально выходят из клипа, обязательно какая- нибудь загогулина болтается на синусе

Сопли нет, но почему вместо синуса , вначале выхода отвесная стена ?Посмотреть вложение 81959
На посмотри пока разрешают. Вообще чушня насчёт того как звучит усилитель в клипе- это конечно пять. Клип- режим аварийный и усилитель в нём звучать не должен. В Суховском ВВ например старом- срабатывала тиристорная защита в этом случае. И ты бежал бы кнопочку тыкать. Уж послушал так послушал. Пить просто надо меньше- тогда не придётся усилитель в клипе слушать.

Резкий вход в клип даёт широкий спектр гармоник,которые после обработки эквализацией, дают то самое "мясо",что необходимо для стиля хеви-металл.Контролируя звук в нагрузке мизерным сигналом с делителя, можно услышать нюансы звучания на приличной мощности и в разных режимах, включая клип. И что интересно, скругленные края ограниченной синусоиды на слух звучат не так мерзко, как это делает глубокоосник с отрезанными ножом верхушками. И сам вход в клип не резкий, зудение менее выражено.

В смысле криво? Засечки есть? Нет. Генерация есть? Нет. Ассиметрия может? Тоже нет. Всё. Чего тебе ещё? В таком режиме усилок у меня работал минут наверное 15, дальше не стал- эквивалент жалко, стол под ним уже слегка дымиться начинает.Ну не знаю, меня бы это насторожило, как-то это ненормально,когда усилитель выходит из клипа криво.
Я такое увидел только на форумах, и обычно это композитные глубокоосники.
Обсуждаем звуковые усилители, а они бывают разные.Я вот никак не пойму:
Обсуждаем усилители для звукоИЗВЛЕЧЕНИЯ или для звукоВОСПРОИЗВЕДЕНИЯ?
Да нормально все, отличный усилокВ смысле криво? Засечки есть? Нет. Генерация есть? Нет. Ассиметрия может? Тоже нет. Всё. Чего тебе ещё? В таком режиме усилок у меня работал минут наверное 15, дальше не стал- эквивалент жалко, стол под ним уже слегка дымиться начинает.
Задержка сигнала выхода усилителя (ОУ) с однополюсной коррекцией составляет четверть периода или 90 гр. С двухполюсной больше (~120 - 130 гр.) Любой усилитель скорректированный Миллером будет иметь на выходе сигнал отстающий от входного на четверть периода (с разомкнутой петлёй ОООС). А то многие думают - пока сигнал пройдёт усилитель, на входе 100500 периодов проскочит - а вот и нет! Так что тут нечего обсуждать - корректируёте усилители согласно критериям устойчивости (по фазе/задержке и амплитуде) с помощью коррекции на запаздывание и опережение и всё будет норм. Ну и вот до кучи пример ФАЧХ lm318.Задержку выходного сигнала по отношению к выходному можно посмотреть с помощью двухлучевого осциллографа. Я уже писал выше что этот параметр приведен в некоторых даташитах на ОУ, вот пару примеров.
с разомкнутой петлей ОООС усилители никто не слушает. Осциллограф двухлучевой есть? Вот и сними осциллограммы входа и выхода одновременно, измерь задержку между ними и покажи.Задержка сигнала выхода усилителя (ОУ) с однополюсной коррекцией составляет четверть периода или 90 гр. С двухполюсной больше (~120 - 130 гр.) Любой усилитель скорректированный Миллером будет иметь на выходе сигнал отстающий от входного на четверть периода (с разомкнутой петлёй ОООС). А то многие думают - пока сигнал пройдёт усилитель, на входе 100500 периодов проскочит - а вот и нет! Так что тут нечего обсуждать - корректируёте усилители согласно критериям устойчивости (по фазе/задержке и амплитуде) с помощью коррекции на запаздывание и опережение и всё будет норм. Ну и вот до кучи пример ФАЧХ lm318.
Посмотреть вложение 81973
Ну и нафиг нужны такие хваленые хлипкие карачуны, с шеренгой нулей после запятой, что перед ними приходится внутренними (или внешними) компрессорами уродовать звук?Но всё равно -мерзко. Понимаешь?) Поэтому в клипе я музыку - не слушаю. А верхушки отрезают обычно внутренние ограничители, если загнать глубокоосник(настоящий) без них в клип- то скорее всего будет генерация и усилку придёт карачун.
Перед?Ну и нафиг нужны такие хваленые хлипкие карачуны, с шеренгой нулей после запятой, что перед ними приходится внутренними (или внешними) компрессорами уродовать звук?
Если хороший безоосник сам, не требуя перед собой сжимателя сигнала, мягко ограничит сигнал тогда, когда нужно, на максиме мощности?
Тестирование на клиппинг первое при разработке и отладке дело. До подгонки спектра и его измерения.
Те же мелкоосники нередко тоже могут иметь малослышимый клиппинг. И уж точно не склонны генерировать, и тем более наворачиваться при клиппинге.
Где? Честно говоря врубал эту схему до клипа, не могу сказать что мне нравится его слушать, ибо ухи отваливаются, уж больно громко это дело.По мне, схемка приятная во всех отношениях, жаль, питание куриное, а выходные транзисторы- пародия на выходные. Но ООС животворящая на то и существует, шоб das Maerchen сделать былью.Перед?Где? Честно говоря врубал эту схему до клипа, не могу сказать что мне нравится его слушать, ибо ухи отваливаются, уж больно громко это дело.
Посмотреть вложение 81990
Я так понял в проектировании глубокоосных усилителей ты нихрена не разбираешься. Так и скажи. "не разбираюсь". А то эти ваши бредни уже достали.
При таком питании хватает и 815/814, просто изначально я подумывал усилитель для наушников, но жизнь повернулась так что наушники я ещё полгода-год просто одеть не смогу.)По мне, схемка приятная во всех отношениях, жаль, питание куриное, а выходные транзисторы- пародия на выходные. Но ООС животворящая на то и существует, шоб das Maerchen сделать былью.
Тихо в сторону вякну, шо взамен 814-815 купил бы в ЧИПке пары BD437-BD438 . Они ну точно лучше этих .
Кроме указанных 437-438 есть копеечные и неплохие пары Тошиба, 2SB772- 2SA883 (ЗАБЫЛ ТОЧНО) , они маловольтные, вольт до 40 может, но надежные очень.При таком питании хватает и 815/814, просто изначально я подумывал усилитель для наушников, но жизнь повернулась так что наушники я ещё полгода-год просто одеть не смогу.)
У меня есть вариант с КТ972/973 на выходе, но я его пока не обмерял. А вообще данная схема легко масштабируется до питания +-30, выше просто уже усилитель напряжения в виде ОЭ начинает многовато искажать.
А можно поподробнее - вот как раз собрался их применить.... Первый раз опробовать...Наши 972-973 пакость, летят пачками в домофонном оборудовании, затрахался менять.
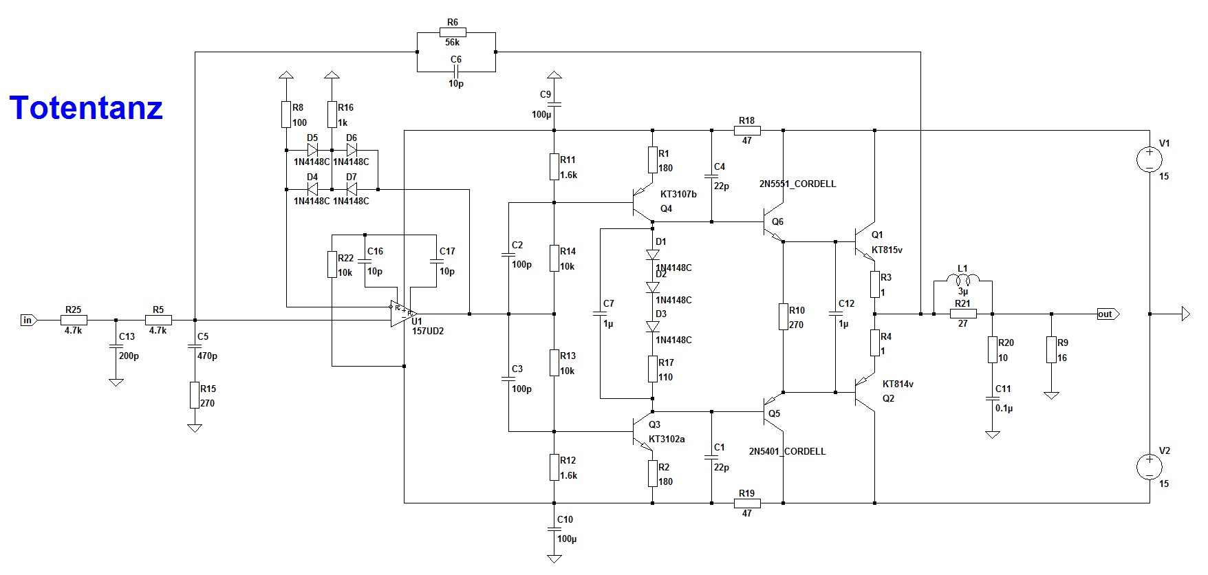
Я бы сделал так:Однако это так, довольно жухлое решение. Есть вариант силового. Туда даже по видерхольду тыкать ничего не нужно, вых каскад перестаёт нагружать фазорасщепитель и он выдаёт своё полное усиление, по итогу глубина оос - будь здоров. Мощь- впечатляет даже меня.)
Посмотреть вложение 81872
а хто вам мощность 8 ватт обещал на них? Откуль такие фантазии?А можно поподробнее - вот как раз собрался их применить.... Первый раз опробовать...
Вроде как они и напряг - по описанию, держат и мощность выдают 8 ватт....
Я собрался их в питание 27 вольт поставить, в смысле питание УСя, тоесть ихней пары.
На нагруз в 8 Ом, и моЩЩа где то 5 ватт на канал должна быть.
Что то я не встречал отзывов, что они капризные... Что у них не так ?
Транзисторы ВК в клипе попадают в насыщение и вследствие этого возникают сквозные токи. Далее белый дым. Неважно - осный/безосный усилитель, механика выхода ВК из строя одинакова. Что бы этого не допускать - нужно предотвратить насыщение транзисторов ВК - ограничить амплитуду сигнала на выходе УНа (т.е. на входе ВК) на 5 - 6 вольт меньше напряжения питания. Например, как в безосной схеме ниже (обведено красным) - режутся верхушки синуса.Ну и нафиг нужны такие хваленые хлипкие карачуны, с шеренгой нулей после запятой, что перед ними приходится внутренними (или внешними) компрессорами уродовать звук?
Если хороший безоосник сам, не требуя перед собой сжимателя сигнала, мягко ограничит сигнал тогда, когда нужно, на максиме мощности?
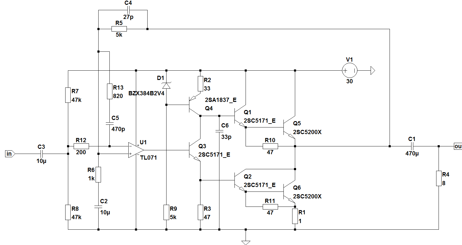
Иначе говоря, схема JBL SA-600 с нарастающим от выхода ко входу питанием каждого звена усиления мощника - заведомый вред?Транзисторы ВК в клипе попадают в насыщение и вследствие этого возникают сквозные токи. Далее белый дым. Неважно - осный/безосный усилитель, механика выхода ВК из строя одинакова. Что бы этого не допускать - нужно предотвратить насыщение транзисторов ВК - ограничить амплитуду сигнала на выходе УНа (т.е. на входе ВК) на 5 - 6 вольт меньше напряжения питания. Например, как в безосной схеме ниже (обведено красным) - режутся верхушки синуса.
Нет, здесь всё правильно. Двух диодов антинасыщения не хватает - с баз первых транзисторов тройки на коллекторы выходников. Напряжение будет ограничено на уровне +- 30V.Иначе говоря, схема JBL SA-600 с нарастающим от выхода ко входу питанием каждого звена усиления мощника - заведомый вред?
Иначе говоря, схема JBL SA-600 с нарастающим от выхода ко входу питанием каждого звена усиления мощника - заведомый вред?Транзисторы ВК в клипе попадают в насыщение и вследствие этого возникают сквозные токи. Далее белый дым. Неважно - осный/безосный усилитель, механика выхода ВК из строя одинакова. Что бы этого не допускать - нужно предотвратить насыщение транзисторов ВК - ограничить амплитуду сигнала на выходе УНа (т.е. на входе ВК) на 5 - 6 вольт меньше напряжения питания. Например, как в безосной схеме ниже (обведено красным) - режутся верхушки синуса.
А! так называемые сбросные диоды! Понял смысл. Принято.Нет, здесь всё правильно. Двух диодов антинасыщения не хватает - с баз первых транзисторов тройки на коллекторы выходников. Напряжение будет ограничено на уровне +- 30V.
Навпаки.Иначе говоря, схема JBL SA-600 с нарастающим от выхода ко входу питанием каждого звена усиления мощника - заведомый вред?

та мыж и незабуваемо. Не уси прям таки дурни, як кажеця.Навпаки.
Ви ж свій "резистор-недоджерело стабільного струму"(С) живите підвищеною відносно вихідного каскаду напругою і хвалитесь, що працює. Тільки, не забуваємо про запобіжники за Бейкером.![]()



Вольтодобавка интересно сделана, не с выхода, а напрямую, с коллектора УН Q10.Иначе говоря, схема JBL SA-600 с нарастающим от выхода ко входу питанием каждого звена усиления мощника - заведомый вред?
И не прошло полвека, как воззрения поменялись на обратные?
Брать бустреп с УН, тоже конечно решение "так себе", он и так еле дышит, но здесь важна сама мысль " не брать с выхода, где много грязи". Можно было бустреп взять с драйвера, логичный и хороший вариант.Схоже на те, що ви ще не прокинулись. Нічого, так буває. Іноді краще жувати, ніж писати дурниці
Как обычно пришло в голову " ещё двадцать пять транзисторов- и золотой ключик -наш"Я бы сделал так: