NEULO
1 ранг
- Регистрация
- 14 Июл 2019
- Сообщения
- 4,247
- Реакции
- 2,516
- Баллы
- 122
- Возраст
- 52
- Страна
- Россия
- Город
- Одинцово
- Предупреждений
- 7
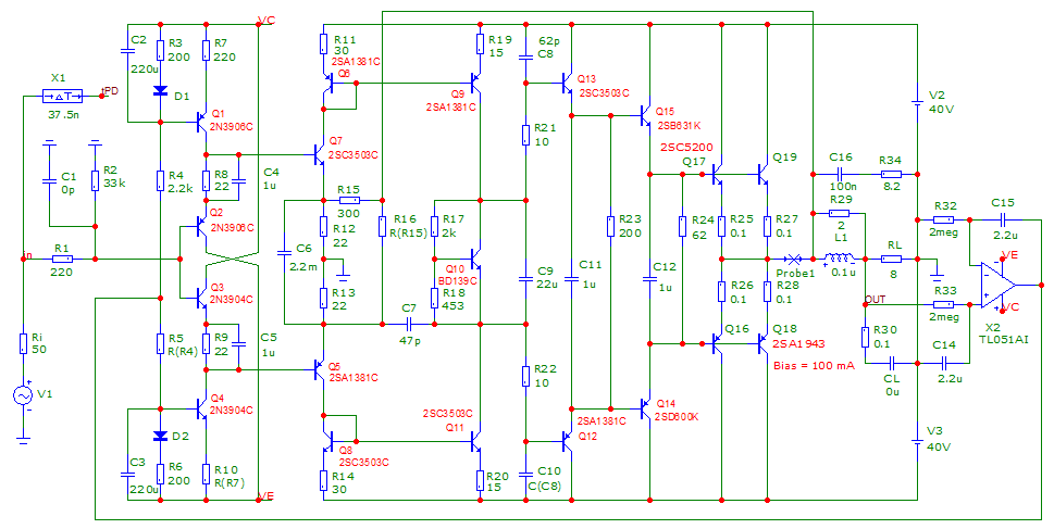
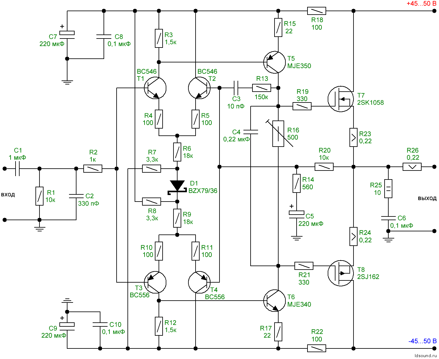
С учётом твоих "последних идей" собирать просто нечего. Совсем. Ну то есть , Алексей, или я, или вот Васильев, должны всё бросить и с учётом твоих последних идей спроектировать всё с нуля, а потом рассказывать какое де чудо явил СТТЛ.Так вы соберите на качественных деталях,и с учётом моих последних идей, отстройте нормально, дайте послушать другим, сами послушайте, может и измените мнение ....ах..не хотите этот шлак делать...ну так и я не хочу делать ваш шлак.
Что поделать...все мы разные.

Обалденная идея, и как же никто до неё не додумался? О великий!!
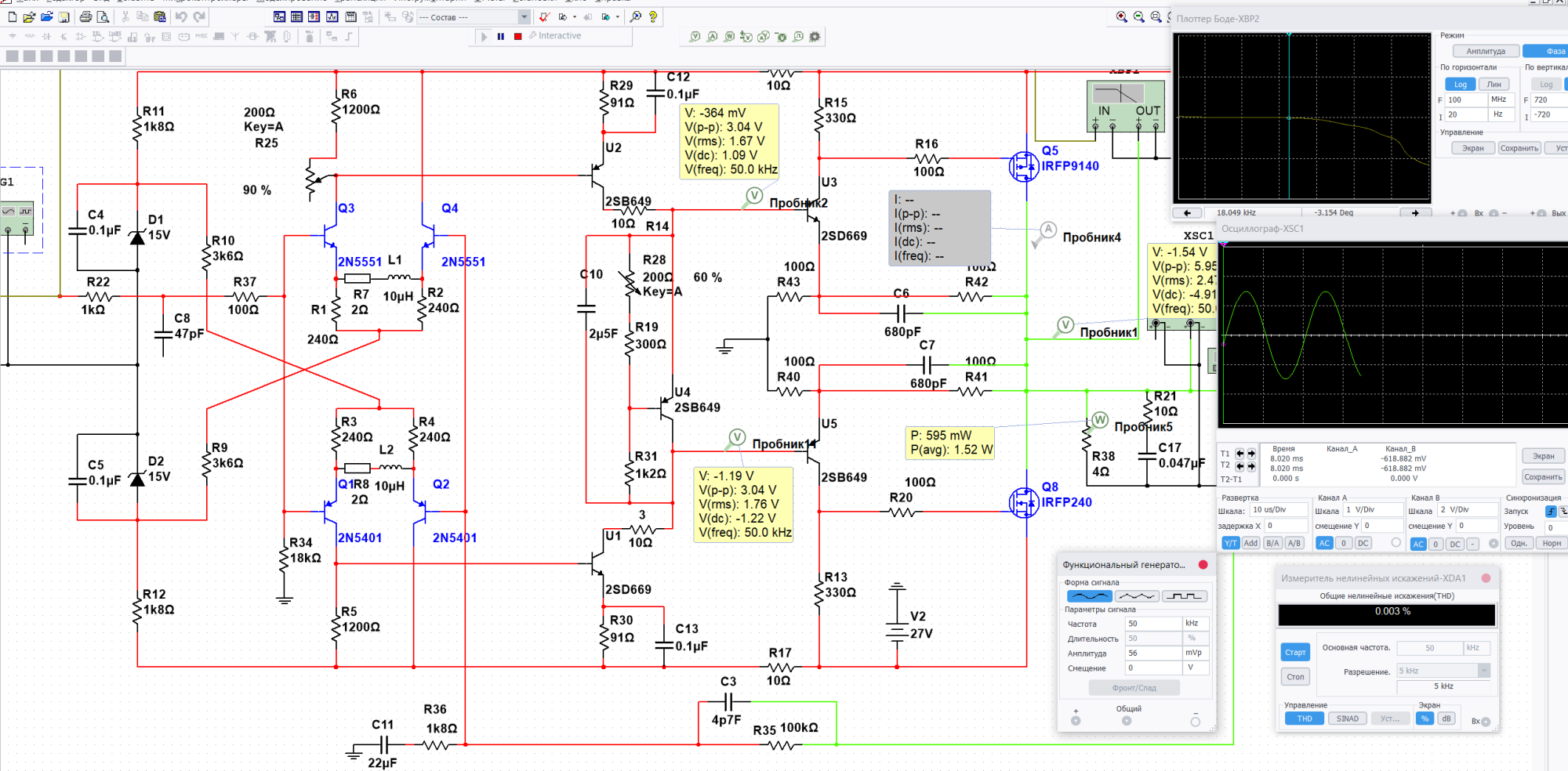
Ты серьёзно что ли? Да будет тебе известно, обличитель графиков эпюр осциллографов и моделей что схемотехника- это наука. В ней нет места "мне нравится как звучит" , нет места сочной серединке хрустальным верхам и прочей хренотени. При проектировании- НЕТ ЭТОМУ БРЕДУ МЕСТА.
А пока- ты не явил ничего кроме бреда. Который к тому же подтвердить ни приборами ни моделями ты не можешь. Ибо не умеешь. И учиться не хочешь.




