Схему то могу....
Только БЕЗ смешков.
Да и я уверен, ну на 95%, что ''нихто ни осилить''...
И, сразу, предупрежу - на сей момент эта схема - РАРИТЕТ, да, хорошо БЫ её запустить... НО очередь на паяние уже ну очень длинная, думаю, что не только на этот холодный период года, а и на следующий заходит... А эта схема будет в хвосте очереди....
Да и, думаю, она не интересна будет....
Ну и ''традиция'' - длиииииинная - никто её не осилил довести. Возможно симуляторы пасуют.
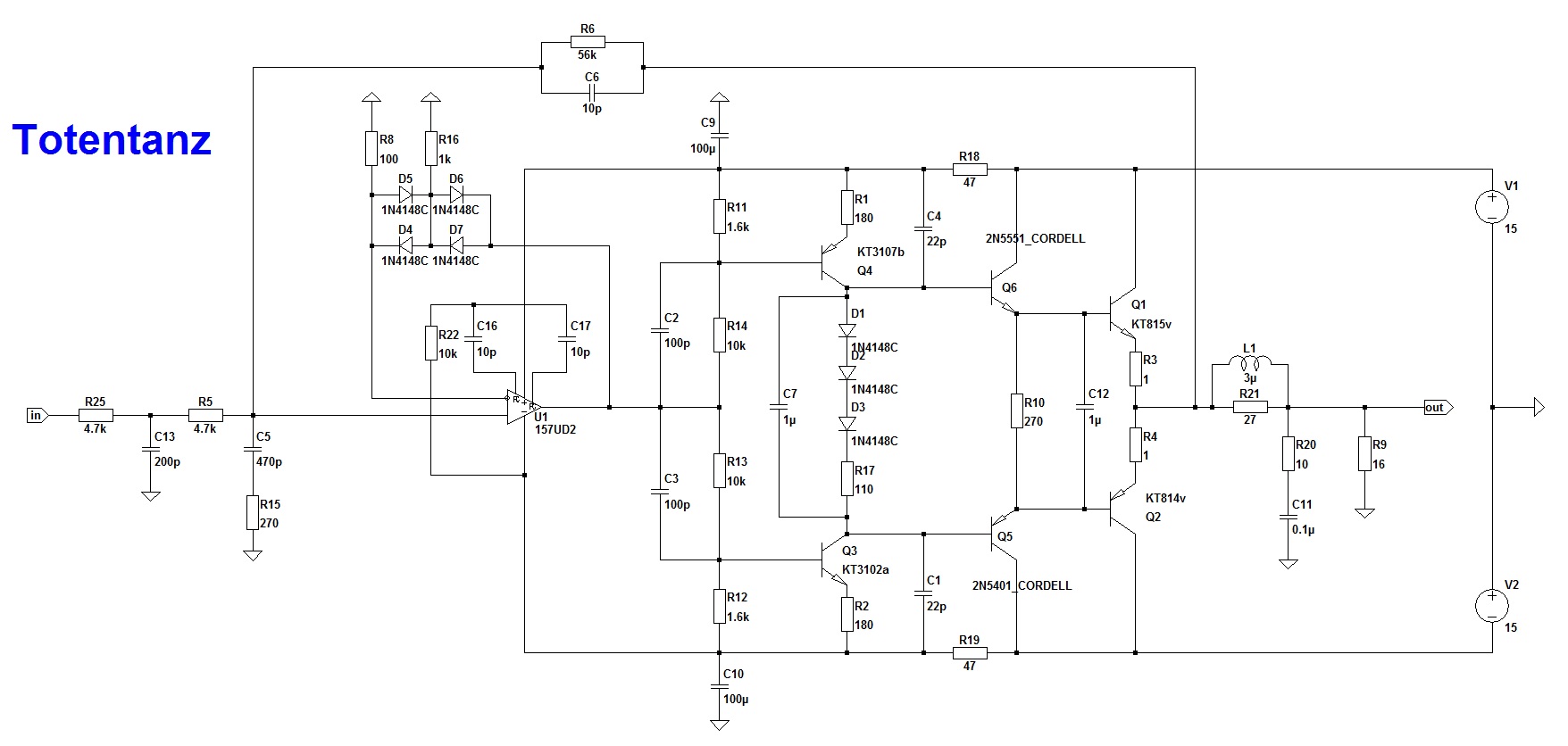
И схема - полностью да = 24 транзистора, но это в 2 х каналах.
Каждый по 12.
А каждый канал - 2х плечный, и того в плече вроде бы всего то по 6 транзисторов, а вот я уже писал, никто её не осилил довести до пол питания на выходе...
Ладно - процесс таков, я писать тут могу только ''выйдя'', а картинки вставлять - только ''войдя'' на форум.
Ну интерфейс тут такой....
Так что зайду сейчас, тогда схему вставлю. Да и фоты её ''в натуре''.


На скрине тот древний цирцуит 15-20 лет назад.
А по схеме недавно понятно стало (с подачи) что номиналы сопротивлении Р1 и Р11 надо уменьшать, а Р12 увеличить.
Насколько то....
Забыл...
Транзисторы, обратные - кт3102Е. Прямые - в начале схемы кт3107Л, после 1го каскада кт3107Ж.
Может сейчас в симуляторах есть советские транзисторы....
Может нынешние симуляторы могут считать ТАКИЕ схемы ?