Схемотехника усилителей 2021

  • Автор темы Автор темы rngtng
  • Дата начала Дата начала
  1. обеспечение практически постоянной рассеиваемой мощности (до ~третьего знака) транзисторами входного дифф-каскада
  2. режим класса A везде, вплоть до выходных транзисторов, выходные - в режиме "экономичный A"
 
  1. обеспечение практически постоянной рассеиваемой мощности (до ~третьего знака) транзисторами входного дифф-каскада
  2. режим класса A везде, вплоть до выходных транзисторов, выходные - в режиме "экономичный A"
Тепловые искажения, или нелинейности связанные с терморазогревом п\п уменьшаются при грамотном выборе амплитуд переменной составляющей тока в п\п, наличия местных ОС, и правильным выбором площадей кристаллов п\п. Снизить до разумного минимума можно и нужно,
но полностью они не могут исчезнуть.
 
В отличие от вас разработчики знают разницу между широкополосными продуктами и теми, что должны иметь низкие искажения в заданном диапазоне рабочих частот.

Ткните пальцем где Раковский именно так и написал - что ИМИ не коррелируют с качеством звука.
А вот еще добавка для Конструктора с его простой формулой перевода (оттуда же, из Раковского):
Корделл не стал страдать фигней и просто визуально оценил бурсты, поскольку разработки его базируются на классической теории и не содержат в себе никаких оценок ГВЗ... внимательный читатель может убедиться, что бурсты снимались на малую активную нагрузку, а не на емкость 1мкФ, как вы пишете. Так что откуда там взяться звонам?_net_1

С чего вдруг все думают, что я должен тут ликбезом заниматься в обязательном порядке, никак не возьму в толк... Один говорит - модель мне запили, второй - формулу дай... Если я не оправдываю ваши ожидания, господа, то это не моя проблема, а ваши завышенные ожидания.
ты так и не понял какие параметры ОУ коррелируют с качеством звука
сам же ткнул пальцем где сказано что тест ИМИ не эффективен
бурсты снимались через конденсатор 1 мкФ, по окончании аналогичного бурста в усилителе ВС-1 виден явный переходной процесс
Так чем же как не ликбезом ты занимаешься?, лезешь в каждую дырочку, поучаешь, вот и возлагаем на тебя надежды. Но к сожалению да, не оправдываешь ты их
 

Вложения

  • ИМИ.png
    ИМИ.png
    41.1 KB · Просмотры: 99
  • BC-1_20kHz-burst.png
    BC-1_20kHz-burst.png
    94.6 KB · Просмотры: 91
сам же ткнул пальцем где сказано что тест ИМИ не эффективен
Да вы, батенька, суть прочитанного понять не в состоянии? Я просил указать цитату где написано, что нет корреляции между измерениями и звучанием, а вы мне про сравнение измерений Кг и ИМИ. Разницы не видите? Про звучание здесь где хоть слово?
Я вот вам привел выдержку с цитатой, где описан случай с искажениями микрофона и там почему-то Раковский указывает, что ИМИ отобразили разницу и получается корреляция между звучанием и ИМИ налицо. Вот от вас я и ожидал внятного контраргумента, который мне найти не удалось.
бурсты снимались через конденсатор 1 мкФ, по окончании аналогичного бурста в усилителе ВС-1 виден явный переходной процесс
И снова учимся читать...
1708456876574.png

Выделенным фрагмент однозначно гласит: "Рисунок 20 отображает бурст из 2 периодов на частоте 20кГц с 1% коэффициентом заполнения при нагрузке усилителя на 1 Ом резистор." Про конденсатор ни слова...
1708457149537.png

Собственно сам бурст. А то, что вы там по диагонали прочитали о конденсаторе это относится к рисунку 22, о чем свидетельствует и надпись под ним:
1708457222490.png


Так чем же как не ликбезом ты занимаешься?, лезешь в каждую дырочку, поучаешь, вот и возлагаем на тебя надежды. Но к сожалению да, не оправдываешь ты их
Вот и приходится ликбезом заниматься, раз вы не можете сами и в трех фразах путаетесь. Думаете мне нравится этим заниматься? Отнюдь. Но смотреть на такой беспредел не имею никаких моральных сил. Должен же хоть кто-то говорить вам, что вы там не в те дырочки лазаете и у приличных людей туда не принято.
 
Да вы, батенька, суть прочитанного понять не в состоянии? Я просил указать цитату где написано, что нет корреляции между измерениями и звучанием, а вы мне про сравнение измерений Кг и ИМИ.
о корреляции ИМИ со звуком известно и без Раковского. Если бесполезен тест Кг, а ИМИ ему под стать.
Ну а насчет реактивной нагрузке на бурсте был не прав, перепутал с нагрузкой для меандра, каюсь
 

Вложения

  • BC-1_20kHz-square_RC-Load.png
    BC-1_20kHz-square_RC-Load.png
    101.7 KB · Просмотры: 76
Тепловые искажения, или нелинейности связанные с терморазогревом п\п уменьшаются при грамотном выборе амплитуд переменной составляющей тока в п\п, наличия местных ОС, и правильным выбором площадей кристаллов п\п.
А так же выбором элементной базы. В лампах такой вид искажений отсутствует в принципе, т.к. вакуум не греется. А так же отсутствует зависимость межэлектродных емкостей от напряжения на электродах.
 
Обратите внимание на бурст 20 кГц на выходе усилителя Корделла 1984 года, он явно не обрабатывался никаким ФНЧ перед подачей на вход. Т.е. Бобу подавать бурсты позволительно, и они даже нисколько не исказились (в том числе и первый период будучи умноженным на «некую функцию»), а меня регулярно критикуют «теоретики» за использование бурстов частотой 10 кГц обработанных ФНЧ 100 кГц.

Действиельно, Боб Корделл использовал бурст чтобы кратковременно создать перегрузку (типа той что описывает Шкритек).

Посмотрим как работает на такой нагрузке модель его же усилителя ВС-1

Если внимательно присмотреться то начало первого периода явно умножено на «некую функцию», да и по окончании бурста также имеется явное искажение SID.

Проведем такой же тест с другой моделью, ничего подобного не наблюдается.
Нет выброса на полке меандра и на реактивной нагрузке
 

Вложения

  • Шкритек_реактивная нагрузка.png
    Шкритек_реактивная нагрузка.png
    41.3 KB · Просмотры: 98
  • BC-1_20kHz-1ohm-Load.png
    BC-1_20kHz-1ohm-Load.png
    86.7 KB · Просмотры: 93
  • R2018-06_20kHz-1ohm-load.png
    R2018-06_20kHz-1ohm-load.png
    82.7 KB · Просмотры: 87
  • R2018-06_20kHz-square&RC-load.png
    R2018-06_20kHz-square&RC-load.png
    95.7 KB · Просмотры: 74
Хуан Пабло ты не знаешь ответа на конкретный вопрос: чем отличаеся спектр первого периода прямоугольного сигнала от спектра 4-го периода.
Ну тогда может пояснишь на синусе? чем провинился первый период, хотя я вижу что его применяют в тестах сплошь и рядом и ничего лишнего на выходах нормальных усилителей не возникает (в отличие конечно от усилителей склонных к искажениям типа SID)
 

Вложения

  • 20kHz.png
    20kHz.png
    13 KB · Просмотры: 74
Я просил указать цитату где написано, что нет корреляции между измерениями и звучанием, а вы мне про сравнение измерений Кг и ИМИ.
Так об этом кто только не писал. Прошло уже более 40 лет, а воз и ныне там, продолжают молиться на эти параметры которые ни о чем, на что и годятся, так только для красивой цифирьки в паспорт.

О том что нет корреляции между тестами THD, IMD и звуком писал и Белчер еще в 1978 году (A new distortion measurement
Better subjective-objective correlation than given by t.h.d.

by R. A. Belcher, B. Sc., Ph.D., M.I.E.E., BBC Research Department
WIRELESS WORLD. MAY 1978)

RECENTLY THE HI-FI PRESS has been particularly interested in discussions about the best way of relating objective measurements to the subjective assessment of non-linearity in audio systems.
Several articles have dealt with the relative merits of total harmonic distortion, two-tone intermodulation, or band-limited noise tests. The main conclusion seems to be that there is a lack of hard facts about the degree of correlation which can be expected between the measurement of distortion and the subjective effect.

НЕДАВНО HI-FI PRESS был особенно заинтересован в дискуссиях о том, как лучше всего связать объективные измерения с субъективной оценкой нелинейности в аудиосистемах. В нескольких статьях рассматривались относительные достоинства тестов на полное гармоническое искажение, двухтональной интермодуляции или узкополосного шума. Главный вывод, по-видимому, состоит в том, что не хватает достоверных фактов о степени корреляции, которую можно ожидать между измерением искажения и субъективным эффектом.
 
А сколько было писано про нелетание американцев на Луну, или про то, что Земля плоская и Солнце вращается вокруг неё?!
Тем не менее, Корвет 200УМ-088С не стоит 18 килограмм денег, а вот этот усилитель стоит.
Я не думаю, что создатели этого усилителя решили сэкономить на дешёвеньком ОУ, чтобы не делать глубокую ООС. Они имели возможность это сделать за такие деньги. Но не стали.
Показателем того, насколько популярен этот усилитель, является то, что китайцы его клонируют. Корвет они не клонируют почему-то.
 
Вы не оригинальны.
Я и не претендую.
В ларьке на "Удельной" вот уже не знаю, сколько месяцев (может быть даже лет?), пылится пара Denon'ов POA-4400, тоже без ООС.
Что-то никакого ажиотажа по их поводу не наблюдается...
:)

А цена на них - вполне "демократическая", я даже сказал бы - "антикризисная". 20000 (двадцать тысяч) рублей за пару УНЧ в идеальном состоянии. И не каких-то там "худов", а вполне себе ~трёхсотваттных усилителей.
 
Последнее редактирование:
А цена на них - вполне "демократическая", я даже сказал бы - "антикризисная". 20000 (двадцать тысяч) рублей за пару УНЧ в идеальном состоянии. И не каких-то там "худов", а вполне себе ~трёхсотваттных усилителей.
Свежо предание, да верится с трудом. Или копаные, или неисправные.
Посмотрел схему
Глубокая ООС и никаких признаков класса А.
 
Последнее редактирование:
Не знаю, у них поперёк всей передней панели гордо написано - No Negative Feedback.
 
Последнее редактирование:
И ток покоя 75 мА
 

Вложения

  • 10.png
    10.png
    141.5 KB · Просмотры: 120
  • 11.png
    11.png
    109.2 KB · Просмотры: 119
Спектр УМЗЧ. Ничего подозрительного не нашёл, что должно быть там есть. Можно сделать с разрешением до 1 Гц в полосе 8 кГц.
2024-02-21_161736.png
 
Из инета
Denon 4400A, 6600A — честные моноблоки, наследники 4400 и 6600, но выполненные уже по совершенно другой не то что схеме, но и идее. По весу/классу 1:1.
denon-poa-4400-monaural-power-amplifier_.jpg IMG_3629.jpg
Denon 4400 - "Dual Super NON-NFB Circuit"
Denon 4400A - "Optical Class A" (Optically controlled BIAS System)
 
Optically controlled BIAS System
 
Последнее редактирование:
Дак Конструктор в посте 2734 (выше) выложил, IC301 - TLP521 это оптрон который управляется микросхемами рядом
 
На всякий случай сохраню патент Нельсона Пасса тут, - это оптическая ООС по току покоя.

Как я понял, ему (Пассу) не нравилось тянуть пучок проводов с датчиком нагрева до самого радиатора (мне тоже эта идея не очень по душе). В выходной узел усилителя напряжения, - весьма высокоомную цепь, - вносится паразитная ёмкость, есть вероятность насобирать всякие наводки.

Пасс, как я понял, расположил оптрон в непосредственной близости от УН, а протянул туда пару проводов с током (с частью тока) выходного каскада.

Что же, теперь антенна подключена к гораздо более низкоимпедансному узлу, помех должна собирать меньше (или их, - помех, - влияние менее заметно).

Однако, вопрос:
  • какова проходная ёмкость между входом и выходом оптрона?
Я сомневаюсь, что маленькая...
 

Вложения

Обратите внимание на бурст 20 кГц на выходе усилителя Корделла 1984 года, он явно не обрабатывался никаким ФНЧ перед подачей на вход. Т.е. Бобу подавать бурсты позволительно, и они даже нисколько не исказились (в том числе и первый период будучи умноженным на «некую функцию»), а меня регулярно критикуют «теоретики» за использование бурстов частотой 10 кГц обработанных ФНЧ 100 кГц.
Ему можно потому что:
1) Он на основании бурстов не делает умозаключений космических масштабов и космической же глупости о звучании усилителя, а только приводит объективные данные измерений.
2) В тот период это были тесты, которые у всех на слуху благодаря ажиотажу с Оталой и Лайоненном. У Боба была техническая возможность - он их снял и показал для полноты картины.
3) Он не ограничился одним тестом и провел серию измерений, насколько хватило его возможностей, о чем свидетельствует перечень приведенных результатов.

А критикуют вас не только "теоретики", как бы вам не хотелось представить их в уничижительном виде, а вполне себе практики. Что здесь, что на вегалабе, что на дайаудио... Но как только чье-то мнение не стыкуется с вашим, то вы заносите его в разряд "теоретиков". Боб Корделл вон у вас кочует из авторитетных авторов в разряд ничего не понимающих поцев в зависимости от необходимого вам контекста.

Если внимательно присмотреться то начало первого периода явно умножено на «некую функцию», да и по окончании бурста также имеется явное искажение SID.

Проведем такой же тест с другой моделью, ничего подобного не наблюдается.
Нет выброса на полке меандра и на реактивной нагрузке
Если внимательно присмотреться, то увидите, что у вас сигналы сняты после выходного фильтра, так что уже, как минимум, реакция его будет отличаться. А в целом я вижу прогресс - вы уже замечаете, что есть умножение на "некоторую функцию".

Хуан Пабло ты не знаешь ответа на конкретный вопрос: чем отличаеся спектр первого периода прямоугольного сигнала от спектра 4-го периода.
Ну не знаю, так не знаю. Пусть будет по-вашему
smile_21

Ну тогда может пояснишь на синусе? чем провинился первый период, хотя я вижу что его применяют в тестах сплошь и рядом и ничего лишнего на выходах нормальных усилителей не возникает (в отличие конечно от усилителей склонных к искажениям типа SID)
Разница есть именно потому, что как выше вы уже сами даже заметили, есть умножение на "некоторую функцию". И получившаяся в итоге выходная функция содержит реакцию не только на синус, как "стационарный" сигнал, а и на модулирующий сигнал - прямоугольник. И разница может быть даже в случае первого и четвертого периодов, если в схеме не закончится переходный процесс от первого периода и наложится на реакцию на новый стимулирующий сигнал.
Здесь вспоминаем как раскачивал Дуглас Селф до огромных токов несимметричным воздействием на реактивную нагрузку:
222.JPG

Отсюда вывод - в системе для адекватной оценки коэффициента нелинейных искажений необходимо соблюсти условие - должны завершиться переходные процессы, чтобы мы смогли оценить собственно нелинейность передаточной характеристики. Именно для этого и производится измерение коэффициента нелинейных искажений. Потому что в случае незавершившегося переходного процесса в окно анализа кроме синуса попадает и та самая модулирующая функция, соответствующая реакции усилителя на нее, а это уже линейные искажения, которые не подлежат оценке подобным образом. Для этой цели в Микрокап версии 12 и даже ранее была введена функция отслеживания окончания переходного процесса при измерениях нелинейных искажений, работающая по предварительно заданным условиям, дабы отделить зерна от плевел и подвергать анализу непосредственно сигнал без учета модулирующей функции.
Смешав все в одну кучу и измеряя на первом периоде гармоники в старой версии Микрокап, вы видите дикую смесь всего сразу и оценивать это цифрами по методике подсчета как для нелинейных искажений - мало того, что некорректно, так еще и критерии выработать проблематично, поскольку с точки зрения психоакустики восприятие линейных и нелинейных искажений различное. Почему нелинейные искажения нужно измерять правильно, а линейные оценивать посредством АЧХ и ФЧХ системы с замкнутой ООС - то есть в таком состоянии, в котором ей и предстоит работать в нормальном режиме.
Слышимость линейных искажений вообще ни разу не проблема, поскольку никто не жаловался на исправные качественные темброблоки и студийную обработку звукорежиссерами. Если не зарезать диапазон до "телефонного", а действовать адекватно, то разницы вы не почувствуете.
Вот еще приведу выдержку из Шкритека:
1111.JPG

То есть Шкритек прямым текстом пишет, что в случае попытки нализа на непериодическом сигнале (читай, с наличием в окне анализа постороннего модулирующего сигнала в вашем случае) - получите длинный непрерывный спектр частот, что мы и наблюдаем. Чтобы этот эффект минимизировать - приходится бездумно гнаться за широкополосностью, чтобы переходный процесс не возникал или был незначительным, давал минимальный спектр паразитных частот, которые к нелинейности собственно усилителя отношения не имеют.

Прошло уже более 40 лет, а воз и ныне там, продолжают молиться на эти параметры которые ни о чем, на что и годятся, так только для красивой цифирьки в паспорт.
Ни о чем - это когда смотрят THD на 1кГц, где петлевого еще достаточно и 1Вт, прикрываясь тем, что там он должен звучать, а все остальное чушь. Вот тут конечно о корреляции со звучанием речь не идет. А в остальном все совершенно не так, как бы вам хотелось. И главная когнитивная ловушка в том, что все пытаются нейти один волшебный тест, который провел и вуаля, золотой ключик в кармане. Вот и вы так же носитесь со своим ГВЗ как с писанной торбой, втюхивая его всем, кто на пути встретится. А на самом деле это как раз и есть одна из красивых циферок в паспорт, если дело касается аудиоусилителей.
НЕДАВНО HI-FI PRESS был особенно заинтересован в дискуссиях о том, как лучше всего связать объективные измерения с субъективной оценкой нелинейности в аудиосистемах. В нескольких статьях рассматривались относительные достоинства тестов на полное гармоническое искажение, двухтональной интермодуляции или узкополосного шума. Главный вывод, по-видимому, состоит в том, что не хватает достоверных фактов о степени корреляции, которую можно ожидать между измерением искажения и субъективным эффектом.
Теперь снова читаю вслух - здесь нигде не написано об отсутствии корреляции. Автор говорит о нехватке достоверных фактов, а не об их отсутствии, как вы утверждаете.
В итоге, ответ не защитан, если найдете еще - присылайте, обсудим.

Тем не менее, Корвет 200УМ-088С не стоит 18 килограмм денег, а вот этот усилитель стоит.
И этот усилитель тоже не стоит, не обольщайтесь
Маркетинг он такой... Как бы дешевле произвести и подороже продать. Или рыночную нишу застолбить, чтобы туда никто кроме вас не лез.
 

Вложения

  • 222.JPG
    222.JPG
    51.7 KB · Просмотры: 64
Последнее редактирование:
Спасибо! Успокоили!
Я считаю, что оптроны следует применять для выключения ГСТ, от которых работает УН. Сигналом выключения должен быть импульс тока выходных транзисторов, переключающий RS-триггер. Это было сделано Зуевым, но без оптронов.
Не люблю "защиту", которая пытается уменьшать напряжение смещения транзисторов ВК, так как эта "защита" начинает вмешиваться в работу УНЧ слишком "заранее". Она ("защита") только повышает уровень нелинейных искажений.
 
в системе для адекватной оценки коэффициента нелинейных искажений необходимо соблюсти условие - должны завершиться переходные процессы, чтобы мы смогли оценить собственно нелинейность передаточной характеристики. Именно для этого и производится измерение коэффициента нелинейных искажений. Потому что в случае незавершившегося переходного процесса в окно анализа кроме синуса попадает и та самая модулирующая функция, соответствующая реакции усилителя на нее, а это уже линейные искажения, которые не подлежат оценке подобным образом.
а при работе реального усилителя слушая музыку тоже надо ждать окончания переходных процессов? после каждого изменения сигнала, после каждого удара по барабану, по клавише, по струне, по тарелке... музыкальный сигнал не синусоида в которой в конце концев заканчивается переходной процесс.
Я уже приводил выдержку из книги Финка, где он четко разъясняет что во время переходных процессов возникают дополнительные гармонические составляющие, так как ни мгновенная частота сигнала, ни его амплитуда не соответствуют параметрам в установившемся режиме. Отсюда и все проблемы такого подхода к измерениям.
Вот разработка автора "некой модулирующей функции" и работа ее модели. Как видите заявленное THD совпадает 100% и равно 0,006%, а пиковое значение искажений типа SID равно 1,25%
 

Вложения

  • R2016-10_SCH.png
    R2016-10_SCH.png
    167.1 KB · Просмотры: 130
  • R2016-10_Bode.png
    R2016-10_Bode.png
    76.6 KB · Просмотры: 105
  • R2016-10_1kHz-THD.png
    R2016-10_1kHz-THD.png
    75.8 KB · Просмотры: 89
  • R2016-10_10kHz-SWDT.png
    R2016-10_10kHz-SWDT.png
    91.7 KB · Просмотры: 84
  • R2016-10_10kHz-начало бурста.png
    R2016-10_10kHz-начало бурста.png
    82.9 KB · Просмотры: 114
Корвете, зроби захист на тиристорі і не мороч людям голови.
Захист то окреме коло від кола стабілізації режиму вихідного каскаду.
 
а при работе реального усилителя слушая музыку тоже надо ждать окончания переходных процессов?
В нормальном режиме у вас не будет переходных процессов. Но вы можете подождать.
Оценка окончания переходного процесса это чисто технический вопрос, как и с переходной характеристикой. На ПХ переходной процесс считается оконченным, если сигнал вошел в условленную трубку отклонения. Так же оценивает окончание переходного режима и Микрокап - по графе Steady State Tolerance. Вам разработчик дал точный инструмент, а вы им гвозди забиваете...
Учитывая отсутствие стимулирующих переходный процесс сигналов в музыкальном сигнале, переходный процесс там только при включении, а затем в течение всего времени работы, условно говоря, показатели переходного процесса не вылезают из трубки допуска, поскольку спектр входного сигнала ограничен фильтрацией, а следовательно не имеет скоростей нарастания, превышающих допустимые.
Еще раз повторяю - все линейные цепи, включая регуляторы тембров, вносят линейные искажения и вот они могут вносить преднамеренные линейные искажения, но нас это не останавливает. Сделайте усилителю десятикратный запас по частотному диапазону вверх/вниз и успокойтесь уже.

Я уже приводил выдержку из книги Финка, где он четко разъясняет что во время переходных процессов возникают дополнительные гармонические составляющие, так как ни мгновенная частота сигнала, ни его амплитуда не соответствуют параметрам в установившемся режиме. Отсюда и все проблемы такого подхода к измерениям.
Все проблемы у вас в голове, поскольку только вы суете в анализ Фурье сигналы с переходным процессом (линейными искажениями). У других людей в анализ нелинейных искажений не принято пихать линейную составляющую. Перечитайте еще раз мой пост выше, если с первого раза что-то пропустили и недопоняли.

Вот разработка автора "некой модулирующей функции" и работа ее модели. Как видите заявленное THD совпадает 100% и равно 0,006%, а пиковое значение искажений типа SID равно 1,25%
Потому что у автора THD это действительно THD, а не суп из топора. А вы суп вместе с топором кушать изволите. А учитывая, что автор ещё и в качестве сабвуферного его рекомендует, то к нему вообще претензий нет.

Я вообще удивляюсь как вы умудряетесь читать мои посты и при этом в упор не понимать доводы. Вы когда в следующий раз будете давление измерять начните качать бицуху и посмотрите показания тонометра. Может тогда станет понятно, что нужно соблюдать условия измерений для корректного результата, а не пороть отсебятину.
 
В нормальном режиме у вас не будет переходных процессов. Но вы можете подождать.
Оценка окончания переходного процесса это чисто технический вопрос, как и с переходной характеристикой.
как же туго до вас доходит. Окончание переходного процесса может быть только на синусоидальном сигнале. Музыкальный сигнал это скорее импульсный сигнал и переходные процессы будут бесконечными, так как сигнал меняется постоянно.
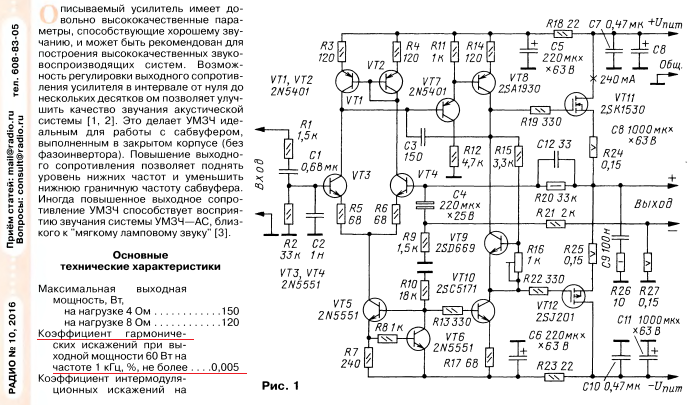
Хорошо, почему же тогда вот в этой модели на тех же выходных транзисторах (такие же модели транзисторов) с примерно таким же током покоя и на такой же нагрузке 8 Ом что спектр, что THD практически одинаковые. Нет умножения на "некую функцию".
 

Вложения

  • Hiraga_2SK1530-2SJ201_10kHz-THD.png
    Hiraga_2SK1530-2SJ201_10kHz-THD.png
    85.5 KB · Просмотры: 76
  • Hiraga_2SK1530-2SJ201_10kHz-FCD.png
    Hiraga_2SK1530-2SJ201_10kHz-FCD.png
    86.3 KB · Просмотры: 88
  • R2016-10_10kHz-FCD.png
    R2016-10_10kHz-FCD.png
    77.8 KB · Просмотры: 86
Последнее редактирование:
как же туго до вас доходит. Окончание переходного процесса может быть только на синусоидальном сигнале. Музыкальный сигнал это скорее импульсный сигнал и переходные процессы будут бесконечными, так сигнал меняется постоянно.
Два раза повторил уже, а все в обход межушного ганглия. Если вообще до абсолюта утрировать, то установившегося режима не существует. А пределе остаток от переходного процесса никогда не достигнет нуля. Высшую математику учили?
Если мы будем уменьшать трубку допуска до бесконечно малых значений, то предел времени будет стремиться к бесконечности. Но с дуру можно и половой палец сломать. Поэтому следует ограничиться разумными границами трубки и не делать мозг себе и окружающим.

Хорошо, почему же тогда вот в этой модели на тех же выходных транзисторах (такие же модели транзисторов) с примерно таким же током покоя и на такой же нагрузке 8 Ом что спектр, что THD практически одинаковые. Нет умножения на "некую функцию".
Потому что вы, в широкополосность ударившись, разменяли ее на искажения. Ну, удачи вам с этим. Летучие мыши наверное скажут вам спасибо:)
 
Потому что вы, в широкополосность ударившись, разменяли ее на искажения. Ну, удачи вам с этим. Летучие мыши наверное скажут вам спасибо:)
Это и все? А я думал что ты можешь логически мыслить.
На одной из веток Diyaudio Боб Корделл опровергал наработки Оталы. Джон Керл, который принимал участие в работе по исследованиям TIM и SID искажений вступил в перепалку с Корделлом и возразил ему, мол ничего ты не опроверг, типа, время все расставит по своим местам: "смеется тот, кто смеется последним".
Кстати, Джон Керл неоднократно поддерживал Грэма Мэйнарда в отношении негативного влияния на звук индуктивности на выходе усилителя: "Держись курса, Грэм".
Из того что высказал Джон Керл запомнил следующее: для качества звука важно иметь не столько высокую скорость нарастания выходного напряжения (которая связана с полосой полной мощности), сколько с малосигнальной полосой. В дискуссиях по SR он сказал что старается делать не менее 100 В/мкс (чем больше, тем лучше). А малосигнальная полоса как раз и зависит от ГВЗ, чем меньше ГВЗ и чем оно стабильнее до частоты 1 МГц и выше тем лучше! Даже "гитарный" усилитель Батя 1972 года на современной элементной базе отвечает этому требованию.
Что касается усилителя Рогова, то у него заявленная SR>15 В/мкс что полностью подтверждается в модели и которой более чем достаточно по твоим понятиям (и по понятиям редакции) для высококачественного звуковоспроизведения. Что касается сабвуфера, то если я правильно понимаю, для него лучше подошел бы усилитель с небольшим отрицательным сопротивлением (для лучшего демпфирования) нежели с положительным. Или я не прав? А для средних частот иногда лучше и небольшой положительный выходной импеданс.
Именно ВК с корректором Хоксфорда с регулируемым выходным сопротивлением показал что наилучшее качество звучания получается с выходным сопротивлением минус 0,15...0,25 Ом.
 

Вложения

  • Рогов.png
    Рогов.png
    45.4 KB · Просмотры: 101
Последнее редактирование:
Именно ВК с корректором Хоксфорда с регулируемым выходным сопротивлением показал что наилучшее качество звучания получается с выходным сопротивлением минус 0,15...0,25 Ом.
Отрицательное выходное сопротивление требуется для АС с повышенной (избыточной) добротностью. В некоторых случаях для улучшения звучания требуется дополнительное (положительное) сопротивление, включённое последовательно с АС.
 

Статистика форума

Темы
3,304
Сообщения
263,143
Пользователи
2,544
Новый пользователь
vlad'mir
Назад
Сверху Снизу