Это и все? А я думал что ты можешь логически мыслить.
А я вот думаю, мне не интересно копаться в каждой вашей следующей схеме, поскольку вы даже моделей не приводите. Не вижу ничего из ряда вон, чтобы садиться и дотошно высматривать что же такое Петров хочет там от меня услышать... Простенький усилитель, каких в сети полно.
На одной из веток Diyaudio Боб Корделл опровергал наработки Оталы. Джон Керл, который принимал участие в работе по исследованиям TIM и SID искажений вступил в перепалку с Корделлом и возразил ему, мол ничего ты не опроверг, типа, время все расставит по своим местам: "смеется тот, кто смеется последним".
То есть, это все, что был способен противопоставить Керл статьям и выкладкам Корделла? Ну, так любой дурак может. Что это доказывает? "Он многозначительно хмыкнул и ушел в утренний туман..."
Кстати, Джон Керл неоднократно поддерживал Грэма Мэйнарда в отношении негативного влияния на звук индуктивности на выходе усилителя: "Держись курса, Грэм".
Это вообще кто такой непонятно, и зачем мне об этом знать?
Из того что высказал Джон Керл запомнил следующее: для качества звука важно иметь не столько высокую скорость нарастания выходного напряжения (которая связана с полосой полной мощности), сколько с малосигнальной полосой. В дискуссиях по SR он сказал что старается делать не менее 100 В/мкс (чем больше, тем лучше). А малосигнальная полоса как раз и зависит от ГВЗ, чем меньше ГВЗ и чем оно стабильнее до частоты 1 МГц и выше тем лучше!
Это не малосигнальная полоса зависит от ГВЗ, а UDP зависит от малосигнальной полосы. Почему у вас все время хвост виляет собакой?
Даже "гитарный" усилитель Батя 1972 года на современной элементной базе отвечает этому требованию.
Вот соберите его и сравните с каким-нибудь современным аппаратом, хоть дешевым ресивером. Потом расскажете как он вам. А по памяти, раньше и девушки были лучше, и трава зеленее, и пиво вкуснее...
Что касается усилителя Рогова, то у него заявленная SR>15 В/мкс что полностью подтверждается в модели и которой более чем достаточно по твоим понятиям (и по понятиям редакции) для высококачественного звуковоспроизведения.
С каких это пор вы за меня решаете что по моим понятиям достаточно, а что нет? Как там пишут? "Мнение редакции может не совпадать с мнением автора". Журнал опубликовал статью всего лишь. Вон ваши лабораторные работы в симуляторе тоже публиковали и что, думаете они согласны с вашими понятиями? Нет конечно, им просто нужно заполнить номер хоть чем-то.
Что касается сабвуфера, то если я правильно понимаю, для него лучше подошел бы усилитель с небольшим отрицательным сопротивлением (для лучшего демпфирования) нежели с положительным. Или я не прав?
А при чем здесь вдруг выходное сопротивление? Вон у вашего Рогова тоже не все так просто, по току обратная связь есть. Видимо для его акустики так получалось лучше и выгоднее, мы же не знаем что там у него. И вы, я думаю, тоже.
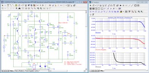
Именно ВК с корректором Хоксфорда с регулируемым выходным сопротивлением показал что наилучшее качество звучания получается с выходным сопротивлением минус 0,15...0,25 Ом.
С компенсатором еще лучше, потому что вы не на глазок оцениваете какое сопротивление проводов вам нужно компенсировать и пальчиком накручиваете на слух, а просто охватываете кабель петлей ООС и получаете результат.
Но это при чем здесь? Керл об этом говорил или это вы скачете по камешкам, чтобы уйти от темы?
Вот я сделал аналогичный тест - поместил генератор помехи внутри ООС. Видим, что помеха вообще не ослабляется. -3дБ - это потому что генератор в одном плече из двух.
Какой из этого можно сделать вывод? А вывод такой, что все шумы резисторов, диэлектрические артефакты конденсаторов, шумы транзисторов, внешние наводки на проводники, контактные разности потенциалов точек пайки и прочая хрень внутри ООС не ослабляются.
Чтобы давить помеху, нужно петлевое усиление в каскадах до места проникновения помехи. А у вас там она проникает прямо после входного каскада, да еще и с выходным импедансом, равным нагрузке этого самого каскада. Вот и получается, что давить там нечем и вы делаете неверный выводы. Почитайте Агеева, он в статье о сверхлинейном писал об этом и рисовал функциональную схему для пояснения. Это наверное самое ближайшее, что можно найти навскидку.
Быть может, поэтому самые простые схемы хорошо звучат? И наоборот - чем навороченней схема, тем меньше у неё фанатов среди аудиофилов. Пасс давно это понял.
Пасс давно понял, тут вы правы. И понял он главное - что лохов можно окучивать, не заморачиваясь на высокую верность, а просто сделав им приятный искажатор. Вот и делает по принципу "минимум вложений, максимум отдачи". А аудиофилы народ в большинстве необразованный и сложные схемы их пугают, а вот на трех детальках от самого Пасса - разве может это звучать плохо? Надо брать, дайте две.
А насчет хорошо звучащих простых схем вы перегибаете
