Транзисторные винил-корректоры

мой любимый ОУ, это ж надо так "опустить" его.
а Джифет готовить уметь надо, можно сходить к гитаристам, там и стенды есть.
Кстати, 170 - однотакт, без ООСный, как буфер к крутилке, 49860 переиграл, только ТЗ подпереть надо, режим по даташит выставить.
Тот случай: " У кого короче, тот дома сидит, Вау не проходит, музыку слушает".
 
Жуковский его и отремонтировал
Добавлю, а какой Ку у ОУ, может оказаться, что 544УД2А за 50р играет лучше.
По любому, лучше: Посмотреть вложение 135577
не надо Сокола повторять - примитивная схемотехника
1747550614987.png
 
я в курсе, от Ку зависит. А, если до дорожки (с коксом) дело не дошло, сам усь тихий? Вон, Сокол как низко летит, спотыкается с применённым ОУ и ни чего, макет не шумит, пока на пластинку грамм (ЛСД) не поставишь.
 
я в курсе, от Ку зависит. А, если до дорожки (с коксом) дело не дошло, сам усь тихий? Вон, Сокол как низко летит, спотыкается с применённым ОУ и ни чего, макет не шумит, пока на пластинку грамм (ЛСД) не поставишь.
image

ну все равно в 5 раз шумнее tl072
по моему это дисквалификация для звука
 
Андронников 544УД2 (не ПУТАТЬ с УД1, это и подобное, как 49720 - для лаборантов) тестил в и крутил по всякому, там от годов выпуска и производителя зависит, даташит советский всегда завышенный (на брак, коего в совке, созданным Троцкистами, до 99% доходило).
544УД2 все разные, даже с одной партии. )))
 
а почему "Сигму" не хотите собрать, сходите на Аудиохобби.ру, Пушков пп всегда делиться. Детали где купить - скажет (и какие можно применять)
это вот эту?

https://rcl-electro.ru/threads/%D0%92%D0%B8%D0%BD%D0%B8%D0%BB-%D0%BA%D0%BE%D1%80%D1%80%D0%B5%D0%BA%D1%82%D0%BE%D1%80-%D0%A1%D0%B8%D0%B3%D0%BC%D0%B0.47/post-126537

Rus2000

В этой теме есть измерения как исходной схемы Никитина, так и бездарного "допилинга" от сквернослова Вити Ж.

Безумное существо Ссагитариуср так "допилило" схему, что выход на рабочую точку занимает времени больше, чем прогрев иных лампадников.

Теперь его тупое поделие "допилили" дальше, чтоб ускорить выход на режим.

Это хорошо, конечно, но ещё б звук и линейность исходного никитинского УК вернуть обратно
 
выход на рабочую точку занимает времени больше, чем прогрев иных лампадников.
очень хорошо, так и должно быть у малоосников, мой буфер 2 минуты греется (кстати в мультфильме тоже 2 минуты "выходит на режим", пробники все отключены).
Электрики - это хорошо, они нужны - лампочки после Жуковского вкручивать.
 
Андронников 544УД2 (не ПУТАТЬ с УД1, это и подобное, как 49720 - для лаборантов) тестил в и крутил по всякому, там от годов выпуска и производителя зависит, даташит советский всегда завышенный (на брак, коего в совке, созданным Троцкистами, до 99% доходило).
544УД2 все разные, даже с одной партии. )))
тогда советский бриллиант
1747553056060.png
1747553031542.png

1747553298370.png
1747553212017.png
м

Почему именно 544,
 
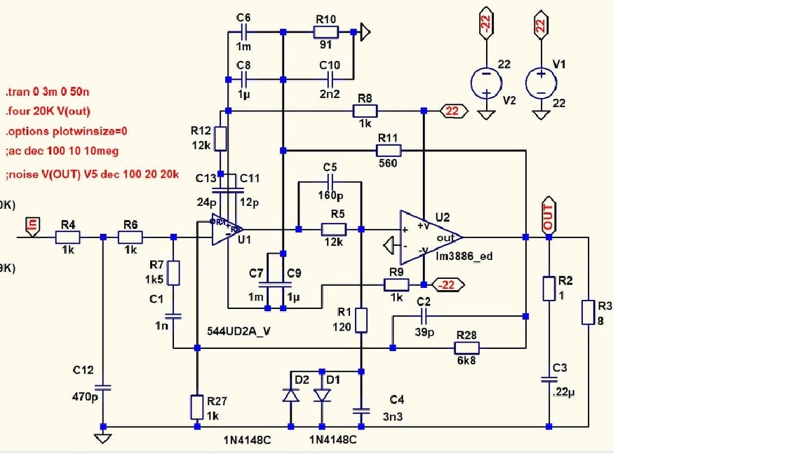
наличие постоянки на выходе объясняется разными сопротивлениями на биполярных входах ОУ
Результат примерно одинаковый что в 11-й, что в 12-й версии МС
так попробуйте.

снижение постоянки на 2 МС.jpg


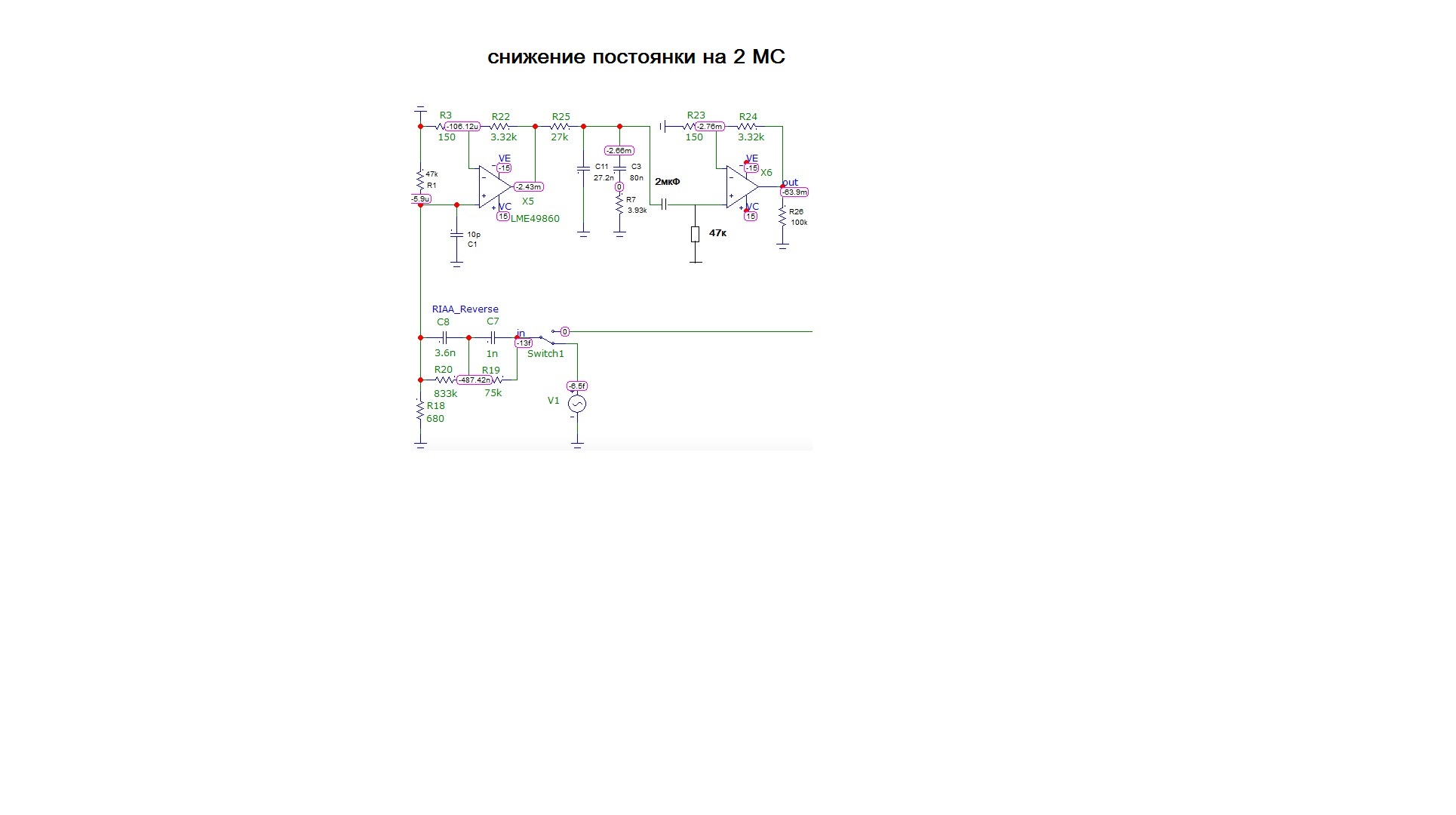
Или так.

снижение постоянки на 2 МС с доп коррекцией на НЧ (рокот фильтр и подьем на НЧ +6дБ).jpg
 
Последнее редактирование:
я кстати коефицент гармоник измерял, при питании 6в амплитуде1.5в и КУ 3000 на 20кГц было 0.2% искажений, без коррекции АЧХ

смотреть надо от места применённого, у УД2 выходной ток выше.
Ну полная бредятина-ОК повторитель добавить.
 
я в курсе, от Ку зависит.
Не в курсе, отсебятина. От Ку не зависит.
544уд2 по шуму - шлак сегодня.
Еш=20-27нВ/✓Гц - очень плохой результат.
.................
Коллеги, вы не знаете когда этот бред в теме закончится?
 
Последнее редактирование:
Это точно! – Не иначе, зависимость Kш от Ку в первую очередь связана с флуктуациями постоянной Больцмана (в худшую сторону) от уровня усиления. 🙃

Для начала, надо бы уменьшить уровень фонового (акустического) шума в комнате прослушивания
 
Та прочитайте Селфа, нарешті, хвантазери мамчині. Він і про природу шумів, і чим їх давити також написав у своїй книзі. Для кого старався?
 
Последнее редактирование:
Та прочитайте Селфа,
- Ну, а... в мировом масштабе, Василий Иванович, совладаешь?
- Нет, не сумею, языков не знаю.
Коллеги, вы не знаете когда этот бред в теме закончится?
Думаю, эта музыка будет вечно. _hm_ Если серьезно, за что бьемся? По шумам -75-80дБ давно пройденный результат для ММ. Конструктивно все осные схемы японцы 50 лет назад перепробовали и безосные тоже. Так чего надо и сколько?
 
...... серьезно, за что бьемся? По шумам -75-80дБ давно пройденный результат для ММ.
Я не о шуме писал.
О безобразии, которые творят не гопники сопливые, а вполне зрелые стараперы.
 
Последнее редактирование:
Так молодость впоминают, и девки молодые были и паяли К544УД1А...

Ну вот, все получилось, ММ корректор Сокола играет и радует звуком без шумов. Запустил почти сразу, сам накосячил, сослепу запаял OPA197 вместо OPA1656, да перепутал вход и корпус на XLR.

smile_26
 
Ну вот, все получилось, ММ корректор Сокола играет и радует звуком без шумов. Запустил почти сразу, сам накосячил, сослепу запаял OPA197 вместо OPA1656, да перепутал вход и корпус на XLR.

smile_26
Да, у него интересные решения и он каждое решение просто и понятно объясняет, почему здесь и именно так.
 
Не в курсе, отсебятина. От Ку не зависит.
544уд2 по шуму - шлак сегодня.
Еш=20-27нВ/✓Гц - очень плохой результат.
Ну, да, Вы правы. Шумы у 544УД2 огромные...
Ой, а что делать, всё пропало... Может посчитать, что "в сухом остатке", в схеме?
Можно с "Рубежа"?
Тогда вопрос, наводящий, а почему в даташит пишут, про какой то там "сигнал/шум"?
 

Вложения

  • ВК Рубеж.jpg
    ВК Рубеж.jpg
    132.1 KB · Просмотры: 72
Последнее редактирование:
Ну, да, Вы правы. Шумы у 544УД2 огромные...
Ой, а что делать, всё пропало... Может посчитать, что "в сухом остатке", в схеме?
Можно с "Рубежа"?
Тогда вопрос, наводящий, а почему в даташит пишут, про какой то там "сигнал/шум"?
который у 544 в 20-30 раз хуже, чем у малошумных оу
 
Ну, то ладно, всё так! Но, посчитать, то хочется!
Имеем:
1. При питании 22 В на плечо Ку Рубежа, где то 6,8 раза.
2. При номинальной выходной мощности Увых = 22 В - 2 В на потери в ВК = 20 В.
Хорошо.
Считаем:
На входе Рубежа будет напряжение сигнала Увх = 20 / 6,8 = 2,94 В.
Шумов он вносит 17...20 мкВ в звуковом диапазоне, интегрально, без корней из Гц.
Соотнесём:
2 млн 940 тысяч мкВ с 20 мкВ.
Итого: 147.000 раз, т.е. это -103 дБ шума,
Что, то не то, наверное, посчитал, Вы же меня поправите?
 
Последнее редактирование:
Ну, до ладно, всё так! Но, посчитать, то хочется!
Имеем:
1. При питании 22 В на плечо Ку Рубежа, где то 6,8 раза.
2. При номинальной выходной мощности Увых = 22 В - 2 В на потери в ВК = 20 В.
Хорошо.
Считаем:
На входе Рубежа будет напряжение сигнала Увх = 20 / 6,8 = 2,94 В.
Шумов он вносит 17...20 мкВ в звуковом диапазоне, интегрально, без корней из Гц.
Соотнесём:
2 млн 940 тысяч мкВ с 20 мкВ.
Итого: 147.000 раз, т.е. это -103 дБ шума,
Что, то не то, наверное, посчитал, Вы же меня поправите?
Шумов он вносит 100 мкв, по сравнению с 3мкв OPA828
дальше можно не читать
 
Доверяй,но проверяй! _alien
Умный знающий мыслит прозрачно и объяснить может кому угодно что угодно, парой слов.
А простыни на марсианском - тяжелая симптоматика.
 

Статистика форума

Темы
3,304
Сообщения
263,138
Пользователи
2,544
Новый пользователь
vlad'mir
Назад
Сверху Снизу