УМЗЧ для школьников

nevermind

3 ранг
Регистрация
7 Апр 2021
Сообщения
220
Реакции
97
Баллы
23
Возраст
65
Страна
RU
Город
СПб
Имя
Юрий
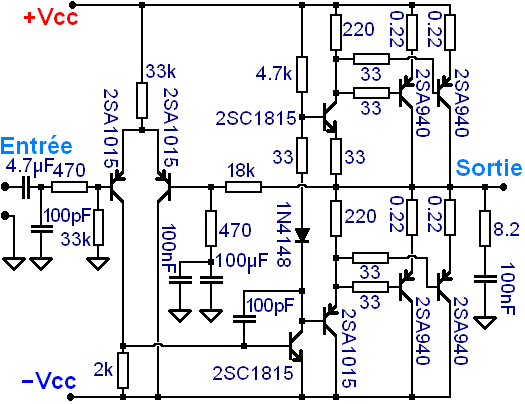
Меня тут попросили помочь одноклассникам моего сына собрать в школьном кружке усилок попроще. Дело, я считаю, хорошее, чем курить по чердакам, пусть лучше паяют.
Думаю отталкиваться от этой схемы:
Компоненты у меня все есть, схема относительно несложная. Но коррекция сделана через анус. Мне кажется, из этой схемы можно выжать больше, чем удалось автору. Особенно интересно мнение СМЕРШа.
 

Вложения

  • red.png
    red.png
    34.6 KB · Просмотры: 158
Меня тут попросили помочь одноклассникам моего сына собрать в школьном кружке усилок попроще. Дело, я считаю, хорошее, чем курить по чердакам, пусть лучше паяют.
Думаю отталкиваться от этой схемы:
Компоненты у меня все есть, схема относительно несложная. Но коррекция сделана через анус. Мне кажется, из этой схемы можно выжать больше, чем удалось автору. Особенно интересно мнение СМЕРШа.
Там C2 на входе (до резистора R2) странно включён. ФНЧ обратного действия.
 
Там C2 на входе (до резистора R2)
Да там странностей хоть отбавляй. Наверное, афтырь предполагал на входе потенциометр, вот так и нарисовал. Но это ладно. Там коррекция хоть стой хоть падай.

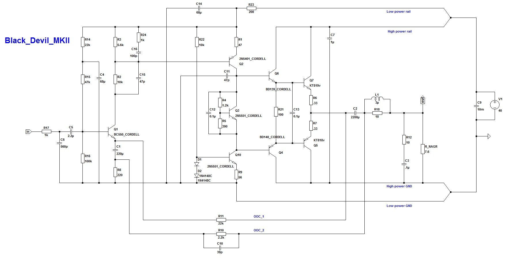
латералы детям на поиграть?
Латералами афтырь заменил 240/9240, которые там были до этого. Тогда он тоже писал - не пытайтесь заменить вертикалы латералами, аяяй! :)
Через пару лет заглядываю к нему - а там ой. И снова - не пытайтесь.
 
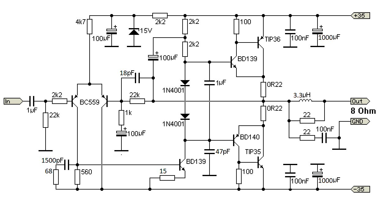
Если собирать то такое что не требовало бы настройки.
Вот этот к примеру. Только обязательно снизить питание вольт на 10 минимум, а для советского выхлопа и вовсе на 20.
1775836877216.png
 
Особенно интересно мнение СМЕРШа.
То, разгонять ДК надо, дроссель туда воткнуть.
УН - в э резистор от 0,1 мкФ.
В УТ двойку, как минимум, полевой дядьке Бокареву подарить.
 
Если собирать то такое что не требовало бы настройки.
Обязательно с настройкой! Чтобы сразу привыкали не бояться проблем. А то потом вырастут, и - "сходу не заработало - значит, гавно схема!".
 
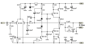
Школьникам собирать на недоставаемых транзисторах, жестоко. Почему бы им не замахнуться на Рода, на Элиота.
 

Вложения

  • Элиот.png
    Элиот.png
    20.3 KB · Просмотры: 81
Меня тут попросили помочь одноклассникам моего сына собрать в школьном кружке усилок попроще. Дело, я считаю, хорошее, чем курить по чердакам, пусть лучше паяют.
Думаю отталкиваться от этой схемы:
Компоненты у меня все есть, схема относительно несложная. Но коррекция сделана через анус. Мне кажется, из этой схемы можно выжать больше, чем удалось автору. Особенно интересно мнение СМЕРШа.
предлагаю слегка модифицировать схему. чисто схемотехнически и коррекционно. а заодно поставить на выход БТ транзисторы. надо приучать школьников к хорошему, а не ко всяким инвалид- схемам.
 
Не припомню: там мощные мосфеты или латералы применили.
Поначалу стояли 240/9240, потом он их на латералы заменил.

я бы на вашем месте лубера просто не слушал бы. он счас свой бред весь по новой тут и напишет.)
Да я уже запутался. Луберы, Лузеры, Лазеры... И каждый норовит мозг через ноздри высосать.
Куда санитары запропастились.

Я, ни разу не схемотехник
На том и порешим. Хотя с этого надо было начинать.
 
И чему такое может научить? Творчество тут где?
А какая изначально стоит задача умзч или видение кагого то человека . и какова специализация и знания ребят кто творит
 
Мой первый умзч был в коробе из фанеры к174 ун7 . 3 кодёра 3 резистора, орал на всю квартиру
Усилитель должен петь через АС, а не орать.
Собирать на микросхемах вообще дело не благодарное - звучные мс чувствительны к разводке и качеству элементной базы, а те которые не требовательны к этим двум - паршиво-средние по звуку либо влекут
обязательную доводку при помощи осциллографа ибо выскакивает какая-то бяка.
Первый . Значит Результат ,Процесс и дальнейшее желание,
Мне первый серьезный ум сжег платы индикации и пищалки в S50. Желания продолжать резко поубавилось.
 
Да можно казать делай так. делаэ эдак но если в голове нет знаний схемотехники, То смысла нет

Что бы усилитель пел. Огромные корпорации вкадывают бабло,Ха а вы хотите на кленях собрать за 5мин
 
Что бы усилитель пел. Огромные корпорации вкадывают бабло,Ха а вы хотите на кленях собрать за 5мин
именно так и надо детям....на коленях и быстро и чтобы из кучки деталей вдруг начала звучать музыка.
Просто меня тоже приглашали на "школьный кружок"...на глазах детей паял из кучки деталей какой то мультивибратор и что то там кудахтало...некоторые потом подходили расспрашивали как самим что то делать. Но это было давно. Сейчас не вижу заинтересованности, все в телефонах живут. оттуда и музыка. Понятие качества звука отсутствует напрочь.
 
вы хотите на кленях собрать за 5мин
Где я говорил про 5 минут?

Что бы усилитель пел. Огромные корпорации вкадывают бабло
У меня стоят два моноблока по схеме Жуковского. Сравнив их с Диатоном, я его (Диатон) продал без сожалений. Хотя Диатон кучу бабла ввалил в разработку, а Жуковский вкладывал не бабло, а знания и понимание.

Сейчас не вижу заинтересованности, все в телефонах живут. оттуда и музыка
Потому и хочется помочь. Пацаны заинтересованы, надо поддержать.
 
Я так понимаю что собрать, от регулировать и настроить такую схему да ещё что бы пела нужно быть специалистом высшего класса, а не школьником. И действительно по схеме много вопросов
 
Я так понимаю что собрать, от регулировать и настроить такую схему да ещё что бы пела нужно быть специалистом высшего класса, а не школьником. И действительно по схеме много вопросов
такую схему настраивать особо нечего. петлевое крайне низкое , мосфеты на выходе. настройки ноль, но и звук будет как из ведра. ладно, допилим.

Тогда почему в 99,9(9) случает в АВ классе они применяют Ланзары?
А что такое "Ланзары" в Вашем понимании, сэр?
 
Обязательно с настройкой! Чтобы сразу привыкали не бояться проблем. А то потом вырастут, и - "сходу не заработало - значит, гавно схема!".
Худа їм запропонуйте. Це вічна класика. На виході КТ903, КТ805, або подібні.
До латералів їм би ще підрости, тим школярам.
 
чем курить по чердакам, пусть лучше паяют
Это верно, если есть интерес и энтузиазм - его нужно подпитывать и направлять.
Мне кажется, из этой схемы можно выжать больше, чем удалось автору.
Выжать-то можно,но в процессе схема будет все усложняться и нужно четко понимать где остановиться. Критерии оценки какие? Флавио Деллепьяне, автор сайта redcircuits известен своими доступными схемами для начинающих, может и что-то более подходящее найдется?

Выход можно сделать и на широкодоступных биполярах. Для минимизации бюджета и количества компонентов, чтобы не отпугивать сложностью, можно предложить в качестве ВК использовать дарлингтоны TIP142/147 или BDW93/94 в корпусе ТО-220. Это позволит сделать весьма компактную плату, легкую к повторению. При питании 25В в плечо вполне достаточно.
 
Но вряд ли он для школьников.
Им бы на питание 12 В, и усь с полдюжиной транзисторов с выходными МП38А/МП42Б.
Ноги длинные, корпуса железные.
 
(Мрачный) французский гений Amplificator semi-profesional Ibiza Sound AMP 300 (неправда, но внушает))). До сих пор полно в продаже 103,54 €))) https://www.astuces-pratiques.fr/electronique/ampli-ibiza-amp-300-s
ampli-de-sono-ibiza-schema-1_1.png


1775856343669.png


 
Последнее редактирование:
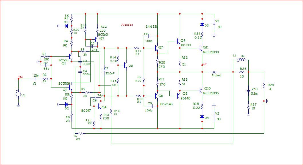
Вот для школьника самое то,
 

Вложения

  • Alexsan1.JPG
    Alexsan1.JPG
    82.1 KB · Просмотры: 83
  • Alexsan.rar
    Alexsan.rar
    18.9 KB · Просмотры: 10
Вот для школьника самое то,
Алексан. для школьников надо схемы рисовать разборчиво.а то я вот не школьник давно , а у меня чуть глаза не полопались.
 
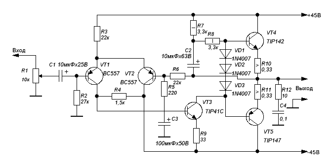
для школьников я п предложил вместо модификаций ларзана, бесликов и прочей дичи вот эту схему:
GND.jpg
по сравнению с ларзаном она и по постоянному току стабильнее, и колонки не спалишь даже если что пойдёт не так, и линейность боль мень приличная. но это чисто для самого самого начинающего школьника. лично паял навесом слушал и замерял. гут. и апгрейду потом легко подвергуть.
 
помочь одноклассникам моего сына собрать в школьном кружке усилок попроще
за авокадо отдам усилок П70. Рабочий. Пусть ковыряют восстанавливают модернизируют. ))
 

Статистика форума

Темы
3,295
Сообщения
262,342
Пользователи
2,545
Новый пользователь
vlad'mir
Назад
Сверху Снизу