УМЗЧ для школьников

для школьников надо схемы рисовать разборчиво.а то я вот не школьник давно , а у меня чуть глаза не полопались.
Да для кого угодно. Просто из уважения к людям и себе.

Да можно казать делай так. делаэ эдак но если в голове нет знаний схемотехники, То смысла нет
А можно сказать:
- Делай так, потому что (аргумент), иначе будет (следствие). Не веришь, давай проведем (эксперимент).
- А теперь делай этак, чтобы получить (результат), а если сделать иначе, то (результат) будет другой, и не факт, что он тебя устроит.
- А сейчас я объясню, почему дело обстоит именно так, а не иначе (и тут много теории, но надо понимать, что самая практичная вещь в жизни - это хорошо усвоенная теория. И это не каламбур, а диалектика).

И пусть в процессе обучения будет сожжено некоторое количество изделий из кремния, это сопутствующий ущерб.
 
где вы таких школьников находите????среди обучающихся пенсионеров не окончивших сш вовремя?)))))))))))))))))))))))))))
у молодежи совсем другие интересы сейчас , им усилители,акустика и тд "До лампочки"
 
Юра прав, таких школьников можно пересчитать на пальцах левой ноги..., а пенсам, вроде меня, на гурмании тренироваться нужно.
 
где вы таких школьников находите????среди обучающихся пенсионеров не окончивших сш вовремя?)))))))))))))))))))))))))))
у молодежи совсем другие интересы сейчас , им усилители,акустика и тд "До лампочки"
Вы просто не всю молодежь опросили. Помнится, когда мне было 15-16-17 лет, про нас бабки на лавочках говорили, что мы поголовно наркоманы, проститутки и хиппи лохматые. Ничего, выросли и не все спились и сторчались, хотя времена те еще были.
 
Меня тут попросили помочь одноклассникам моего сына собрать в школьном кружке усилок попроще. Дело, я считаю, хорошее, чем курить по чердакам, пусть лучше паяют.
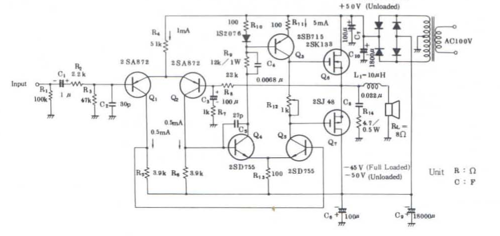
Думаю отталкиваться от этой схемы:
Компоненты у меня все есть, схема относительно несложная. Но коррекция сделана через анус. Мне кажется, из этой схемы можно выжать больше, чем удалось автору. Особенно интересно мнение СМЕРШа.
Была эта схема с номиналами, по почерку -от Рода Эллиота. Смакетил - все суперски получилось, симметрия, скорость, полоса, устойчиво работало. Похожа на эту схему была от некой Ребекки, но там косяк, ток покоя менялся с питанием. тогда как у Эллиотта он держится как вкопанный. Латералы в этой схеме необходимое условие. Без них схема будет сильно другая.
Прочел рецензию Джона Линсли Худа на эту схему, в конце сказано: с Хитачами 1058 и 162 -экселент результс. Что воистину так.
Ланзар на биполярах вел себя шибко иначе. Шеф дал эту схему в 1981 году, пробовал повторить, на тех знаниях и тех деталях, ничего не получилось, генерило зверски.
 
Последнее редактирование:
я п предложил вместо модификаций ларзана, бесликов и прочей дичи вот эту схему
Кагдысь, давным-давно, у меня была книга по проектированию радиоприёмников и телевизеров от Тексасских Инструментов.

И вот какой усилитель они там показали:

1775931027632.png

Я взял за основу Кёртинг, там была схожая схема. Идея в том, что установка указанных деталей приносит выигрыш петлевого 10 дБ. Книга вышла в 1972-м году, учитывая пару лет на подготовку к изданию в СССР, да пару лет перед изданием в США, где-то в 68-м году американцы имели усилитель с фантастическим Кг1к=0,08%, тогда как наш основной "Аккорд" тогда позволял не лучше 3,5%. Во где был шок.
 
А зачем вообще школьникам самодельный усилитель собирать?Для начала можно купить какой нибудь советский,недорого на Авито,например Микрон100ум002с вместе с предом,разобрать стереть надписи и отдать пацанам,нате собирайте,чтобы работал и надписи все были.Интернет есть,деталей советских тоже можно купить,вот опыта и наберутся.
 
разобрать стереть надписи и отдать пацанам,нате собирайте,чтобы работал
Во-первых, об этом меня не просили. Просьба была сформулирована в первом посте. Во-вторых, то, что Вы предлагаете, это почти уровень Боба Карвера, а его среди этой кучки мальчишек пока нет. Бобов Карверов надо из них ещё вырастить. А дашь им раздолбанный советский усилок, они через 5 минут пожмут плечами и пойдут прочь.
 
Идея в том, что установка указанных деталей приносит выигрыш петлевого 10 дБ.
лучше повторитель поставить,не сложнее выйдет,на маломощном мосфете еще лучше-больше сдвиг уровня аж 3в (на биполяре 0,7в)
 
Усовершенствованный вариант Брагина ещё пуще...
Жаль плату самому делать прийдётся.
Screenshot_2026-04-12-16-21-51-237_com.UCMobile.intl.jpg

В двадцать лет делал дважды....успешно.
Второй раз пары предкаскада и выходные подбирал попарно.
Но работало отлично....пока не слуханул NAD-304.
К сожалению NAD лучше и Брагина и Солнцева и......др. из Радива.
 
Последнее редактирование модератором:
Древние помнят:
К-13 сх.jpg

такое лучше не делать;)

*) на сборочной картинке два таки палладиевых КМ-кондёра. Были времена...
 
Последнее редактирование:
В схемках генераторов НЧ с Радива КМ -5 и 6- х лепили уйму ,годов эдак до 94-96-х.
Потом да, началось...
 
Вы пытаетесь перепрыгнуть через основы (и Хоровица с Хиллом)
...и Титце с Шёнком.
На самом деле, для начала надо зажечь в юнцах интерес ("надо же, спаяли, и оно звучит, и неплохо звучит! Интересно, а как оно работает?").
И только тогда они станут читать предлагаемые Вами тексты. Если же начать с них, они себе рты порвут зевотой. И опять-таки уйдут пить пиво и курить.
А очень хочется предложить им здравую альтернативу, да и опять же хотелось бы оставить после себя не выжженную землю, а хоть пару-тройку заинтересованных молодых людей. Тогда будет шанс, что из них вырастет что-то настоящее, а не пивные скуфы в растянутых трениках.
 
Тогда французский подход) проект в картинках с возможностью реализации отдельных узлов и целого устройства. Хорошо бы и компьютерную модельку.
Звук можно извлечь и из нескольких деталек (если знать, как)-см. ютуб или рутуб. Полезные устройства представляют из себя технически сложные изделия.
Проблема в том, что нужны знания (которых нет в школе), базовые скилы и умение пользоваться монтажными инструментами и паяльником. Не забываем о технике безопасности- могут быть постоянные напряжения, опасные д\жизни (не говоря о сетевом).
Поэтому низковольтные...
Намерения ваши благородные, способ реализации, методика и база-неопределённые(
 
Последнее редактирование:
Хотелось бы услышать мнение тех школьников об усилителе, который им предстоит собирать. У меня школьный унч это тот, который в книге Борисова был: с ПТ на входе и с ГТ402/404 на выходе, но их на крëмний заменить и слухать пока выключить не попросят
 
что нужны знания (которых нет в школе), базовые скилы и умение пользоваться монтажными инструментами и паяльником. Не забываем о технике безопасности- могут быть постоянные напряжения, опасные д\жизни
Паять их уже научили, им просто надоели двухтранзисторные мультивибраторы с парой светодиодов, а учитель труда им больше ничего предложить не может, потому ко мне и обратились.
 
Спросите у Neulo, у него есть несложные(относительно) схемы с неплохими параметрами на доступных деталях. И модельки к ним могут быть.
А так "Юниор" \Бать и Середа на чём угодно. Или Шушурин 1978)
Схема УНЧ от Мелодии 103 самое то для повторения молодыми юнушами.
А в плане " ностальгии по винтажу на германии" есть это, лично спаянное и работавшее не один год. https://archive.radio.ru/web/1970/02/069/
 
Схема УНЧ от Мелодии 103 самое то для повторения молодыми юнушами.
М103.jpg

Даже в самой лучшей, кремниевой, комплектации:
1776012134981.png

С 20 мА тока покоя ВК:
1776012288223.png

1776011914504.png

Не лучше 0,3% ИМД.
С халялем ГТ402/404 в предвыходе искажения на 3...4 дБ больше.
1776012397026.png

Частотка на 20 Гц завалена на 7 дБ.
Усилитель сравнительно хуже даже Кёрлинга. У того критически важное Сх выходного конденсатора охвачено ООС, что сразу даёт лучший звук на НЧ-СЧ:
1776012585875.png
 
А зачем вообще школьникам самодельный усилитель собирать?Для начала можно купить какой нибудь советский,недорого на Авито,например Микрон100ум002с вместе с предом,разобрать стереть надписи и отдать пацанам,нате собирайте,чтобы работал и надписи все были.Интернет есть,деталей советских тоже можно купить,вот опыта и наберутся.
А чтобы не только одной военной подготовкой занимались с садика, и тупели.
Мое предложение - Худ, на германии. С однополярным питанием не выше 12 В.
 

Вложения

А чтобы не только одной военной подготовкой занимались с садика, и тупели.
Мое предложение - Худ, на германии. С однополярным питанием не выше 12 В.
вот рабочая схема от Siemens. Стабильное поведение с нагревом обеспечил уход от гальванической связи нижнего выходного транзистора с эмиттером драйвера. До этого схемы Ашников на германии - сплошной мрачный кошмар .
 

Вложения

  • IMG_20260130_074700.jpg
    IMG_20260130_074700.jpg
    572.8 KB · Просмотры: 63
  • IMG_20260130_074708_1.jpg
    IMG_20260130_074708_1.jpg
    552.1 KB · Просмотры: 66
  • IMG_20260126_104338.jpg
    IMG_20260126_104338.jpg
    503.2 KB · Просмотры: 61
Последнее редактирование:
Товарищ попросил схему для школьников, а не для идиотов. Поэтому... Промоделировал я схему с первой страницы с литералами.. Что тут скажешь? Звучок конечно будет грязный.
1776022139092.png1776022238603.png
+-45 вольт питания ток покоя ажно 300мА. Наглядно видно что латералы на эту схему тратить не стоит.
Причём биполярная тройка работает не лучше.
И дело вовсе не в коррекции. А в том что в схеме кой чего не хватает:
1776022375455.png
В итоге сложность не особо возросла, зато искажения упали до более менее приемлемого уровня:
1776022466684.pngкрасным латеральная базовая, зелёным- БТ после апгрейда.
максимальный размах и скорость нарастания тоже подросли.
1776022558545.png1776022648429.png
 

Вложения

У Вас нет Ригонды?
Как можно такой отстой (компаратор от Х..й Энд "Ямахи" слушать) слушать?
Сейчас, дядька Бокарев 1% на 1К добавит, чтоб Звук Г. облагороди
Этих простых усилителей было мной собрано в 2007 году штук 200, если мне альтцгеймер не изменяет.
Проблема была только у одного усилителя, у него один из выходных транзисторов оказался"полурабочий" - был в приоткрытом состоянии даже без смещения.
Повторяемость очень хорошая была.

Даже чуток плат осталось полунабитых. .
Ностальжи. Хе-хе

1776023652167.png
 

Статистика форума

Темы
3,295
Сообщения
262,342
Пользователи
2,545
Новый пользователь
vlad'mir
Назад
Сверху Снизу