Усилитель с низким тепловыделением и хорошим звуком

  • Автор темы Автор темы DIM
  • Дата начала Дата начала
Уместна любая схема с небольшим током покоя, до 100 мА примерно.
 
100ма, в среднем 4*100ма, смысл где?
 
Смысл там же, небольшие радиаторы. Совсем без них точно не получится, а вот сделать высоту корпуса небольшой - очень хорошо.
 
А если впендюрут максимум???
 
Сломать можно что угодно.
 
Уместна любая схема с небольшим током покоя, до 100 мА примерно.
LT1210 могу предложить, 1, 1 ампер пиковое значение тока через нагрузку. потом ограничение.
Скорость -какие-то бешеные сотни в на мкс
 
Например
 

Вложения

  • Мостн.GIF
    Мостн.GIF
    45.5 KB · Просмотры: 638
Почитал тему про усилитель А. Лайкова, интересно весьма. Александр, спасибо за наводку)
Забавно, что весной 19 года , возясь с однотактной схемой АБ1, хотел сделать из неё двухтактную и неожиданно вышел на этот вариант от Лайкова, с запиткой транзисторов раскачки по эмиттеру , крест-накрест. Но не довел тему до финала, хотя гора схем осталась, разных, измеренных.
А недавно увидел готовые схемы ЭА и аж смешно стало, открыл Америку)))
 
Его хвалят, кто собирал. По идее, легко первым каскадом лампу воткнуть, или две. Интересно.
 
Его хвалят, кто собирал. По идее, легко первым каскадом лампу воткнуть, или две. Интересно.
так, я же и макетил выходной каскад по Лайкову именно с прицелом на лампу, скажем, СРПП на 5687. Вых каскад удвоит усиление до нормы, 20 -25.
 
А ОООС использовали?
 
LT1210 могу предложить, 1, 1 ампер пиковое значение тока через нагрузку. потом ограничение.
Скорость -какие-то бешеные сотни в на мкс
Хороший вариант, кстати, да.
 
Хороший вариант, кстати, да.
6 параллельно? Дурацкая затея. Наверняка просимулировали и только.
 
Там есть фото готового.
 
Там есть фото готового.
Молодцы, но дури от этого не меньше. Видел "фото готового" и из сотни ОУ включенных параллельно. Был такой анекдот про сумасшедший дом в котором чулки по 6 метров вяжут.
Подобное параллельное включение допустимо, если нет другого выхода.
Два еще куда ни шло - нередко впараллель включают по 2 транзистора на выходе УМЗЧ и это требует подбора и выравнивающих резисторов. Иногда любители ставят и больше, но вряд ли это хорошо, скорее - понты.
Относительно LT1210. Давным давно я купил их, подлинные, под заказ, задорого. Ради усилителя на них прописался на одной горе - достаточно известном сайте. Сделал сразу, без макета (чего никогда не делал) усилитель на них по всем требованиям, со всей аккуратностью.
Итог - про 25 Вт и разговора нет (ус. не композитный), а параллелить я и тогда считал дурной затеей. Но плевать на мощность, мне НЕ ПОНРАВИЛСЯ ЗВУК. Ко мне даже приезжал незнакомый коллега по сайту, собиравшийся сделать такой же усилитель, чтобы послушать его.
В результате он отказался от этой идеи.
Усилитель был мною заброшен на антресоли и мне даже не хочется брать его в руки.
Возможно, что я где-то в чём-то ошибся, возможно.
Но возможно, что этот "чудо-усилитель" - чисто мыльный пузырь в красках расписанный Владимиром ради самохвальства (сейчас неграмотные русскоязычные называют это пиаром).
А вот идея "композита" - да, она интересна и, в частности, совместно с LM1875 прекрасно себя показала, улучшив звук ЗНАЧИТЕЛЬНО.
Вот только мне не нравится, когда наши "авторы" берут в иностранных источниках усилитель и/или идею, публикуют и выдают за своё. Кто-то делает это поскромнее, а кто-то нагло. Например, "Тот самый цы-кисели" берёт публикацию из журнала "Радио" 1970 или 1972 года из раздела "Для начинающих" и выдаёт схему из неё за свою.
Скорее всего, он тогда пешком под стол ходил, но аффтор.
Схема обычная, якобы автор - редактор журнала под псевдонимом, но даже он не претендовал на авторство.
Делал я тогда тот самый усилитель, обычный рядовой усилитель, усилители на П605 запомнились больше и были они лучше.
И вот "тот самый" прохвост пользуясь тем, что сегодня 999 человек из 1000 не читали "Радио" тех лет, активно занимается самохвальством. Не уважаю таких.
 
Молодцы, но дури от этого не меньше. Видел "фото готового" и из сотни ОУ включенных параллельно. Был такой анекдот про сумасшедший дом в котором чулки по 6 метров вяжут.
Подобное параллельное включение допустимо, если нет другого выхода.
Два еще куда ни шло - нередко впараллель включают по 2 транзистора на выходе УМЗЧ и это требует подбора и выравнивающих резисторов. Иногда любители ставят и больше, но вряд ли это хорошо, скорее - понты.
Относительно LT1210. Давным давно я купил их, подлинные, под заказ, задорого. Ради усилителя на них прописался на одной горе - достаточно известном сайте. Сделал сразу, без макета (чего никогда не делал) усилитель на них по всем требованиям, со всей аккуратностью.
Итог - про 25 Вт и разговора нет (ус. не композитный), а параллелить я и тогда считал дурной затеей. Но плевать на мощность, мне НЕ ПОНРАВИЛСЯ ЗВУК. Ко мне даже приезжал незнакомый коллега по сайту, собиравшийся сделать такой же усилитель, чтобы послушать его.
В результате он отказался от этой идеи.
Усилитель был мною заброшен на антресоли и мне даже не хочется брать его в руки.
Возможно, что я где-то в чём-то ошибся, возможно.
Но возможно, что этот "чудо-усилитель" - чисто мыльный пузырь в красках расписанный Владимиром ради самохвальства (сейчас неграмотные русскоязычные называют это пиаром).
А вот идея "композита" - да, она интересна и, в частности, совместно с LM1875 прекрасно себя показала, улучшив звук ЗНАЧИТЕЛЬНО.
Вот только мне не нравится, когда наши "авторы" берут в иностранных источниках усилитель и/или идею, публикуют и выдают за своё. Кто-то делает это поскромнее, а кто-то нагло. Например, "Тот самый цы-кисели" берёт публикацию из журнала "Радио" 1970 или 1972 года из раздела "Для начинающих" и выдаёт схему из неё за свою.
Скорее всего, он тогда пешком под стол ходил, но аффтор.
Схема обычная, якобы автор - редактор журнала под псевдонимом, но даже он не претендовал на авторство.
Делал я тогда тот самый усилитель, обычный рядовой усилитель, усилители на П605 запомнились больше и были они лучше.
И вот "тот самый" прохвост пользуясь тем, что сегодня 999 человек из 1000 не читали "Радио" тех лет, активно занимается самохвальством. Не уважаю таких.
В ваших словах многое-горькая правда. Начиная с великого усилителя на полусотне спараллеленных оперов в канале. Который довелось услышать лично, впав в когнитивный диссонанс. Потому что колонки Танной , к которым прицепили этот Tierra , так не звучат в принципе никогда. Звук порубили на куски, не связанные с собой, откровенная лажа. Позже фирма Астра аудио к этим своим Танноям подкинула свой же родной лампач на 300В - я с облегчением услышал кайфовый звук , волшебный, слитный, танноевский, без мерзкой отсебятины. Но кто я- и кто автор транзисторника с громким названием и корпусом в полсотни кГ. Что такое твоя вонючая лампа и наши прорывные решения? Пшел вон отсюда!
 
А, вот наконец независимое мнение по "Терре", спасибо!)))
 
Просто надо продать было, видимо. Я вот сколько всяких "самоделок" послушал в округе, особенно транзисторных, так и не услышал ничего достойного. Кроме Акулиничева (каюсь, запал в душу тот комплект). Про лампы я молчу вообще. Неужели симуляторы совершенно уши заменили?(
Честно говоря, очень обидно. Такие возможности есть у народа, а никакого толку.
 
Просто надо продать было, видимо. Я вот сколько всяких "самоделок" послушал в округе, особенно транзисторных, так и не услышал ничего достойного. Кроме Акулиничева (каюсь, запал в душу тот комплект). Про лампы я молчу вообще. Неужели симуляторы совершенно уши заменили?(
Честно говоря, очень обидно. Такие возможности есть у народа, а никакого толку.
Задача изначально кривая и ложная поставлена, служба лживым богам. Вот и результат, ничто. Про Прекрасное забыли в угоду Точному.
 
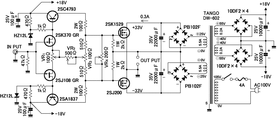
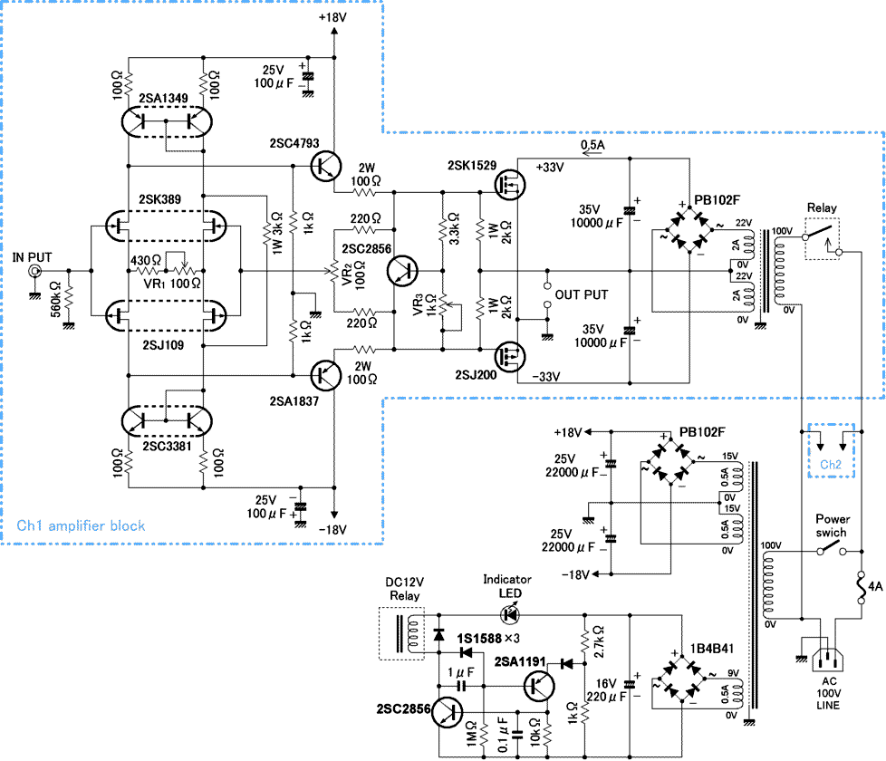
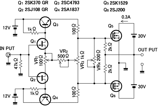
развивая тему ,... глядим сюды

тем кто слабо читает по японски ... на ломаном русском догадываемся о чем речь.)))

Схема D-NFB
2SJ200/2SK1529 Тип стойки на рукахЭксперимент с усилителем мощности





D-NFB понимание прогрессирует, это моя собственная интерпретация в моей голове, там был сплав новой схемы усилителя хорошо подошел.
И все же на экспериментальной стадии, кроме простой конфигурации, может быть получена отличная производительность, схема может быть получена.
Я также имею это в различных схемах, которые вы можете себе представить, но в течение 20-го века и эта схема эволюционировала, и годовщина этой схемы.


D-NFB-этоПервая ступень искажения не может быть выключена, для первой ступени это искажение-меньше схема должна быть.
Идея с этим заключается в том, что первый каскад усиления имеет минимум 1, а усилитель, необходимый для полного усиления по каскаду, получает идею.
Усилитель с общим коэффициентом усиления в 20 раз(26дБ), экспериментальный самолет базовой конфигурационной схемы постоянной является следующим.


[Рисунок 1] Рисунок базовой конфигурации​

base1.gif



Первая ступень-это питание перехода типа FET с нулевым смещением-особенности-двухтактная схема, общая сторона источника сигнала подавления искажений и добавление к нему.



[Рисунок 2] J-FET нулевое смещение-особенности-двухтактная схема
firstAMP.gif

На первом этапе усиления определяют Сток нагрузочного резистора R D и коэффициент сопротивления источника R S.
R S - Это Q 1, Q 2 внутреннего сопротивления источника и сторона + IN импеданса включены.




Конечные шагиИнвертирующий усилительПри работе источника заземления в сервисе по отношению к выходу, к особенностям типа стойки на руках-принята двухтактная схема, D-G отрицательная обратная связь в усилении фиксирована в 20 раз.
Тип стойки на руках, использующий схему усилителя, тоже здесь.



[Рис. 3] Особенности выражения стойки на руках-двухтактная схема
finalAMP.gif

Определяется коэффициент усиления G резистора обратной связи R F и входное сопротивление R I отношения.
Сливной источник питания V DD, выход, подключенный к вашему счету от плавающего к плавающему источнику питания, потому что источник питания и генерируемый между ними синфазный шум должны быть добавлены, но это D-NFB эффект исчезновения, который следует ожидать.




Усилитель D-NFB сконфигурирован в виде блок-схемы[Рис.4].


[Рис. 4] блок-схема​

block1.gif

R 2 - это первая ступень сопротивления нагрузки, на рисунке 2 для R D соответствует.
Первая ступень нагружает первую ступень усилением, изменяемым в первой ступени, а в конце ступени, между эмиттером повторителя цепи, помещают первую ступень усилением для ее стабилизации.
Первая ступень имеет коэффициент усиления R 2, на первую ступень FET источника внутреннего сопротивления и r 1 и R 3,R 4 параллельно складывается сумма значений, деленных на величину R 1, а регулировка коэффициента усиления первой ступени устанавливается равной 1.



Коэффициент усиления конечной ступени G MOS-FET gm представляет собой импеданс нагрузки при достаточно высоком R 4 R 3, деленный на величину. Напротив, R 3 R 4 делится на величину β от G и β отношения константы.
MOS-FET gm-это ток стока, зависящий от холостого хода, который мал, когда G уменьшается, G уменьшается, а также на первом этапе коэффициент усиления А превышает 1, Если вы не стабильны на нем.
gm высокого Мос-фета с использованием холостого хода много течет G, изменение вас и G получается от степени, в которой Мос-Фет и холостой ток при выборе звука отличаются, я думаю, что с этой стороны это вызов для будущего, как вы можете.


Выход первой ступени и β-Vo плюс напряжение R 3 и R 4 точек подключения, а именно концевая ступень MOS-FET затвора происходит. Это напряжение составляет общую величину первого каскада+на входной стороне, учитывая, что α равно 1.
Таким образом, хлопотным оказалось усиление и скорость обратной связи без регулировки в определенном порядке, коэффициент усиления первой ступени равен 1 на R, при регулировке D-NFB можно получить полную работу.




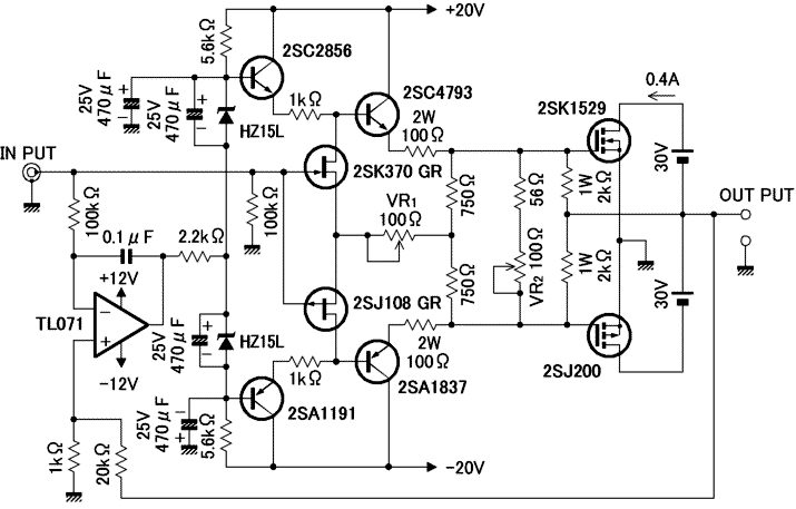
[Рисунок 5]эксперимент для схемы.


[Рис. 5] испытательная схема​

exp1.gif

VR 2-это структурная схема R-1, которая эквивалентна минимальной скорости искажения при регулировке. Измеритель искажений, если выходное сопротивление равно 0, не так хорош.
VR 4, Q 5, Q 6 регулировки холостого хода тока для 0.3 A to. VR 4 до 100Ω фиксируется на первой ступени положительного и отрицательного напряжения питания 12V к переменной также может быть отрегулирован. Этот ток холостого хода больше, скорость деформации уменьшается.
VR 3-это выход смещения постоянного тока на 0 и отрегулируйте его для вас. Первая ступень положительного и отрицательного напряжения питания 12В переменной баланса также может быть отрегулирована.
VR 1 является первой ступенью снижения искажений, а Q 1 чем Q 2 гм из-за высокого Q 2 Коэффициент усиления снижения 2-го гармонического искажения находится на минимальном уровне, так что корректируется.


  • Эта экспериментальная схема для повторного сканирования, если Q 5, Q 6 со стороны затвора проводки короткая, аномальные колебания могут привести к мысли.
  • Q 5, Q 6 стока в непосредственной близости и выхода между степенью 1000 мкФ конденсатора в импеданс ниже.
  • Источник питания 30В и между конденсаторами не подключайте. Подключение и выход его закоротили.
  • Q 3, Q 4 коллектора в непосредственной близости, а также между степенью 100 мкФ конденсатора в импеданс ниже.
  • 12В источник питания шум первой ступени шума, шум не используется источник питания.
  • Регулировка при отключении нагрузки на соединение, даже не после регулировки фиктивного резистора, чтобы проверить поведение от динамиков, которые будут подключены.
  • Перед регулировкой VR 1 Минимальное,VR 2 Максимальное, VR 3 Центральное, VR 4 минимальное положение.

Основные характеристики максимального выпуска продукции 40W, скорость деформации 0.006% выходное сопротивление 0.1 Ом Условия измерения частота 1kHz, сопротивление нагрузки 8Ω внутри.
Первое частота электропитания синхронизированная к езде выхода шума, шаги конца 30В плавая шума единого режима электропитания для но первый этап электропитания лаборатории 12В возникает от ... Шум электропитания для того чтобы исключить измерения остаточный шум 0. 025mV и очень более низко. Но шум уменьшается по мере снижения скорости деформации...... Если вы подумаете об этом, то первая стадия шума и искажения конечных шагов в 20 раз расширились в первой стадии искажения, чтобы уменьшить проблемы там, но этот небольшой шум ошеломляет.
ВР 2 регулировка импеданса выхода к отрицательному значению может быть искажением к минимальной регулировке импеданса выхода 0. 1ω говорит.


Как революционная простая 6-каменная схема отличается безупречной производительностью. Эмиттерный следящий привод MOS-FET с большой входной емкостью мегапикселей. По существу широкополосный является стабильным типом обратной связи по току, усилитель имеет относительно низкий импеданс, состоящий из обработанного сигнала с амплитудой напряжения, низкочастотные характеристики которого превосходны.


Самое основное с точки зрения схемы D-NFB, D-NFB от до усиления и D-NFB от После того, как усиление изменяется первым, искажение, возникающее без усилителя без обратной связи, такое же, как и это. Это усилитель NFB всегда является дополнительным усилением и нажатием на него даже для поведения, которое значительно отличается.




Практический прототип схемы


Рис. 6 представляет собой практический усилитель, чтобы нацелить прототипную схему, которая может включаться и выключаться при 10 В или более больших ударных шумах,работающих на нет.


[Рис. 6] Схема прототипа
exp1B.gif

Когда мощность первой ступени питания сначала, до конца ступени питания, Если вы ставите ударный шум, его нет. Кроме того, при отключении питания перед концевыми ступенями напряжения питания до 0В от первой ступени отключения питания ударный шум не возникает.
Поэтому такая последовательность подачи питания для управления выходным выключающим реле, поставленным на питание через несколько секунд после подключения громкоговорителя, для мгновенного отключения громкоговорителя с отключенными системами включения необходима.


Изменение напряжения тока ДК выхода 100 мВ или, идущее на холостом ходу настоящее изменение степени 100мА,прямоугольной волны 10кхз на 0. 001μф〜0.47 МКФ нагрузки емкости только если колебание стабилизировано, то шум удара за исключением достаточно практически уровня представления.


Звук в целом очень четкий, и привычка к естественному балансу полос не ощущается.



Данные по скорости деформации (RL=8Ω, Po=1W)​
100 Гц​
0.0015%​
1 кГц​
0.0013%​
10 кГц​
0.0080%​



Производство, запланированное на контур - - - фактически провалилось


Производство следующее усовершенствованное.


Первая ступень дифференциальной схемы, так как скорость деформации уменьшилась.
Первая ступень нагрузочного резистора для подключения их непосредственно к источнику питания сильно колеблется.
Выходной каскад напряжения смещения шунтирующего регулятора стабилизирован.
Включение-выключение питания ударного шума и для предотвращения, когда реле таймера питания в выходном каскаде задержки питания выключается, выключение питания при быстром снижении выходного каскада напряжения питания, так что ток холостого хода больше и выходной каскад питания электролитического конденсатора уменьшенной емкости, первая ступень питания реверсивных электролитических конденсаторов для увеличения емкости источника питания снижение напряжения замедляется.


[Рисунок 7] схема производственного плана​
exp2.gif

В этой схеме коэффициент усиления первой ступени для регулировки сопротивления источника равен VR1 100Ω+430Ω недостаточно, ведь 1kw вблизи значения сопротивления и искажения до минимума были невозможны. Но искажение составляет 0,005%(1 кГц 1W) следующее не сказать, что вы можете, синч и я строили планы страдали от депрессии времени.


Причиной является дифференциальная цепь, Сток тока зеркального синтеза для положительной обратной связи суммы дифференциала, если не больше, то больше и решить ее. Попробуйте, чтобы сигнал обратной связи, с какой стороны слив зеркала проходит непосредственно к источнику питания и может вернуться в нормальное состояние, и вы можете его увидеть. Однако если на выходе постоянного тока дрейф больше, то как практический уровень его нет.




Метод DODN-FB в дрейфовом растворе


Выход постоянного тока дрейфует и уменьшает операционный усилитель, используя ODNF на пути компонента постоянного тока, чтобы компенсировать его.
Этот метод, D-NFB и ODNF из 2, используя схему, которая DODN-FB (Искажение только двойной отрицательной обратной связи)и имя.


[Рисунок 8] дрейф постоянного тока DODN-FB или схема​

exp3.gif

OP Amp-это ODNF субусилителя, который эквивалентен инвертирующей входной стороне интегрирующей схемы 100kΩ и 0. 1μf по звуковой полосе больше,чем частота усиления субусилителя вниз, ODNF не действует так, как он.
Кстати, инвертирующая входная сторона 100 кОм на вход Поставьте без подключения к Земле, если коэффициент усиления постоянного тока равен 0 сервоприводу постоянного тока и более.
Выход операционного усилителя слишком Шумен для 2. 2kΩ и стабилитрона через заземляющий фильтр нижних частот 470 мкФ в удаленном шуме.
Таким образом, интегральная схема и фильтр нижних частот с постоянной времени до 2 имеют 2 найти постоянную времени врозь, а частотную характеристику полученного разбухания и уменьшить свою. Однако волнистость результирующей частоты слышна в следующей части.


Ток стабилитрона, протекающий для небольшого или шумного, уменьшите этот стабилитрон параллельно с подключенным 470 мкФ.
Выходной каскад питания MOS-FET 2SJ554/2SK2955 пробовал искажения 2SJ200/2SK1529 больше,чем на холостом ходу электрический ток со временем повышается,температурная компенсация и т. д. и практично не работает. Также источник фланца по 2sj160/2sk1056 изолирующей плате без радиатора, прикрепленного к баллончику, это также будет сильно напрягать его. Впервые используется для 2sj200/2SK1529, чем искажение меньше элемента, не холостой ток стабилен, чтобы убежать даже опасно, и это совпадение лучшее было, я знал, что нужно было сделать.


Включение-выключение питания ударный шум уменьшает время включения питания выходного каскада напряжения питания перед запуском отключения питания, когда выходной каскад напряжения питания находится впереди и сбрасывает его. Для того чтобы сделать это, ток холостого хода больше и выходной каскад источника питания электролитического конденсатора уменьшенной емкости,первая ступень источника питания обращена электролитическими конденсаторами для увеличения емкости источника питания падение напряжения происходит медленно и просто хорошо выглядит.


Выходное сопротивление VR2 0 регулируется при минимальном искажении.
Скорость деформации показана ниже, начальная производительность восстановлена.



Данные по скорости деформации (RL=8Ω)​
 ​
1 Вт​
10 Вт​
100 Гц​
0.0010%​
0.0068%​
1 кГц​
0.0013%​
0.0078%​
10 кГц​
0.0058%​
0.0420%​

Шум 110 мкВ (входное приложение / выходная нагрузка 8Ω / вес)и
Максимальная мощность 40 Вт (f=1 кГц/RL=8 ом)
D. F=∞ (f=1 кГц)


Выходное напряжение постоянного тока не регулируется при 0В, дрейф постоянного тока, а не выключается при ударе шума±0,5 В или менее.
 
Пентодно-каскодные вывернутые наизнанку схемы с кучей оос видимо особо украшают звук. дядя Паша, скажи честно, чего такого плохого я тебе сделал, что ты мне это к ужину выдал?
 
Вернувшись к теме, можно добавить, что построить усилитель с малым тепловыделением можно либо на транзисторах с близким к нулю порогом открывания(латералы, например или германий) либо применив глубокую и шуструю ООС, передергивать ступеньку, либо ШИМ.
 
Вернувшись к теме, можно добавить, что построить усилитель с малым тепловыделением можно либо на транзисторах с близким к нулю порогом открывания(латералы, например или германий) либо применив глубокую и шуструю ООС, передергивать ступеньку, либо ШИМ.
Вроде как у топикстартера речь идёт о допустимом токе покоя в 100 ма, а это уже нормальный для класса АВ ток. То есть не экстремально низкое тепловыделение. 100 ма - уже много неплохих схем есть в общем-то. Вот на 20-30 ма единицы.
 

Статистика форума

Темы
3,306
Сообщения
263,403
Пользователи
2,548
Новый пользователь
Александр Н.
Назад
Сверху Снизу