NEULO
1 ранг
- Регистрация
- 14 Июл 2019
- Сообщения
- 4,226
- Реакции
- 2,494
- Баллы
- 109
- Возраст
- 52
- Страна
- Россия
- Город
- Одинцово
- Предупреждений
- 7
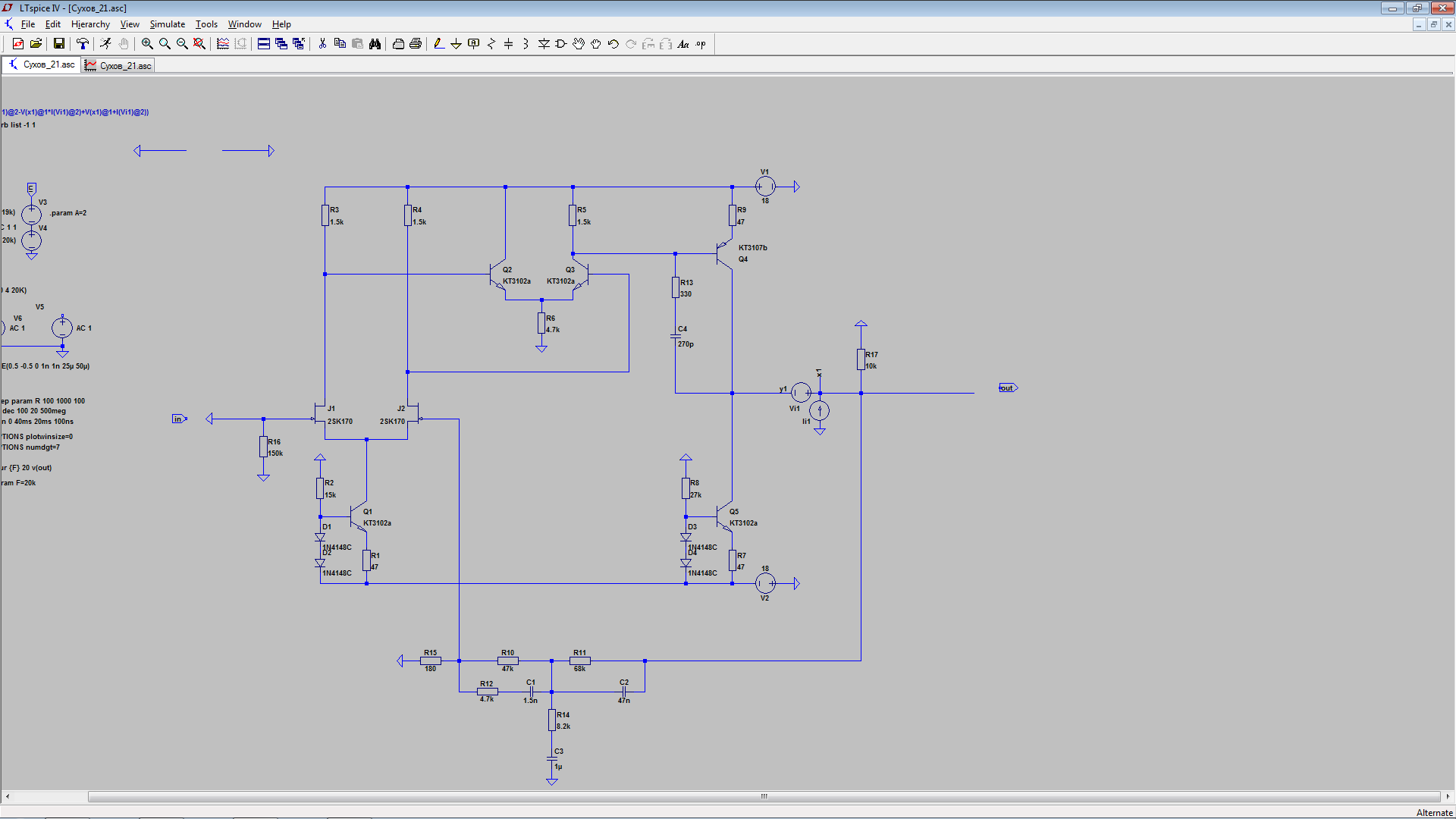
так у тебя меандр подвергается RIAA коррекции. Он и должен так выглядеть- ВЧ подавлены.Юрик, да ладно тебе, земляка оскорблять. У меня вот такой простой вопрос к Николаю, почему такой хреновый меандр на 1 кГц в корректорах. Этот меандр с макета, но смотрел и на других УК - тоже самое. Что надо меандр смотреть через антиRIAA? Или так коррекция влияет? Я корректорами мало занимался, поэтому и спрашиваю.
Посмотреть вложение 156718
Я гляжу дядь Коля таки согласился с моим апгрейдом интегратора, раз решил на эту тему помолчать. Ты попробуй- тебе понравится, уж на НЧ точно звук изменится в лучшую сторону.

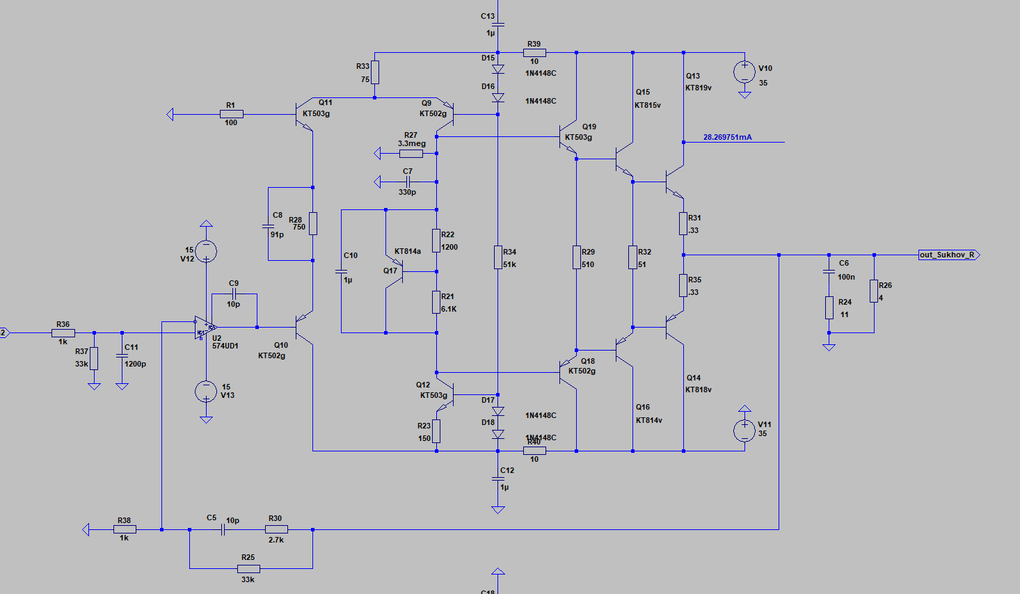
ЗЫ. Чтоб ты не сумнивался, у меня в загашнике хранится и твоя подсказка по антивозбудному резистору в базе УНа ВВшника, см. аттач. Правда, ты думал, что у меня до сих пор схема ВВшника-89, а у меня к тому времени уже 3й год был как ВВ-XXI. Но то такое, ты ж его не видел. Кстати, оба скриншота в аттаче, я уважаю пруфлинки.










5