Винил - корректор Сухова на дискретных элементах.

  • Автор темы Автор темы jpatay
  • Дата начала Дата начала
ты тупо сперепугу упёрся в петлевое на 20 кГцах
Это такой перепуг, что ты больше не можешь, а я - запросто:
1762279736216.png

1762279665883.png


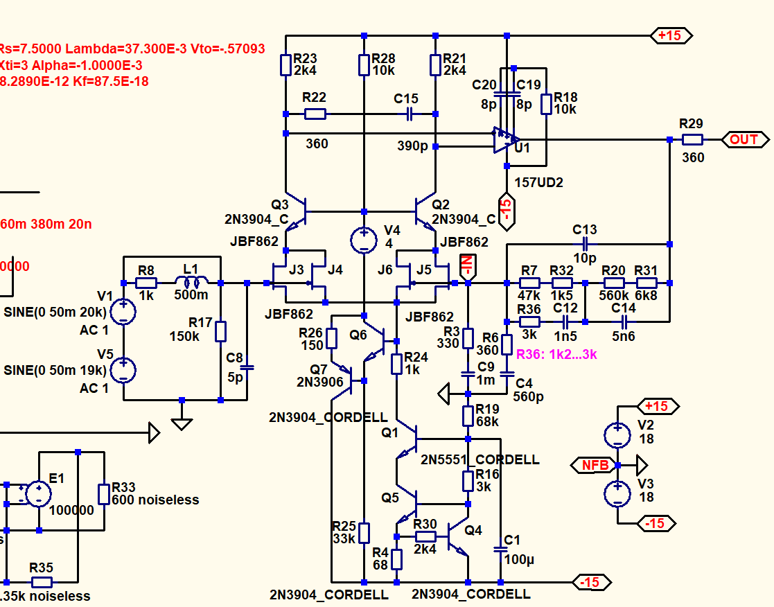
Чтобы торговать усилителями, тебе сначала надо стать схемотехником и не плакать: поставил серво, и какой-то негодяй украл уровень низких частот. Мало напустить помех с питалова в корректор, надо их уметь и выгнать.
 
если б мне вдруг в фонокоре не хватало петлевого, я б подсыпал в общую петлю еще чуток огонька из САРы на ОРА192
Ну как ты из оптимизированного под задачи точности ОУ, включенного параллельно цепи ООС, добавишь в соседнюю петлю бесшумной линейности, для которой он не разрабатывался? Это предложение выдаёт в тебе ламера.
Ибо там у меня Open-loop voltage gain = 140 дБ
Коля, не весели меня, пузо надорву. Или ты не знаешь, что 140 дБ гейну тама только на частотах до 2 Гц?

1762282570138.png

На 20 кГц там - 500 раз = 53 дБ, ибо фед=10М.
где именно твою Сигму можно купить в Эвропах
Да я там знаю? А самому впадлу спаять? Дешевле встанет.
СИГМА проектировалась по запросу фирмы МЕСТ, как безООСный корректор, ибо безООСье пользуется спросом по моде. Без ООС там делать нечего, я им влепил местную петлю сверхглубокой ООС, написал: нет общей ООС (частичная правда), им понравилось на прослушках и заверте...

Выйди на алеана, на многих форумах он участник. Он тебе больше расскажет.

Но не суть. Конкурент Кенвуду - не СИГМА, а МОНОЛИТ.

1.png
6.png

Если туда на вход поставить твои полевики, МОНОЛИТ натянет всё сущее в мире.
 
На плате предусмотрено место для кондёра на выходе.
Я же предупреждал, что постоянный ток через цепь RIAA, - из-за сильно-ненулевого выходного напряжения, - вызовет шум.
Зачем делать тяп-ляп?!
Сделайте по-человечески, с раздельными петлями ООС по постоянному и переменному токам:
1762283273810.png
 
хде именно тебе "укралось с уровнем низких частот"
Не валяй Ивана, Николай. Нет в электронике такого понятия: Сухов благословил: трах-тибидох-рак, и АЧХ встала, как х у молодого.

АЧХ соблюдается достаточной глубиной ООС. Где она у тебя на НЧ со стервой, белая кривая:

1762082138977-png.156942


С каких пор 25 дБ (20 раз) - достаточная величина?
С каких пор большой упругий

1762283457819.png

стал лучше вялого висячего:

1762283302726.png

??
 
Хде сцылька на фирму МЕСТ? И чтоб там был твой фонокор. Или опять гонишь _hm_
Нахрена бы оно мне? Чтобы что?
Отзыв.png
Квитка.png

Вот, кстати, почта алеана.
0001.JPG

УННИКУМ-2, фирменное изготовление.

010.JPG
005.JPG
002.JPG

Это - ОМЕГА, предшественник СИГМЫ. Фирменное изготовление.
 
Последнее редактирование:
Где она у тебя на НЧ со стервой, белая кривая:
Я тебе и НЕУЛу давно говорил, что ваш ЛТарифмометр - фуфло несусветное. А нормальный симулятор вы так не освоили. А ведь у него в симуляции, как и живьём в железе, нет никаких твоих белых ниток. Как и твоих 25 дБ на 20 Гц, поскольку петлевое на самом деле там 55 дБ, и таким же остается в диапазоне от 5 Гц до 50 кГц. Смотри аттач, а не придуривайся шлангом.
 

Вложения

  • RIAA-XXI-stability analysis-good gain and phase margins.jpg
    RIAA-XXI-stability analysis-good gain and phase margins.jpg
    307.1 KB · Просмотры: 64
ваш ЛТарифмометр - фуфло несусветное
Спасибо, Евгеньич, я аж застеснямшись, как ты нас с Серёгой хвалишь. Получается, мы с плохим симулятором уделали тебя с прекрасным. Как?
Значит, путём гениальности, так, по-твоему, выходит.

А вообще, ЛТС умеет чётко отфильтровывать будливые схемы от устойчивых, чего не могут иные симуляторы. Это Энгельгардт писал, тут есть, на этом форуме, его статья.

1762285004591.png

Этот режим интеграции результатов вычислений устанавливается по умолчанию. Он и помогает отличить истинный возбуд от мнимого.

Отсюда следствия.
Вот сколько сверхлинейников сделано в МС? - штук восемь - десять, и то, 6 штук из них - Юры Бедраня из Николаева.
поскольку петлевое на самом деле там 55 дБ
Ты меряешь неправильно, но верно обратился к специалисту, который тебе поможет расстаться с интеллектуальной девственностью забесплатно.

Дело в том, что интегратор - такая же петля местной ООС, как и однополюсный Миллер. Ты ж Миллера не подключаешь к точке съёма петлевого?

Так и интегратор оставь подключенным к выходу уся, не выводи его вход к цепи ООС:

1762285373869.png


фсе ясно, гонишь smile_11
Да ты слепой, шо ле? Названия на плате не видишь?
1762285523525.png

1762285444322.png


поскольку петлевое на самом деле там 55 дБ
1762285723392.png

Коля, ты же старый, но не дурак. Расскажи мне, с какого хера петлевое на НЧ расти начало? Не бывает такого даже у меня:

1762283457819-png.157384

А вот почему:

1762285848118.png

1762285883516.png

Ты снимал петлевое неправильно, подключением интегратора к цепи ООС, как на рисунке. А вот так:

1762285953193.png

Получаем правду:

1762286016893.png

В умелых руках и х - балабайка.
 
1762286147655.png

Или, другим способом: оставляем твоё неправильное включение измерителя петлевого, но меняем ёмкость конденсаторов интегратора.

1762286220716.png

Опаньки: петлевого на НЧ прибавилось. Откуда бы это?
 
Смотри аттач, а не придуривайся шлангом.
Смотри эпюру своего петлевого "усиления", и не придуривайся шлангом:
1762285875816.png
Никаких 55dB там отродясь не было. Даже 50dB нет.
И АЧХ не соответствует RIAA-78 - на ИНЧ:
1762286016452.png

А Виктор просто включает пробник Тиана "после развилки" - глядя с выхода, пробник и вход DC-Servo у него включены параллельно. А надо на DC-Servo подавать сигнал с выхода пробника (из точки x).
 
Последнее редактирование:
А чего ж ты не поставил-то
Нет на них модели. Да это и не критично, там слегка коррекцию полохматить, руками даже.

Виктор просто включает пробник Тиана
Пульни в меня моделями транзисторов чудотворных.
 
Расскажи мне, с какого хера петлевое на НЧ расти начало
Я уже утомился давать тебе ликбез. Хотя такой простой вопрос тебе даже НЕУЛ подробно ответит (смотри месагу #117 )
 

Вложения

  • lib.zip
    lib.zip
    2.1 KB · Просмотры: 54
Нет на них модели
У меня есть c мая 2022го [ https://www.*******.com/posts/fonokor-su-xxi-v-70877212 ]. И не говори, что тебе недоступен патреон, ты же давно в Эвропе.

Расскажи мне, с какого хера петлевое на НЧ расти начало
Я уже утомился давать тебе ликбез. Хотя такой простой вопрос тебе даже НЕУЛ подробно ответит (смотри месагу #117)
 
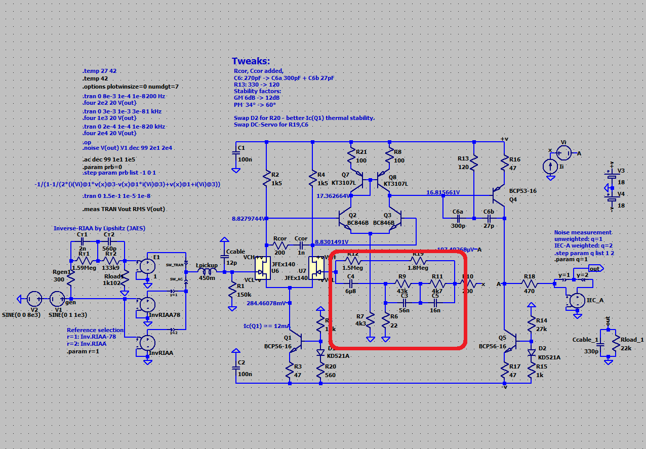
Если в седьмой версии клона Kenwood KA9100 увеличить ёмкости в DC-Servo, то получится такой рукожопый позор:
1762287300903.png

А если попытаться подвинуть эту ступеньку правее, уменьшив ёмкости интегратора, придётся пересчитывать всю цепь RIAA, ибо АЧХ сурово вспучит:
1762287715653.png

Не нужна тут DC-Servo, разделите петли по постоянному току и по сигналу, получите ИДЕАЛЬНОЕ соответствие RIAA-78 - вплоть до 0Hz:
1762287971244.png

Мало того, что C3 - электролитический, так ещё он включен неправильно. Делайте обратную связь по-человечески. Ладно бы в ДК стояли биполярные транзисторы, но с полевыми такой фокус работает отлично.
 
Юра - это качество.

Если в седьмой версии клона Kenwood KA9100 увеличить ёмкости
Всё-таки, кенвуды сами опозорились и Колю подставили. Они низко упали в моих глазах и достойны ритуального букакэ.
 
Всё-таки, кенвуды сами опозорились и Колю подставили. Они низко упали в моих глазах и достойны ритуального букакэ.
Моё им оправдание, - плёночные конденсаторы были дороже электролитических.
Надо бы поискать, где ещё, кроме усилителей "Корвет" было такое включение ОС. Я это впервые встретил в "Корвет 100У-068С(М)". Судя по всему, В.В.Ратаев (или кто-то из его коллег) применил в "048".
Честно признаться, - всё величие этой идеи я постиг лишь недавно, занявшись изучением суховского клона номер семь. В УНЧ величие не столь заметно, а в случае воплощения ИНЧ "хвоста" RIAA-78 - без этого фокуса - никак. :)

PS
Модель JFEx140 взял?

В "Морфизприборе" девочка рисовала схемы так, чтобы не только Сухов, - никто идею украсть не мог! :)
Если я понял правильно, в "Корвет УМ-038" фокус ещё не применялся, там два полярных электролита включены встречно-последовательно.
 
А ничего что ёмкость на пути сигнала?
Она и в исходном включении - на пути.
  1. электролитическая полярная, а работает без смещения
  2. шумит и искажает
Высокий входной импеданс полевых транзисторов позволяет применить плёночный конденсатор, если прибегнуть к - теперь моему любимому - фокусу.
 
Я же предупреждал, что постоянный ток через цепь RIAA, - из-за сильно-ненулевого выходного напряжения, - вызовет шум.
Зачем делать тяп-ляп?!
Сделайте по-человечески, с раздельными петлями ООС по постоянному и переменному токам:
Посмотреть вложение 157381
Придётся резать дорожку, но попробовать можно. Вот плёнку малогабаритную на 6,8 мкФ стрёмно будет найти. Надо что-то СМДшное искать.
 
Последнее редактирование:
Я же предупреждал, что постоянный ток через цепь RIAA, - из-за сильно-ненулевого выходного напряжения, - вызовет шум.
Зачем делать тяп-ляп?!
Цепь RIAA под осью?
Даже если глубина ОС 40 дб, выходное будет в 100 раз меньше, чем без ОС.
Без ОС УН по переменке нагружен на цепь RIAA коррекции , в твоей схеме пускай грубо 50к в самой НЧ области, и на 40 дб меньше в ВЧ области, и составит - 500 Ом

Под ОС, частотозависимое выходное сопротивление будет уменьшено на глубину ОС, грубо - в 100 раз (40 дб глубина ОС) и составит около 500-5 Ом в зависимости от частоты.
поправил неточности расчетов

Шум усилителя определяется шумом первого усилительного элемента в схеме - в нашем случае током И-С полевого транзистора,. Выше ток - ниже сопротивление канала - ниже шум. В дифкаскаде - суммой шумов обоих транзисторов. Не учитываем входные цепи, они в обоих случаях будут одинаковые и их влиянием можно пренебречь.

Теперь объясни свою мысль, как постоянный ток через RIAA цепь или "ненулевое выходное напряжение" влияет на шум.
 
Последнее редактирование:
Последнее редактирование:
как постоянный ток через RIAA цепь или "ненулевое выходное напряжение" влияет на шум.
Прямым образом, - резистор, через который течёт ток, шумит больше, чем просто на "холостом ходу". На "холостом ходу" в резисторе (я про сухоские R6,R9.R11 говорю) генерируются тепловые шумы, а без DC-Servo этот корректор может до одного вольта на выходе показать, посчитайте, сколько там потечёт. И вспомните, что ВСЯ грязь, шум и нелинейность самого делителя - НЕПОСРЕДСТВЕННО передаётся в сигнал.
Ваши рассуждения о величине выходного сопротивления корректора - к делу никакого отношения не имеют.

Если ООС по постоянке ( 1,5 МОм+1,8 МОм ) устаканит ноль на выходе, тогда уже можно будет и поискать плёнку на 6,8 мкФ.
Согласно LTspice - раздельная ООС по постоянному и по сигнальному напряжению обеспечивает отклонение выходного напряжения суховского клона №7 не больше, чем на ~четверть милливольта (~двести пятьдесят микровольт).
 
Согласно LTspice - раздельная ООС по постоянному и по сигнальному напряжению обеспечивает отклонение выходного напряжения суховского клона №7 не больше, чем на ~четверть милливольта (~двести пятьдесят микровольт).
Гладко было на бумаге.
Крути верти, а конденсатор нужен, а эффекта ноль от двух ветвей ООС.
..............
Применяя электролит. конденсатор на выходе, вместо серво, не ноль нужен на выходе, а примерно 2вольта для этой конструкции. Это уменьшит влияние самого конденсатора.
 
Последнее редактирование:

Статистика форума

Темы
3,304
Сообщения
262,988
Пользователи
2,544
Новый пользователь
vlad'mir
Назад
Сверху Снизу