Винил - корректор Сухова на дискретных элементах.

  • Автор темы Автор темы jpatay
  • Дата начала Дата начала
в котором входные транзисторы разного типа проводимости (и которые с какогото перепугу считаются парными) сидят коллекторами и базами вместе, т.е. при нулевом и временами даже инверсном набряжении коллектор-база.
У вас есть претензии к его качеству звуковоспроизведения?
:)
И не шумит, и искажений почти нет. Пользуюсь - не нарадуюсь. Уже много лет (в качестве УКУ).
(правда, к воспроизведению грампластинок вернулся недавно, после ~тридцатилетнего перерыва на CDAudio)
 
ничего. оно и как УМ могёт
Гы. Ты ж как второй после Вити спец по сверхлинейкам понимать должен, что охват такой петлей линеаризует даже триггер Шмитта , нет _hm_ ?

и искажений почти нет
ключевое слово почти smile_1
 
Гы. Ты ж как второй после Вити спец по сверхлинейкам понимать должен, что охват такой петлей линеаризует даже триггер Шмитта , нет _hm_ ?
вопрос был в правильной коррекции. но по крайней мере товарищ который собрал остался доволен и замерами и прослушиванием. отлично работает. не без недостатков, но чтоб два транзистора и 3886 выдали такую линейность- это уже совсем неплохо, причём лучше чем в симуляторе работает в железе.
 
ключевое слово почти smile_1
Я сравниваю с клоном №7. :)
В корректоре УКУ "Корвет УП-078С" искажения на порядок ниже.

Активная, но нет дополнительных активных компонентов.
Тогда и в корректоре УКУ "Корвет УП-078С" тоже пассивная схема.
 
Не провокуйте корвета на черговий прояв його філологічного кретинізЬму, будь ласка. smile_1
 
не без недостатков, но чтоб два транзистора и 3886 выдали такую линейность
Гы. Ты Вите напомни, что у 3886 выход на Шиклае [ https://c10.patreonusercontent.com/4/*******-media/p/post/60821382/1a57b7ed2c9d423e8f5a36e359d5b813/eyJxIjoxMDAsIndlYnAiOjB9/1.jpg?token-hash=WZ8m0Tpe-pojLP5R2JfaSWvCZ6e0SdfF0nXICGKM6dY=&token-time=1763251200 ] . Так шта весь этот "Рубеж" - гдето сродни моему высказыванию в месаге #274
 
Гы. Ты Вите напомни, что у 3886 выход на Шиклае [ https://c10.patreonusercontent.com/4/*******-media/p/post/60821382/1a57b7ed2c9d423e8f5a36e359d5b813/eyJxIjoxMDAsIndlYnAiOjB9/1.jpg?token-hash=WZ8m0Tpe-pojLP5R2JfaSWvCZ6e0SdfF0nXICGKM6dY=&token-time=1763251200 ] . Так шта весь этот "Рубеж" - гдето сродни моему высказыванию в месаге #274
А Витя тут пока непричём. Спектр который я показал не от Рубежа вовсе. Он от "Галахова") Шиклай да, я в курсе что выходной каскад там не ахти, что приводит к довольно некрасивому клипу, к счастью, в клиппинге мы музыку не слушаем.
1761998345428.png
 
Шиклай да, я в курсе что выходной каскад там не ахти, что приводит к довольно некрасивому клипу, к счастью, в клиппинге мы музыку не слушаем.
Не, у Шиклая главный глюк как раз не в клипе, а в 1) жутко резких скачках входного сопротивления (читай - нагрузки УНа) на небольших и средних уровнях, а также 2) больших проблемах с термостабилизацией начального тока. Поэтому попытки сверхлинейкозиации 3886 мало отличаются от присобачивания к селянской телеге ТРД от МИГ-15 . Да Витя и сам же об этом прекрасно знает - [ https://rcl-electro.ru/threads/ВК.99/post-87179 ] , поэтому странно, что клюнул на 3886. Но в его и твое оправдание приведу только еще одного спеца, который тоже когдато жутко накололся с Шиклаями - это Дуглас Селф с его любовью к Шиклаю , которого он называет Complementary Feedback Pair (CFP) Output, и засовывал во все полдряд Azur 840...851 [ https://www.*******.com/posts/blizhaishie-avva-109704379 ] , пока Cambridge Audio его не выгнали нахрен за жутко поганый звук .
 
Последнее редактирование:
Не, у Шиклая главный глюк как раз не в клипе, а в 1) жутко резких скачках входного сопротивления (читай - нагрузки УНа) на небольших и средних уровнях, а также 2) больших проблемах с термостабилизацией начального тока. Поэтому попытки сверхлинейкозиации 3886 мало отличаются от присобачивания к селянской телеге ТРД от МИГ-15 . Да Витя и сам же об этом прекрасно знает - [ https://rcl-electro.ru/threads/ВК.99/post-87179 ] , поэтому странно, что клюнул на 3886. Но в его и твое оправдание приведу только еще одного спеца, который тоже когдато жутко накололся с Шиклаями - это Дуглас Селф с его любовью к Шиклаю , которого он называет Complementary Feedback Pair (CFP) Output, и засовывал во все полдряд Azur 840...851 [ https://www.*******.com/posts/blizhaishie-avva-109704379 ] , пока Cambridge Audio его не выгнали нахрен за жутко поганый звук .
скачки про которые ты сказал на замерах- не отметились. А значит глубокая ООС совершенно безразлично от них избавилась. Ну и тогось. 3886 просто распространённая и мощная.
Можно ещё 7294 попробовать, но про них слухи ходят всякие нехорошие про "тиристорный эффект" и люди пока опасаются.
 
Не повіриш, в 7294 також на виході кривоїд. А як будеш правильно її обв'язувати, жоден тиристорний ефект не нападе
 
Не повіриш, в 7294 також на виході кривоїд. А як будеш правильно її обв'язувати, жоден тиристорний ефект не нападе
не знаю что значит "кривоид", на выходе у ней полевики в квазикомплементарном включении. у меня она есть, но увы ни времени ни возможностей пока не осталось ни на что.
 
1762080481600.png

Твой? Вход замкнут, смотрим подавление помех по питанию: КОНИП или ПСРР:

1762080688033.png

Подавление помех с +плеча питания.
1762080969379.png

С -плеча.
Как видим, усилитель даже усиливает помехи мегагерцового диапазона, да и на НЧ подавление смехотворное.

Недоинженер Торрес видел эти графики на Хоботе полгода назад. Спроси у него, почему он тебе не сказал и сам ничего не сделал?
Да компетенциев у него нету. А у тебя?

Потом. Вот эта транскондуктивность, то есть: нагрузка высокого выходного сопротивления УК низким импедансом цепей РИАА-коррекции, на кой ляд она тебе облокотилась? Я понимаю кенвудов: времена были тяжёлые, никто не умел в коррекцию, удалось успокоить усилитель только закоротив выход на цепь РИАА и тем избавившись от усиления на ВЧ.

Ну, а ты сам разве этого не понял?

1762081227701.png

Вверху - твой Кенвуд-Сухов, внизу - мой Кенвуд-Жуковский. Разница - во вновь введённых: двух повторителях и токовом зеркале. Смотрим результат:
1762081619127.png

охват такой петлей линеаризует даже триггер Шмитта
Угу, подтверждаю. А тебе кто мешал так сделать? Практически, ты сэкономил 4 транзистора и избавился от ОУ, точнее, от усиления, которое тот мог бы внести.

Всё низкопробными поделиями приторговываешь. В карете прошлого далеко не уедешь.

Ну, и последнее по числу, но не по значению: интегратор, который ты в УК Кенвуд-Сухова бездумно впендюрил.

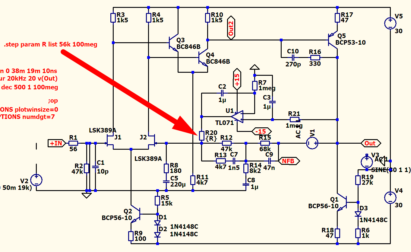
1762082036489.png

Меняем сопротивление этого резистора с 56к до 100М и смотрим проигрыш в петлевом:
1762082138977.png

10 раз на 20 Гц. Тебе надо на НЧ АЧХ соблюдать, а петлевого - всего 20 раз. Потому ты и жалуешься потом по патреонам, что с серво-интегратором низких мало.
я дельные советы и от тебя, и особенно от Вити, ценю, и не выбрасываю.
Ну, то мы ещё посмотрим. Тебе щас что послушать меня западло и признание доминирования, что по-своему оставить, по-интеллектуально-нищебродски. ИМХО, своё оставишь, тут все так делают.
А если еще и ваш арифмометр заменить на нормальный симулятор Микрокап, то ваще будет всё пучком. Не ленись, у будет тебе щастье
Как же ты на таком хорошем симуляторе такое говно придумал?
И как я на калькуляторе с три десятка сверхлинейных усилителей скрафтил?

я брошу всё, но удовлетворю все твои непонятки с Микрокапом
И шо ото, мы сможем по 50 дБ усиления на ровном месте терять, как ты, или за наносекундами ГВЗ начнём охоту, как Петров?

Спасибо, вынужден отказаться. В Микрочашке только Бедрань Юра сверхлинейность освоил, больше никто.
 

Вложения

Последнее редактирование модератором:
Витя, от наконец тебя прорвало. Я то я грешным делом подумал, что после моей просьбы вернуть твой прежний более адекватный аватар, ты обиделся и замкнулся в себе. ЗЫ. Я сорян, не сторонник сверхлинейщиков (тут вы соревнуйтесь с Белкой, если приспичило), поскольку и фонокору с головой хватает петлевого 50 дБ от 1 Гц до 50 кГц, и ВВ-XXI 75 дБ @ 20 кГц тоже более чем. Удачи! ЗЫ. А аватар, по старой дружбе, всеж таки не поленись, смени, а то я тебя как шахтера не узнаю. ЗЗЫ. А "Рубеж" помоги НЕУЛУ выкинуть нафик, не позорьтесь рихтовкой Шиклая.

Меняем сопротивление этого резистора с 56к до 100М и смотрим проигрыш в петлевом
Гы. А давай я тоже у тебя чтото поменяю _hm_ . С какого перепугу мне менять чтото в нормально прикрученном ОУ САРы по постоянке, который одновременно делает и возложенную на него задачу в области НЧ звука, не добавляя ни шумов, ни искажений. И я не виноват, что ты с какого-то перенедовыпа вдруг запретил ему звуковой диапазон. В моём бюджетном фонокоре этот ОУшник вообще единственный активный усилительный элемент [ https://youtu.be/SOAtUm0GGnQ ] , и прослушки довольно требовательных пользователей на diyaudiocome дают очень нормальные резюмы.
 
Я сорян, не сторонник сверхлинейщиков
Так ить ты тут - на своём месте. Тут таких, как ты - вагон с тележкой, доказывают, что 5% искажений - интересный звук и чертят схемы на германии:

Линси Худ  на полевиках от АБ уточненный 2.png


фонокору с головой хватает петлевого 50 дБ от 1 Гц до 50 кГц
Понятно. Юаню и 8% хватает, так все вы и оправдываетесь.
Оправдание - оно ить, как дырка в жопе, у кажного имеется.
Ты ещё скажи, что и ПСРР с усилением помех с шины - маркетинговый ход, чтобы покупателей завлечь.
Не в твоём положении мне что-либо указывать. Твоей жизни было прекрасное время, когда я был в баньке и ты мог выпендриваться, как кот на глине. Теперь лафа кончилась.

Рассказывай, отчего токовое зеркало не применил?
1762091715332.png

Кто тебя учил в дифкаскадах так токи выставлять, чтобы один был другого вдвое больше?
 
Последнее редактирование модератором:
Ну, и последнее по числу, но не по значению: интегратор, который ты в УК Кенвуд-Сухова бездумно впендюрил.
Я тоже по молодости в "Сухов-Байло" ставил DC-Servo, для большей лучшести.
Не знал я тогда, что можно избавиться от электролитических конденсаторов под делителем ООС, сделав вот так.
Заодно - и абсолютное соответствие стандарту RIAA-78 обеспечивается, вплоть до постоянного тока.
 
А ДС-стерву можешь оставить для дороговизны, только один резистор не впаивай:
Тот, что с выхода ОУ на делитель ООС идёт. :)

Вверху - твой Кенвуд-Сухов, внизу - мой Кенвуд-Жуковский. Разница - во вновь введённых: двух повторителях и токовом зеркале. Смотрим результат:
Почему выбран показанный вариант, а не пара Баксандалла на Q13,Q5?
Я пробовал, рост П.У. столь велик, что я не смог скорректировать (побырому).
 
пара Баксандалла
...отличается тем, что входное постоянное напряжение базы первого транзистора равно эмиттерному второго. Вот всё хорошо, но чем токовое зеркало питать? Повысить сопротивление в эмиттере - потерять усиление. А повторитель+ОЭ= почти Баксандал.
 
Я, чтобы дать питания ТЗ, увеличивал сопротивления в стоках первого ДК.
 
Вверху - твой Кенвуд-Сухов, внизу - мой Кенвуд-Жуковский. Разница - во вновь введённых: двух повторителях и токовом зеркале. Смотрим результат:
1762081619127.png
Шум канавки -74 дб в идеале. Как считаешь, это считается искажениями? _hm_
Ты на какой уровень пытаешься загнать искажения?
Доработками этого корректора по наращиванию глубины ОС не имеет смысла.
Этими действиями вы сейчас "на катафалк спойлер прикручиваете" .
Оно конечно хорошо на графиках, но смысла не много.
Впустую потраченные детали и площадь платы.
ИМХО
 
смысла не много
Ну, я тебе-то верю. Как не верить. Ты пришёл с улицы, сунул нос в тему и сразу разобрался с немой канавкой: усиление убрать, ПСРР и КОНИП - уничтожить, заменить транзисторы на германий, а конденсаторы - на Ереван.
1762091715332-png.156979

Слышно недрогнувшую руку специалиста.

Оно конечно хорошо
Дело даже не в ушах конкретного дегенерата, который будет слушать корректор Сухова или мой на сраном ЖЛХ или германии. Дело в том, чтобы со мной никто не мог поступить, как я - с Суховым: пришёл лесник и выгнал Колю из хаты. Конкуренция.

Ради хаты 4 транзистора - не ценность. Или тебе как?
 
Это вопрос философский, а все философские вопросы решаются через говно.
Тебе в борще скоко говна надо?

Видишь, как всё просто, на самом деле. Мой друг говорил: всё относительно. Две волосины на голове - мало, а два удара ножом в живот - достаточно.
Аналогия яркая, но не соответствует ситуации.

В данном случае - уже сама вода "с душком".
И далее уже стерильность готовки борща - никак не повлияет на результат.
 
вода "с душком"
По квитанции - корова рыжая: одна. Будем сдавать одну, а за воду мы не отвечаем. Ты ещё скажи, что все звукорезы - кокаинщики и не нравится ни один, потому будем слушать германий.
 
Накалякал в свободное от отдыха время плату на трухоле по мотивам макета Жени.
 

Вложения

  • pcb.JPG
    pcb.JPG
    436.2 KB · Просмотры: 87
Шо, уже в Китае на производстве? Размеры какие получились?
 
Размер не очень скромный - 76*88мм.
 
Доработками этого корректора по наращиванию глубины ОС не имеет смысла.
От всеже есть здравомыслящие и здесь. А сверхлинейцы пусть покажут вот такой практически ламповый спектр клира, как в первом аттаче, а не такой как во втором smile_29
 

Вложения

  • Ekv_1kHz_0dB_.jpg
    Ekv_1kHz_0dB_.jpg
    105.2 KB · Просмотры: 59
  • у белки эверест на ультразвуке возбуд.png
    у белки эверест на ультразвуке возбуд.png
    45.1 KB · Просмотры: 78
Колька, а когда это ты Бэтманом заделался, как Петров, и на двух мегагерцах искажения слышать стал
Тохда же, кохда ты стал слышать гармоники 20 кГц , или ты тупо сперепугу упёрся в петлевое на 20 кГцах _hm_

ЗЫ. Чтоб публика не скучала попусту, приложу вот трейлер по Наковскому МС преду [ https://youtu.be/7jyzId4V-8M ]
 

Статистика форума

Темы
3,304
Сообщения
262,984
Пользователи
2,544
Новый пользователь
vlad'mir
Назад
Сверху Снизу