Выбор транзисторов для усилителя

  • Автор темы Автор темы slami
  • Дата начала Дата начала
Ті що взяв - так.
Там є декілька "магазинчиків" які торгують якісними деталями, але і ціни там відповідні.
PS. Які би не були, але параметри відповідають даташиту.
 
Вони і є різні навіть по даташиту.
Я з 20 транзисторів (10+10) відібрав 4 (2+2) з дуже близькими характеристиками.
 
Если вы про бутстрап (следящее питание ОУ), то у одного ОУ заземляется вход +, а вход - соединяется с выходом
(но это неточно)))
 
Если вы про бутстрап (следящее питание ОУ), то у одного ОУ заземляется вход +, а вход - соединяется с выходом
(но это неточно)))
земля ОУ.jpg
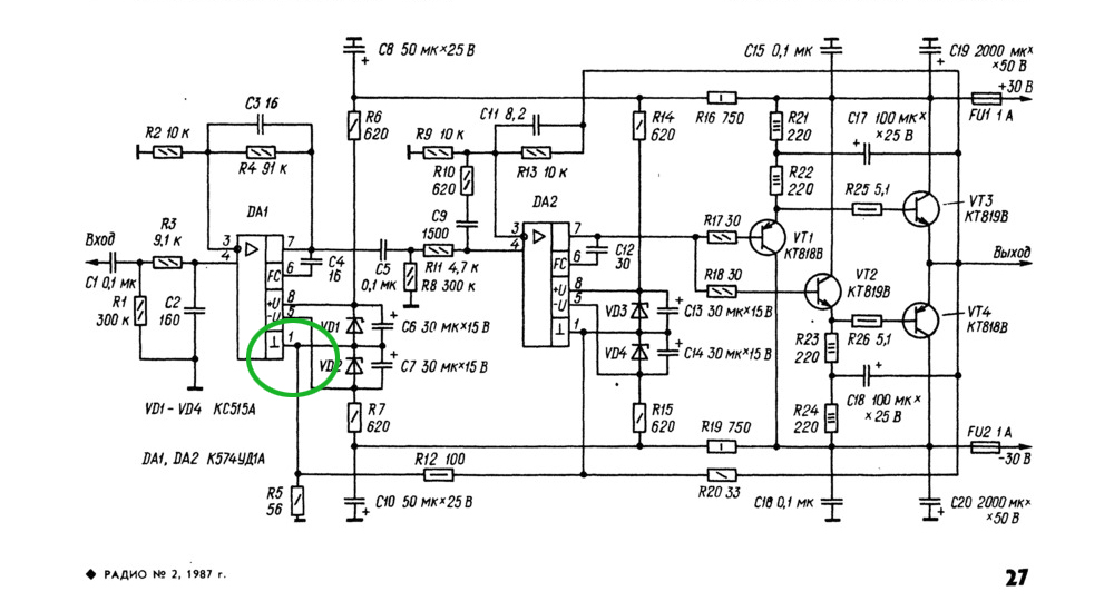
Я про землю к574уд1.
 
У 574УД1 (в металле) 1-й вывод корпус (экран)
574УД1.jpg
 
У 574УД1 (в металле) 1-й вывод корпус (экран)
Посмотреть вложение 74953

Абсолютно все ОУ могут работать с двухполярным питанием, а могут и с однополярным.
В К140УД8 и К574УД1 с общим проводом соединяется металлический корпус, собственно схема контакта с общим не имеет.
Я недавно поверил даташиту на к574уд1а. И пока 8 ногу у 574уд1а (в пластмассе) не догадался перемычкой подключить к указанной точке на схеме , УМЗЧ не заработал. Кто разрабатывал печатную плату тоже человек грамотный и тоже доверился даташиту на к574уд1а
. земля ОУ.jpgперемчка на с 1 на 8 ногу.jpgIMG_3444.JPG
 
Да ты ,Кузнечик, бредишь не приходя в сознание.
Подключил цепи слежения к балансировке ОУ и "ой, не работает" , ну надо же.
 
Последнее редактирование:
Посмотреть вложение 75040 Написано 574уд1а. С 93 года я их несколько собирал и у всех такой прикол был-если корпус в пластмассе-повернуть против часовой стрелки на одну ногу.. В 1993 китайцы еще не умели перемаркировывать.
Завод Омега, г.Таллинн. (А может, не Омега) Но точно Таллинн.
 
574.jpg

Хотелось бы понять чего тут в ДШ непонятного.
Я думаю у всех усилков собранных с 1993 года не работало слежение. И немогло работать.
 
Неудивительно если встречаются в сети такие файлы.
 

Вложения

Последнее редактирование:
2sa970/2sc2240, аналоги конечно довольно приблизительные. Но цоколёвка -совпадает.
Сейчас есть сложности с поиском оригинальных 2sa970/2sc2240. Присматриваюсь к транзисторам от Hitachi 2SB716A-2SD756A. По параметрам тоже отличные, база по центру и можно найти оригинал. Информации о "шумности" нет, буду ставить в цепь питание.
 
Последнее редактирование:
когда самые продвинутые схемы прошлых лет собраны на откровенном шлаке типа КТ315, то нет ли ощущения, что дело как бы не совсем в транзисторах, а еще в чем-то ?

Сейчас есть сложности с поиском оригинальных 2sa970/2sc2240. Присматриваюсь к транзисторам от Hitachi 2SB716A-2SD756A. По параметрам тоже отличные, база по центру и можно найти оригинал. Информации о "шумности" нет, буду ставить в цепь питание.
На китаецких 970-2240 прекрасно сочиняются схемы , транзисторы недорогие. удобные. не шумят, усиления за глаза. Каким хером искать что-то лучше? Понты почесать?
Глянул пробивное у них, у N -2240 пробивное 300 вольт. У P -970 оно 180 в. мало?
 
когда самые продвинутые схемы прошлых лет собраны на откровенном шлаке типа КТ315, то нет ли ощущения, что дело как бы не совсем в транзисторах, а еще в чем-то ?
Тут речь о другом. Людям хочеться, по личным причинам, восстановить устройство, но на качественных компонентах.
На китаецких 970-2240 прекрасно сочиняются схемы , транзисторы недорогие. удобные. не шумят, усиления за глаза. Каким хером искать что-то лучше? Понты почесать?
Глянул пробивное у них, у N -2240 пробивное 300 вольт. У P -970 оно 180 в. мало?
На алике заказывал дважды 970-2240, один раз всё норм, а другой пришел мусор. Есть у нас, в Украине, где можно купить оригинальные 2SB716A-2SD756A без необходимости ждать месяц-два, поэтому и обратил на них мнимание. Если знаете магазин на Алли, где точно продают нормальные 970-2240, буду Вам благодарен.
 
Тут речь о другом. Людям хочеться, по личным причинам, восстановить устройство, но на качественных компонентах.

На алике заказывал дважды 970-2240, один раз всё норм, а другой пришел мусор. Есть у нас, в Украине, где можно купить оригинальные 2SB716A-2SD756A без необходимости ждать месяц-два, поэтому и обратил на них мнимание. Если знаете магазин на Алли, где точно продают нормальные 970-2240, буду Вам благодарен.
Мм...Мне прислали в дар кучку настоящих 2SA970 , японских. Они и выглядят иначе и параметры лучше. берегу для суперпроекта. Но есть мешок с Али экспресса, пары ихние, вполне рабочие.Ими макечу. Их не жалко и паять проще, чем собачие 315 и 361.
 
Тут речь о другом. Людям хочеться, по личным причинам, восстановить устройство, но на качественных компонентах.

На алике заказывал дважды 970-2240, один раз всё норм, а другой пришел мусор. Есть у нас, в Украине, где можно купить оригинальные 2SB716A-2SD756A без необходимости ждать месяц-два, поэтому и обратил на них мнимание. Если знаете магазин на Алли, где точно продают нормальные 970-2240, буду Вам благодарен.
До РКС не намагались звернутись?
 
Тут речь о другом. Людям хочеться, по личным причинам, восстановить устройство, но на качественных компонентах.

На алике заказывал дважды 970-2240, один раз всё норм, а другой пришел мусор. Есть у нас, в Украине, где можно купить оригинальные 2SB716A-2SD756A без необходимости ждать месяц-два, поэтому и обратил на них мнимание. Если знаете магазин на Алли, где точно продают нормальные 970-2240, буду Вам благодарен.
Али это рулетка, никакой гарантии. Но мои куриные масштабы творчества не подорвет десяток подделок с али.
 
Не впевнений, що там є оригінальні. Ціна не велика у них. Буду радий, якщо помиляюсь
вони завжди вказуть виробника, не памїятаю щоб були підробки якщо вказан виробник
 
На алике заказывал дважды 970-2240, один раз всё норм, а другой пришел мусор. Есть у нас, в Украине, где можно купить оригинальные 2SB716A-2SD756A без необходимости ждать месяц-два, поэтому и обратил на них мнимание. Если знаете магазин на Алли, где точно продают нормальные 970-2240, буду Вам благодарен.
Транзисторы хорошие, только в отличии от 970-2240 шум не нормируется, но частота повыше и усиление очень хорошее. HITACHI
2SB716A.jpg2SD756A.jpg
 
Недавно брал на Али.
2SA970GR - B=200-215 пачка из 50 шт.
2SС2240GR - B=280-320 пачка из 50 шт.
Проверял обычным MS8228.
В принципе, уложились в параметры.
По шумам\частотке не проверял, время покажет...
 
Хоть один написал: "100% Фейк" ? :)
Мелкие транзисторы "по рублю" можно покупать спокойно, но при необходимости проверять на соответствие спецификации: пробивное напряжение, макс. ток, напр. насыщения и пр. Распиновка бывает разная. Шумит - вперёд не ставить!
 
Чаще пишут про мощные, что Фейк.
Но встречал отзывы и про мелкоту.
В основном- вместо полевиков подсовывают обычные биполяры.
 
Хоть один написал: "100% Фейк" ? :)

Пишут многие такие отзывы, у других продавцов. Мое мнение основано на личном опыте, брал у них транзисторы. А у вас?
Мелкие транзисторы "по рублю" можно покупать спокойно
Это не тот случай, по моей ссылке продают японские и не за "рупь ведро". У них есть и Китайский оригинальный 2SA970-GR 2SC2240-GR в 4 раза дешевле, но это уже лотерея
Но встречал отзывы и про мелкоту.
В основном- вместо полевиков подсовывают обычные биполяры.
Не оправдываю торговцев фейком, но справедливости ради - некоторые типы полевиков некорректно определяются кривой прошивкой транзистор-тестера, на основании таких "измерений" и появляются гневные отзывы.
.
 

Статистика форума

Темы
3,307
Сообщения
263,627
Пользователи
2,548
Новый пользователь
Александр Н.
Назад
Сверху Снизу