Выбор транзисторов для усилителя

  • Автор темы Автор темы slami
  • Дата начала Дата начала
Сейчас все на себе проверяется, за свои. И риски тоже ваши. Китайцы тему прочухали, теперь держись, ребята. Я уже влетел на трешечку, купил на Али десяток " латералов"
Недавно на Али заказал стабилизаторы тока IXCP10M90S от IXYS 10шт за 500 руб, пришли на вид не нашел к чему придраться (с лазерной маркировкой), не магнитятся, медная подошва, начал проверять - не работают, сунул в китайский транзистор-тестер М328 - показывает NPN транзистор, а должны N-JFET, открыл спор с фотками что перемаркер и даташиты приложил, деньги вернули.
 
ГТ321 если только на радиаторы ставить, при токе 50 мА постоянного тока и постоянной нагрузки они не очень, в насыщении только. На мой взгляд П605 (А) только
А где там ток 50 ма? В коллекторе 1, 5 -2 килоома с питанием 24 Жалкие 5-6 ма.

ГТ321 если только на радиаторы ставить, при токе 50 мА постоянного тока и постоянной нагрузки они не очень, в насыщении только. На мой взгляд П605 (А) только
Спасибо! Значит, ставим П605. Один выжил после опытов
 
Саша, а ЗАЧЕМ тебе Худа на германии делать? У тебя есть Тошиба 2sc5198, у меня 2sc5200, нафига еще германий туда, кремний при таком токе ничуть не хуже.
 
Юра, в разделе Аудиопрактика жулнала СалонAV есть тема на германии. И к тамошним кисломолочным схемам от Цихисели хотел добавить что-то нормальное.
На биполярах или латералах - кто угодно сделает))))
Тем более, котлован уже вырыт под Ge LH , осталось драйверу на п605 дать току приличного, базовый резистор нижнего выходника уменьшить до 10-15 Ом, чтобы шустрее передергивался и ток базы не плыл. А верхний-повторитель, сам выкрутится.
 

Вложения

  • IMG_20201220_223352.jpg
    IMG_20201220_223352.jpg
    387.6 KB · Просмотры: 493
  • IMG_20201220_223402.jpg
    IMG_20201220_223402.jpg
    297.2 KB · Просмотры: 527
Последнее редактирование:
У меня на германии 1т806 застабился на токе ~2А, печка... Погонял с недельку, и разобрал.
Из СалонAV усилитель на 2*гт703+2*гт705 я переделал, добавил мп15 на вход, и оставил только по одному 703-705.
 
Меня не покидает мысль вернуться в 70-е с новыми знаниями, запустив схемки, что радовали слух . И решить, есть в этом что-то или это просто внушение. Ну и - мысли размять.

ПС. Сейчас есть пару часиков. Смакечу АБ1, но с двухполярным питанием. Есть преимущества некоторые.
 
Нашел старые записи, транзюки 2Т312В, и П605 и пара 1Т806, пит -24в, ток до 1 часа 1,2а, потом еще возрастает до 2а за 3 часа, так и стоит 1,9-2а...
 
Вячеслав.
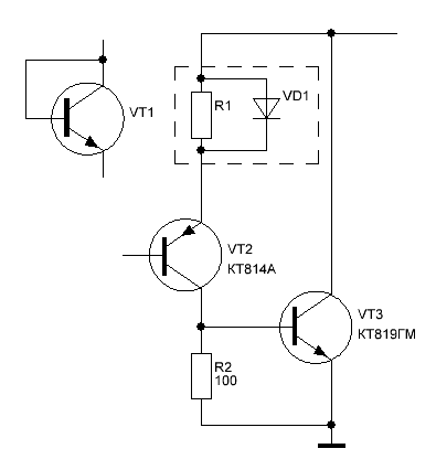
Если есть возможность проверте схему Шиклаи с диодом Баксандалла и транз-м вместо диода.
Дано:
КТ818ГМ – 41 кГц
КТ819ГМ – 36 кГц
КТ815В – 400 кГц
КТ814А – 260 кГц
Подобрать пару КТ814-КТ815 оказалось трудно, перебрав по десятку тех и других выбрал наиболее близкие, КТ814 были 150 – 260 кГц, КТ815 – 400 – 500 кГц

1) Резистор Б-Э мощного транзистора
Опять проверив восемь схем включения Дарлингтона – Шиклаи (смотрите пост № 117) с изменением: включив резистор 100 Ом в цепь база-эмиттер мощного транзистора. Смысла писать результат нет, все восемь схем работают в тех же пропорциях частот.
Приведу только пример от включения резистора 100 Ом Б-Э одиночного транзистора:
КТ818ГМ – 41 кГц (без R) – 45 кГц (R б-э)
КТ819ГМ – 36 кГц (без R) – 50 кГц (R б-э)
У КТ819 больший эффект за счет большего усиления.

2) Эффект от диода Баксандалла и его квази на транзисторе
Диод Баксандалла.GIF

Схема «в пунктире»Частота начала превращения в пилу, МГцЧастота -3 дБ, МГц
0 (короткое замыкание)1,23,3
1N4004 (Di)1,33,3
1N4148 (Di)1,63,3
1N4148 (Di) // 100 Ом0,92,7
2N2222A (транзистор)1,63,3
2N2222A (транзистор) // 100 Ом0,72,6
15 Ом1,53,1
51 Ом---2,2
100 Ом---1,2
Фото некоторых режимов выкладываю, частота 3,2 МГц (чуть менял амплитуду, так как частота среза разная), заметно что диод больше вносит искажения чем квази на 2N2222A, и совсем красивая синусоида (все остальные - превращение синусоиды в пилу) просто резистор 100 Ом, только при этом амплитуда упала в 2 раза
без добавок 3,2 МГц.jpg
диод.jpg

Diod II 100 ohm.jpg
2N2222A.jpg

2N2222A II 100 Ohm.jpg
100 Ом.jpg


Вывод: Результат проверки цепи в эмиттере драйвера оказался для меня неожиданным. Эффект «диода Баксандалла» не в диоде, а в параллельном ему РЕЗИСТОРЕ! Диод начинает работать на больших токах выходного транзистора, когда соответственно увеличивается ток базы и увеличивается падение на эмиттерном резисторе драйвера до 0,5 В. Если коротко диод нужен только для того чтобы при больших тока не увеличилось падение на сборке по схеме Шиклаи.
Попробовал подбирать резистор в цепи эмиттера драйвера с шагом через 10 Ом. От 0 до 40 Ом одинаково криво (пила), 50 – 100 Ом без пилы гладкая синусоида, с увеличением сопротивления уменьшается частота среза только.

Дополнительно проверка при разных токах0 Ом51 Ом100 Ом
0,4 А1,2 МГц пила,
3,3 МГц -3 дБ
2,2 МГц -3 дБ1,2 МГц -3 дБ
1 А700 кГц пила,
2,0 МГц -3 дБ
700 кГц -3 дБ400 кГц -3 дБ
1,5 А700 кГц пила,
2,1 МГц -3 дБ
700 кГц -3 дБ400 кГц -3 дБ
2 А800 кГц пила,
2,1 МГц -3 дБ
700 кГц -3 дБ400 кГц -3 дБ
По результатам подбора могу сказать резистор нужен чем меньше тем лучше, но не менее 0,5 резистора Б-Э выходного резистора (R2) и желательно поставить два диода чтобы он начинал работать гораздо позже. Вот, оптимально R1=51 Ом, R2=100 Ом.
Диод Баксандалла 2.GIF

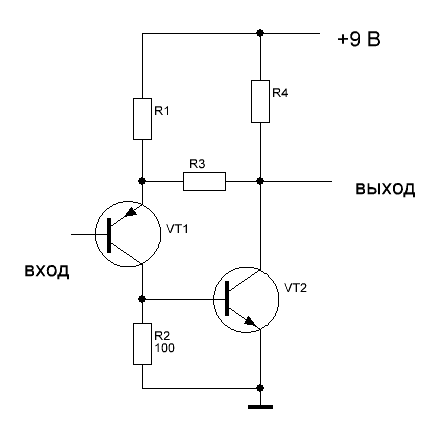
Увидев работу схемы Шиклаи с эмиттерным резистором, она мне показалась смутно знакомой… )), а понял напоминает АБ1, не удержался собрал схемку, просто добавив R1.
R4=10 Ом, Iк=0,4 А
Диод Баксандалла 3.GIF

R1, ОмR3, ОмКоэф. усиленияЧастота -3 дБ, кГц
505022200
5010031360
502005750
5045010330
10010021300
1002003700
1004005260
 
Последнее редактирование:
Спасибо. Подробно, понятно, в полном обьеме.
Такие данные, с таким большим проделанным обьемом работы даже жалко просто в теме форума оставлять.
Я бы с огромным удовольствием прочитал статью в каком либо р\л журнале об этих опытах и полученных данных. Рукописи не горят.
Т. более у автора стиль изложения очень даже и больше. Бывает и слова умные написаны, но хрен вьедешь, мысли по предложениям бегают как мыши. А у тебя всё чётко и понятно. Что есть то есть

КТ805 ставлю на радиатор. Необходимо посчитать площадь радиатора. Открываю справочник, батюшки светы! Сопротивление кристалл-корпус 3,3 С\Вт! Что в металле, что в пластике В итете, что нашел, та же цифра. Это прикол\ошибка или полный шлак параметра?
 
Очередное пополнение

20 мА80 мА400 мА
1Т321А380360
1Т321Е280290
КТ321Д650600
ASZ16 (Tungsram)7
ГТ806Б70
КП904А4400
КП972А80
КТ834А140
КТ842А170
КТ857А200
КТ902АМ680
Ради интереса испытал 1Т321А, КТ321Д, П605, ГТ806Б на усиление, 1Т321А,Е, КТ321Д, ASZ16, КТ834А, КТ902АМ, КТ857А, ГТ806Б, П605 на Uкэк (напряжение при замкнутом э-б). Транзисторы 1Т321 и КТ321 были закреплены на алюминиевой пластине 50 х 70 х 2 мм.
1Т321 при токе свыше 200 мА сильно неустойчив и начинает греться несмотря на теплоотвод, видимо большое тепловое сопротивление переход-корпус и германий уходит в высокие температуры, в отличии от «кремниевого «братца» КТ321
Усиление, горизонталь – ток в мА, вертикаль – усиление
Ток, мА1Т321АКТ321ДП605ГТ806Б
14812534
25012534
55412536
1060125398,7
20681254114
50831294525
1001021345039
2001341445557
30014958
40015160
5001556196
60014264
1000151
2000150
1616437457460.png
1616437468503.png

1616437484084.png
1616437494766.png

Напряжение

Сразу скажу напряжение измерялось у конкретных транзисторов, у других транзисторов того же типа (марки) напряжение может отличаться раза в 2 в ту или иную сторону (больше / меньше)
У кремниевых отличие в том, что при определенном напряжении начинается резкое изменение тока (обычно при единицах микроампер), у германиевых плавное, поэтому для них графики

КТ834А – 1000 В (10 мкА) (ток был единицы микроампер во все диапазоне от 0 до 1000 В)
КТ842А – 450 В
КТ857А – 575 В
КТ902АМ – 180 В
I, мкА1Т321А (60 В)1Т321Е (45 В)КТ321Д (45 В)
228
531
1035
200,340
30275,543
40562446
50694348
607952
708558
808860
909061
10061
Вертикаль - ток в мкА, горизонталь - напряжение в вольтах
1616437553622.png

I, mAП605 (45 В)ASZ16 (60 В)ГТ806Б (100 В)
0,16,1
0,221
0,33216,3
0,44039
0,54753
0,65361
0,75768
0,86074
0,96378
165826,7
258
2,574
385
Вертикаль - ток в мА, горизонталь - напряжение в вольтах
1616437582629.png
 
Последнее редактирование:
Добавил в таблицу 1Т813Б - 115 кГц при 0,4А, также снял коэффициент усиления


I, mAh21e
10​
53​
20​
54​
50​
58​
100​
62​
200​
68​
500​
83​
1000​
100​
2000​
110​
3000​
92​
1617558325349.png
 
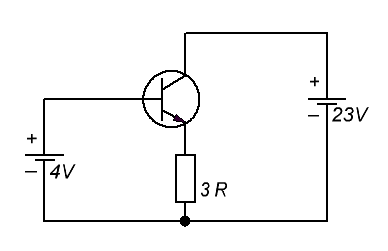
Провел очередную лабораторную работу. Цель: исследование теплового сопротивления транзисторов. Схема по методу KSV. Поводом послужили подделки с Алиэкспресс.
Тестовый стенд.GIF

Испытательная схема

Был использован лабораторный БП с двумя независимыми каналами. Источником на 4 В (левым) в небольших пределах регулировалось напряжение, чтобы установить ток коллектора 1А. Мощность рассеиваемая на транзисторах 20 Вт (20В 1А). Напряжения и токи контролировались по цифровым приборам БП. Радиатор использовался 130 х 130 мм с высотой ребер 30 мм. Температура замерялась ИК-термометром. Для достоверности измерения температуры на радиатор возле транзистора был наклеен кусочек черной изоленты, так как радиатор алюминиевый неокрашенный и ИК-термометр некорректно показывает температуру, с изолентой все нормально. В некоторых местах, таких как 2Т808А и КТ817Б, температура измерялась термопарой. Для 2Т808А, потому что он был установлен на своем небольшом радиаторе (пластина алюминия 60 х 60 мм окрашенная в черный цвет), плюс к этому он установлен через прокладку из белой керамики толщиной 1 мм. В случае с КТ817Б, у него площадь открытой поверхности корпуса мала для измерения ИК-термометром. КТ819ГМ был установлен на собственном радиаторе, на радиатор и транзистор были наклеены кусочки изоленты. Разница температуры на ощупь почти не различима, и значения мощности получились слишком большими, возможно надо радиатор большой как используемый для пластиковых транзисторов и, наверное, измерять термопарой. Корпуса пластиковых транзисторов темные, поэтому на них не клеилась изолента. Методика не совершенна, так как температура измерялась на корпусе, а не на кристалле. Температуры радиатора маленько разные, так как начинал измерять, когда более-менее устаканивался ток коллектора.

Легенда таблицы: I-Uceo-P – ток, напряжение коллектор-эмиттер, мощность по справочнику, Tj - максимальная температура перехода, Т1 – температура радиатора, Т2 – температура корпуса транзистора спереди, ΔТ – разница температур между транзистором и радиатором, Rt - вычисленное по замерам тепловое сопротивление, Максимальная мощность вычисленная по условию: окружающая температура 26 градусов, температура радиатора 50 градусов, при максимальной температуре перехода. Далее в таблице дополнительные параметры, которые измерялись сопутствующе. H21e и Ube – усиление и напряжение база-эмиттер транзистора при испытании током 1А. Uceo и Ucbo измерялись отдельно. Uce нас и Ube нас измерялись тоже отдельно при токе коллектора 5А и токе базы 0,5А. Uce Di измерялось на транзисторе при соединении коллектора и базы накоротко и подаче тока 5А как через диод в прямом направлении.

Тестирование теплового сопротивления.png

J6820 – это маркировка транзистора FJL6820 от FAIRCHILD, его я взял для сравнения, так как он в таком же корпусе как 2SC5200 и 2SA1943. Только высоковольтный. Проработал много лет в мониторе Samsung.

Вывод: Транзисторы с Алиэкспресс пришедшие из последней партии (2 или 3) магазина – подделки, особенно 2SC5200 и 2SA1943. Вероятно, как самые ходовые. Не проходят по току, напряжению, мощности. 2SC5198 и 2SA1941 по напряжению 120-130В при минимальных 140В, по току предположительно на 5-7А при положенных 10А, мощность тоже больше соответствует корпусу ТО-220. TIP35C, TIP36C – по напряжению проходят 120-130В при положенных 100В, по току похоже на 10А против 25А, мощность занижена. По качеству изготовления корпусов TIP35C, TIP36C визуальных претензий нет. По составу тестирования думаю хорошо пойдут вместо КТ819Г, КТ818Г пластиковых.
 
Провел очередную лабораторную работу. Цель: исследование теплового сопротивления транзисторов. Схема по методу KSV. Поводом послужили подделки с Алиэкспресс.
Посмотреть вложение 23785
Испытательная схема

Был использован лабораторный БП с двумя независимыми каналами. Источником на 4 В (левым) в небольших пределах регулировалось напряжение, чтобы установить ток коллектора 1А. Мощность рассеиваемая на транзисторах 20 Вт (20В 1А). Напряжения и токи контролировались по цифровым приборам БП. Радиатор использовался 130 х 130 мм с высотой ребер 30 мм. Температура замерялась ИК-термометром. Для достоверности измерения температуры на радиатор возле транзистора был наклеен кусочек черной изоленты, так как радиатор алюминиевый неокрашенный и ИК-термометр некорректно показывает температуру, с изолентой все нормально. В некоторых местах, таких как 2Т808А и КТ817Б, температура измерялась термопарой. Для 2Т808А, потому что он был установлен на своем небольшом радиаторе (пластина алюминия 60 х 60 мм окрашенная в черный цвет), плюс к этому он установлен через прокладку из белой керамики толщиной 1 мм. В случае с КТ817Б, у него площадь открытой поверхности корпуса мала для измерения ИК-термометром. КТ819ГМ был установлен на собственном радиаторе, на радиатор и транзистор были наклеены кусочки изоленты. Разница температуры на ощупь почти не различима, и значения мощности получились слишком большими, возможно надо радиатор большой как используемый для пластиковых транзисторов и, наверное, измерять термопарой. Корпуса пластиковых транзисторов темные, поэтому на них не клеилась изолента. Методика не совершенна, так как температура измерялась на корпусе, а не на кристалле. Температуры радиатора маленько разные, так как начинал измерять, когда более-менее устаканивался ток коллектора.

Легенда таблицы: I-Uceo-P – ток, напряжение коллектор-эмиттер, мощность по справочнику, Tj - максимальная температура перехода, Т1 – температура радиатора, Т2 – температура корпуса транзистора спереди, ΔТ – разница температур между транзистором и радиатором, Rt - вычисленное по замерам тепловое сопротивление, Максимальная мощность вычисленная по условию: окружающая температура 26 градусов, температура радиатора 50 градусов, при максимальной температуре перехода. Далее в таблице дополнительные параметры, которые измерялись сопутствующе. H21e и Ube – усиление и напряжение база-эмиттер транзистора при испытании током 1А. Uceo и Ucbo измерялись отдельно. Uce нас и Ube нас измерялись тоже отдельно при токе коллектора 5А и токе базы 0,5А. Uce Di измерялось на транзисторе при соединении коллектора и базы накоротко и подаче тока 5А как через диод в прямом направлении.

Посмотреть вложение 23786
J6820 – это маркировка транзистора FJL6820 от FAIRCHILD, его я взял для сравнения, так как он в таком же корпусе как 2SC5200 и 2SA1943. Только высоковольтный. Проработал много лет в мониторе Samsung.

Вывод: Транзисторы с Алиэкспресс пришедшие из последней партии (2 или 3) магазина – подделки, особенно 2SC5200 и 2SA1943. Вероятно, как самые ходовые. Не проходят по току, напряжению, мощности. 2SC5198 и 2SA1941 по напряжению 120-130В при минимальных 140В, по току предположительно на 5-7А при положенных 10А, мощность тоже больше соответствует корпусу ТО-220. TIP35C, TIP36C – по напряжению проходят 120-130В при положенных 100В, по току похоже на 10А против 25А, мощность занижена. По качеству изготовления корпусов TIP35C, TIP36C визуальных претензий нет. По составу тестирования думаю хорошо пойдут вместо КТ819Г, КТ818Г пластиковых.
За находку TIP35- TIP36 , как роскошную замену корявым парам 818-819 - сердечное спасибо!
 
Интересно, а китайцы только мощные ходовые транзисторы подделывают?
Понадобилась пара шт. мелких полевичков BF256C, теперь и заказывать боюсь...
 
Наверно обратили внимание на транзисторы КТ829А* и КТ829А**. Предыстория такова. Полез на работе по коробочкам какие бы ещё транзисторы испытать и наткнулся на транзисторы КТ829А производства ЭЛЬДАГ (г.Махачкала). Но когда проверил цоколевку (у КТ829А – БКЭ), то обнаружил что нет диода включенного коллектор-эмиттер в обратном направлении, углубился в исследовании. В кучке (10 шт.) было 3 транзистора «пустые», то есть не звонились вообще никак, 6 транзисторов с цоколевкой как у КТ829А, но без диода и при прозвонке мультиметром переходов база-эмиттер (0,541В) и база-коллектор (0,522В), у КТ829А – 0,837В и 0,622В, то есть не составной, и один транзистор без диода с цоколевкой ЭКБ и тоже не составной. Транзисторы лежали давно, примерно с тех годов что на них, примерно 2000г +/-. Не поленился нашел на старой плате КТ829А проработавший много лет для сравнения, он обозначен как просто КТ829А.
изображение_viber_2021-10-19_00-49-41-104.jpg

КТ829А* - несоставной, без диода, цоколевка – БКЭ
КТ829А** - несоставной, без диода, цоколевка – ЭКБ
из КТ829А* один транзистор крякнул от 23В (пробило на КЗ)
Второй раз натыкаюсь на подделку наших транзисторов, причем они закупались предприятием

Интересно, а китайцы только мощные ходовые транзисторы подделывают?
Понадобилась пара шт. мелких полевичков BF256C, теперь и заказывать боюсь...
При покупке у китайцев точно все проверять надо перед установкой в схему.
 
За находку TIP35- TIP36 , как роскошную замену корявым парам 818-819 - сердечное спасибо!
Насчет TIP35C, TIP36C, мне показалось, что они более высокочастотные чем обычные мощные, причем PNP (TIP36C) больше. Когда собрал схему на PNP – ток прыгает, оказалось схема возбуждается!, дело думаю было в БП, хоть у него каналы изолированные, но первичный источник импульсный. Думаю вот эта связь с импульсными наводками и давала толчек. Устранялось это конденсатором 68 нФ керамика (47 нФ было мало) между база-эмиттер или база-коллектор транзистора. Если без конденсатора, то установкой перемычки непосредственно между плюсовыми клеммами БП (хотя через провода они и так соединены), длинные провода (60-70 см) между тестируемым транзистором и БП создавали токовую петлю.
Никогда не знаешь что китайцы засунут.

TIP35 и TIP36 по даташитам бывают в разных корпусах
TO-218 (SOT-93) - Power Innovations Limited (PI), Motorola
TO-247 (TO-3P) - KEC, MOSPEC, ST
 
TIP35 и TIP36 по даташитам бывают в разных корпусах
TO-218 (SOT-93) - Power Innovations Limited (PI), Motorola
TO-247 (TO-3P) - KEC, MOSPEC, ST
Возбуд в мощных выходных транзисторах убирается резистором в базу, ом 5-10, в базах драйверных транзисторов он тоже помогает. Ещё думал, зачем у Агеева эти резисторы в схеме появились, в схеме за 1987 год
 
Номинал резистора R15 выбран очень большим и на результат измерений влияют паразитные емкости Б-Э и Б-К, Особенно заметно при работе с мощными транзисторами. Номинал резистора поставьте порядка 30 Ом.
Именно. Мы видим не сравнениме транзисторов, а сравнение их емкостей.
Тем более, что мощныне транзисторы редко когда работают в сехме с ОЭ, да ещё от таких конских сопротивлений по входу.
 
Именно. Мы видим не сравнениме транзисторов, а сравнение их емкостей.
Тем более, что мощныне транзисторы редко когда работают в сехме с ОЭ, да ещё от таких конских сопротивлений по входу.
В посте #22 схема давно поменялась
 
51 Ом на входе базы (затвора) выходного транзистора может быть не сравним с выходным сопротивлением предыдущего каскада. Там запросто могут быть доли ома, усугублённые эмиттерно-базовым резистором 10 или 5 Ом.
Да и не частоткой единой. А реальная линейность? Ну, хотя бы зависимость беты биполярников от тока коллектора. При разных напряжениях коллекто-эмиттер.
Подбирал как-то раз КТ903Б по бете от тока. Так попадались с совершенно разной линейностью. От ровной полочки до горба. Свал беты тоже был на разных токах.
Представляется лучшим сначала черновое измерение кучки транзисторов, а потом более детальное и расширенное - выбранных.
 

Вложения

  • Вимір_КП903_с1.jpg
    Вимір_КП903_с1.jpg
    613.7 KB · Просмотры: 259
  • 2П802_ КП802_ 114_шт.87-92рр.JPG
    2П802_ КП802_ 114_шт.87-92рр.JPG
    807.5 KB · Просмотры: 276
  • КП802_пари_57-98_36-37_повт. вимір_.jpg
    КП802_пари_57-98_36-37_повт. вимір_.jpg
    167.5 KB · Просмотры: 267
Цель была быстро сравнить разные транзисторы по частоте при некотором усредненном токе, опирался на статью указанную в первом посте. На все режимы напряжений, токов, сопротивлений прибор получится отнюдь не компактный. Для проверки линейности по току есть несколько диапазонов по току. Для детального испытания нужно создавать стенд с требуемыми режимами.
 
Прикупил оффлайн транзисторы для сравнения, ну и пригодятся потом, подделки мне в этом магазине не попадались. 2SA1941, 2SA1943, 2SC5198, 2SC3264, BD911, BD912, TIP35C, TIP36C, TIP41C, TIP42C. К сожалению не оказалось в наличии 2SC5200. Тестировал классическим методом: два источника напряжения/тока, цифровые приборы. Усиление от 0,1 до 6 А, если усиление падало до 10-20 не записывал и дальше не измерял. Насыщение коллектор-эмиттер при разнице токов коллектора и базы равной 10. Uceo и Ucbo при токе 100 мкА. Более подробные данные, такие как напряжение база-эмиттер при усилении, напряжение база-эмиттер и коллектор-эмиттер при насыщении в архиве.
Напряжение коллектор-эмиттер
Uceo.png
Комментарии излишни
Коэффициент передачи тока
Beta.png

По усилению.
Обратите внимание на транзисторы 2SA1941, 2SA1943, 2SC5198, 2SC3264 какая линейность усиления, также хочу отметить TIP35C и КТ805АМ, меньшее усиление но линейное. Также TIP35C и его комплементарная пара TIP36C оказались с разным усилением, при покупке это надо учитывать для подбора. Были взяты по 2 транзистора и у обоих пар практически одинаковые параметры, видать партии разные у 35-го и 36-го.
Отдельно хочу отметить что в партии (10 штук) 2SA1943 (№1) с Алиэкспресс два транзистора попались с хорошими кристаллами по усилению, но другого типа, так как напряжение коллектор-эмиттер у них низкое. Но 2SA1943 и 2SC5200 магнитятся и один из "хороших" 2SA1943 сгорел при испытании на мощность в прошлый раз. Этот же показал хорошие параметры по усилению и насыщению (ниже), но... при токе насыщения коллектора 10А и токе базы 1А отгорел эмиттер. Скорее всего китайцы экономят на толщине проволочки соединяющей кристалл с выводом. Так было у меня с LM338K в металле, в которой стоял кристалл LM317 и сгорал проводок соединяющий кристалл с выводом при 0,8А.
Напряжение насыщения коллектор-эмиттер
Uce sat.png

Здесь хочу отметить хорошую заметность подделки от настоящего, в насыщении при токе 4 или 5А
Также измерил падение на переходе база-эмиттер при токе 0,5А и отключенном коллекторе. Разница примерно в 0,1 В, также хочу отметить что при прозвонке мультиметром ( в режиме диода) при токе 1мА (у Fluke 177 стабильный) показывает у оригинальных мощных 0,55-0,6В, у подделок 0,6-0,65В (в архиве)

Напряжение падения на переходе база-эмиттер при токе 0,5А
Ube 0,5A.png
 

Вложения

Последнее редактирование:
Гениальная статья. И все сходится с тем, с чем столкнулся недавно. Сперва измерил падения на переходах, потом расколотил и глянул размер кристаллов у нормальных и подделок. Все совпало.
BD 912 нормальный от подделки отличается по площади кристалла вчетверо.
IMG_20211031_083331.jpgIMG_20211031_092754.jpgIMG_20211031_103709.jpgIMG_20211031_104121 (1).jpgIMG_20211031_104143.jpg

Прикупил оффлайн транзисторы для сравнения, ну и пригодятся потом, подделки мне в этом магазине не попадались. 2SA1941, 2SA1943, 2SC5198, 2SC3264, BD911, BD912, TIP35C, TIP36C, TIP41C, TIP42C. К сожалению не оказалось в наличии 2SC5200. Тестировал классическим методом: два источника напряжения/тока, цифровые приборы. Усиление от 0,1 до 6 А, если усиление падало до 10-20 не записывал и дальше не измерял. Насыщение коллектор-эмиттер при разнице токов коллектора и базы равной 10. Uceo и Ucbo при токе 100 мкА. Более подробные данные, такие как напряжение база-эмиттер при усилении, напряжение база-эмиттер и коллектор-эмиттер при насыщении в архиве.
Посмотреть вложение 24909Комментарии излишни
Посмотреть вложение 24910
По усилению.
Обратите внимание на транзисторы 2SA1941, 2SA1943, 2SC5198, 2SC3264 какая линейность усиления, также хочу отметить TIP35C и КТ805АМ, меньшее усиление но линейное. Также TIP35C и его комплементарная пара TIP36C оказались с разным усилением, при покупке это надо учитывать для подбора. Были взяты по 2 транзистора и у обоих пар практически одинаковые параметры, видать партии разные у 35-го и 36-го.
Отдельно хочу отметить что в партии (10 штук) 2SA1943 (№1) с Алиэкспресс два транзистора попались с хорошими кристаллами по усилению, но другого типа, так как напряжение коллектор-эмиттер у них низкое. Но 2SA1943 и 2SC5200 магнитятся и один из "хороших" 2SA1943 сгорел при испытании на мощность в прошлый раз. Этот же показал хорошие параметры по усилению и насыщению (ниже), но... при токе насыщения коллектора 10А и токе базы 1А отгорел эмиттер. Скорее всего китайцы экономят на толщине проволочки соединяющей кристалл с выводом. Так было у меня с LM338K в металле, в которой стоял кристалл LM317 и сгорал проводок соединяющий кристалл с выводом при 0,8А.
Посмотреть вложение 24911
Здесь хочу отметить хорошую заметность подделки от настоящего, в насыщении при токе 4 или 5А
Также измерил падение на переходе база-эмиттер при токе 0,5А и отключенном коллекторе. Разница примерно в 0,1 В, также хочу отметить что при прозвонке мультиметром ( в режиме диода) при токе 1мА (у Fluke 177 стабильный) показывает у оригинальных мощных 0,55-0,6В, у подделок 0,6-0,65В (в архиве)

При токе 0,5А
Посмотреть вложение 24912
Тошиба 1941 , TIP 35 36 TIP41 TIP42 - красавы!!! Буду знать, что искать. Спасибище вам.
 
Последнее редактирование модератором:
Немного поправлю, TIP135 и 136 не те, они составные
Ошибка , про 135 и 136 знаю. что составные. С разгону не то написал.
А вообще. как непросто становится жить, когда знакомишься с неприятным мелочами, которые портят настроение и отбивают охоту заниматься делом. Так бы ставил что есть, включал, дивился разным спецэффектам, списывая их на своё неумение.
И что остается от коллекции деталек, если проверить её по вышеприведенной методике- грустно представить. Зато, планируя постройку чего-то настоящего, можно заранее отобрать достойные проекта детали. И этот плюс перевесит все минусы.
 
Последнее редактирование:
И что остается от коллекции деталек, если проверить её по вышеприведенной методике- грустно представить. Зато, планируя постройку чего-то настоящего, можно заранее отобрать достойные проекта детали. И этот плюс перевесит все минусы.
Похоже на то, что поднебесные "спецы" "германцев" ещё не подделывают, и этот сегмент чистый.
 
как увидел, что на Барке стоят в одном канале пара КТ808А, а в другом пара КТ864А, вспомнил про "закрома родины" и решил посмотреть, что ж там есть (вдруг понадобятся)
обнаружил 12 шт КТ808А и один 2Т808А
проверил их усиление, скорбный результат на фото ( у 2Т808А - 10).
это для них нормальный результат? они все такие?
IMG_20211110_141506.jpg

так же нашлись 5 шт. КТ908А, 1 шт 2Т908А, 2шт 2Т908А ОС и 1 шт 2Т908Б
вот их результат:
IMG_20211110_150609.jpg

две шт рисуют вот такое:
IMG_20211110_124952.jpg IMG_20211110_125220.jpg

это дохляки?

Те, которые с усилением 4...5 куда можно применять? в усилитель наверное нецелесообразно? в какие-нибудь стабилизаторы, или куда?
 

Последние сообщения

Статистика форума

Темы
3,306
Сообщения
263,499
Пользователи
2,548
Новый пользователь
Александр Н.
Назад
Сверху Снизу