Ещё наверняка если поискать можно найти кремниевые транзисторы, хотя бы Кт814/815. И можно про П216 забыть как про страшный сон, собрать на них стабилизатор питания и всё.) И выпрямитель. И на 553уд1 можно вполне собрать усилитель.
не,не,не...
Процесс Вашего мышления сполз не в ту сторону.
На кремнии, ПРАВИЛЬОМ кремнии - дискретном. Уже есть пара усилителей.
Вот их я немного модернизирую. Это более приоритетный план.
Потом есть экспериментальный замысел переделки кадрового ИТУНчика в звуковой. С комбинироваанной ООС. И небольшой переделки колоночек к нему, тоже с необычным замыслом. Где то 2 по 5 ватт.
И к нему БП как раз есть.
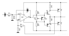
Все это КРЕМНИЕВОЕ, ДИСКРЕТНОЕ.
И запасов, кремниевых прилично. Разных. В том числе лежат 2 УМ Шушурина, раннего. И знаю, как его чуть улучшить.
Вот только с радиаторами напряг. И с трансом непонятка. И про корпус незнаю.
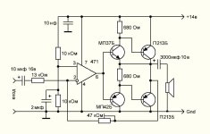
А германий - ИНТЕРЕСНО, необычно. И ''приличные'' по германиевым меркам транзисторы есть. Нашлись недавно. С РАДИАТОРАМИ !!! И корпусок подходящий - ''хламный''

от 3х програмника.
Сначала я рассматривал дискретный германий, потом понял -
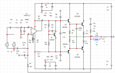
1) дискретной схеме не хватает усиления, чтоб ООС выправила ситуацию в хорошо.
Поэтому в УН нужна микра.
2) ''германиевый звук'' если он и есть, то формируется только в ВК, ибо всё равно - до того, на пути от оркестра до ВК УСя, находится МНОГО кремния.
Чуть больше, чуть меньше погоды не делает.
Так вот, прикидывая что бы ЭДАКОГО хотелось от германия, я запланировал ВК ''от Беслика'' - тоесть с малой локальной ООС, а не с диодом Баксандала. Мне так КАЖЕТСЯ, что будет лучше?
Гт402-404, а не МПшки в составе.
Термокомпенсацию - диодами, желательно парой, укреплённых на радиаторах ВК.
А не термотранзистор. Хотя тут сомневаюсь.... ?
В базы предов ВК - сглаживающий конденсаторик
На выходе из микры УН достаточно сложный ''раздаватель''.
С УНом на микре сейчас тут разбираюсь...
Ну и БП, с ЛОШАДИНЫМИ ёмкостями и средней точкой.
И нагруз в 2 ома потому как питание всего 12 вольт. Вернее думаю, и 2 и 4 ома. Када как, естественно с потерей мощности.
Вот такой экспериментальный замысел, который не до конца утрясён и по коему я вопросы и задаю.
Постепенно, думаю, что все вопросы разрешаться, тогда уже буду строить планы к паянию.
Напоследок, ещё раз - это ЭКСПЕРИМЕНТ.
Хотя, если выйдет удачно и понравится, станет частью звуковой системы.