Германиевые УНЧ

Стоимость межкаскадника превысит стоимость всего усилителя без него. Ну нафиг. Придумаем что-нибудь с уголками. Например из медной шины согнуть что ли... И его уже на радиатор.
 
Последнее редактирование:
Это Вы "аудиофилам" говорите, им всё надо 901, 813...
А я ЗНАЮ, 806 можно только от дурости спалить.
 
Все время говорил, говорю и буду говорить, гт, лучше 1т806 - неубиваемый, с 1981 года знаком!
Убиваемый, на самом деле. Но надо для этого приложить определенное усердие. Так, в зажигании такой у меня стоит с 1989 года - поставил и забыл. А вот в регуляторе напряжения, после 20 с лишним лет службы, он таки помер, бедняга. Правда, перед этим ему пришлось долго и тяжко греться под капотом в дикой пробке, в 30-градусную жару. И то, после остывания он снова заработал, и даже благополучно довез меня до места (почти 200 км по ночной дороге). А вот при повторном включении, после перерыва в пару дней, уже помер окончательно (полное КЗ К-Э, без вариантов). Сейчас там вместо него КТ818 в металле.

2. 1Т311б заработал, но на 30 вольтах питания началась генерация.
3. п609 загенерил сразу, зашуршал и захрустел, словно лампа.
Возможно, дальше стОит поиграться оптимизацией монтажа и коррекцией, добиваясь достаточного запаса устойчивости и вылизывая ПХ на меандре. Все же, что для МП10 - просто кусок провода длиною в 5 см, то для 1Т311 - уже вполне себе индуктивность, со всеми вытекающими. К сожалению, не могу сейчас подключиться к этому увлекательному процессу на практике, т.к. данные транзисторы мне сейчас недоступны. Когда-то, на протяжении многих лет, я целенаправленно собирал целую большую коробку разнообразных германиевых транзисторов и диодов. Чего там только не было! Увы, несколько лет назад наша контора сменила адрес, а при переезде коробка эта куда-то запропастилась, и следы ее потерялись :cry:

Вдогонку: давно хотел это нарисовать. Пару дней - так уж точно.
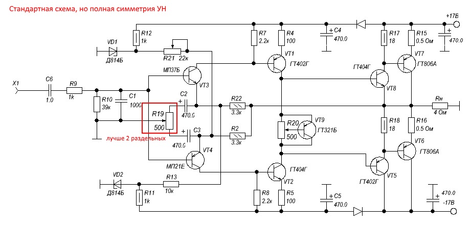
бокарев_каскод.jpg
 
Внедряя 311 СВЧ транзистор, разумеется, нужно быть готовому к генерации, по причине знчительной разницы в частотных свойствах , и если низкочастотный МП10 сам задает нам частоту первого полюса на передаточной характеристике , без возни с частотной коррекцией, то 311 уже попросит успокоительного. резистор в базе на 510 ом помог как бы, но не совсем, чуть поднял питание и началась генерация. Да и поезд ушел, схема сложилась, переделывать вдогонку уже нет ни времени ни сил ни желания.

Это Вы "аудиофилам" говорите, им всё надо 901, 813...
А я ЗНАЮ, 806 можно только от дурости спалить.
После испаряющихся выходных транзисторов П605 1Т910 1Т905 - 806е и в самом деле кажутся неубиваемыми.
 
Каскод убрать, ничего не даст, кроме головной боли. Чем отличается от Акулиничего, с одного раза, ничем
 

Вложения

  • 11.gif
    11.gif
    17.4 KB · Просмотры: 428
Сам чешу репу, зачем каскод. Слишком просто, - видимо тоже плохо и вызывает здоровый зуд улучшения.
Сейчас прикрутил 605й на радиатор небольшой. Слушаю схемку. Чистенько, приятно звучит.
Дяди Пашин динамичек играет, Мицубиси, из профи-монитора. Чудо звук.
 
У меня новый подход, УНЧ четырехтранзитник, ТЛФ двухтранзитник, и НЕ КАКИЕ-НИБУДЬ...
 
Юра, мыслишка тюкнула. Взять запас по питанию, вольт 6-7, врезать балластный резистор а лучше два, по плюсу и минусу. Они же фильтры . На них и упадет избыточный ток покоя при летнем прогреве окружающего воздуха. Питание просядет, ток вернется. Так и сделаю. Дать 36 вольт, снять 28, достаточно вполне. 8 вольт на 1 А это два резистора по 3, 9 Ома , ватт на 5- 10 каждый. И проблема ушла.
 
Сам чешу репу, зачем каскод. Слишком просто, - видимо тоже плохо и вызывает здоровый зуд улучшения.
Да не плохо, на самом деле все очень даже замечательно. Тем более, если оно работает.
Цель внедрения каскода я видел двоякой:
1) Возбуждается 311-й при увеличении питания - понизим его адресно;
2) Динамические свойства МП10 с ОБ обещают быть заметно лучше, чем с ОЭ.
Как-то так. Жаль, проверить сейчас не могу - не на чем. Ну, и ладно.
 
Возбуждается, значит не от сюда, частотки сильно разные.
Терпеть не могу КАСКОДЫ, имхо.
 

Вложения

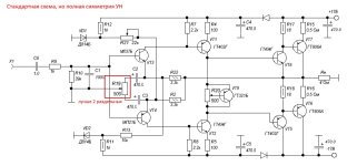
  • Клас А на3 х транзисторах.png
    Клас А на3 х транзисторах.png
    947.7 KB · Просмотры: 494
Это все достаточно субъективно - что чего любит, либо наоборот. Старт процессу положило вот это:
Ребята, заводите свою тему по переделке Бокиной схему на 311 триод. Будет интересно.
Ну, а финал уже известен.

Возбуждается, значит не от сюда, частотки сильно разные.
Терпеть не могу КАСКОДЫ, имхо.
На германии очень трудно подобрать так, чтобы все было "отсюда". Особенно n-p-n. Выбор слишком мизерный. Вот и приходится изворачиваться, на грани извращений.
 
Напоминает, но чем и как? Мне - НИЧЕМ
 

Вложения

  • image021.jpg
    image021.jpg
    121.8 KB · Просмотры: 349
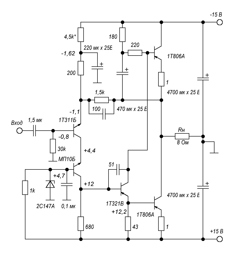
p-n-p и n-p-n, п13-п16 и п9-п11, и мп всякие, гт320-321, n-p-n нету
 
Схема класс, все доступно
 

Вложения

  • Ge-Amp.jpg
    Ge-Amp.jpg
    87.1 KB · Просмотры: 495
Большие надежды на маломощный высокочастотный германий,типа ГТ311 и ему подобному,возлагать не стоит,т.к звук за частую с ними получается тембрально сдвинутым в вч область.Уходит телесность,звук начинает напоминать кремний ,а то и хуже.
 
Нам с тр-рами не нужны, такого не любим

гт311 применяли в блоках УКВ, кто хочет, пожалуйста, без меня
 
А с них все начиналось, между прочим. Атмосфера (первая), Аусма... Кстати, первый транзисторный аппарат с УКВ-диапазоном.
 
Если с МКТ, то, наверное циклотрон более выгодно будет, да и лампу на входе. И без ОООС, с нею МКТ дружат плохо.
 
Что интересно,из своего опыта я понял,что альнико очень часто не звучит с кремнием,если будет такой-же дин на керамике,то с кремнием он будет петь получше,но хуже германия или лампы с альнико.
 
Ну тогда устрани свой пробел, трех-транзисторник. Можно перевести на германий.
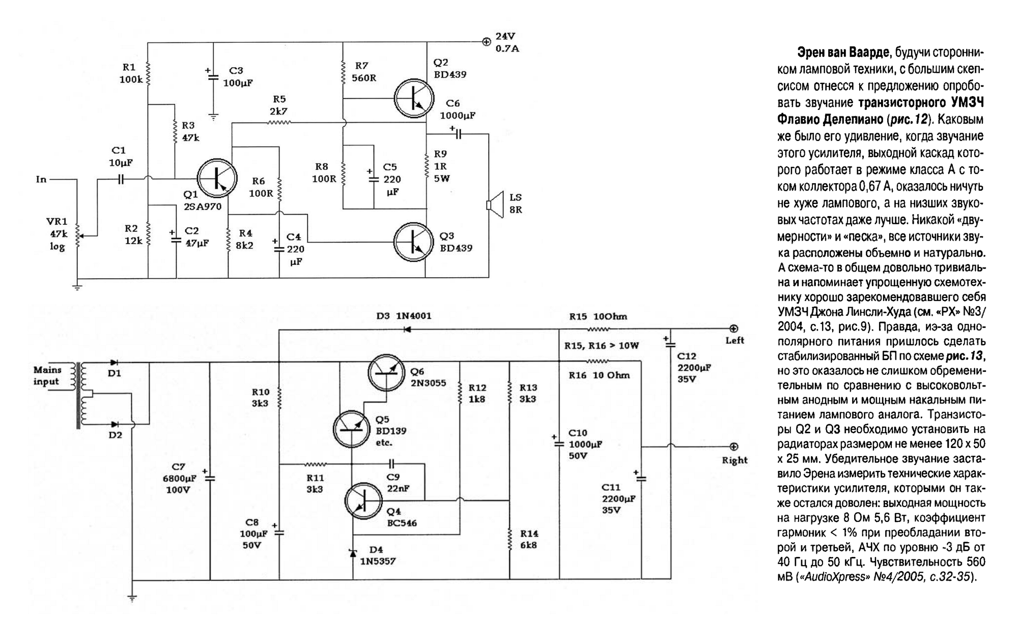
Схему от Деллепиано я собрал сразу, как увидел её. Собрал, измерил и быстро разобрал. Выходное сопротивление конское, мощности нет вообще. Хотя, все очень красиво и логично.
 
Лампы и альнико это как инь и янь) Вообще, по моим скромным прослушиваниям альнико, это лучшее, что было в истории МС.
 
Саша, про Никитича могу только сказать, товарищ не понимает, с ООС или безООС...
 
Лампы и альнико это как инь и янь) Вообще, по моим скромным прослушиваниям альнико, это лучшее, что было в истории МС.
Читал,что ещё лучше модмагничивание на пермендюре, Суправокс до сих пор поэтому выпускает на заказ .Ручная работа,срок исполнения заказа-месяц.Цену не знаю,но она космос.Вроде как на разных частотах динамика у него одинаковый магнитный поток,у альнико он с частотой падает,но не сильно,у керамики сильно.
 

Вложения

  • Diodes, транзисторы, ИМС 1994г_129.png
    Diodes, транзисторы, ИМС 1994г_129.png
    1.1 MB · Просмотры: 704
Последнее редактирование модератором:
Наверное, хороший. И схему ту помню. Попробовать тоже не довелось, по той же самой причине.

Интересно сделано. Не попадались подобные схемы. Брошюру скачал в коллекцию, спасибо.
Там же еще любопытный раздел насчет управления НЧ-транзисторами, заинтересовался.
 
Суправоксы с подмагничиванием я слушал несколько раз, там единственный плюс, это возможность быстро отрегулировать добротность в зависимости от усилителя и помещения. Да, цена неплохая весьма.
 

Статистика форума

Темы
3,306
Сообщения
263,418
Пользователи
2,548
Новый пользователь
Александр Н.
Назад
Сверху Снизу