Германиевые УНЧ

подайте пульсации в источник питания и посмотрите их подавление при таком (автономном с изолированными шинами) и обычном питании ,там по ссылке же есть моделирование в микрокапе
чуфолли фолловер ваш симуль тоже не видит ?тогда выбросьте его и ушами послушайте я написал как
я о переменном токе через бп,постоянный само собой протекает

ток нагрузки свободно гуляет через источник питания.
как вы это смотрите?врежьте резистор 0,1ом в бп,подайте на вход 400гц и осциллографом посмотрите переменку 400гц сигнала на этом резисторе при различных способах питания, еще такой способ
 
Последнее редактирование:
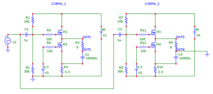
В симуляторе все видно, где какие токи гуляют. При работе усилителя постоянно происходит обмен энергией между конденсаторами 2200 и 20000 мкФ. И соответственно сигнальный ток гуляет через оба конденсатора и источник питания.
 
выложите амплитуды токов 400гц через источник питания при обеих схемах включения нагрузки
 

Вложения

  • L#9_схема.PNG
    L#9_схема.PNG
    42.6 KB · Просмотры: 113
как вы это смотрите?врежьте резистор 0,1ом в бп,подайте на вход 400гц и осциллографом посмотрите переменку 400гц сигнала на этом резисторе при различных способах питания, еще такой способ
А самостоятельно попробовать?
 
Долой источник питания - всё равно ток нагрузки через него не идёт.

А самостоятельно попробовать?
не интересно все пройдено 10 лет назад
сейчас рисую схемки вместо кроссвордов,,,,пока нога не ходит
 
выложите амплитуды токов 400гц через источник питания при обеих схемах включения нагрузки
Зачем эта дичь? В режиме АС лехко получается график подавления помех с шин питания в любом желаемом диапазоне частот.
 
Зачем эта дичь? В режиме АС лехко получается график подавления помех с шин питания в любом желаемом диапазоне частот.
ну тогда в чем вопрос?преимущества автономного питания очевидны
я так в железе мерял
 
Преимуществ у этого дерьма нет и быть не может.
Преимущества у нормальных схем.
 
Преимуществ у этого дерьма нет и быть не может.
кто ж тебе поверит,слушай мертвый звук на своем глубокооснике
я выбор сделал давно в пользу ламп и подобных схем,пусть окрашеный ,но намного приятный звук,главное эмоциональное воздействие ,а не приборная точность не нравится иди лесом из этой темы,нечего тут высеры писать
иди вон к НЕУЛО с драконом ты за ним как Табаки за Шерханом бегаешь по темам дизы ставишь
 
Последнее редактирование:
Нужен транс 20 Вт 30 ВТ с которого можно снять переменку 19 в
ТС-40-6, по моему 2х18,5 .небольшие габариты ,вес .хороший ток вторички. Ну или ОСМ поискать есть они и много разных.

Все в точности наизнанку. В схеме Худа нижной включен с ОЭ, полоса дряннее некуда, поэтому вниз ставим самого шустрого в коллекции . А наверх что бог послал, хоть П210.
Я ставил в пару германию AD162 внизу П215 наверх, добежали они вместе до 200 килогерц, без намека на рост сквозного тока. дальше стало мне страшно, не стал рисковать.
Вчера на даче напилил радиаторы ,500 см ,полка 5 ,ребра 3 х 2. Ваша идея , Александр ) 210 -й наверх ,806 низ .Такая пара чисто из за удобства крепежа . Ещё гт701 наверх потом попробую. Жаль времени мало сейчас. Жене помогать много приходится по даче. Нельзя по другому). Вся основная работа только когда жена в отпуск уйдёт) Ей цветочки .ну а мне можно и своим позаниматься. Там и ящики для акустики , и готовое (почти уже) заканчивать. Жизнь такая)Сначала для семьи ).Да 2гд 8, два резонанс 70 , два 90 .Состояние идеальное ,как и у 1гд2 ,что радует) Хотя долго пролежали.
 
Вчера на даче напилил радиаторы ,500 см ,полка 5 ,ребра 3 х 2. Ваша идея , Александр ) 210 -й наверх ,806 низ .Такая пара чисто из за удобства крепежа . Ещё гт701 наверх потом попробую. Жаль времени мало сейчас. Жене помогать много приходится по даче. Нельзя по другому). Вся основная работа только когда жена в отпуск уйдёт) Ей цветочки .ну а мне можно и своим позаниматься. Там и ящики для акустики , и готовое (почти уже) заканчивать. Жизнь такая)Сначала для семьи ).Да 2гд 8, два резонанс 70 , два 90 .Состояние идеальное ,как и у 1гд2 ,что радует) Хотя долго пролежали.
Неплохой радиатор в 5м Но даже если он 500мм - не многовато ли ?
 
Мертвого звука и на выставке полно, хотя вид усилителей круче некуда.
Ох . как то посмотрел ... " удавы " из кабелей ,подставки для этих " удавов" , монструозные ящики , сетевые фильтры размером со шкаф ... Что ?! слушают эти люди ? Скорее всего "меряются" , вы знаете чем ))! Ну никто не отменял законы физики , и электродинамики ! Да и принцип разумной достаточности никто не отменял ! Вопить на весь " тырнет", что у меня круче кошелёк, и слух у него до 60 кгц? Ну , пусть почитает Фарфеля , " Физиология организма" ,если читать(!) умеет). Выдающийся физиолог в области спорта , да и не только. Работал с ним , и даже " минимум " ему сдавал. Вот тут товарищь писал про особенности своего слуха, Правильно писал ) мы ( почти все!) возрастные люди , и восприятие акустических колебаний разное , и увы плохое, Да и предпочтения у всех разные. Но , что радует на нашем форуме --не "идеал"( недостижимый) . а повторяемость ,и некая "средняя" величина , удобная для всех). Может я и не прав ,не знаю. НО(!) АБ2 на латералах меня радует).Кубики Салтыкова . с фильтрами Бокарева и его советами - радуют не только меня .но и моих близких) Вот этом и есть наверное смысл;
 
Вчера на даче напилил радиаторы ,500 см ,полка 5 ,ребра 3 х 2. Ваша идея , Александр ) 210 -й наверх ,806 низ
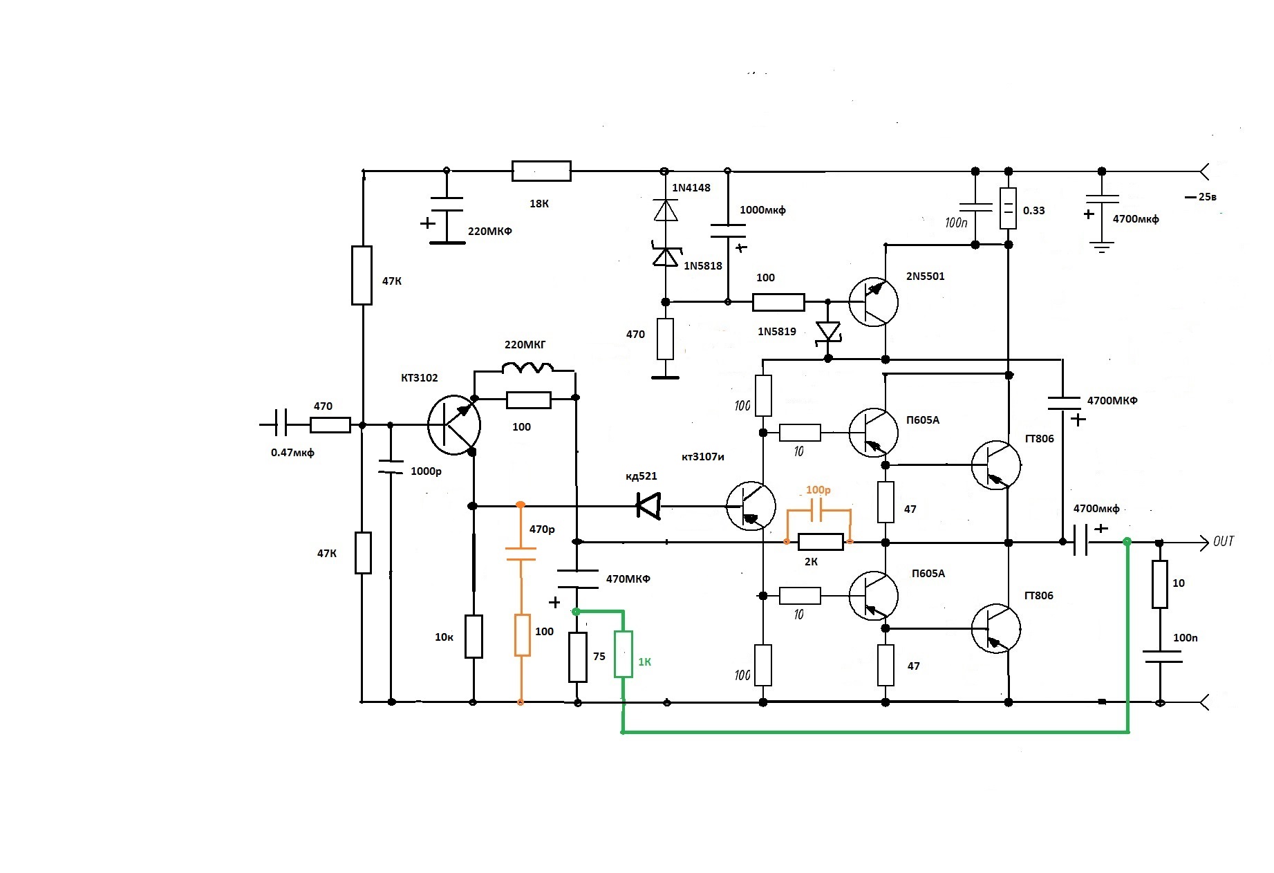
Вы больше на бэтту внимание обратите ,Худ любит бэтту более 130 у выходников и вниз лучше кремний или схемы эти собирайте на обычной средней бэтте,эти схемы термостабильнее и экономичнее
 

Вложения

  • эконом А КЛАСС ГЕРМУПР.jpg
    эконом А КЛАСС ГЕРМУПР.jpg
    184.7 KB · Просмотры: 194
  • эконом А КЛАСС ГЕРМ.jpg
    эконом А КЛАСС ГЕРМ.jpg
    200 KB · Просмотры: 186
Последнее редактирование:
Вы больше на бэтту внимание обратите ,Худ любит бэтту более 130 у выходников и вниз лучше кремний или схемы эти собирайте на обычной средней бэтте,эти схемы термостабильнее и экономичнее
Скромно вякну, что добавка к драйверному транзистору его собрата в виде составного транзистора заметно улучшила показатели схемы в целом, не трогая выходной каскад.
На выходе есть случай сэкономить на редких транзисторах, разбавив их обычным фуфлом типа П214, или П215, если поместить его наверх, повторителем. А внизу ставим что покруче , пошустрее, за что гроши плочены, типа 1Т806 1Т813 1Т910АД 1Т 906 .Или импорт, кто разжился. AL100 -102-103 .
 
Или импорт, кто разжился
это лучший вариант в случае классической схемы,бетта 150 и выше дает значительное снижение искажений
если применять составные дарлингтоны ,то без стабилизации тока будет сильно плыть ток,две схемы чуть выше имеют эту стабилизацию и позволяют вкачивать в нагрузку 4ре тока покоя оставаясь в А классе
 
это лучший вариант в случае классической схемы,бетта 150 и выше дает значительное снижение искажений
если применять составные дарлингтоны ,то без стабилизации тока будет сильно плыть ток,две схемы чуть выше имеют эту стабилизацию и позволяют вкачивать в нагрузку 4ре тока покоя оставаясь в А классе
Вариант : драйверный транзистор с охрененным током и комплементарной единицей на выходе дал обнадеживающий результат, с уточнением: по моему личному мнению.
 
драйверный транзистор с охрененным током и комплементарной единицей на выходе
у него обычно большой нелинейный паразитный миллер,что не очень хорошо,а вот применение дарлингтонов в ВК с системой стабилизации тока позволит применить в драйвере менее мощный транзистор с большой бэттой высокой частотой и малыми емкостями(дарлингтоны этими параметрами не блещут)
для оригинального худа самое лучшее 2sc 3596f, 2sc3597f но он дефицитен https://alltransistors.com/ru/transistor.php?transistor=14941
 
Последнее редактирование:
кто ж тебе поверит,слушай мертвый звук на своем глубокооснике
я выбор сделал давно в пользу ламп и подобных схем,пусть окрашеный ,но намного приятный звук,главное эмоциональное воздействие ,а не приборная точность не нравится иди лесом из этой темы,нечего тут высеры писать
иди вон к НЕУЛО с драконом ты за ним как Табаки за Шерханом бегаешь по темам дизы ставишь
Да вы, батенька копрофилией больны.
 
где ответы на мои вопросы,словеса одни бесполезные,пишите больше по теме
 
у него обычно большой нелинейный паразитный миллер,что не очень хорошо,а вот применение дарлингтонов в ВК с системой стабилизации тока позволит применить в драйвере менее мощный транзистор с большой бэттой высокой частотой и малыми емкостями(дарлингтоны этими параметрами не блещут)
для оригинального худа самое лучшее 2sc 3596f, 2sc3597f но он дефицитен https://alltransistors.com/ru/transistor.php?transistor=14941
Вместо трудно доставаемых 2sc3596f, 2sc3597f в Худе можно применить ТТА004В и ТТС004В
 
благими намерениями ,,,,я много тоже чего не доделал,хотя совсем малость оставалось,вот поэтому не люблю долгострой,простая хорошая схема самое оно делается на одном рывке
а так пока сделаешь а оно уже и не нужно,,,,
делал в свое время супер приемник с кварцевым фильтром из 8 кварцев балансный пока долбался с поиском деталей ,кварцев фильтровых а не генераторных ,так мода на АМ прошла все на выброс пошло ,долби С тоже не доделал в свое время
Как я Вас понимаю) Делал Долби В , была сема на экзоте, 228 серия . Сделал , послушал , убрал и забыл. Молодой был , самоуверенный ). Схему увидел - сразу печатка , пайка , а уже потом "грабли")
 
Как я Вас понимаю) Делал Долби В , была сема на экзоте, 228 серия . Сделал , послушал , убрал и забыл. Молодой был , самоуверенный ). Схему увидел - сразу печатка , пайка , а уже потом "грабли")
не 284сс2? Были такие, и еще 284УД1, звучали хорошо.Внутри смотрятся потрясающе, белоснежная подложка, на ней сверкающие палладием дорожки, золотые проволочки транзисторов бескорпусных, сказка. На нашем заводе технолог Машенька носила на халате такой красивый значок из похожей микросхемы.
 
Последнее редактирование:
Чёт мало транзисторов напихал. Я вообще считаю желающие попробовать германий на вкус могут просто взять горсть МП39(они хорошие- малошумящие) положить в рот и разжевать.
Зачем мучиться? Паять чёто. Грызь-грызь- вкус германия с медью сразу в роте.
Кстати попробуй прикупить КП307. Во первых ты букву не указываешь- а это до хрена разницы, а во вторых таки попробуй купить.
А зачем покупать) Когда наша наука в 90 - х накрылась пришлось искать работу .Хорошо , что базовое образование позволяло ( физик всё таки)) Пошёл в автоэлектрики). И чего только мне не приносили), На " запчасти". Много чего за 20 лет поимел) Годы были "жирные" , деньги у людей были) Меняли обалденные , оригинальные магнитолы на модные , а снятое оседало у меня). Ну и оргтехника менялась не глядя, и тоже мне . 2N3055 , MJ2955 из какого то стенда ,пар 5 лежит ,в металле, оригинал. потенциометры прецезионные , кондёры , ну и сопрыки .Давно ничего не покупаю , только по необходимости. Ну и транзисторы всякие , и наши и импорт. "Плюшкин") , зато голова не болит ).
 
Да , они , ошибся) Гибриды . На уд1 корректор делал приятелю , давно это было. Но приятель радовался долго)
Шеф сделал корректор на 284м опере, платы сделал заводские, народ в отделе спаял, слушали, все довольны.Скорость никакая, а звук приятный. На входе полевики КП202 или 201 , не помню.
 

Статистика форума

Темы
3,309
Сообщения
263,924
Пользователи
2,548
Новый пользователь
Александр Н.
Назад
Сверху Снизу