Влезу снова...
Кто тут в Теме говорил что звук с ГТ806 - "чюдо звук".
Не нужно громких слов про помойку...
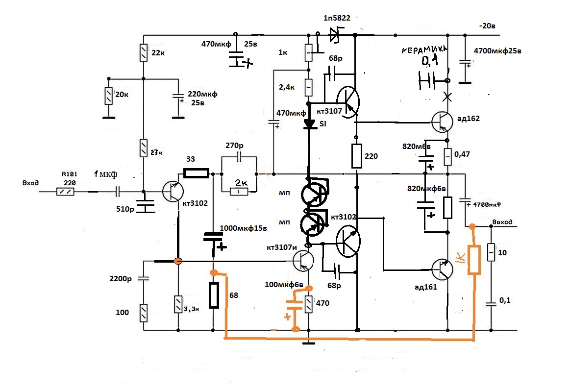
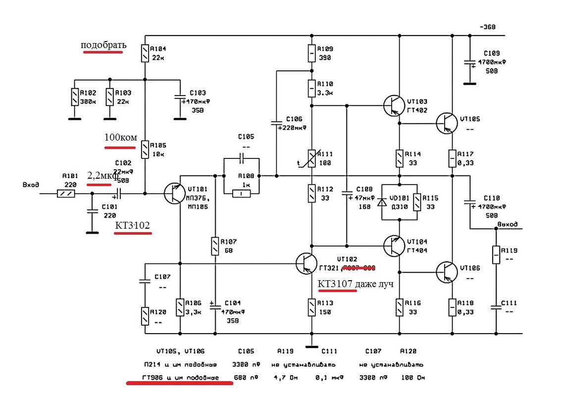
У Германиевого усилка ,как и у кремниевого есть свои недостатки.
Германий своим звучанием отличается от скучного и сухого звука песка
обычных кремниевых усилков ,как и отличается звучание лампового усилителя от других усилков.
Так что одним нравится звучание германиевых, другим кремниевых унч.
Сколько ушей ,столько может быть и мнений.
Но уши слушают АС ,которые подключены к усилкам.
Вот на что больше нужно обращать внимание.
А то крутят пальцами с УНЧ ,у которых нули после запятой ,а акустика гуано и к тому же с низкой чувствительностью ,что приводит к большей подводимой мощности от УНЧ .
В результате нули с УНЧ превращаются в пердёж - где уже не УНЧ ,а АС срёт по ушам.
Так что знатоки чтобы говорить про качество ...у вас должен быть не один только УНЧ ,а тандем УНЧ + АС .
Что касается некоторых не любви к Германию ,смогу сказать только одно...
Потуги по выявлению его бед пофиг народу ,ему наскучил скучный звук обычных УНЧ из песка ,ему сейчас подавай ,чтобы было подешевле.
В ближайшие дни еду за новой партией 1Т806 и 1Т813 ,людям с нормальной психикой большая моща не нужна ,достаточно с лихвой будет 1-2Вт с высокой чуйкой АС для стандартной комнаты и на природе.
За 30шт. отвалю 8$ .

Люди просят ...приходится уважить.
Чем мне нравится германии ... в портативном варианте (при напряжение менее 12-14В) ,при большей скорости нарастания(скорость электронов в германии выше чем в кремнии почти в 3 раза) и большего акустического кпд ,можно слушать достаточно громко АС с меньшей подводимой мощностью и вполне хорошим звучанием.
Нагрузочку лучше не менее 8 Ом иметь.
Германий был и будет , сейчас снова возвращаются к германию ,правда пока в оптоэлектронике ...вот это , действительно, уже чудо...кличут это
Германан.