NEULO
1 ранг
- Регистрация
- 14 Июл 2019
- Сообщения
- 4,285
- Реакции
- 2,523
- Баллы
- 122
- Возраст
- 52
- Страна
- Россия
- Город
- Одинцово
- Предупреждений
- 7
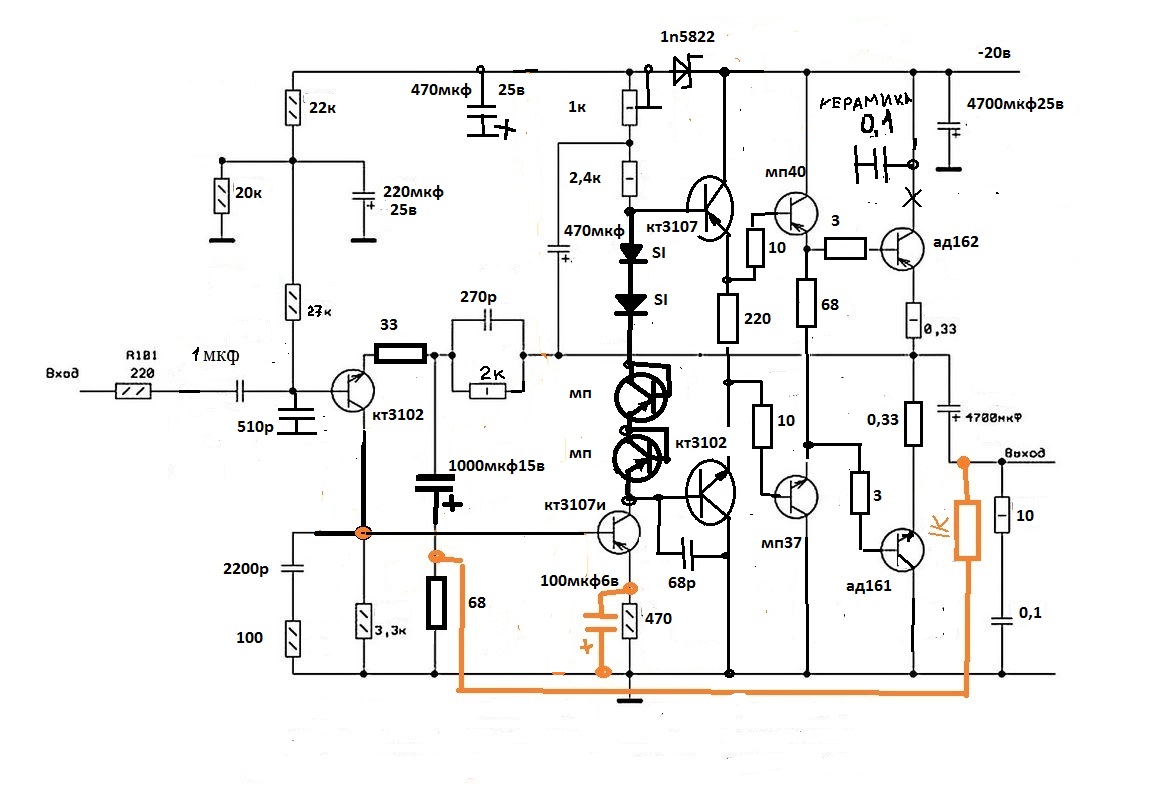
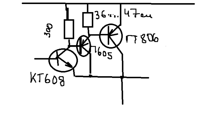
У тебя схема из трёх транзисторов которая паяется за 10 минут. СХема с ОУ паяется 15. Трансформатор .. Нахрена он там вообще нужен? Чтобы что? Чтобы плодотворно истратить деньги и время получив.. ровным счётом ничего.с трансформатором никаких ползунков нет,он повторителем работает
Последнее редактирование:






