NEULO
1 ранг
- Регистрация
- 14 Июл 2019
- Сообщения
- 4,286
- Реакции
- 2,528
- Баллы
- 122
- Возраст
- 52
- Страна
- Россия
- Город
- Одинцово
- Предупреждений
- 7
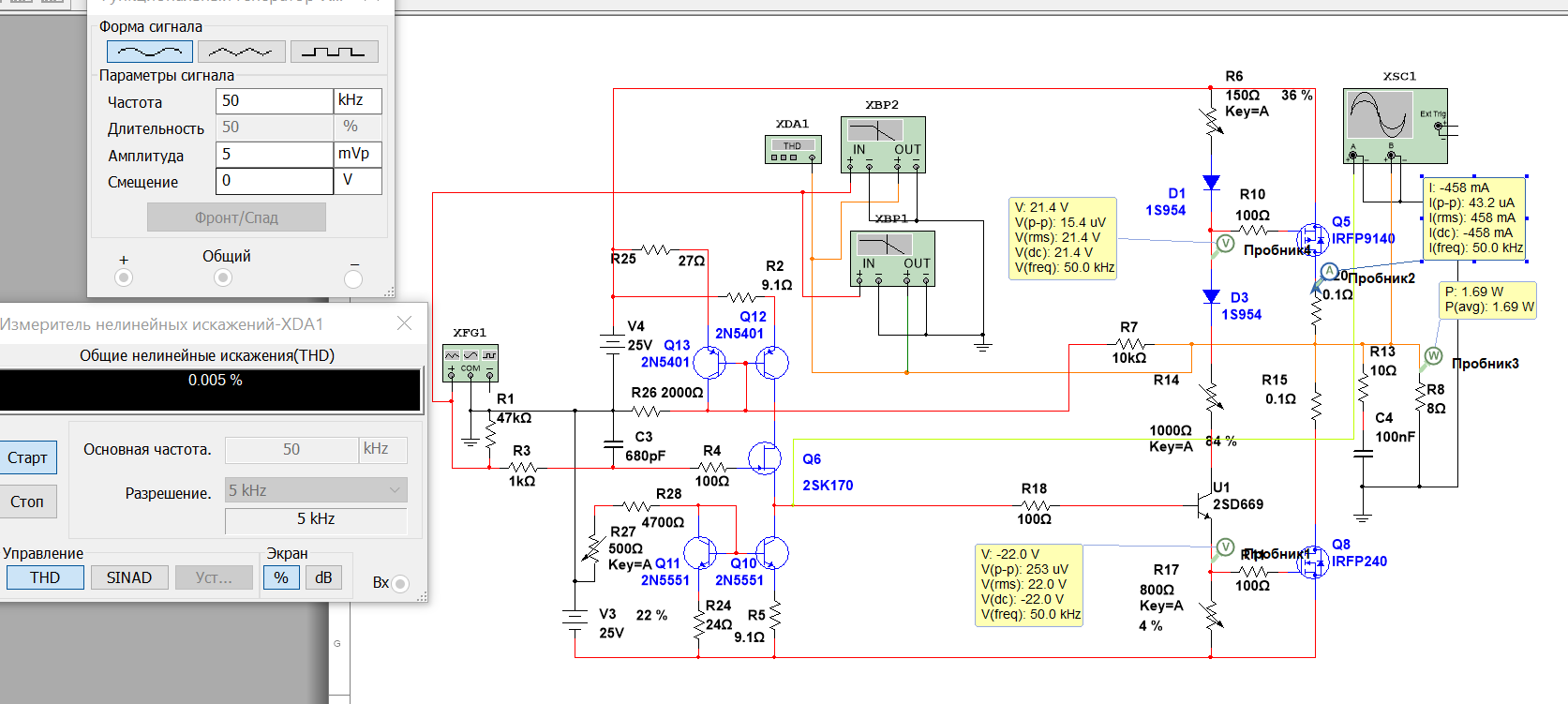
Значит я делаю- необычные. Потому что никакого песка там нет, да и вообще непонятно что имеется ввиду.Германий своим звучанием отличается от скучного и сухого звука песка обычных кремниевых усилков
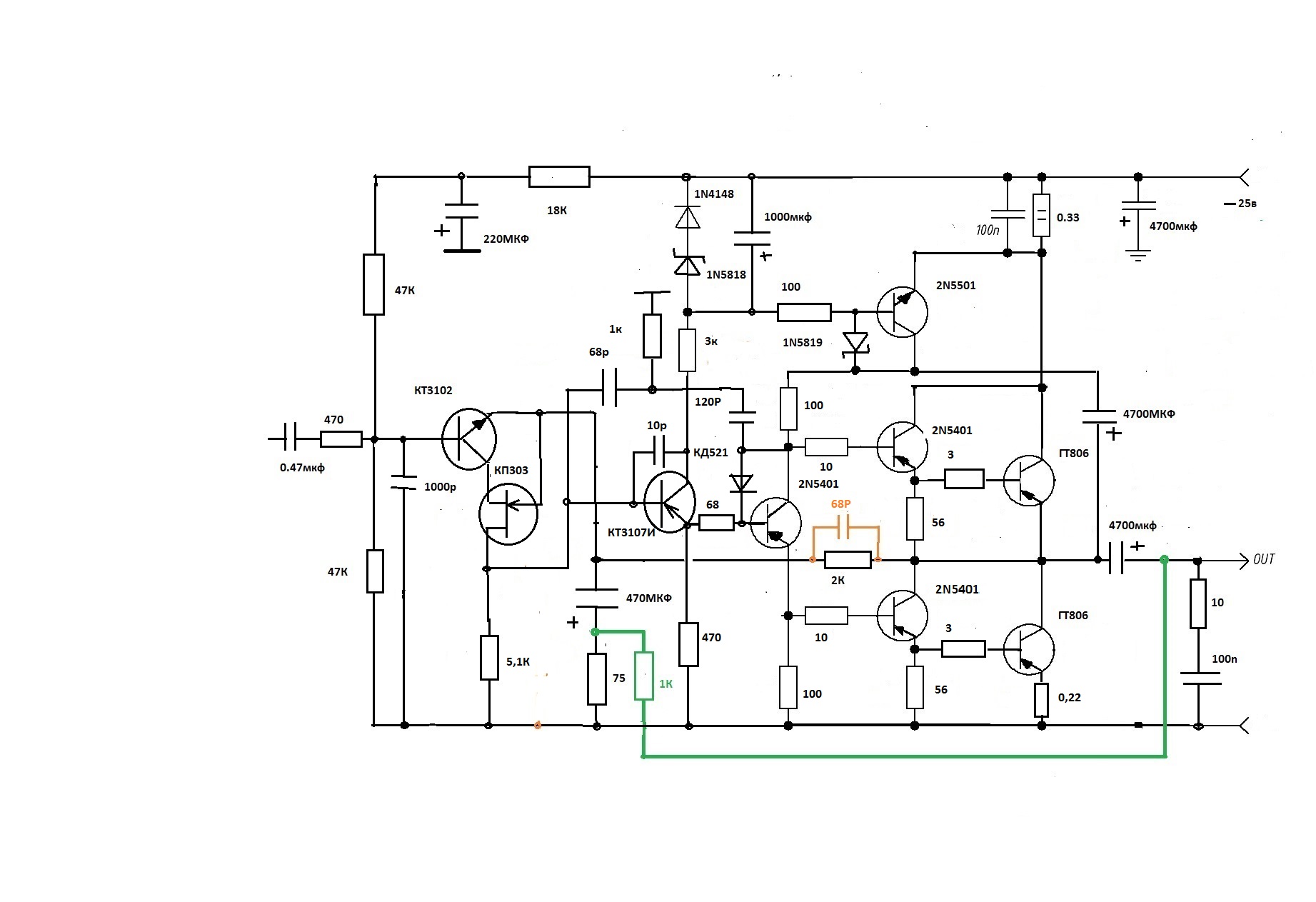
Крутим крутим, ещё как крутим. А АС у нас у всех обязательно гавно ибо:А то крутят пальцами с УНЧ ,у которых нули после запятой
а у нас стало быть у всех- ненормальная.людям с нормальной психикой
Я всё верно расшифровал? А то с телефона знаете ли неудобно, особенно с ненормальной психикой и усилком на столе который три нуля после запятой имеет. Пришлось до компа ползти, тут уж кое как, несмотря на ненормальную психику то, смог написать. И такую херню , навроде вашей, здесь постят через день. А когда мы пришли немножко обсудить германиевые усилки так сразу да какие вы гады, припёрлися нашу тему, насрали в наш песочек, да лохов ушастых на деньги мешаете разводить.






