по мотивам Ульянова на германии,должен петь,
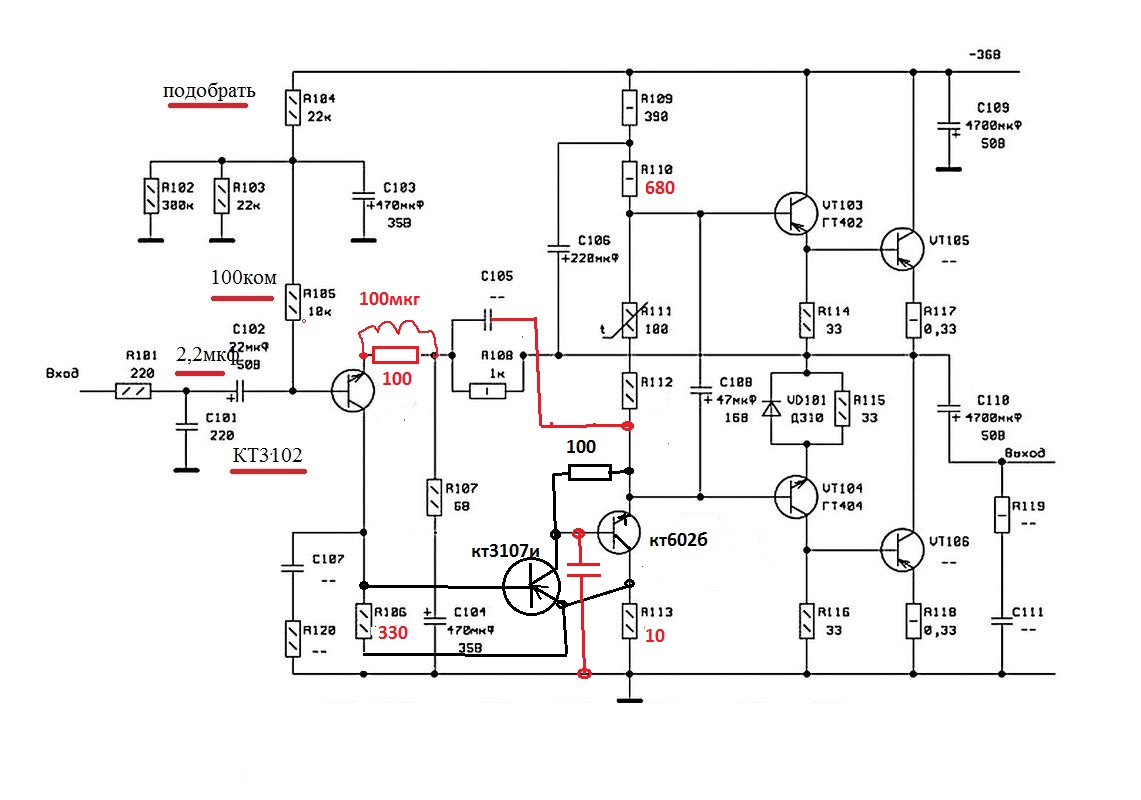
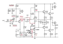
выходной дроссель бифилляром 0,6...0,8мм до заполнения каркаса,железо 5...8см
МКТ мотаем так-делаем литц из 9 проводов 0,2мм,мотаем им до заполнения,потом первичку соединяем три параллельно,вторички по три последовательно соблюдая полярность,железо от твз 4см,найдете пэлшо вообще шикарно,если пэтв то между слоями кладем бумагу
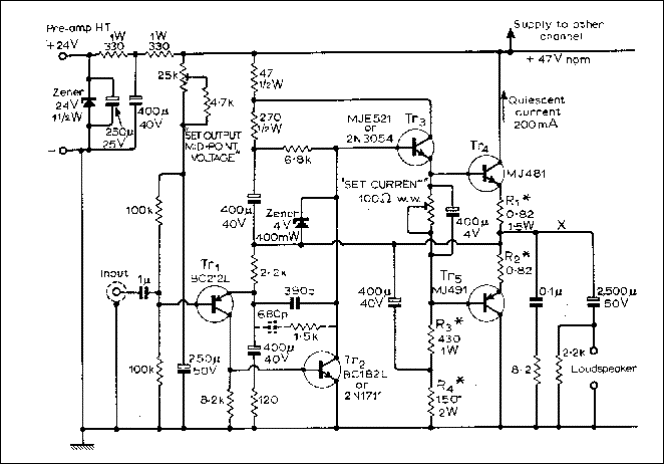
вот отзыв о УМ Ульянова на кремнии
"Первое, на что обратил внимание, это чистый (но не стерильный) мягкий звук, как у хорошего лампового усилителя. Усилитель поет, причем так хорошо, что поймал себя на той мысли, что тестировать ничего не хочется, гораздо комфортнее просто слушать. Но спустя некоторое время, когда у меня уже прошла волна меломании, достал свои тестовые CD и попытался разобрать его по косточкам
Сцена у него шикарная - широкая и глубокая, образует непрерывное музыкальное пространство в КДП, локализация - тоже на высоком уровне. На моих АС АЧХ слышится ровной, сцена немного придвинута вперед, но совсем чуть-чуть. Усилитель отлично справился с треком Apocalyptica 1998, Inquisition Symphony, “Nothing Else Matters”(Metallica), на котором "копытятся" большинство усилителей, теряя локализацию 4-х виолончелей, и сваливая звук в кашу. По этому треку можно делать градацию качества усилителей - чем ближе к началу трека УМ "наедается", тем он хуже

))
Что меня поразило больше всего, так это 8 симфония Малера (1 трек) - усилитель не дал там очень высокого разрешения, но на нем отчетливо слышен размер зала, где были расположены 1000 музыкантов и прекрасно локализуются хоры и оркестры по глубине. С принесенным ко мне усилителем это в первый раз. На этом треке усилитель Ульянова показал наилучшие результаты в моей системе, а подключалось к ней более двухсот УМ разных мастей и ценовых категорий вплоть до 35000$.
К недостаткам звучания относится некоторая "медленность" усилителя, то есть, резкие и громкие пассажи он смягчает настолько, что создается кажущееся растягивание их по времени и уменьшается пиковая громкость, но искажений никаких нет при этом. Заметно это именно на таких треках, где запись содержит очень быстрые динамические всплески.
После цифрового источника я подключил к нему виниловый тракт, который состоит из винтажного проигрывателя Pioneer PL-1250, МС головки Denon DL-103R, МС трансформаторов от А. Воробьёва и моего производства
корректора с пассивной цепью RIAA. Поставил оригинальную пластинку RCA с Элвисом и опять поймал себя на мысли, что просто слушаю музыку Потом был Владимир Высоцкий с его песнями о Войне и на этом я тестирование закончил, потому что сосредоточиться на звуках очень трудно, отвлекаешься на прослушивание музыки
Если говорить о предполагаемой ценовой категории данного устройства, то могу сказать однозначно - чтобы купить брендовый усилитель, который доставлял бы столько же удовольствия от музыки, нужно потратить очень кругленькую сумму. Например, если бы мне пришлось выбирать между этим УМ и дорогущими ламповыми моноблоками Jadis 845SE , то победил бы УМ Ульянова."