Германиевые УНЧ

Статус
В этой теме нельзя размещать новые ответы.
Лайфхак от Трошина: Для проверки работоспособности усилителя при первом включении можно поставить на выход вместо ГТ703..ГТ705 - кремниевые транзисторы типа КТ818, кт819, или кт837, кт805, которые более крепкие и менее дефицитные.
если усилок комплементарный то на выход можно для начала вообще ничего не ставить. только оос подцепить к предвыходу а нагрузку НЕ подключать. и первое включение можно включать.
лайфхак от Жуковского.
 
Лайфхак от Трошина: Для проверки работоспособности усилителя при первом включении можно поставить на выход вместо ГТ703..ГТ705 - кремниевые транзисторы типа КТ818, кт819, или кт837, кт805, которые более крепкие и менее дефицитные.
Я так же проверяю и макечу схемы, ставлю дубьё типа ASZ1016. Ничё ему не делается.
 
С тоской вспоминаю 60-е годы, набор для постройки карманного приемника Юность , с трансами на пермаллоевых пластинах, твоя задача- набить в готовую катушку с выводами россыпь пластин и перемычек. Но трансы чудные были....
Трансы были готовые. Сверху и снизу набора - в своих гнёздах.
Трансы были СТАНДАРТНЫЕ - для всех наборов, делали их, насколько помню, в Москве.
 

Вложения

  • scale_1200.jpg
    scale_1200.jpg
    91.1 KB · Просмотры: 141
Трансы были СТАНДАРТНЫЕ
нет разные,самые большие на пермаллое в селгах стояли,а в других карманных планета,сокол и тд меньше размером,в спидолах и вэфах стояло железо а не пермаллой
 
Ээээ, нет! Эти трансы я знаю, они лежали на витрине универмага по 1р 80 коп.
А те, что из набора, размером были как от Спидолы ВЭФ. И лежали в коробке отдельно от железа. Значит, называлось не Юность, а иначе. Мне было лет 12 -13,может быть.
А как отличить внешне пермалой от железа?
 
пермаллой блестящий тот что в этих трансах был 50Н и мягкий на изгиб а железо из кремнистой стали серое и как бы изморозь на нем поверхность и хрустит при изгибе
 
а не бери в голову под осью будет нормально или ты думаешь у Кёртинга лучше трансы-ошибаешься еще хуже тк на железе, а не на пермаллое
это на большой мощности ,если использовать не на пределе(скажем транс расчитан на 100ом нагрузку ,а грузить 500ом) искажения намного меньше и полоса намного шире
у намс продают одноваттные тоты по 40,,,80р ,вот если аккуратно срезать обмотки и заново перемотать то конечно намного лучше можно сделать трифилляром намотав
Как ты считаешь сколько усиления в оос понадобиться для линеаризации твоих трансов чтоб к.г. на 20 кгц получился хотя бы 1 % ? Не забывай что 20-30 децибел ещё и на усиление сигнала уйдёт да и править корявые каскады усиления чем то надо !
 
Как ты считаешь сколько усиления в оос понадобиться для линеаризации твоих трансов чтоб к.г. на 20 кгц получился хотя бы 1 % ? Не забывай что 20-30 децибел ещё и на усиление сигнала уйдёт !
да нет там 5%!!! пермаллой 50Н и в африке пермаллой дурень при хорошем сечении все отлично,железо курит
не насыщай и будет тебе счастье
 

Вложения

  • кривые намаг.png
    кривые намаг.png
    32.3 KB · Просмотры: 72
Вот такой вчера за 3т. купил. Спектр. Двойное моно. Красавчик. Платы на разъёмах, всё удобно чинится и регулируется. Интересно сколько он в восьмидесятых стоил.
1743183252558.jpgIMG_20250328_140608_439.jpg1743183349458.jpg1743183324669.jpg
Интересно придумана защита.
 
Последнее редактирование:
Надежность никакая. Лабухи постоянно таскали выгоревший.
 
"Г", а не красавчик. К платам не подлезешь, жгуты-связки проводов по всему корпусу.
Ну и парочка предвыход-выход в виде КТ801Б-КТ803 то еще дерьмо.
Не текущие по всем переходам 803 практически не встречались, 801 с дикими по нелинейностИ ВАХ.
Кстати. КТ801 встречались в двух вариантах. С микро- и макро- кристаллами.
 
"Г", а не красавчик. К платам не подлезешь, жгуты-связки проводов по всему корпусу...
Почему не подлезешь, вот же они все вынимаются. Сложная доступность только платы селектора входов, в виду их большого количества. Ну и межкаскадные трансформаторы мало пригодны для ремонта.
Ну а лабухи чего только не таскали, сломать могли, даже то что не ломается.
 
На этом усилителе лабухи ни при чем. Он бывало просто так выгорал, просто в режиме покоя. Нужно было только чтобы в розетку был включен. А при включении выключении систематически. Или холодильник включился усилитель сгорел. Или выключился.
 
На этом усилителе лабухи ни при чем. Он бывало просто так выгорал, просто в режиме покоя. Нужно было только чтобы в розетку был включен. А при включении выключении систематически. Или холодильник включился усилитель сгорел. Или выключился.
"Блуждающий" возбуд?
 
На евонных силовиках выходники однотактные изобразил под 6п41с.. Железо 0.35мм, Ш20 Х 50. супер. Вряд ли супер-гипер-сверхлинейники сравнятся в звуке.
 
Последнее редактирование:
Каждому своё.
Не способен сделать сверхлинейник, довольствуйся ламповым однотактом.
 
Последнее редактирование:
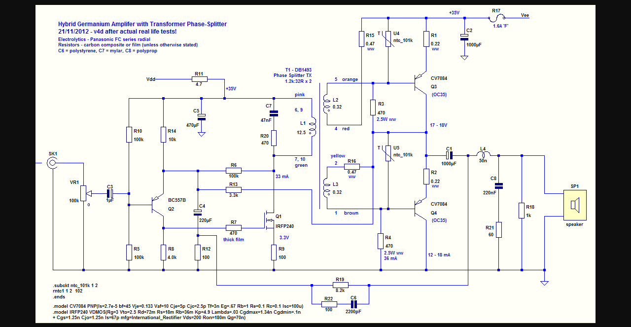
Если вы решитесь сделать усилитель с выходом на германиевых транзисторах с фазоделительным трансформатором, вам может быть интересен опыт британского коллеги: http://livinginthepast-audioweb.co.uk/index.php?p=germanium-amp&idx=45
 
Если вы решитесь сделать усилитель с выходом на германиевых транзисторах с фазоделительным трансформатором, вам может быть интересен опыт британского коллеги: http://livinginthepast-audioweb.co.uk/index.php?p=germanium-amp&idx=45
Капитальный труд, грамотный подход, интересные решения.
Параметры ОС35 неплохие, полоса в ОЭ около 10 кгц.
 
Последнее редактирование:
Что характерно, на выходе этого "тройного гибрида" "единичка" вместо ожидаемой "двойки".
Что и дало вполне ожидаемые "ламповые" характеристики.
На раскачку можно было поставить куда менее мощный МОСФЕТ.
Главное, что он добился того, чего хотел. Усилитель стал основным, звук комфортный, не утомляющий.

chrome_screenshot_1 квіт. 2025 р. 09_02_06 GMT+03_00.png
 
Что характерно, на выходе этого "тройного гибрида" "единичка" вместо ожидаемой "двойки".
Что и дало вполне ожидаемые "ламповые" характеристики.
На раскачку можно было поставить куда менее мощный МОСФЕТ.
Главное, что он добился того, чего хотел. Усилитель стал основным, звук комфортный, не утомляющий.

Посмотреть вложение 130016
В схеме Григорьева трансик обслушивает парочка куриных транзисторов разной проводимости, без могучего ИРФа на радиаторе.

Схема Григорьева из Радио.
 

Вложения

У Григорьева раскачка первички МКТ низкоомная, а у британца сравнительно высокоомная, "однотактная".
С этого решения британец наскреб плюшек в качество звука.
Ну и использовал большой уровень смешения МОСФЕТа во благо - коллекторная нагрузка первого транзистора схемы при непосредственной связи получилась вполне приличная.
 
Последнее редактирование:
У Григорьева раскачка первички МКТ низкоомная, а у британца сравнительно высокоомная, "однотактная".
С этого решения британец наскреб плюшек в качество звука.
Ну и использовал большой уровень смешения МОСФЕТа во благо - коллекторная нагрузка первого транзистора схемы получилась вполне приличная.
Совершенно согласен, схема раскачки проверенная, в разных вариантах.
И про тонкости трансформаторов у обоих авторов вы верно упомянули, я не обратил внимания.
 
С этого решения британец наскреб плюшек в качество звука.
транс после повторителя меньше искажает как по нелинейным искажениям так и по полосе пропускания
повторителем лучше давятся резонансы транса
 
Наверное, истина правильности раскачки МКТ где-то посередине.
Двухтактный повторитель как одна крайность. Раскачка мощным мосфетом не вторая крайность, а ближе к середине.

К тому жа британец ввел первичку МКТ в петлю оос, пусть и мелкой, но таки оос.
Обвязал ее параллельным сглаживающим RC фильтром. Как и положено при работе от "пентодного" источника.
И вообще, у него все оосы, и местные, и общие, сходятся на эмиттере первого транзистора.
 
Последнее редактирование:
К тому жа британец ввел первичку МКТ в петлю оос, пусть и мелкой, но таки оос.
Обвязал ее параллельным сглаживающим RC фильтром. Как и положено при работе от "пентодного" источника.
И вообще, у него все оосы, и местные, и общие, сходятся на эмиттере первого транзистора.
Да. основательный подход ко всему. Напоминает работу дяди Игоря Мешина.. Ювелирка неспешная.
 
подмагничивание сильно вредит в случае пермаллоевого сердечника или тора при обычном железе достаточно даже технологического зазора
 
Чувствительность торов к постоянному подмагничиванию сильно преувеличена.
Но страхи эти имеют под собой вполне конкретное основание - торы, как правило, хронически недомотаны, остается много не использованного места в окне магнитопровода.
Что видно по таблице во вложении.
Из-за специфики ихней машинной намотки. Железо станка требует себе много технологического места в этом самом окне. Что может нивелировать все преимущества торов, как таковых.
Чего нет в "обычных" трансформаторах. В которых все окно можно до упора заполнить проводом и изоляцией.
Но при ручной намотке, виток к витку, челноком, эта проблема устраняется.
На финише остается лишь место для крепежного винта, и его изоляции.
Мало того, это самое главное - при ручной намотке можно, и нужно, увеличить общее количество витков, по сравнению с расчетным значением. Это сместит рабочую точку магнитопровода в безопасную зону малой, "обычной" чувствительности к постоянке, какая характерна для броневых магнитопроводов без зазора.
А все остальные параметры останутся в пределах расчетных значений.
Ко мне едет сердечник-тор для сетевого трансформатора лампового однотактника. Подробно изложу работу над ним.
Главное не забывать, что габаритная мощность любого трансформатора прямо пропорционально ЗАВИСИТ от коэффициента заполнения этого самого окна.
Т.е. мощность трансформатора надо уточнять перерасчетом после его намотки, по фактическому значению Кок.
Кок_.jpg
 
Последнее редактирование:
Статус
В этой теме нельзя размещать новые ответы.

Статистика форума

Темы
3,313
Сообщения
264,542
Пользователи
2,550
Новый пользователь
Александр Н.
Назад
Сверху Снизу