Германиевые УНЧ

Никогда не пробовал таку методу отбора джфетов, если она вообще достоверна.
Всегда старался снять ВАХ по нескольким точкам.
Так как у них не только начальный ток имеет разброс, но и крутизна.
Если будет уместно, приведу ссылку на статью по комплементарным маломощным джфет-транзисторам.

Ту Юджин Кінг.
Це так. Але не обов'язково тригерний захист. Досить одного транзистора і пари резисторів у плече виходу. Струм спрацювання розрахувати краще на 50-70 % максимально допустимого струму колектора вихідних германців. Підійдуть малопотужні ключові транзистори, обов'язково з малою напругою насичення.
 
Последнее редактирование:
как его можно спалить там резистор конский в эмиттере
605 на выходе горят мгновенно при кз,а вот 214,215 редко если есть предохранители плавкие
Всего 10 Ом резистор в эмиттере. И это еще много.
В последнем по времени применении ГТ806 резистор, соединяющий его эмиттер и базу, был всего 2-3 Ома.
Германий, в общем и целом, "не любит" резисторов большого номинала.
С "кремниевым" подходом к нему лучше не соваться.
 
Последнее редактирование:
Если нет надёжной электронной-триггерной защиты, никакая "ОБР" не спасёт не от КЗ, не от перегрузки. Горят любые транзисторы и причем почти мгновенно, увы.
Транзисторы MJW21193 21194 при напряжении питания +-25 В, в усилителе нет защиты, трансформатор 200 Вт, при КЗ нагрузки горит сетевой предохранитель 3 А, транзисторы целые.
 
Всего 10 Ом резистор в эмиттере. И это еще много.
В последнем по времени применении ГТ806 резистор, соединяющий его эмиттер и базу был всего 2-3 Ома.
Германий в общем и целом "не любит" резисторов большого номинала.
С "кремниевым" подходом к нему лучше не соваться.
Драйверу ток покоя понадобится под 100 -150 ма. Но подход верный. Иначе сквозной ток и каюк.
Сам пришел к такому же решению.Когда посмотрел, что творится на верхней частоте.
Но и тут капкан. Ток драйвера зависит от коллекторного резистора, его уменьшить- усиление рухает. Выход- наращивать и резистор и питание драйвера.
 
В последнем по времени применении ГТ806 резистор, соединяющий его эмиттер и базу был всего 2-3 Ома.
нахрен такая ступень усиления???????? нагрузка 8ом))))))))))))))) я ставил 33...68ом полет нормальный
главное при этом напряжение не задирать выше 35...40в
а еще каждая предыдущая ступень тройки должна быть быстрее иначе возбуд очень вероятен,а это значит 404\402 не пригодны для драйвера 806м
 
Последнее редактирование:
Вы не врубились. 10 Ом соединяют эмиттер и базу, как и было сказано выше, а с эмиттера выходного путь не прямо в нагрузку, а на мощный резистор 0,47 Ом.
Предвыход в таком включении, работает на динамическую нагрузку. Его ток уходит большей частью в базу транзистора ВК, а не в нагрузку.

Драйверу ток покоя понадобится под 100 -150 ма. Но подход верный. Иначе сквозной ток и каюк
Таки да.
Но и тут капкан. Ток драйвера зависит от коллекторного резистора, его уменьшить- усиление рухает. Выход- наращивать и резистор и питание драйвера.
Когда включено в виде динамической нагрузки, а не "по-кремниевому", усиление драйвера вполне себе нормальное. Засада, что германий открывается уже с 0,05 В на базе. На таком напряжении .какой там может быть серьезный номинал резистора? Никакой. Приходится изворачиваться.
То ли дело мосфеты, марки IRF, с их 4,5 В напряжения открывания. Совсем другой коленкор.
 
Когда макетировал схему, применил обычный "кремниевый" вариант включения. Естественно, требуемого усиления не получил. Ку был как у безоосника.
Отсылаю к теме усилителя, где драйвер включен на динамическую нагрузку, а предвыход, как обычно.
Можно было и предвыход включить так же. Но этого не потребовалось.
 
слишком сложно ,проще на тошибе сделать тройку
 
Зато спектр чисто "ламповый однотактный", где гармоники выше третьей ниже 0,0003%.
Вторая гармоника 0,1%, третья ниже на 20 дБ.
В полном соответствии с особенностями слуха человека.
Звук чистый, ясный и точный. Поставленная в ТЗ задача была выполнена.
 
Последнее редактирование:
Скорее всего так и есть, это их вклад. Они работают на спектр своей "квадратичностью" ВАХ.
Драйвер дифференциальный, с ОБ, работает на динамическую нагрузку, не вносит практически ничего. Тем более, что там работают очень линейные н-п-н ГТ404 и МП38.
Как и выходные токовые "двойки" повторителей.
Выходные двойки, судя по анализу ВАХ П605 и ГТ806, взаимно компенсируют нелинейность друг друга.
 
Последнее редактирование:
Зато спектр чисто "ламповый однотактный", где гармоники выше третьей ниже 0,0003%.
Вторая гармоника 0,1%, третья ниже на 20 дБ.
В полном соответствии с особенностями слуха человека.
Звук чистый, ясный и точный. Поставленная в ТЗ задача была выполнена.
Каким образом замеряли или опять типа на слух благотворных гармошек ? smile_1 Вот мне понравилось что гармоники выше третьей аж меньше 0.0003 % и наверное на 20 кгц ? Святослав всех заверял что 0.5 % ни один аудиофил не услышит а тут топит за 0.0003 % . _hm_
 
Дядька Бокарев ДК ругает, этот точно в топку, вообще, достало, сколько можно компаратор на вход ставить!
ОУ на таком ДК - та же хуйня, плоский, ужасный звук
ставьте на вход джифет будет звук
 

Вложения

  • основа плюс УН +полевик.jpg
    основа плюс УН +полевик.jpg
    92.5 KB · Просмотры: 121
Когда макетировал схему, применил обычный "кремниевый" вариант включения. Естественно, требуемого усиления не получил. Ку был как у безоосника.
Отсылаю к теме усилителя, где драйвер включен на динамическую нагрузку, а предвыход, как обычно.
Можно было и предвыход включить так же. Но этого не потребовалось.
Да, динамическая нагрузка драйвера на П605 прилично улучшила поведение схемы , хотя на максимальном сигнале сама нагрузка вносила кривули в сигнал.
 
Дядька Бокарев ДК ругает, этот точно в топку, вообще, достало, сколько можно компаратор на вход ставить!
ОУ на таком ДК - та же хуйня, плоский, ужасный звук
Полно тех, кто обожает ДК. Собирал усилители с ДК от входа до выхода. И людЯм нравится.
На вкус и цвет...
 
Полно тех, кто обожает ДК. Собирал усилители с ДК от входа до выхода. И людЯм нравится.
На вкус и цвет...
Я не то чтобы ругаю ДК. просто стараюсь у себя не применять. В ламповых УНЧах он звук высушивает , как -то . А в целом- как сложится. Иногда неплохо получается.
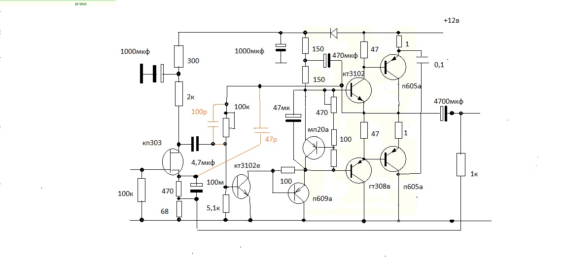
Святославу за его тандем П605-ГТ806 респект, крутое решение. А повторить в точности его Ге-УФа не возьмусь. Мне б чего попроще.
 
при глубокой оос уже не важно ДК или ОИ она уравнивает звучание
для красящих звук усилителей ОИ звучит лучше ДК как и лампа без общей оос(выходная лампа при этом с КО 10....20%)
 
а любители п214, п215 вам советую ставить в драйвер 402\404 а далее дарлингтоны на п605+п215 с малым сопрротивлением в эмиттерах п 605 около 8...10ом вместо одиночных п215 на вч будет на много лучше играть,уйдет песок
 
... говнищем от Иванова картинка 3,которую народ так и тянет повторить
Юра, возможно вы хорошие схемы предлагаете, но от них веет какой-то сыростью..., а нам аматорам, важно упалить при сборке германия как можно меньше деталек. Поэтому выбираются уже проверенные временем, и таки да, довольно примитивные схемки. И не для того чтобы получить лучший в мире звук (на германии это в принципе невозможно, как вы сами понимаете), а чтобы получить ещё один вариант звучания. Если я ничего интересного не услышу, то весь этот германий уйдет на помойку, уверяю вас.
 
но от них веет какой-то сыростью...
как раз наоборот в них учтены и исправлены косяки всяких ивановых и бесликов на схемы которых вас тянет как мух на говно
не собирая ничего а лишь попиздеть вы точно ничего не услышите
 
Юра, возможно вы хорошие схемы предлагаете, но от них веет какой-то сыростью..., а нам аматорам, важно упалить при сборке германия как можно меньше деталек. Поэтому выбираются уже проверенные временем, и таки да, довольно примитивные схемки. И не для того чтобы получить лучший в мире звук (на германии это в принципе невозможно, как вы сами понимаете), а чтобы получить ещё один вариант звучания. Если я ничего интересного не услышу, то весь этот германий уйдет на помойку, уверяю вас.
Уверяю, ничего особенного не услышишь. Лучше сразу на помойку.

Слушай Юаня, он плохого не посоветует.
 
..не собирая ничего а лишь попиздеть вы точно ничего не услышите
Я вас попрошу... Уже всё собрано, надо только тщательно проверить ибо на платке много соплей, а белый дым нам как-бы не совсем приятен...
 

Вложения

  • Макет.jpg
    Макет.jpg
    514 KB · Просмотры: 87
1v07QP0QDE8.jpg.85d951fc630277729c8bfc787ab9153b.jpg

Схемка для германиевых максималистов, Lynx PA93
1. Номинальная выходная мощность на нагрузке 4 Ом: 24 Вт
2. Относительный уровень искажений при мощности -2 дБ от номинальной на частоте 1кГц: менее -86 дБ
3. Относительный уровень шумов и помех: менее -106 дБ
4. Скорость нарастания выходного напряжения: более 15 В/мкс
5. Переходная характеристика: апериодическая
6. Подавление пульсаций по питанию: более 70дБ
Sga9xR4ydng.jpg.0e5ec3f7dce43eeaa2d4ae5990a0e186.jpg
 
Вот сделал каркасы-самое сложное имхо,начну мотать
 

Вложения

  • 17655345394311901069682.jpg
    17655345394311901069682.jpg
    279.3 KB · Просмотры: 57
врешь,не сносит,пробовали)))))может мп42 были со звездой ВП к ядерке адаптированые))) не знаю,,,,стеклянный д2 самое оно))))по эффекту
Проверь еще раз. И МП25 26 обязательно попробуй.
 
нет именно связка лампа трансформатор или транзистор -трансформатор дает особый звук
пред лучше с трансом делать,чего вы так трансов боитесь? мое любимое занятие-намотка транса,не спешно 3 слоя в день,как медитация.... очень затягивает,вы попробуйте
Я очень любил применять трф в гитарных перегрузах, однотактный перегруз с трф в нагрузке, это супер
Да и просто в преампах ставил, с ними гитара звучала интересней, плотней, искристей
Но в УНЧ...хм ...пробовал на выход моста, не суперспец звуковой, но хороший, тесловский, звук меняется становится более округлым, собранным, но это на любителя
Да, есть широкополосные звуковые трф, но стоят немеряных денег, да ещё согласовывать нужно, а нам бы чо попроще, но съедобное 😆
 
1v07QP0QDE8.jpg.85d951fc630277729c8bfc787ab9153b.jpg

Схемка для германиевых максималистов, Lynx PA93
1. Номинальная выходная мощность на нагрузке 4 Ом: 24 Вт
2. Относительный уровень искажений при мощности -2 дБ от номинальной на частоте 1кГц: менее -86 дБ
3. Относительный уровень шумов и помех: менее -106 дБ
4. Скорость нарастания выходного напряжения: более 15 В/мкс
5. Переходная характеристика: апериодическая
6. Подавление пульсаций по питанию: более 70дБ
Sga9xR4ydng.jpg.0e5ec3f7dce43eeaa2d4ae5990a0e186.jpg
Несмотря на то что Linx, коррекция через жопу, без миллера во втором каскаде не обошелся.
 
да нормально миллер с А классом и германием тк ступеньки нет практически,а самый кривой это УН так его миллер и выравнивает за счет параллельной местной оос на вч,зато проблем меньше
с кремнием да,там вк надо больше ровнять от ступеньки и миллер хуже
 

Статистика форума

Темы
3,314
Сообщения
264,670
Пользователи
2,551
Новый пользователь
Dmaren55
Назад
Сверху Снизу