Германиевые УНЧ

Более, БП там же рисовать надо.
Это уже за гранью моего понимания
Зачем совать главный источник помех рядом с чувствительными точками УНЧ для ЭМИ
 
Такий підсилювач дасть величезну фору всим вашим недоробкам.
Жалко, что низкое напряжение- легко сделать "тройку" с внешними транзисторами.
Добавить транзистор спереди и сделать композит:)
 
Жалко, что низкое напряжение- легко сделать "тройку" с внешними транзисторами.
Добавить транзистор спереди и сделать композит:)
Кстати да
ОУ, использовать как готовый неплохой УН с буфером
Поставить на входе Бахсандал, на выходе , прикрутить двойку - параллельник, и может быть неплохо
Тем более,если его использовать только как УН, то можно и питание поднять процентов на 30 -50 я думаю
Ничего ему не будет
А если все это дело в мост, то вообще может быть песня 🙂
 
Последнее редактирование:

Вложения

  • s07689240.jpg
    s07689240.jpg
    26.8 KB · Просмотры: 37
  • TDA7850_cxema.jpg
    TDA7850_cxema.jpg
    152.2 KB · Просмотры: 38
Последнее редактирование:
Видно кто сталкивал с этой схемой,я его полностьб на германии восстановил,при питании 36в 10 ватт .
 
А вот была цель чтоб чисто германий,на кремнии у меня хватает,а на германии всего два,это аккордовский оконечник выкинул пред из него и от мелодии 101.Зачем перемешивать.
 
параметры хуже чисто на германии
 
А вот была цель чтоб чисто германий,на кремнии у меня хватает,а на германии всего два,это аккордовский оконечник выкинул пред из него и от мелодии 101.Зачем перемешивать.
Вы коллекционер самолично собранных УНЧ ?
Не...это не издёвка, просто реально складывается такое впечатление
Я если собираю усилок, то, или для себя, слушать, или отдаю другим на тестирование
Интересно чужое мнение
Но не коллекционирую
 
аналогично... на али свободно купить можно для тех кто хочет с паяльником поработать...:)
главное 7850 купить оригинальную,лучше на авито с разборок ,у оригинала 3к между 3и5 ногой у перемаркированной тда7388 сотни ом
 
Жалко, что низкое напряжение- легко сделать "тройку" с внешними транзисторами.
Добавить транзистор спереди и сделать композит:)
Мікросхема самодостатня, не потрібні їй жодні зовнішні транзистори з композитами.
найкращий результат виглядає якось так


_174__7.GIF
 
Вы коллекционер самолично собранных УНЧ
Я коллекционировал для себя усилители СССР те что я не мог в свое время купить и у нас не было таких они у меня в наличи но с разной схемотехникой исполнения,есть кассетные магнитофоны есть катушечники пору магнитол ,а то что я собрал то почти все распродал люди пользуются,и акустику тоже делал а из акустики моё предпочтение это трехполоски их у меня 4пары,а германий ну окозалась плата от мелодии дорожки целые чтоб не восстановить так пусть будет для разнообразия есть и ламповая стерео радиола Минск 58года,Я ценю старую аппаратуру в ней что есть такое душевное что ли.
 
нет специальной схемотехники "только для германия"
Нет моделе для симулятора, там разброс «плюс- минус» километр
Это уже за гранью моего понимания
Зачем совать главный источник помех рядом с чувствительными точками УНЧ для ЭМИ
нет, не так. А так: понимания нет, от куда помехи.
 

Вложения

  • К174УН7.jpg
    К174УН7.jpg
    644 KB · Просмотры: 48
Влаштувати батл з гурманієм, чи що?
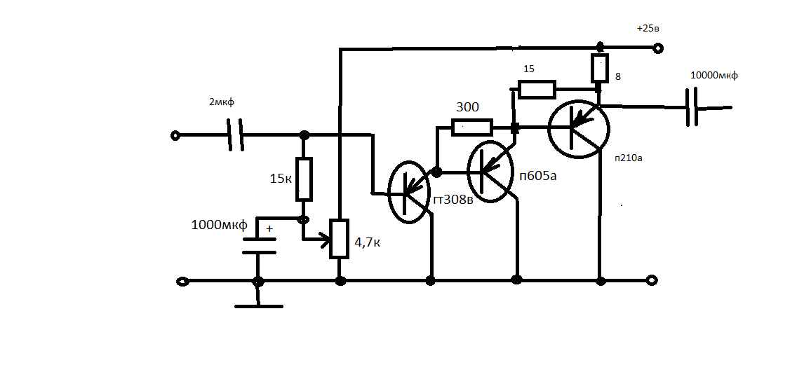
попробуйте как пред к германиевому повторителю,будет А класс с германиевым выходом,микруха тоже из А не выйдет при высокоомной нагрузке,а повторитель звук подкрасит второй гармошкой
повторитель п605+п210
базу повторителя прямо к 12 ноге,С1 не нужен, цобеля тоже убрать
 
Столько вариантов интересных нарисовываются, аж глаза разбегаются...-))
 
попробуйте как пред к германию
Глубокой ООС в этом случае не получить , не даст резистор обратной связи внутри микросхемы R8 =4 k . 4,1,12 - как соответственно выводы для дополнительного PNP германия транзистора - ЭБК питание тогда подавать на 4-ую ногу, но с коррекцией помучаетесь и резистор в эмиттер подобрать
 
Мікросхема самодостатня, не потрібні їй жодні зовнішні транзистори з композитами.
найкращий результат виглядає якось так


Посмотреть вложение 163061
Мой вариант экспериментов с инвертирующим К174УН7
k174un7-invert-72pf-gif.84640

Кому интересно, здесь: https://ldsound.club/threads/sxemotexnika-usilitelej-2021.730/post-258683
полоса по -3 дБ увеличена с 38 до 420 кГц, скорость нарастания с 0,6 до 4 В/мкс
 
главное 7850 купить оригинальную,лучше на авито с разборок ,у оригинала 3к между 3и5 ногой у перемаркированной тда7388 сотни ом
Да, TDA много перемаркированных-подделок не МОСФЕТы ,а про PAL007 мало кто знает , их мало подделывают .
Из несколько десятков не было ни одной подделки ...все мосфеты и между 3 и 5 выводами сопротивление от 2.79 до 2.84 кОм.
 
так повторитель не надо общей оос охватывать,он гармонизатор ,дает звук похожий на лампу
 

Вложения

  • усилитель на германии повт.png
    усилитель на германии повт.png
    14.3 KB · Просмотры: 87
  • повторитель для к174ун7.png
    повторитель для к174ун7.png
    12.8 KB · Просмотры: 95
Последнее редактирование:
Помехи от сатаны , ясен пень
Какие могут быть помехи на 100Гц после вторичной обмотки? А после диодов? А от конденсатора?
Их там нет, нет гармонизатора, не приписывайте, пжл, туда свои предпочтения.
Наловить помехи могут, Генри от шнурков по метру, начнут генерить,.. все как раз наоборот.
 
Какие могут быть помехи на 100Гц после вторичной обмотки? А после диодов? А от конденсатора?
Их там нет, нет гармонизатора, не приписывайте, пжл, туда свои предпочтения.
Если сеть грязная, синус питания срезан, измят, то высокочастотные помехи тоже лезут,кроме 100 Гц
Лучше всего, трф вообще выносить из корпуса, на расстояние 1м и больше
Я так и делаю
Это ещё и удобно, можно менять трф легко и быстро
 
А при чем здесь БП?
Сеть чистить на входе надо, более, самому не срать туда, забанить обратноходы - лампочки из Г., мерзкие светодиоды, линию «для аудио» в щит свою,
говно с ИИП (ни куда не деться) как ПК, монитор, … отдельную.
Это называется «Культура производства», как и тех. безопасности всегда была, лаборатория ни чем не отличается от дома
 
Кабель был забавный, ручная работа. Два проводника параллельно , на расстоянии в пару дюймов, изолированы натуральным материалом, типа шерсти. И все бы ничего. да фонило от этого кабеля могучим фоном . Автор изделия видимо принципиально не признавал экранов, убивающих звук.
 
1. Шунт в источнике сигнала, после ОУ (как защита от дурака, чтоб не спалил от КЗ) - замкнуть.
2. Ящик при нем, как прием, или избавиться от кабеля сильноточного, от кабеля АС. Как? Усь туда заснуть, одни сплошные плюшки.
 
1. Шунт в источнике сигнала, после ОУ (как защита от дурака, чтоб не спалил от КЗ) - замкнуть.
2. Ящик при нем, как прием, или избавиться от кабеля сильноточного, от кабеля АС. Как? Усь туда заснуть, одни сплошные плюшки.
Витиевато, сложновато, поэтому свое выскажу. акустический кабель свить надо чаще. А не гнать до колонок и обратно индуктивности.И помеху грести.
 
А при чем здесь БП?
Сеть чистить на входе надо, более, самому не срать туда, забанить обратноходы - лампочки из Г., мерзкие светодиоды, линию «для аудио» в щит свою,
говно с ИИП (ни куда не деться) как ПК, монитор, … отдельную.
Это называется «Культура производства», как и тех. безопасности всегда была, лаборатория ни чем не отличается от дома
Самый лучший БП на 50 Гц, взять хороший мостовой усилитель ватт на 200 -300, подать на вход с генератора чистый синус 50 Гц, на выходе моста поставить согласующий или повышающий трф ( зависит от нужного питания), и подавать этот чистый синус уже на сам УНЧ ( как питание ессно )
Будет возможность, сделаю
Пока проще от аккумов питать, счас они есть любые и не дорого
 

Статистика форума

Темы
3,315
Сообщения
264,690
Пользователи
2,551
Новый пользователь
Dmaren55
Назад
Сверху Снизу