Германиевые УНЧ

канэшно,а разве не видно? кондерчик коррекции не влез,параллельно резистору оос 1к пикушек 100пф поставить для большей устойчивости
можешь симульнуть искажения 0,01% на 1вт на 6вт 0,1%,но это А класс так что это считай СЛ))) тк гармошки низких порядков как у динамиков
дроссель мотаем проводом 1,5мм до заполнения,можно без отвода
 
Последнее редактирование:
У СЛ гармошки далеко под уровнем шумов !
а оно тут не надо,это на картинке все,ты мне интермоды с микрофона покажи своего СЛ,после АС и сравни с моим и разницы не увидишь))))
 
Это на частоте всего 1000 гц ?
ну это как скорректировать,искажения будут меньше худовских тк на каскад усиления по току больше
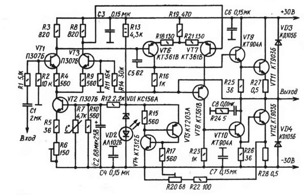
два каскада ОЭ и два ОК все в А у Худа два ОЭ и один ПОЛУповторитель

вот так еще лучше и без кремния)))
маломощный мосфет позволяет поднять напряжение на коллекторе первого транзистора до 4,5.....5в
 

Вложения

  • класс А.png
    класс А.png
    56.3 KB · Просмотры: 98
Последнее редактирование:
На выходе дроссель (автотрансформатор) с подмагничиванием постоянным током.
в ламповых SE транс на много сложнее и тоже с подмагничиванием,при этом выходное лампы высокое,тут выходное очень низкое и дроссель практически не искажает
зато кпд высокий,термостабильность у схемы хорошая за счет двух оос
подключив к отводам можно качать разные сопротивления АС не меняя режимов питания
 
Последнее редактирование:
Черт с вами продал Вегу 101 на ржавом шасси
Кстати упаленная вхлам
3 транзистора п 217а 1982 го года
А Вега 1974-1975 го

Остался электрон 20
И ломо
 
немного доработал еще

если есть 2SK213,,,215 то еще проще можно
 

Вложения

  • класс А.png
    класс А.png
    56.9 KB · Просмотры: 86
  • класс А 2sk213.png
    класс А 2sk213.png
    51.6 KB · Просмотры: 70
если есть 2SK213,,,215 то еще проще можно
К стати, на японских сайтах радиолюбителей дедки типа нас любят такие схемы собирать.Видно их тоже, их родные Сансуи с Кенвудами с нулями и сотней ватт не вштыривают.
 
Я не зря возился года три, сочиняя простую надежную и звучную схему на германии, в А классе, непременно без идиотских квази-шмази комплементарных пар на сопливых МП 40-мп37 или тормозах типа ГТ402-404. И вот сложилась цаца на 4 транзисторах, правда, один входной кремний. без него вся схема жопа с большой буквы Ж. Плюс мои решения по термостабильности. Пшик, ерунда, но работает как надо.
Основа - старинная болгарская книжка , там схема и главная идея. Фирменная, Сименс. Остальное пара пустяков. Радость в том. что на выход ставим. что Бог послал, от дешмана типа п213-215-ASZ1016 - до суперпупера AD167 -AL100 -AL103- 1Т806 .
Тема Ge закрыта. Отдыхаем под райские звуки Ge-Ашника.
 

Вложения

  • IMG_20260126_104338.jpg
    IMG_20260126_104338.jpg
    509.6 KB · Просмотры: 206
Последнее редактирование:
Интересное схемное решение по защите от пробоя Б-Э напряжением превышающим даташит,
использовалось в схеме grundig-sv40.
Думаю что для нежных в этом вопросе транзисторов типа П605 и им подобным
вполне пригодится....
 

Вложения

  • grundig-sv40.gif
    grundig-sv40.gif
    97.7 KB · Просмотры: 188
Интересное схемное решение по защите от пробоя Б-Э напряжением превышающим даташит,
использовалось в схеме grundig-sv40.
Думаю что для нежных в этом вопросе транзисторов типа П605 и им подобным
вполне пригодится....
AD166 сплавные транзисторы, не боятся пробоя обратным напряжением база -эмиттер.
Параметры высокие, усиление приличное. частота предельная высокая. Блеск.
 
AD166 сплавные транзисторы, не боятся пробоя обратным напряжением база -эмиттер.
Параметры высокие, усиление приличное. частота предельная высокая. Блеск.

AD166 Datasheet. Specs and Replacement​

Type Designator: AD166 📄📄
Material of Transistor: Ge
Polarity: PNP

Absolute Maximum Ratings​

Maximum Collector Power Dissipation (Pc): 27 W
Maximum Collector-Base Voltage |Vcb|: 60 V
Maximum Collector-Emitter Voltage |Vce|: 40 V
Maximum Emitter-Base Voltage |Veb|: 1 V
Maximum Collector Current |Ic max|: 5 A
Max. Operating Junction Temperature (Tj): 100 °C

Electrical Characteristics​

Transition Frequency (ft): 1 MHz

Forward Current Transfer Ratio (hFE), MIN: 40

Noise Figure, dB: -

Package: TO3
 

AD166 Datasheet. Specs and Replacement​

Type Designator: AD166 📄📄
Material of Transistor: Ge
Polarity: PNP

Absolute Maximum Ratings​

Maximum Collector Power Dissipation (Pc): 27 W
Maximum Collector-Base Voltage |Vcb|: 60 V
Maximum Collector-Emitter Voltage |Vce|: 40 V
Maximum Emitter-Base Voltage |Veb|: 1 V
Maximum Collector Current |Ic max|: 5 A
Max. Operating Junction Temperature (Tj): 100 °C

Electrical Characteristics​

Transition Frequency (ft): 1 MHz

Forward Current Transfer Ratio (hFE), MIN: 40

Noise Figure, dB: -

Package: TO3
25 кГц в схеме с ОЭ супротив привычных постных 4-5,5 кГц от П4- П213-215.
Сегодня Ашник на ГТ806 смотрел по полосе, до 200кГц на полный сигнал добежал, на уровне 0,7 от максимального - добежал до 300кГц. Меандр на 100кГц-дивной красоты.
 
вопрос не по адресу)))
думаю на пермаллое надо делать 50н,трансики ТОТ-1,ТОТ-2 подойдут
но как оно себя на вч поведет??? имхо проще транзисторы нормальные поставить
 
Последнее редактирование:
думаю на пермаллое надо делать 50н
судя по печатке катушечки махонькие...
хотя у них явно другое назначение, антивозбуд или что то в этом роде.
я имел ввиду этот вариант защиты от пробоя повышенным напряжением - это шунтирование перехода б/э диодами
 

Вложения

  • 23.jpg
    23.jpg
    352.6 KB · Просмотры: 58
Последнее редактирование:
катушки Б_Э шунтируют,надо как минимум 0,1Гн
 
Последнее редактирование:
Вот Ашник германиевый ,схемка и макет.Звучит,чертяка.
В зависимости от того, какие транзисторы, нужно подобрать корректирующий конденсатор к-б П605 , но 100пик обычно достаточно на все случаи.

судя по печатке катушечки махонькие...
хотя у них явно другое назначение, антивозбуд или что то в этом роде.
я имел ввиду этот вариант защиты от пробоя повышенным напряжением - это шунтирование перехода б/э диодами
Совет шунтировать диодами Б-Э нежные на пробой транзисторы есть в журналах.
 

Вложения

  • IMG_20260126_192509_1.jpg
    IMG_20260126_192509_1.jpg
    478.2 KB · Просмотры: 138
  • IMG_20260126_192459_1.jpg
    IMG_20260126_192459_1.jpg
    614.7 KB · Просмотры: 175
Последнее редактирование:
Тема Ge закрыта
Худ(-1))).
Постоянный ток через динамик 50 ма.:(
Нужно шунтировать б-э нижнего выходного транзистора диодом, включённым в обратном направлении.
Там же не помешает терморезистор для термостабилизации тока покоя.
Т2- П609 , Т4- ГТ806. Можно вспомнить старика Гендина:)
Немецкий вариант (ГДР) - чистый германий:)

На выходе- защита (ограничитель тока) . ЕСО1105- туда же. Дроссели(резисторы)- нихромовые.
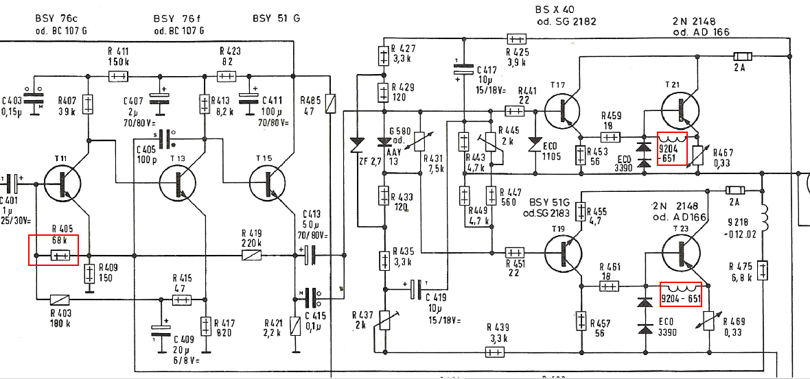
Двухтактные выходные каскады работают с безжелезным выходным каскадом и оснащены двумя высокопроизводительными транзисторами AD 166 в SV 40 и четырьмя в SV 80. Во всех остальных каскадах усилителей используются исключительно современные малошумящие кремниевые транзисторы.:)
Комплементарный драйверный каскад усилителя SV 80 оснащен двумя кремниевыми эпитаксиальными планарными транзисторами: транзистор T17 — pnp-типа, а транзистор T19 — npn-типа.:)
Эмиттерные резисторы R467, R471, R469 и R473 используются в качестве защиты от перегрузки для выходных транзисторов. Для этой цели использовались терморезисторы PTC, которые нагреваются при перегрузке и увеличивают сопротивление. Это снижает выходную мощность усилителя.Отрицательная обратная связь выходного каскада усилителя охватывает все каскады. Она подается на эмиттер транзистора Т11 через индуктор BV 9218-012.02 и резистор R475 и составляет приблизительно 35 дБ. Дроссель предотвращает попадание высокочастотных помех, улавливаемых кабелем динамика, на эмиттер транзистора Т11 через цепь отрицательной обратной связи.
 

Вложения

Последнее редактирование:
Худ(-1))).
Постоянный ток через динамик 50 ма.
Нужно шунтировать б-э нижнего выходного транзистора диодом, включённым в обратном направлении.
Там же не помешает терморезистор для термостабилизации тока покоя.
Т2- П609 , Т4- ГТ806. Можно вспомнить старика Гендина:)
Нет постоянного тока через динамик. У меня иное включение. Вольтдобавка в нагрузку драйвера емкостью портит форму сигнала. Убрал. И так неплохо.
Диод включу, если случится 806й ставить, спасибо, хороший совет!
Позисторы в эмиттер -еще одна добрая подсказка. Но это новый виток поиска и макетирования. На данный момент все работает стабильно без фокусов, звук особенный, выключать не хочется. Ток покоя при включении под ампер, с прогревом возвращается на настроечное значение, 0,9 А.
 
Последнее редактирование:
Конверсійні германці не відносяться до "ніжних".
алеж 605(ті) та 806(ті) сипляться як насіння...
особливо у вихідних каскадах
-----------------------------------------------------------------------
Наименование производителя: P605A
Тип материала: Ge
Полярность: PNP
Предельные значения
Максимальная рассеиваемая мощность (Pc): 3 W
Макcимально допустимое напряжение коллектор-база (Ucb): 45 V
Макcимально допустимое напряжение эмиттер-база (Ueb): 0.5 V
Макcимальный постоянный ток коллектора (Ic): 1.5 A
Предельная температура PN-перехода (Tj): 75 °
============================================================
Наименование производителя: GT806A
Тип материала: Ge
Полярность: PNP

Предельные значения​

Максимальная рассеиваемая мощность (Pc): 30 W
Макcимально допустимое напряжение коллектор-эмиттер (Uce): 75 V
Макcимально допустимое напряжение эмиттер-база (Ueb): 1 V
Макcимальный постоянный ток коллектора (Ic): 15 A
Предельная температура PN-перехода (Tj): 85 °C

 
Последнее редактирование:
алеж 605(ті) та 806(ті) сипляться як насіння...
особливо у вихідних каскадах
Робіть їм захист по струму, і не буде проблем. Всього один транзистор, та два резистори в плече виходу. А в схемі цирклотрону навіть це не потрібно.
 
Робіть їм захист по струму, і не буде проблем. Всього один транзистор, та два резистори в плече виходу. А в схемі цирклотрону навіть це не потрібно.
захист по струму то зрозуміла річ... накшталт цієї схеми
а як щодо перебільшення вхідної напруги Б-Е ???
 

Вложения

  • 22.jpg
    22.jpg
    95.1 KB · Просмотры: 113
Худ(-1))).
Постоянный ток через динамик 50 ма.:(
Нужно шунтировать б-э нижнего выходного транзистора диодом, включённым в обратном направлении.
Там же не помешает терморезистор для термостабилизации тока покоя.
Т2- П609 , Т4- ГТ806. Можно вспомнить старика Гендина:)
Немецкий вариант (ГДР) - чистый германий:)
Поклон вам за прекрасную схемку с важными добавками , теперь можно повторять не опасаясь за выходные транзисторы.

Худ(-1))).
Постоянный ток через динамик 50 ма.:(
Нужно шунтировать б-э нижнего выходного транзистора диодом, включённым в обратном направлении.
Там же не помешает терморезистор для термостабилизации тока покоя.
Т2- П609 , Т4- ГТ806. Можно вспомнить старика Гендина:)
Немецкий вариант (ГДР) - чистый германий:)
И смотрите. В ГДРовской схеме защитный диод D1 стоит внизу, вверху его нет. Потому как емкость в базе нижнего транзистора создает при перезарядке импульсы обратного напряжения Б-Э. От которых диод защищает.

Сейчас есть идейка в выходном каскаде применить AD162 , их достаточно , парных им 161-х мало, можно сделать выход на одинаковых Р проводимости 162-х. И частотные свойства у них добрые.
 
зачем в схемах ad161+162 подбор по бэте?
Кто-нибудь объясните попроще
 

Статистика форума

Темы
3,315
Сообщения
264,728
Пользователи
2,551
Новый пользователь
Dmaren55
Назад
Сверху Снизу