Германиевые УНЧ

Почему унч на транзисторах не дают глубины звука, по сравнению с ламповым унч?
 
Нет их, ввиду ненужности, простенькие схемы на германии из прошлого века уже жёваны, пережёваны, ничего нового на них не сделать, схемок на 6-7 транзасторах, полон интернет.
чуток проще .Вместо AD161-162 пара 703-705
 

Вложения

  • 1764312267332.jpg
    1764312267332.jpg
    264.1 KB · Просмотры: 152
Почему унч на транзисторах не дают глубины звука, по сравнению с ламповым унч?
Потому что низкое выходное сопротивление.
Ламповые повышенным выходным поднимают края диапазона, особенно НЧ участок.
 
Почему унч на транзисторах не дают глубины звука, по сравнению с ламповым унч?
Потому что вы хочите канарейку за копейку и чтобы пела басом.
А заплатите по 30 тысяч за одну 300В и десятку за подбор их в пару, будет вам и ширшина и глыбшина сцены . А не будет- все равно всем будете рассказывать, что она там есть. Бабки-то ввалены.

Потому что низкое выходное сопротивление.
Ламповые повышенным выходным поднимают края диапазона, особенно НЧ участок.
Почему-то добавка к транзисторнику пары-тройки Ом не делает звук ламповым.
 
Это абсолютно верно, но мы никому не скажем, почему. Это большой секрет.
Да с такими транзисторами и усилением, чтобы засвистело, надо ещё постараться:)
Это точно. Но вполне нормальную полосу большого сигнала можно получить и на ГТ703/ГТ705.
Схема и особого подбора этих транзисторов не требует. Что важно, так как их сделано было мало.
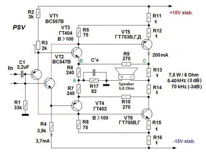
Напомню свежую схему, древние уже оскомину набили.

Троян_.jpg




 
Это абсолютно верно, но мы никому не скажем, почему. Это большой секрет.

Это точно. Но вполне нормальную полосу большого сигнала можно получить и на ГТ703/ГТ705.
Схема и особого подбора этих транзисторов не требует. Что важно, так как их сделано было мало.
Напомню свежую схему, древние уже оскомину набили.

Посмотреть вложение 168006



Не назову ГТ703-705 ну очень низкочастотными. 10кГц в ОЭ это навскидку 400-500кгц в ОБ или ОК. До 40 кгц бегут спокойно .

На схему внимательно посмотрите, как тут стерео сделать?
Вы имеете в виду общую для обоих каналов землю , которая на входе получится ? Ничего. Решим иначе. Есть запасной вариант.
За подсказку вам поклон.
ПС. Начинал макетить именно в варианте с однополярным питанием и средней точкой . Но такая схема давала выраженный фон с питанием без стаба. Значит, верну однополярку.
 
10 кГц в ОЭ как-то маловато будет. Если бы 20 кГц, не назвал бы их очень низкочастотными.
Повторителями добегут до 40 кГц.
Подтяжкой С*к, в схеме выше, и больше 70 кГц можно вытянуть. Не пробовали, не понадобилось.
 
10 кГц в ОЭ как-то маловато будет. Если бы 20 кГц, не назвал бы их очень низкочастотными.
Повторителями добегут до 40 кГц.
Подтяжкой С*к, в схеме выше, и больше 70 кГц можно вытянуть. Не пробовали, не понадобилось.
За стабильность схемы поклон кремниям в раскачке.
Схемка красивая, изящная, просто и лаконично. И если пишете, что Шиклай сработал до 40 кгц, значит, задача выполнена по максимуму.
 
Там еще одна "хитрость" в схеме. Раскачка плеч ВК производится транзисторами противоположной полярности. Происходит взаимная компенсация разных по характеру ВАХ n-p-n.и p-n-p структур.
Сплавной n-p-n германий картинно линеен, p-n-p чуть менее.
Впрочем, и диффузионный n-p-n высоколинеен. Взять те же ГТ311.
 
На схему внимательно посмотрите, как тут стерео сделать? Два источника питания?
Два питания бюджет не вытянет. И так все по минималке.
Обойдусь банкой по выходу и нагрузкой в землю. Заодно вольтдобавку можно через динамик пустить, убрав конденсатор.
 
Впрочем, и диффузионный n-p-n высоколинеен. Взять те же ГТ311.
А сколько будет у ГТ311 Uce max? Даже на технологическом запасе по Uce усилители только для шептофонов.

Да с такими транзисторами и усилением, чтобы засвистело, надо ещё постараться:)
Свистят и еще как. Стасик в своем чудовище с коррекцией справиться не смог, чтобы прихлопнуть по максимуму петлевое, поставил JFET.
 
А кто-то отменил каскодную схему включения?
Один хрен, ничего не выйдет. В активном режиме ГТ311 работают до Uce не более 9 В. При большем напряжении переход в лавинный режим. В общем выгорание или искажения. Если только ГТ311 использовать в ОЭ с малым Uce, а в ОБ применить что либо у чего Uce побольше. Но проблема в том, что германиевых ВЧ NPN у которых Uce хотя бы 30 В в природе не существует, технологически невозможны, электрофизические свойства германия не позволяют. Можно конечно зарядить в ОБ сплавные МП37, но от паразитных емкостей никуда не денешься. В общем рациональнее народный КТ315 применить, результат будет гораздо лучше и по полосе, и по искажениям. И скорректировать проще.
 
Последнее редактирование:
1768718176024.png


что-то типа такого - каскодировать германий кремнием
чтобы получить малые искажений ступеньки при малом токе покоя
 
в ОБ ставим джифет 2 SK170 и цепи смещения не нужны
 
в ОБ ставим джифет 2 SK170 и цепи смещения не нужны
А на кой херес все эти страдания? Германий отправляем туда где ему место - в мусорку или музей. И пользуем кремний.
 
ну германий неплох для нч канала,бас действительно интереснее,я в свое время переделал германиевый усь п215 на комплементар кт816\817 и действительно звук не тот был на нч,нет той мягкости но это давно было в эпоху Шушурина
 
Один хрен, ничего не выйдет. В активном режиме ГТ311 работают до Uce не более 9 В. При большем напряжении переход в лавинный режим. В общем выгорание или искажения. Если только ГТ311 использовать в ОЭ с малым Uce, а в ОБ применить что либо у чего Uce побольше. Но проблема в том, что германиевых ВЧ NPN у которых Uce хотя 30 В в природе не существует, технологически невозможны, электрофизические свойства германия не позволяют. Можно конечно зарядить в ОБ сплавные МП37, но от паразитных емкостей никуда не денешься. В общем рациональнее народный КТ315 применить, результат будет гораздо лучше и по полосе, и по искажениям.
Как выход – ставить два последовательно включенных гт311, но это не точно.
 
На початку доісторичних 80х в певних колах була мода зрізати кришку корпусу, аби кристал було видно, і носити , зокрема К140УД1, на лацкані в якості прикраси. Або бойової відзнаки. ;) А що, і золота вдосталь і блищить.
Сьогодні СВЧ ГЕрманій заслуговує лише на місце на вітрині музею.
 
Полностью (чисто) германиевые усилители- это миф 60-70х или спорт (сейчас, как гонки на собачьих упряжках))).
В Лине1956 стояли выходные транзисторы на 5 кгц (примерный аналог П215-215). Зато в УНе и фазоинверсном каскаде на 30 мгц.
Их не догонишь:) ГТ402-404 были более-менее подходящие (и единственные из отечественных). 601-605 на выходе можно использовать только "в упряжке". В фазоинверсном каскаде их использовали с кремнием П701А.
В буржуйских усилителях использовали хорошую (но слабую) комплементарную пару AD161\162, а в мощных квазикомплементарных AL100-103, AD166(167). Так что. выбор был ограничен.
Маломощный кремний внедрили сразу после начала массового производства ВС107-109.
 
Эту схему можно назвать как усилитель для телефонов на стероидах.Основа схема Крылова из Радио 70-х.Она там на гт402 и 404.
Пара 703 -705 показала себя достойно,летит до 50 кгц,меандр красивый.В данном виде ток покоя заведомо невелик, просто проверить и настроить режимы. Накрутить ток покоя и убрать еле видимую на десятках кГц точку на синусе, намекающую на ступеньку-дело ближнего будущего.
Кстати,П605 в драйвере летит за Мегагерц.Без мощных транзисторов получится роскошный пред.
ГТ402 вместо 605-го быстренько зализал уголок на меандре, сам меандр асимметричный по нарастанию и спаду . Не то.
Минус в этой схеме один но жирный. Нет ООС по постоянному току, симметричное ограничение сигнала возможно только с одним значением напряжения питания. Отстроено все под +28 вольт. Такая схема. Под другое питание нужно подстраивать резистор в истоке полевичка.
Пусть будет, в копилку ее.
 

Вложения

  • IMG_20260118_140352.jpg
    IMG_20260118_140352.jpg
    497.4 KB · Просмотры: 169
  • f.1976-04.061.jpg
    f.1976-04.061.jpg
    481.2 KB · Просмотры: 147
Последнее редактирование:
Эту схему можно назвать как усилитель для телефонов на стероидах.Основа схема Крылова из Радио 70-х.Она там на гт402 и 404.
Пара 703 -705 показала себя достойно,летит до 50 кгц,меандр красивый.В данном виде ток покоя заведомо невелик, просто проверить и настроить режимы.Кстати,П605 в драйвере летит за Мегагерц.Без мощных транзисторов получится роскошный пред.
А каким образом середину будет держать на выходе?
 
Последнее редактирование модератором:
А каким образом эта хреновина середину будет держать на выходе? С божьей помощью?
Удивляюсь. Как только можно всякую дрянь откапывать.
один вопрос - искажения ступеньки у германия меньше, чем у кремния?
при одинаковом токе покоя
1768737890235.png
 
один вопрос - искажения ступеньки у германия меньше, чем у кремния?
при одинаковом токе покоя
Посмотреть вложение 168053
ты упёрся в ступеньку однако вторую сторону медали игнорируешь, может ступенька и меньше, зато германий из за дерьмовых частотных свойств сильнее искажает форму сигнала.
да и вопросики к твоим моделькам германия в симуляторе - немалы.
 

Статистика форума

Темы
3,315
Сообщения
264,717
Пользователи
2,551
Новый пользователь
Dmaren55
Назад
Сверху Снизу