Германиевые УНЧ

БезООСый к автору, пусть расскажет...
Мне неинтересно.
Юра, если усь звучит без ос это же сказка!
Да без ос, а вот эти тоже без ос и прекрасно звучат. Видимо на базе одной из схем собрали москвичи свой 300 ватный.
Источник 1
Источник 2
c3.jpgd3.jpgs3.jpg
 
Последнее редактирование модератором:
Юра, если усь звучит без ос это же сказка!
Да без ос, а вот эти тоже без ос и прекрасно звучат. Видимо на базе одной из схем собрали москвичи свой 300 ватный.
Источник 1
Источник 2
Ох... Полный набор того, за что я был обруган на днях. Дифкаскад с каскодом, источники тока... Но у меня все это хозяйство хотя бы охвачено ООС. Хотя... именно из-за этого тапки сейчас полетят с другой стороны... )) (шютка, если чегоsmile_1)
 
Что то я не втыкаюсь, Юра вы начальник форума? Что ви всё Якаете? Эта тема называется "Германиевые УНЧ" а не спец Юра со своим Я.
Юрий Робертович, на АПе открыта важная тема "О перспективах форума", вот может там как раз вашего веcкого словечка и ждут как аксакала аудио. Судьба может решается... :)

 
Последнее редактирование:
Ну, хотя-бы помните, кто эту ветку открыл?
По циклотрону - НЕ МОЁ, это понятно?
 
Смешно, простите хозяин, более не нарушу ваш покой в ней.
 
Я на Ап давно положил, там своя мафия...
Просто у меня своё мнение, и почему должен тут же кричать, ура, Никитич нашел?
 
Юра ты открыл тему, согласен, накидал картинок с мурзилок, согласен, но ты дорогой забыл что ресурс общий и читают многие. Следующий раз тёмку называя правильно, МОЁ, а всем кто не согласен МОЛЧАТЬ! Совсем с ума выжил, макни грамм 200 что ли, может добрее станешь. Будь здоров!
 
Совершенно спокоен, слушаю Джерри Ли Люис. МОЛЧАТЬ! ни кому не говорю, согласен, бываю иногда резким, судьба сложная...
 
Германиевый циклотрон с Дийаудио на 806 звучит весьма неплохо, мне удалось послушать с год назад, потому и "замутили" темку с коллегами на СИТах. Но у нас должно быть проще заметно.
Автору однотактника на германии я верю, мы с ним долго общались на тему такого усилителя, но я отказался из-за дороговизны проекта. Инженер он знающий и "уши" вокруг есть для оценки.
 
Джеймс Пеннбейкер и подобные, защищают степени, и их мнение ровно ничего не значат. Погода, жарко, холодно, звук, цвета, понятия субъективные. Поэтому - "я думаю", "по моему мнению", говорит о том, что человек воспринимает лично. Заканчивайте уже.
Ситуация куда более драматичная, когда на графиках доказывается преимущество некоего включения , которое на деле мало что дает либо звук делается хуже. Или на простую и красивую схемку навешивается гирлянда из ржавых консервных банок. зато с умным видом.
 
Последнее редактирование:
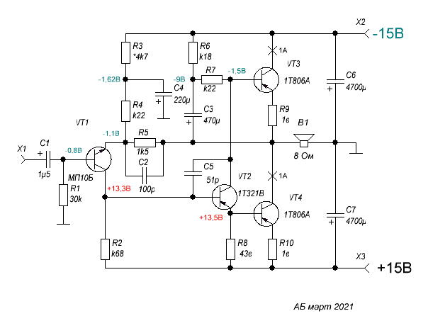
Нарисовал "чистовой вариант черновика" усилителя Худа на германии с термостабилизацией.
Ток покоя выходных транзисторов (1 А) задается резистором R26*.

hood_stab.jpg

Ожидаемые параметры:
Pвых ном = 10 Вт (Uп = ±18 В, Rн = 8 Ом)
Кг ≤ 0,15%

Влияние источника тока в коллекторной цепи драйвера на усиливаемый сигнал сведено к минимуму благодаря конденсатору C5 (внутреннее сопротивление источника тока по переменному току шунтируется выходным сопротивлением усилителя и сопротивлением нагрузки). Фактическим сопротивлением нагрузки драйвера по переменному току является резистор R12 (43 Ом). Возможно, я заблуждаюсь на этот счет. Но в процессе моделирования была выявлена четкая зависимость амплитуды токов коллекторов выходных транзисторов именно от сопротивлений резисторов R9 и R13. Одинаковые амплитуды токов получаются только при условии равенства R13 = R9. Иначе коэффициенты усиления плеч получатся разными.

В качестве примера привожу осциллограммы токов выходного каскада при R13 = R9 = 43 Ом:
Снимок экрана в 2021-04-14 03-19-55.png

и при увеличении R13 до 100 Ом:
Снимок экрана в 2021-04-14 03-18-43.png

Причем это в равной степени справедливо и для оригинальной схемы Худа с резисторами в качестве нагрузки драйвера, и для варианта с источником тока. В то же время, сопротивление резистора, включенного между конденсатором вольтдобавки и "-" источника питания влияет на ток покоя, но при этом не оказывает никакого влияния на симметрию коэффициентов усиления плеч. Не меняет этого соотношения и замена данного резистора источником тока. Странно, что в попавшихся мне описаниях усилителя Худа этому факту не придается значения. Исключать конденсатор вольтдобавки ни при каких обстоятельствах нельзя, т.к. нормальная работа усилителя без него невозможна.

Выбор составного транзистора Шиклаи для ИТ обусловлен отсутствием германиевого n-p-n транзистора с параметрами на уровне П605: у ГТ705 низкая граничная частота, а у ГТ404 вдобавок еще и малая рассеиваемая мощность.

Диод VD1 защищает транзистор VT8 (П605) от возможной переполюсовки на пиках сигнала или при переходных процессах. Диод VD2 защищает эмиттерный переход VT8 от обратного напряжения в тех же условиях (для всех конверсионных транзисторов семейства П60х Uбэ обр макс = 0,5 ... 1 В). При нормальной штатной работе усилителя VD1 открыт, а VD2 заперт, при этом они не влияют на работу каскада.
 
Последнее редактирование:
Вот, я думаю)) звук что-то не такой как был (Худ Александра). На предыдущей ПП конденсатор питания состоял из двух - Ничикон FG 3300 и KZ 1000, а на нынешней поставил один, Ничикон PW 4700. Слушал-слушал - как-то не очень. Подпаял снизу KZ и все заиграло! Вот и оценивай
Ещё дядя Паша Пыжэ отметил особое звучание полумостового включения нагрузки между этажами банок, когда пропадает влияние марки кондёра на звук.

Интересная схемка, кривой перевод:
"Привет всем,
подтверждаю, что есть что-то хорошее добавлено к звуку с буфером выходной мощности Ge. В настоящее время я использую эту версию (quadro-darlingto) с динамиками PMC EB1i, и это был первый раз, когда я услышал действительно реалистичные (детализированные, хорошо разрешенные) басы из этих динамиков. Выходное сопротивление этого буфера NoGNFB составляет 17 миллиОм, что невозможно с любым Si. Выходной конденсатор должен быть около 100 000 мкФ, а не только 10000 мкФ. Подобный выходной импеданс, достигнутый благодаря GNFB, дает другие, менее реалистичные басы. Каскад усиления напряжения выполнен на лампах 6п15п (EL803) в пентодном режиме. Поскольку у него есть выходная крышка, входная крышка в схемах буфера может быть снята."
Тема начинается с другой схемы, почитайте с гугл-переводчиком, всего 2 страницы.
Источник
очередная херятина на повторителях. Для секты свидетелей животворящего повторителя с веги.
Басы он услышал, блин. От раздемпфированного динамика. Мог бы резистор включить за пятак.
 
Худ классика, сейчас слушаю
А заработает у Олега, БОЛЬШОЙ ВОПРОС?
 

Вложения

  • IMG_1829.jpg
    IMG_1829.jpg
    131.9 KB · Просмотры: 451
2,2ком и есть, просто не исправил, сорри...
 
Ещё дядя Паша Пыжэ отметил особое звучание полумостового включения нагрузки между этажами банок, когда пропадает влияние марки кондёра на звук.
Это давным-давно в старых помощах радиолюбителю было. Помню как удивился попробовав вместо последовательной ёмкости.
 
Ещё дядя Паша Пыжэ отметил особое звучание полумостового включения нагрузки между этажами банок, когда пропадает влияние марки кондёра на звук.
"На предыдущей ПП конденсатор питания состоял из двух - Ничикон FG 3300 и KZ 1000, а на нынешней поставил один, Ничикон PW 4700. "
Это я про конденсатор питания, на вашей схеме Худа 4 ревизии 4700. И он тут на звук повлиял.
А это вы имеете ввиду, вместо минуса подключить как в АБ1? Интересно. Можно попробовать.
 
"На предыдущей ПП конденсатор питания состоял из двух - Ничикон FG 3300 и KZ 1000, а на нынешней поставил один, Ничикон PW 4700. "
Это я про конденсатор питания, на вашей схеме Худа 4 ревизии 4700. И он тут на звук повлиял.
А это вы имеете ввиду, вместо минуса подключить как в АБ1? Интересно. Можно попробовать.
 

Вложения

  • Ge AB 01.GIF
    Ge AB 01.GIF
    11.2 KB · Просмотры: 539
Александр,я правильно понял, что на схеме ПЛАВАЮЩЕЕ питание по Акулиничеву используется?
 
Саша, поскольку э-литов 4600мкф*25в только два, но зато SPRAGUE, поэтому классически.
 
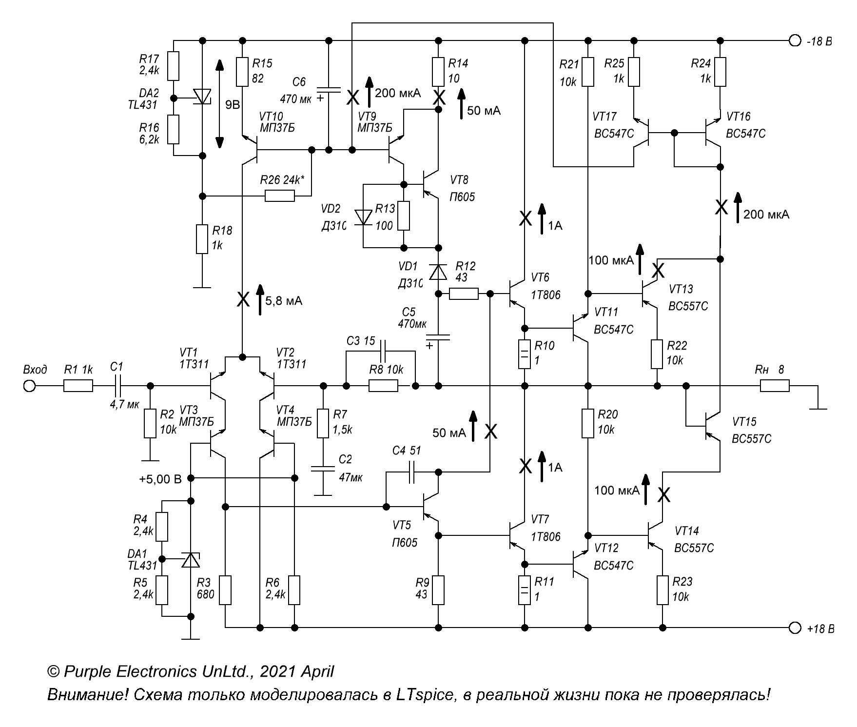
Александр, а в Вашей схеме оба плеча одинаково качают при таких номиналах резисторов? В симуляторе равенство размахов коллекторных токов получается только при условии равенства R7 = R8 (нумерация по Вашей схеме). Идеально работает именно только при R7 = R8 = 43 Ом. Обнаружил этот нюанс, потому и интересно стало, так ли оно в реальной жизни.

Если Вам не трудно, гляньте, пожалуйста, при случае осциллографом на эмиттерных резисторах.
Худ классика, сейчас слушаю
А заработает у Олега, БОЛЬШОЙ ВОПРОС?
Как усилитель - склонен полагать, что заработает. А вот как при этом будет играть, а также будет ли стабилизировать, и насколько хорошо - тут только практика является критерием истины.
был регулятор уровня на резисторных оптронах АОР 104 Б кажись. В Радиве. И без всяких реле.
А были ещё круче, с лампочкой микро, и фоторезистором, звать ОЭП-1 ОЭП-2. Там резисторы круть, темновое мегаомы, световое сотни Ом.
Прочитал в теме по РГ на Ардуино. И вернулась мысль, которая смутно крутилась у меня в голове недельку-другую назад: а как у них с рассеиваемой мощностью? Если источник тока смущает благородных донов - может, вместо него резисторный оптрон поставить на управление током в схеме Худа? ОЭП-2 особенно близок к желаемому. Хотя все равно, пару штук в параллель воткнуть придется. Один явно не сдюжит.

А, пардон. Уже увидел: I вых макс = 9 мА. Маловато будет. Даже вдвоем :(
Ну, тогда вот такое изделие - M996011B. R = 400 Ом при 100 лк, P = 200 мВт. Параллелим 2 штуки и светим на них в меру потребности. PDF с даташитом пристегнул.
 

Вложения

Последнее редактирование:
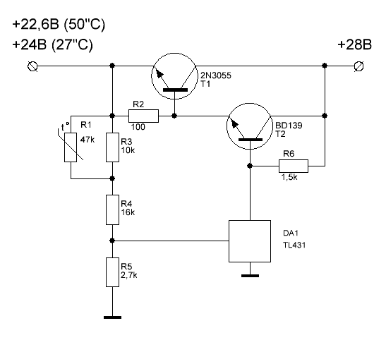
Просчитывал питание для Худа с терморезистором, плохо получалось, так как терморезистор при включении его в делитель напряжения при нагревании уменьшает свое сопротивление, соответственно увеличивается ток через него и происходит терморазгон. Пришлось применить микросхему TL431, с ней ток цепи терморезистора стабилизирован. Моделирование классической схемы показало чтобы ток при 27 градусах окружающей среды остался такой же при 50 градусах нужно снизить напряжение питания с 24 В до 22,6 В.
Термозависимый стабилизатор для усилителя.GIF

P.S. Для германия по модели получилось нужно снижать до 21,5 - 22 В, в обратной полярности вместо TL431 применил КТ3107 + стабилитрон 2,7В в эмиттере, Силовые транзисторы ГТ806 + П605, немного изменить резисторы в цепи терморезистора.
P.S.2 yes1111 в схеме тоже есть TL431, может просто тоже применить цепочку с терморезистором, вместо кучи транзисторов?
 
Мне было интересно именно стабилизировать ток покоя. Поскольку некоторое время назад здесь речь заходила о том, что это якобы либо невозможно от слова "вообще", либо практически невозможно. Вот я и решил проверить, выполнима ли данная миссия.

А если речь идет только о термокомпенсации, то способов таковой имеется множество. Один из них - это терморезистор в базовом делителе источников тока. Был у меня такой вариант некоторое время назад: терморезистор или цепочка с терморезистором в позиции R14 по схеме в посте #715.
 
SLAMI !Насколько я понял по Худу прочитав все эти моделирования,расчёты,и практические опыты.То,как не прискорбно но по всей видимости Юрий Робертович прав,говоря,что усилитель не подвержен терморегуляции особенно германиевый,или это будет сделать на много сложнее ,чем тупое увеличение площади МЕДНЫХ радиаторов с автоматическим слежением температура - обороты вентилятора.Тем более что сейчас есть вентиляторы с хитрыми подшипниками ,шумом в 16 дБ и ресурсом в 150000 часов..Лично я остановился на этом варианте.
Сложность (как я понял) заключается в том,что изменения тока нужно производить синхронно и одновременно в трёх точках схемы.Если мы будем регулировать что-то одно(я имею ввиду стандартную схему),например напряжением питания-ток покоя,то там ноль на выходе уплывает,меняется режим драйвера.Потому,что всё это происходит НЕПРОПОРЦИОНАЛЬНО питанию.
YES1111 это поборол в теории,возможно и на практике всё будет хорошо.Но усилитель в пол мегагерца, и мы его начинаем обматывать "гирляндами"-вдруг свистанёт? И потом,решения которые он использует (дифф каскад,ИТ)обязательно улучшают измеряемые показатели , но почти всегда проваливают тест на прослушку в сравнении с оригиналом.
Когда Худ начал делать "ревизию" в 95-Х годах.Его коллеги на ЭВМ высчитали,что на выход нужно поставить дарлингтоны (марку не помню),и тогда искажения рухнут до тысячных.Что они и сделали в натуре.Заявленные расчитаные характеристики подтвердились,НО! Звук стал заметно хуже...
 
YES1111 это поборол в теории,возможно и на практике всё будет хорошо.Но усилитель в пол мегагерца, и мы его начинаем обматывать "гирляндами"-вдруг свистанёт?
От гирлянд вряд ли свистанет. Все довески находятся вне сигнальных цепей. Более вероятно, что от них начнет хлопать на инфранизкой частоте. Но и это вполне разрешимо. Про звучание сейчас ничего не скажу, это собирать и слушать надо.
 
Последнее редактирование:
SLAMI !Насколько я понял по Худу прочитав все эти моделирования,расчёты,и практические опыты.То,как не прискорбно но по всей видимости Юрий Робертович прав,говоря,что усилитель не подвержен терморегуляции особенно германиевый,или это будет сделать на много сложнее ,чем тупое увеличение площади МЕДНЫХ радиаторов с автоматическим слежением температура - обороты вентилятора.Тем более что сейчас есть вентиляторы с хитрыми подшипниками ,шумом в 16 дБ и ресурсом в 150000 часов..Лично я остановился на этом варианте.
Сложность (как я понял) заключается в том,что изменения тока нужно производить синхронно и одновременно в трёх точках схемы.Если мы будем регулировать что-то одно(я имею ввиду стандартную схему),например напряжением питания-ток покоя,то там ноль на выходе уплывает,меняется режим драйвера.Потому,что всё это происходит НЕПРОПОРЦИОНАЛЬНО питанию.
YES1111 это поборол в теории,возможно и на практике всё будет хорошо.Но усилитель в пол мегагерца, и мы его начинаем обматывать "гирляндами"-вдруг свистанёт? И потом,решения которые он использует (дифф каскад,ИТ)обязательно улучшают измеряемые показатели , но почти всегда проваливают тест на прослушку в сравнении с оригиналом.
Когда Худ начал делать "ревизию" в 95-Х годах.Его коллеги на ЭВМ высчитали,что на выход нужно поставить дарлингтоны (марку не помню),и тогда искажения рухнут до тысячных.Что они и сделали в натуре.Заявленные расчитаные характеристики подтвердились,НО! Звук стал заметно хуже...
А вот верю. дарлингтоны обвалят полосу выходного каскада, устойчивость нарушится, придется обвалить полосу драйверу, со всеми тяжкими. В итоге. вместо Мегагерц имеем сотню кГц как у паршивого усилителя из проигрывателя.
 
Несколько странное и неоднозначное впечатление, ИМХО. Начали, вроде бы, как за здравие. Но вот когда автор перешел к проводам...

Вообще, сколько ни читаю позднего Лихницкого (R.I.P.), так до сих пор и не могу для себя решить, что же это было такое: возрастные изменения, от коих никто не застрахован, или же троллинг 80-го уровня? Особенно впечатлило про волшебные конденсаторы из Третьего Рейха, и про их влияние на тонкую структуру окружающих их прочих компонентов усилителя :unsure:
 
Последнее редактирование:
Нестандартно мыслить нужно и жить, а то превратились все в роботов что и добивается мировое правительство.
 

Статистика форума

Темы
3,307
Сообщения
263,659
Пользователи
2,548
Новый пользователь
Александр Н.
Назад
Сверху Снизу