Германиевые УНЧ

А если просто питать весь усилитель от источника стабильного тока? Не пинайте только.
 
А если просто питать весь усилитель от источника стабильного тока? Не пинайте только.
Не пинаю, отнюдь. Может, это всего лишь дурная привычка с моей стороны, но мне представляется как-то понятнее и правильнее питать усилитель фиксированным и заранее известным напряжением при условии стабилизации потребляемого им тока, нежели источником тока, напряжение на выходе которого будет гулять в непонятных и плохо предсказуемых пределах. А вместе с ним - номинальная выходная мощность, к примеру.
 
Да вроде не было проблем с напряжением. Надо будет измерить при случае.
 
А программа показывает на сколько изменился спектр с диф.каскадом и без?Я правильно понял,что диф. нужен в этой схеме для "держания " нуля на выходе, когда Q9 и Q10 начнут изменять протекающий через них ток ?
 
Дифкаскад позволяет вообще сделать стабильным и предсказуемым нуль на выходе, независимо от любых дестабилизирующих факторов (напряжение питания, температура, замена элементов и т.п.). Спектрам, которые рисует LTspice, я бы не слишком доверял. Тем более, что модели транзистора, хоть сколько-нибудь приближенного к 806-му или 813-му, у меня нет. А использованные за неимением других 2N242 намного ближе к П21х. Спектры на них - ну, сами понимаете.
 
Последнее редактирование:
Это понятно,но в данном случае важны не цифры, а тенденция спектра .
 
Дать 40 вольт да через 10 Ом. И проблема ухода тока решена. А насколько решена- можно спросить у Его Светлости Симуля? заодно этот балластный резистор убивает пульсации питания в ноль.
 
Дать 40 вольт да через 10 Ом. И проблема ухода тока решена. А насколько решена- можно спросить у Его Светлости Симуля? заодно этот балластный резистор убивает пульсации питания в ноль.
Может быть, проверить не могу на практике. А симуль в этом отношении весьма условен. Мне решение задачи стабилизации тока покоя показалось интересным по той простой причине, что в данной ветке неоднократно высказывалось мнение, что применительно к схеме Худа она якобы невозможна. Вот и потратил ночь, чтобы прикинуть: возможна, или нет. Если да, то как.
 
А если просто питать весь усилитель от источника стабильного тока? Не пинайте только.
А если взять импульсник, и перед усилителем добавить R-C-R-C? Питание там стабильное. Я в процессе проб использовал 2 ИБП по 150 вт, так от них ни фона, ни других нехорошестей не заметил. Так бы и оставил, да аксакалы заплевали. Сейчас с трансформатором, но кажется то же самое, только габариты больше.
 
Когда макетил схему ЛХ, увидел такой эффект. до 20-24 вольт схема вообще холодная. На 30 уже предел, нагрел феном- уходит в разнос. Значит, либо напругу уменьшать с прогревом, либо току не позволять расти, от питания.

А если взять импульсник, и перед усилителем добавить R-C-R-C? Питание там стабильное. Я в процессе проб использовал 2 ИБП по 150 вт, так от них ни фона, ни других нехорошестей не заметил. Так бы и оставил, да аксакалы заплевали. Сейчас с трансформатором, но кажется то же самое, только габариты больше.
Схема Худа, шоб вы знали, сверхширокополосная. убегает за мегагерцы. И вся срань от импульсника полезет в схему, разным путем. Наплодит интермодуляции , где сможет, а морщиться от звука-вам.
 
Схема Худа, шоб вы знали, сверхширокополосная. убегает за мегагерцы.
А поколдовать с R-C-R-C шунтами, керамикой и тп... Не? Это я к стабильному питанию. Вообще-то прямого сравнения не проводил, но на слух то же самое. Для экспериментов шикарная весчь! Фона нет, а когда с трансом все на столе в беспорядке, фончик бывает, приходится двигать.
 
дело привычки, холодок всегда от этих импульсников. Хорошие типа MeanWell - за трешку убегают по цене. А дрять нет желания применять.
 
дело привычки, холодок всегда от этих импульсников.
То есть, если на Москвич поставить двигатель от... т.е. хорошие конденсаторы между ИП и УНЧ положения не исправят? Хотя недавно, на Аудио портале штудировал тему Худа, там ставили ИБП, и один "ламповый" форумчанин был в восторге. Но, собственно трансформатор у меня стоит, а осциллографа нет, так что доверимся авторитетам.
 
Это понятно,но в данном случае важны не цифры, а тенденция спектра .
Прогнал, что было.

1) Без ДК:
Снимок экрана в 2021-04-11 21-17-26.png
Снимок экрана в 2021-04-11 21-17-10.png
Кг = 0,4% (Pвых = 4 Вт, Rн = 8 Ом)

2) С ДК:
Снимок экрана в 2021-04-11 21-19-02.png
Снимок экрана в 2021-04-11 21-27-51.png
Кг = 0,18% (Pвых = 10 Вт, Rн = 8 Ом)
(Спектр представляется какой-то чушью. Но что нарисовало - то нарисовало)

3) С ДК и стабилизацией тока покоя:
Снимок экрана в 2021-04-11 21-31-15.png
Снимок экрана в 2021-04-11 21-34-01.png
Кг = 0,19% (Pвых = 10,5 Вт, Rн = 8 Ом)
Когда макетил схему ЛХ, увидел такой эффект. до 20-24 вольт схема вообще холодная. На 30 уже предел, нагрел феном- уходит в разнос. Значит, либо напругу уменьшать с прогревом, либо току не позволять расти, от питания.
Вот именно по этой причине и затевал всю свистопляску - чтобы ток покоя постоянно отслеживать и прочно держать в узде. А БП при этом не трогать. По крайней мере, попытка мне была интересна.
 
Последнее редактирование:
Люди колдовали с LCR в разных вариантах ,получалось всё только хуже.Единственное ,на чём остановились -это 5-6 витков выходного провода на ферритовом кольце наруж. диаметром 6-7см.НО! сегодня хорошо,а завтра начнёт усил подсвистывать ,он ведь широкополосный.Лучше перестраховаться и на линейном питании делать,как говорит Александр.
 
Запросто. Германиевые модели все самопальные (т.е., непонятно, откуда взятые). И 2N242 на выходе. Причем тоже левые.
 
YES1111! Попробуйте в симуле лучше этот недогерманий сменить на 2SA1302 при токе в 1А они больше на 1Т806 похожи ,может и спектры будут правдоподобнее

 
Есть такой. И вроде бы, как не самопальный. Одна беда: кремний. По постоянному току чушь получится. Примерно, как если бы КТ818 туда воткнуть, что ли. Попробую, но не раньше ночи. Сейчас с супругой кино смотрим.
 
Итак, по просьбе трудящихся заменил выходные транзисторы на 2SA1302:
Снимок экрана в 2021-04-12 01-15-25.png
Вах! Какой харощий схэма!!!
Снимок экрана в 2021-04-12 01-16-03.png

От замены выходных 2N242 на 2SA1302 (германия на кремний, на секундочку!) режимы вообще практически не поменялись! Ток покоя уменьшился аж на 5% - с 1,00 до 0,95 А:
Снимок экрана в 2021-04-12 01-16-38.png

Токи в схеме стабилизации - источники тока по отдельности, и суммарный ток на входе токового зеркала:
Снимок экрана в 2021-04-12 01-18-00.png

Спектр гармоник Кг = 0,15% (Pвых = 10,5 Вт, Rн = 8 Ом):
Снимок экрана в 2021-04-12 01-54-30.png

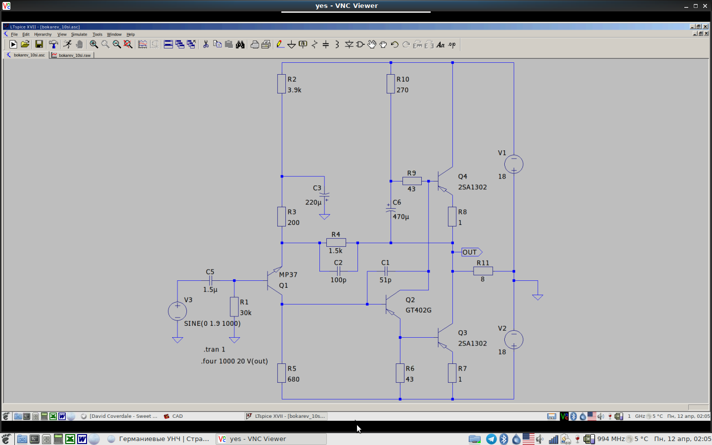
Ну, и для сравнения поглумился над исходной схемой (без ДК на входе, резисторы вместо источников тока, но с 2SA1302):
Снимок экрана в 2021-04-12 02-05-37.png
Снимок экрана в 2021-04-12 02-10-00.png
Снимок экрана в 2021-04-12 02-10-22.png

Спектр гармоник:
Снимок экрана в 2021-04-12 02-12-52.png
Кг = 0,28% (Pвых = 10 Вт, Rн = 8 Ом).
Вначале производит впечатление полного бреда. Но если грамотно сделать ему обрезание (например, на уровне -70), то как знать:
Снимок экрана в 2021-04-12 02-15-24.png
Кстати, спектр "навороченного" варианта, с ДК и стабилизацией тока покоя, обрезанный по уровню -70, выглядит так:
Снимок экрана в 2021-04-12 02-26-19.png
Кг = 0,15% (Pвых = 10,5 Вт, Rн = 8 Ом)

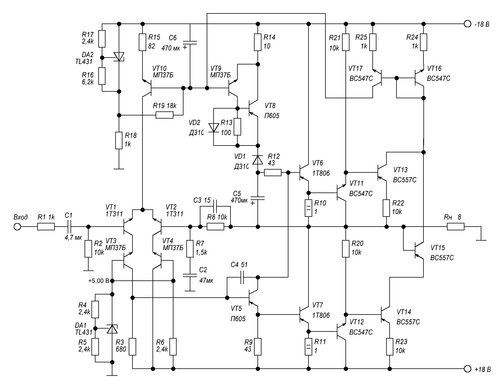
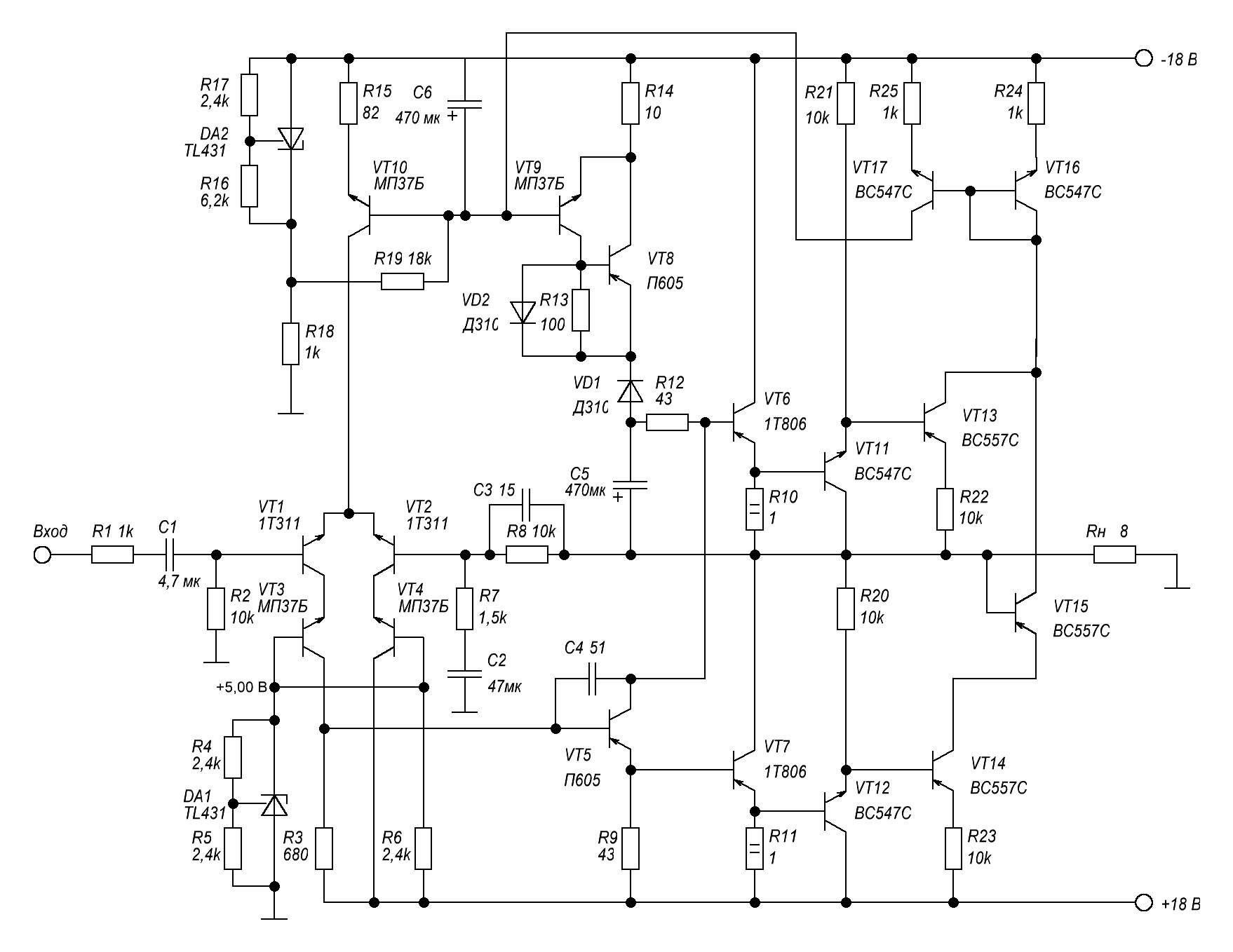
И в заключение привожу спектры самого "навороченного" варианта усилителя - с каскодным ДК на входе (1Т311 + МП37Б). Базы МП37Б подключены к ИОН +5 В (U2 TL431).
Снимок экрана в 2021-04-12 03-11-43.png
Снимок экрана в 2021-04-12 03-12-01.png
Кг = 0,11% (Pвых = 10,5 Вт, Rн = 8 Ом).

Достоинством этого варианта является то, что он сохраняет устойчивость при уменьшении корректирующей емкости C2 в 10 раз, с 150 до 15 пФ. Услилитель не возбуждается даже при полном отсутствии C2. Вариант с простым ДК на МП37Б склонен к подвозбуждению при C2 < 75 пФ.

P.S. Напоминаю, пока мы не утонули в спорах и обсуждении ожидаемого звучания: все вышеприведенные игрища - это всего лишь симулятор, не более того!

P.P.S. По имеющимся на сегодня данным, вот такую штуку хочу смакетировать, при появлении попутного ветра:
hood_stab.jpg
 

Вложения

  • hood_stab.jpg
    hood_stab.jpg
    214.8 KB · Просмотры: 303
Последнее редактирование:
К источникам тока в роли нагрузки всегда отношение прохладное. если хуже не сказать.
Мало , что частотные свойства хуже, выходное выше, так ещё и мощность на кристалле пляшет за период . В хвосте у дифкаскада понимаю такое решение, а дальше- нет.
 
Без источников тока пока что не вижу способа управлять режимом этой телеги, увы. Подскажите пассивный электрически управляемый резистор с сопротивлением в сотни Ом и рассеиваемой мощностью хотя бы в пару Вт - я с радостью его туда внедрю и замкну петлю стабилизации тока покоя через него, вместо источника тока в нагрузке драйвера. Ну, а выкусывать транзисторы с платы и заменять их перемычками или резисторами всегда легче, чем добавлять. Такое мое скромное мнение.

Сделать сначала по максимуму, а потом постепенно упрощать, слушать и сравнивать. Думаю как-то так. Кстати... практически любой усилительный каскад - это тоже источник тока. Так что не всегда он бывает столь ужасен, как его малюют.

На роль Прометея или мессии никогда не претендовал, не страдаю столь тяжкими расстройствами. Слава Богу. Более того, никогда не специализировался именно на звукотехнике. Поэтому по многим специализированным вопросам (та же акустика, например) спорить просто не возьмусь, сначала просто почитаю книги и послушаю грамотных людей. А попробовать - почему бы и нет? Получится хрень - постараюсь понять и исправить. Пойму, что исправить нельзя - "видларизирую" ее молотком, и буду писать потом внукам на форумах, что вот - попробовал так-то и так-то, но оно взлетело криво по таким-то причинам. По-моему, нормальный процесс.
Блажен, кто верует, ИМХО
Верую я только во Всевышнего и в закон сохранения энергии. А это так... просто интересуюсь, не более того. Но за отзыв спасибо.

Кстати... (поправьте меня, если я заблуждаюсь): в данной схеме источник тока в коллекторной цепи драйвера фактически используется только как регулирующий элемент системы стабилизации тока покоя выходного каскада. По сигнальной цепи его влияние на работу схемы сильно нивелируется за счет ПОС через конденсатор C5. Таким образом, выход источника тока, как мне представляется, по переменному току фактически шунтирован выходным сопротивлением усилителя и сопротивлением нагрузки. А в роли реальной нагрузки драйвера по переменному току выступает резистор R12 (43 Ом).
 

Вложения

  • hood_stab.jpg
    hood_stab.jpg
    214.8 KB · Просмотры: 195
Последнее редактирование:
oleg29ryba, питать Худа от импульсника - категорически НЕТ, если хотите слушать просто музыку, а не "музыку" гармоник.
 
oleg29ryba, питать Худа от импульсника - категорически НЕТ, если хотите слушать просто музыку, а не "музыку" гармоник.
Та не питаю я от него. Запускаю, пробую, а потом в корпус с трансформатором. Тока разницы что-то не услышал. Интересно было про большие емкости после ИБП - не хренакнет ли?
 
Худа от импульсника - категорически НЕТ
Сегодня может и нет.....от примитивных. Резонансные ИБП появились. Вы с ними делали? Для них Худ как специально создавался.
До Худа всё цифровое от ИБП запитано, причём от самых простеньких, начала эры ИБП. Забываем это напрочь. Только выходной каскад табу.
 
Наработался с импульсниками на работе, дома классика жанра, сил. трансформатор 50гц, выпрямитель, фильтры
 
Интересная схемка, кривой перевод:
"Привет всем,
подтверждаю, что есть что-то хорошее добавлено к звуку с буфером выходной мощности Ge. В настоящее время я использую эту версию (quadro-darlingto) с динамиками PMC EB1i, и это был первый раз, когда я услышал действительно реалистичные (детализированные, хорошо разрешенные) басы из этих динамиков. Выходное сопротивление этого буфера NoGNFB составляет 17 миллиОм, что невозможно с любым Si. Выходной конденсатор должен быть около 100 000 мкФ, а не только 10000 мкФ. Подобный выходной импеданс, достигнутый благодаря GNFB, дает другие, менее реалистичные басы. Каскад усиления напряжения выполнен на лампах 6п15п (EL803) в пентодном режиме. Поскольку у него есть выходная крышка, входная крышка в схемах буфера может быть снята."
Тема начинается с другой схемы, почитайте с гугл-переводчиком, всего 2 страницы.
Источник
 

Вложения

  • Ge Power Buffer v.1.JPG
    Ge Power Buffer v.1.JPG
    71.4 KB · Просмотры: 384
БезООСый к автору, пусть расскажет...
Мне неинтересно.
 
Ну, 4-каскадный 1-тактный повторитель с активными нагрузками в виде ИТ на ПТ с p-n переходами. Характерная односторонняя кривизна амплитудной характеристики постепенно накапливается в четырех каскадах, создавая преобладание столь милой слуху автора 2-й гармоники. Как-то так я чувствую это изделие.
 

Статистика форума

Темы
3,307
Сообщения
263,634
Пользователи
2,548
Новый пользователь
Александр Н.
Назад
Сверху Снизу