Германиевые УНЧ

Это хорошо. Но позисторы и током греются. Или Вы специально подберете их именно так, чтобы ток в цепи стабилизировался, наподобие бареттера?

Ладно, пока что прошу прощения - не буду сегодня больше ничего умного делать, спать сильно хочется. Накопилось за несколько ночей.
Именно током разогреваются, потом ограничение тока, потом отключка , если перегрузка по току. Но нужно попасть в номинальный ток. А летом с разогревом ток покоя точно не улетит в зашкал.
 
Худ - НЕТ термокомпенсации, уже устал повторять.
 
YAMAHA NS-1000 спокойненько работает с моим старым двухтактником на 6П14П - 15 Вт, и никаких "раскачек" ей не нужно. Усилителю уже 17 лет, так и работает, бедняга... Даже лампы не менял знакомый за все это время.
Хорошо,отвечу по другому.Всё познаётся в сравнении.Найдите человека с KLipsch CornwaLL желательно с динамиками на НЧ от Боба Критиса. Подключите свой двухтакт ламповый,к ним и поймёте всё про свою Ямаху и усилитель. А за одно и поймёте меня,что я хотел сказать.Результат будет примерно такой: усилитель останется,а Ямаха уйдёт к другу,который у вас её давно клянчит и вам завидует.Я уже это проходил.
Что будет дальше-тоже могу рассказать если интересно...


Худ - НЕТ термокомпенсации, уже устал повторять.
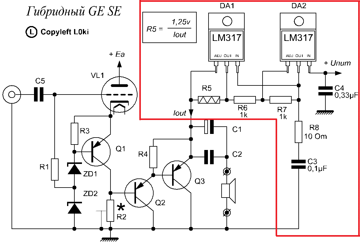
У кого-то была интересная идея несколько постов раннее: питание сделать стабилизированным с терморезистором в цепи стабилизации. Или Лм-ки в режиме токовой стабилизации как АБ предлогал.
 
Последнее редактирование:
:) Человек же чего то добивался smile_27
 

Вложения

  • Gibrid_GE_SE_v3.1.gif
    Gibrid_GE_SE_v3.1.gif
    29.9 KB · Просмотры: 482
Последнее редактирование:
Меня сегодня вот это умиляет :) А вдруг?
 
Последнее редактирование:
Еще на одной ЛМ сделайте, вообще круто
 
Оно и так на положительной полуволне фактически на ней и работает. Вот интересно было бы посмотреть на параметры LM317 - в частности, в режиме источника тока, - с ростом частоты. Выходное сопротивление, диапазон выходного напряжения, сопутствующая этому делу нелинейность...
Худ - НЕТ термокомпенсации, уже устал повторять.
Навскидку вижу пару-тройку способов компенсации, либо даже стабилизации тока. Полтора из них я здесь уже озвучивал. Красивой реализации пока что не вижу только - так, чтобы не стыдно было людям показать. Чтобы обвязка не получилась сложнее самого усилителя. В пользу возможности говорит то, что усилитель работает в классе A - т.е., что средний ток через каждый из выходных транзисторов не зависит от входного сигнала. И больше того - сумма даже мгновенных значений токов выходных транзисторов есть величина постоянная. Отсюда и думаю плясать. Поправьте меня, если я заблуждаюсь.
 

Вложения

  • Снимок экрана в 2021-04-04 03-34-24.png
    Снимок экрана в 2021-04-04 03-34-24.png
    143.4 KB · Просмотры: 261
Последнее редактирование:
Хватило бреда на Апе про врезанную в катоды выходного каскада на 6п6с LM317 и заявлению, что это решение автоматически выравнивает токи по плечам и можно забить на разброс ламп. Что на деле строго наоборот и если вывести лампы на предельные токи , то одна из них раскалится, вторая пойдет отдыхать в тенёк.
 
Так она там напряжение или ток стабилизировала? Хотя, если и ток, то суммарный. По отдельному истиочнику тока в каждый катод - да, выровняет, насколько я понимаю.
 
Одна ЛМка на два в одну кучу катода. По схеме ИТ. Автор дико обиделся, считая. что он как Прометей, людям огонь принес. а те рыло воротят.
 
Никитичу. Про усилок на двух деталях.
Таких схем Воробьев, на Веге, с десяток постил, местные посоны кивали головами, харашо, однако.... Вот та, которая соответствует усилу на 2 деталях.
 

Вложения

  • PowerAmp_BUK455_SE_V4.gif
    PowerAmp_BUK455_SE_V4.gif
    10.9 KB · Просмотры: 501
Худ всего 20 деталек, а с 1969г держится в числе первых, кто понимает
 
Кстати тесты, вполне приятный звук:
"Запись велась на линейный вход звуковой карты через делитель с выхода однотактного фантома, нагруженного на 25АС033. Выходная мощность около 8 Вт на канал, тонкомпенсация отключена,
источник сигнала - Steinberg UR12, записывающая карта имеет параметры, на порядок лучше чем теституемый усилитель. Запись вроде программой Audacity 24/96, точно не помню, делал летом
2019. Проверял через ушной выход Steinberg UR12 на SENNHEISER HD 280 Pro, колонки звучат заметно лучше. Поэтому не уверен что эти тесты отражают звуковую картину, которую дает фантомный выходной каскад."
https://yadi.sk/d/V5uI9wPUEMfO8g
Описание усилителя
 
Последнее редактирование:
Худ всего 20 деталек, а с 1969г держится в числе первых, кто понимает
Мы в 1982 году на заводе увидели схемку Худа в нашей книжке про импортные схемы, ну, А класс, и чо? Всего-то 10 ватт: Фи, подумаешь.....А вот и подумаешь.
 
Саша, первая книжка Василева была 1977г

Вот
 

Вложения

  • Зарубежные усилители mrb0928_002_.jpg
    Зарубежные усилители mrb0928_002_.jpg
    65.2 KB · Просмотры: 297
Кстати тесты, вполне приятный звук:
"Запись велась на линейный вход звуковой карты через делитель с выхода однотактного фантома, нагруженного на 25АС033. Выходная мощность около 8 Вт на канал, тонкомпенсация отключена,
источник сигнала - Steinberg UR12, записывающая карта имеет параметры, на порядок лучше чем теституемый усилитель. Запись вроде программой Audacity 24/96, точно не помню, делал летом
2019. Проверял через ушной выход Steinberg UR12 на SENNHEISER HD 280 Pro, колонки звучат заметно лучше. Поэтому не уверен что эти тесты отражают звуковую картину, которую дает фантомный выходной каскад."
https://yadi.sk/d/V5uI9wPUEMfO8g
Описание усилителя
зВУК волшебной красоты, но что такое фантом однотакта , нагруженных на колонки, это выше понимания. Можно для папуаса и понятнее?

Саша, первая книжка Василева была 1977г
Да, она. Там ещё и телефонник в А классе, с дифкаскадом
 
Была у меня такая книга в те времена, а может и сейчас где то есть. Есть и в электронном виде, кто будет скачивать измените расширение на djvu, иначе сюда никак не закачать.
Из книги собирал колонки на 4ГД-4, приставки для электрогитары и цветомузыки, а до Худа дела не было, собирал из других источников на советских транзисторах.
 

Вложения

Последнее редактирование:
Никитич! Я тоже на него засматривался - по всем канонам должен петь,и благодаря трансу и безООС-ности там выше третей гармоники вообще не должно быть.Хозяин усилителя говорит ,что сравнивали по звуку с 2000 Ямахой,а это топовый аппарат ,и он Ямаху нахлобучил,в принципе что не удивительно,т.к. тракт ОЧЕНЬ короткий.

Александр,да название не продумано,но от этого суть не меняется.
 
Александр вопросы автору под клипами.
А я сижу бошку ломаю, как мне записать звук издаваемый колонками. Просто микрофон измерительный включить - чутья у него мало не то слово, а электретником с предом и усилением Загребельный пользуется, вытребовать обратно скоро не получится.
Но слушая запись, откровенное ощущение, что это НЕ КОЛОНКИ. Нет комнаты нет эха. гулкости , ничего нет . Видимо, писано с клемм усилителя, а не из воздуха паред колонками. Поэтому такой офигенный звук, но по сути обман народа.
 
Он же описал как записывал, какой же это обман. Не ищите подвохов, "чуйка" должна срабатывать, как будет петь и будет ли.
 
Усилитель в самом деле интересный и продуман вмелочах, все класс. разве что похвалы лампе 6с6б не разделю, серая и скучная, как и её сдвоенная версия 6н16б. Куда интереснее 6с7б-в или 6н17бв.
Сама идея применить на выходе обычные полевики ИРФы заслуживает внимания, респект автору. И заведена ООС в исток через секцию выходника, как в Кводе. Супер.
Ну и КПД разумеется огромный. не сравнитьс моим АБ1.
Мотать неохота. а так, глядишь.....
 
Хорошо,отвечу по другому.Всё познаётся в сравнении.Найдите человека с KLipsch CornwaLL желательно с динамиками на НЧ от Боба Критиса. Подключите свой двухтакт ламповый,к ним и поймёте всё про свою Ямаху и усилитель. А за одно и поймёте меня,что я хотел сказать.Результат будет примерно такой: усилитель останется,а Ямаха уйдёт к другу,который у вас её давно клянчит и вам завидует.Я уже это проходил.
Что будет дальше-тоже могу рассказать если интересно...

Да нет у меня Ямахи, зачем? А Клипши я не люблю. Готовые АС, как и готовые усилители мне давно не интересны, уровень не тот.
 
Вы меня опять не поняли.Зайду с другой стороны.Многие купят одну хорошую и дорогую акустику и тулят её ко всему.Т.к. вы привели пример конкретно Ямахи1000,и пушпула 15Ваттного.Я эту технику слушал и говорю уже конкретно,Ямаха эта не для лампы и не для маломощного усилка хотя петь будет и вроде не плохо если с другими не сравнивать.А Корнваллы наоборот просят лампу и мощную с транзистором плохо.Акустика бывает на столько не стыкуется с усилителем,что даже прибываешь какое-то время в недоумении,когда у других классно поёт. Ямахе 1000 нужен усилок от Ямахи 2000. или Onkyo A-7090 или Маранц PM17.Но не JLH .Худу нужна AR3,подобные Фишеры ,Изофоны на альнико ещё лучше на самарий-кобальте,тогда и звук будет,причём живой,а не как мертвечина из Ямахи.
 
Неиграющие ни в трындец колонки попадались часто. И незвучание там настолько яркое, что испуг за свой усилитель, что с ним случилось.
 
У меня нет опыта подбора кривости к другой кривости, кроме Аудионота, спорить не буду.
 
Почитал книжку Васильева. Попутно с удивлением обнаружил, что целые разделы по акустике оттуда запятая в запятую списаны Терещуками в их "кирпич" (Справочник радиолюбителя) образца 1981 года, вместе с картинками. Интересно, ссылки на источник там хотя бы есть? Или в те годы не заморачивались над такой мелочью?
 
Ну так книга Зарубежные радиолюбительские конструкции а не Васильева, что им ссылаться на эту книгу а на первоисточник обязаны. Или я не понял?
 
Да нет, там именно компиляция Васильева перепечатана дословно. Я сам в шоке был. Страницы 25 - 34, далее 42 - 46. Местами с легкими и несущественными сокращениями. Но без каких-либо изменений.

Итак, попытался придумать стабилизацию тока к усилителю Худа на германии. Насколько смог себе представить - она должна работать и поддерживать ток покоя выходных транзисторов на уровне 1 А. Если в чем-то оказался неправ, либо чего-то не заметил и не учел - поправьте и подскажите. На истину в абсолюте никогда не претендовал, не имею такой привычки. А за любую конструктивную критику и здравые идеи буду искренне благодарен. К сожалению, не могу сейчас проверить это сооружение в железе.

Что добавилось по сравнению с предыдущим вариантом?
Снимок экрана в 2021-04-11 18-27-59.png
Я исходил из того, что усилитель Худа работает в классе A. Это подразумевает, что оба выходных транзистора непрерывно находятся в активном режиме, а сумма токов через них есть величина постоянная и равная току покоя. Соответственно, можно отследить эти токи, выделить их постоянную составляющую и стабилизировать ее.

Для отслеживания токов выходных транзисторов служат управляемые источники тока (ИТ) на транзисторах Q11 и Q12 совместно с резисторами в цепях их эмиттеров (R18 и R19). Включенные перед ними повторители на транзисторах Q6 и Q7 компенсируют падение напряжения Uбэ транзисторов Q11 и Q12, обеспечивая линейную зависимость тока коллектора каждого из них от мгновенного значения тока эмиттера соответствующего выходного транзистора.

Номиналы эмиттерных резисторов R18 и R19 выбраны из такого расчета, чтобы току эмиттера выходного транзистора 1А соответствовал ток управляемого источника около 100 мкА. В динамике это выгдядит следующим образом:
Снимок экрана в 2021-04-11 18-54-23.png
Первая осциллограмма - это токи выходных транзисторов Q3 и Q4.
Снимок экрана в 2021-04-11 18-56-41.png
А это - соответствующие им токи транзисторов Q11 и Q12.

Для устранения влияния разности напряжений Uкэ на работу источников тока дополнительно введен каскад на транзисторе Q15, база которого подключена к выходу усилителя. Благодаря этому, оба источника тока работают в близких условиях, что повышает точность работы схемы.

Далее токи обоих источников суммируются на входе токового зеркала на транзисторах Q13 и Q14 (суммарный ток при этом имеет почти постоянную величину около 200 мкА с небольшими пульсациями, представленными в основном 2-й гармоникой входного сигнала):

Снимок экрана в 2021-04-11 19-04-30.png
Зеленая и красная осциллограмма - это токи ИТ Q11 и Q12, а синяя - ток через транзистор Q13 (на входе токового зеркала).

Далее этот ток отражается с коэффициентом, равным 1, транзистором Q14, и вычитается из тока, заданного ИОН на U1 с напряжением около 9 В относительно источника питания -18 В и резистором R15, уменьшая тем самым токи ИТ на транзисторах Q9 и Q8, Q10 и как следствие - уменьшая ток покоя выходного каскада. Остаточные пульсации отфильтровываются конденсатором C8.

Да - понимаю: отнюдь не верх изящества. Но это просто первая пришедшая в голову реализация, представляющаяся мне принципиально достаточно корректной, и при этом работоспособной на практике. Будет просто замечательно, если кого-нибудь эта попытка сможет натолкнуть на более элегантное решение.
 

Вложения

Статистика форума

Темы
3,307
Сообщения
263,634
Пользователи
2,548
Новый пользователь
Александр Н.
Назад
Сверху Снизу