Германиевые УНЧ

мне интересней что из прямого германиевого р-n-р имеет нормированный шум при адекватном рабочем напряжении?
 
МП39Б (он же МП13Б в военном виде), МГТ108Д, ГТ109М, ГТ305В, ГТ308В и Г, ГТ309Б и В, вся серия ГТ310, ГТ322А, Б, В, все ГТ328, ГТ346, ГТ376А, П422, П423.

Информация из справочника А. И. Аксёнова.
 
Но их почему-то быстро сняли с производства.
Среди "обратных" тоже полно малошумящих.
 
В УНЧ нормированные по шуму НИ к чему, лучше Uбк смотрите
Хороши мп15и, в и-нете бывают, и мп16б
 
где логика ? или я чего то не понимаю?
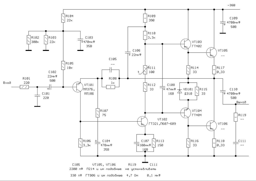
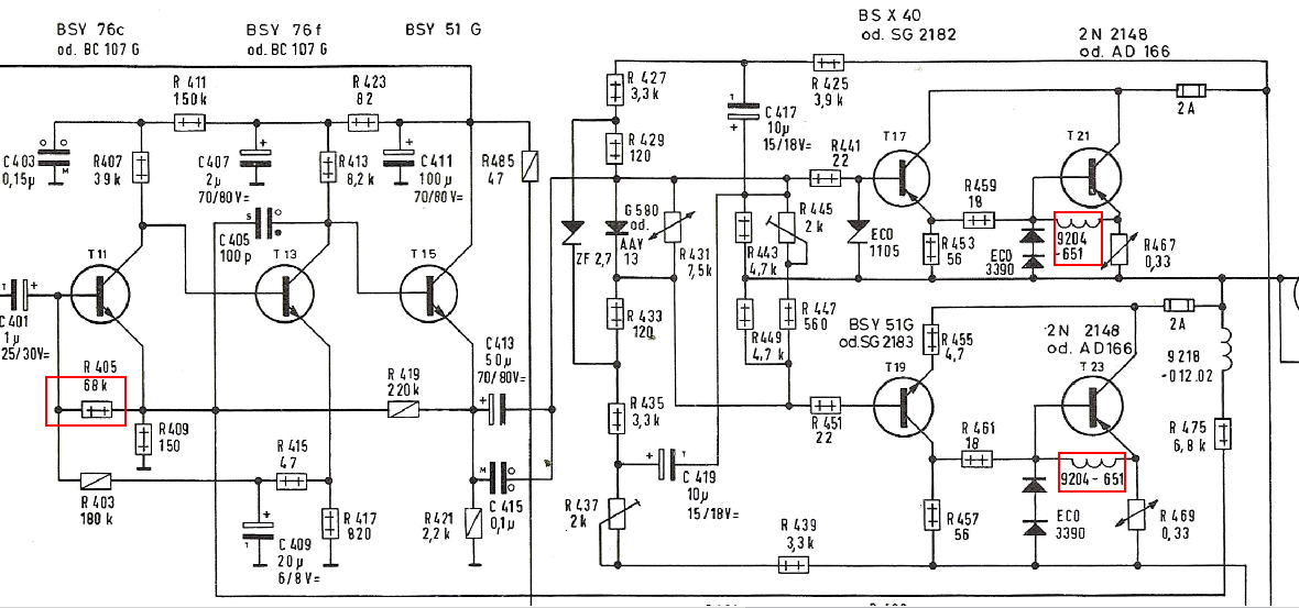
назначение R12 понятно - термостабилизация тока покоя , назначение R8 не совсем понятно , видимо чтобы половина питания стояла прочно (в дальнейшем кстати его убрали).
но непонятно почему эти термостабилизируещие элементы ВО ВСЕХ Аккордах и Вегах 101 стояли на плате , вдали от того , что может греться???(фото где с телками указано их расположение)
давно еще курочил ради корпуса под ламповик Вегу 101 , так там вообще ММТ-8 воткнули прикрутив их к деревянному корпусу.
как это вообще работало ?и ведь работало ....

и вопрос -бонус . в руководстве по настройке указано , что резистором R7надо установить половину питания на выходе (тут все ясно). а резистором Р5 , выходную мощность 6вт на 8 ом.... это как ? это ж оос ... я правильно понимаю, что им надо выставить просто максимум на выходе без искажений ? ну и заодно сделать каналы одинаковыми по уровню выхода ....а уж сколько получится -столько Ватт и получится .
 

Вложения

  • akkord001s17.jpg
    akkord001s17.jpg
    309.6 KB · Просмотры: 510
  • изображение_2021-07-07_180615.png
    изображение_2021-07-07_180615.png
    115.2 KB · Просмотры: 533
Последнее редактирование:
Кус в ООС, точно. 6 Вт на 8 Ом это будет 6,93В действующего или +/- 9.84В амплитудного. А сколько при этом на вход подать - посмотрите в руководстве.
 
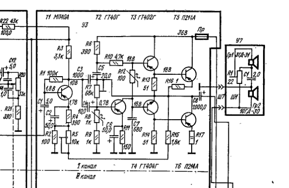
Павел, гораздо лучше схема Корвета, Маяка,Тоники и под.
Корвет - на п214 и -36в
УНЧ мага Тоника-210.png


Еще хорошая схема
Ge-Amp.jpg
 
Последнее редактирование модератором:
Здравствуйте всем

Leak стерео 30​

Хотел бы поспрошать про него.
Тут один человек
их существенно переделывает.
Насколько оно важно?
Мне например
Гитару, и музыку причём не хайрезы далеко.
А фонкорректор без надобности.
Нерабочий имеет смысл брать?
140 е то потом есть где добыть если например погорели?Screenshot_2021-07-16-06-32-02-318_com.android.chrome.jpg

Grundig SV40​

По нему тоже может есть информация, отзывы и в целом мысли вслух?
 
Последнее редактирование:
Самому не сделать, какой смысл брать? Ну взяли AD140, погорели они снова, и что???
Grundig SV40, то же самое.
 
Добрый знакомый много раз мучился, выпаливая и вновь собирая по миру редкие германии, пока не забрал мой "Кирпич" на латералах. Сейчас в красивой деревянной коробочке оформил, слушает.
ГТ806 могут заменить 140-е, но там разные корпуса, возня.
 
Dual CV-20, все просто, типовой Lin 1956г, и все готовы его заполучить.
Даже в книжке был в 1977г. Конечно, с очепятками...
Новинки в электроакустике и технике магнитной звукозаписи Д.Чабаи 1977-600M_001.jpgНовинки в электроакустике и технике магнитной звукозаписи Д.Чабаи 1977-600M_012.jpgНовинки в электроакустике и технике магнитной звукозаписи Д.Чабаи 1977-600M_013.pngНовинки в электроакустике и технике магнитной звукозаписи Д.Чабаи 1977-600M_015.pngНовинки в электроакустике и технике магнитной звукозаписи Д.Чабаи 1977-600M_015.pngНовинки в электроакустике и технике магнитной звукозаписи Д.Чабаи 1977-600M_014.png

Никогда бы не стал собирать Dual CV-20 или подобный.
Лучше как здесь, а к.н.и. достигается ООС. Транзисторы и ООС неразлучны, ИМХО.
 

Вложения

  • Sixties-style-40-W-Audio-Amplifier.jpg
    Sixties-style-40-W-Audio-Amplifier.jpg
    90.9 KB · Просмотры: 527
Последнее редактирование модератором:
Dual CV-20 ...как же как же был у меня сей господин в системе.
по случаю прикупил вместе с кассетником, прошлым хозяином продан по причине малой громкости.
запомнился тем , что регуляторы тембра регулировали непонятно какие частоты , вроде прибавляли , но какое то не то ...вместо баса -гул, вместо высоких середину
 
Не, Dual CV-20 взял друг, подшаманил, поднастроил, и ничего больше. Классный усилок, а схема в книжке х.е.з. откуда...
 
Там то ли опечатки, толи капканы специально для дундуков типа дяди Саши в его 23 года. Спаял, дрожа от счастья, вышел шлак. Списал на свою дурь.
 
Самое смешное, выходные транзисторы в таком корпусе
Сейчас, все что угодно в и-нете...
 

Вложения

  • корпус.jpg
    корпус.jpg
    325.2 KB · Просмотры: 189
Здесь думаю без ошибок
cv20-01.jpgcv20-02.jpgcv20-03.jpgcv20-04.jpgcv20-05.jpgcv20-06.jpgcv20-07.jpgcv20-08.jpgcv20-09.jpgcv20-10.jpg
 
Я никогда не видел такого включения вых. транзисторов!!!
 
Leak stereo 30, Grundig SV40, Dual CV-20 - из них только Gundig германиевый
 
Ну и ГДЕ такое?
grundig_sv40_amplifier_sch_1965_.jpg
 
Последнее редактирование модератором:
Выходные, и 2N2148, и AD166 германиевые
 
Leak stereo 30, Grundig SV40, Dual CV-20 - из них только Gundig германиевый
Нет, Leak stereo 30 тоже на германии,а вот Leak stereo 30 plus уже на кремнии,хотя внешне не отличимы.И только слово PLUS в названии говорит что он на кремнии.
 
Вообще, имел в виду построение вых. каскада, правильное а не абы-как...
R453, R457 должны стоять, и R455 может
grundig-sv40.gif
 
Последнее редактирование модератором:
ftuIa-shpQs.jpg


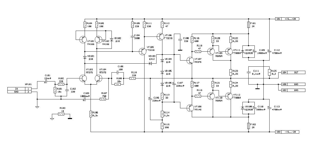
Усилитель на германиевых транзисторах Владимира Перепёлкина (WP)

156403289857516127.jpg


И его же, попроще.
 
появились вопросы :
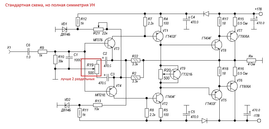
1.сразу после первого транзистора видится схема АККОРД-001, а вот первый каскад что то для меня непонятно как питается , у аккорда там отдельный источник на 22в, а тут чего ?питание от половины питания ?это такая хитрая ООС ?
2.диод в эмиттер 104 транзистора это зачем? и назначение С108 ?
3. насколько по схеме WP можно просадить питание ? у меня транс только 24 по переменке выдает .
4.какой ток покоя ?
5. самое главное , где можно узреть оригинал с обсуждением ?
подскажите ?
схема аккорда на всякий случай во вложении.
вопросы собственно от того ,что требуется собрать германиевый усилитель, но красивые радиаторы которые имею не позволяют собрать ГерХАБ (Германиевый Худ от АБ smile_33), площадь мала и все греется дико .
прицелился повторить Аккорд001 , но если на пальцах поясните чем схема от WP лучше чем родная от Аккорда , буду бесконечно КУ.
транзисторы для выхода подобраны в квартет п215 , 1т813 , гт806, 1т910ад....полная коллекция - ставь чего хочешь)))
изображение_2021-07-22_105612.png
 
Последнее редактирование модератором:

Статистика форума

Темы
3,307
Сообщения
263,589
Пользователи
2,548
Новый пользователь
Александр Н.
Назад
Сверху Снизу