Катушка Тесла-Мишина. Работающая схема от АБ

Вы путаете себя и других.
Общепринятых терминах тор это именно кольцо вокруг которого намотана обмотка это первое ваше фото, а на втором фото показана катушка . Я тоже считаю как и вы (возможно ошибаюсь) что с более узким лучом катушка должна выглядеть как на втором вашем фото. Но Бокарев говори о H и Е компонентах, а мы о магнитном поле.
Если с точки зрения силовика на торе, то да. Оно там внутри и телепается по кругу как в частицы в ускорителе.Но ведь нам надо,чтобы поле торчало из катухи и имело Н и Е компоненту. Так рассуждаю,могу и ошибаться, но одернуть полет фантазии здесь пока некому и я вроде как главный баламут.
 
Вы путаете себя и других.
Посмотреть вложение 38251
Это вот у такого тора всё магнитное поле внутри.
Посмотреть вложение 38252
А у нас вот такие катушки намотанные витой парой.
У них всё поле снаружи и более узким лучом, чем у "блина".
Как мотается мишинский торик я в курсе, это нижнее фото.Просто постами выше кто-то привел именно этот, неправильный первый вариант и что-то там искал,истину.
 
Получил из Суперайс генератор XR2206, правда вместо готового, как на картинке, пакетик с деталями, но мне так лучше, не надо выпаивать м/с. Вставил ее в панельку, все заработало, т.е. разводка платы правильная, и м/с из набора настоящая (см.фото). Будете покупать, попросите фото, ранее купленные в 2-х местах, оказались браком (маркировка отличается).

Резистором R6 из треугольника делаем синусоиду, у меня наилучшая картинка получилась при 191 Ом. R2 (35,5 кОм), максимум амплитуды 1,38 В (В3-57), от частоты не зависит. Частота потенциометром R8 в небольших пределах, но померить пока нечем, осциллограф (у него встроенный частотомер), показывает 43 кГц? Заказал частотомер.

Настройка должна идти последовательно, от блока питания к задающему генератору, от него к ОУ, посмотрим, сколько он выдаст для раскачки выходных транзисторов. Силовой трансформатор был импортный, выдавал на нагрузке ~29 В, поменял на ТОРЕЛ ТТП-50, 24 В, 2,1 А, после диодного моста 31 В, на выходе БП 28,4 В.
 

Вложения

  • XR2206 настоящая.JPG
    XR2206 настоящая.JPG
    286.5 KB · Просмотры: 258
Если подойти правильно к распределению уровня сигнала,подаваемого на операционник, задать ему усиление выше 20, примерно 25, то уменьшив внутреннюю коррекцию ,увеличим его скорость нарастания и частоту полной мощности.В варианте с замкнутыми 1-8 выводами микросхема изрядно сдает по скорости и максимальной амплитуде, сдыхает уже на 200 кгц.
 
Частота потенциометром R8 в небольших пределах, но померить пока нечем, осциллограф (у него встроенный частотомер), показывает 43 кГц? Заказал частотомер.
а емкость задающего конденсатора какая ? должна быть 1000пф
R8 потенциометр правильного сопротивления ? нет ошибки ?
ведь 5 разных конденсаторов перекрывают диапазон от 1 гц до 1 мгц , не может быть там узкого диапазона регулировки

а для понимания о чем вы говорите , прикладывайте схему на которую ссылаетесь , схем в теме уже масса
 
Если подойти правильно к распределению уровня сигнала,подаваемого на операционник, задать ему усиление выше 20, примерно 25, то уменьшив внутреннюю коррекцию ,увеличим его скорость нарастания и частоту полной мощности.В варианте с замкнутыми 1-8 выводами микросхема изрядно сдает по скорости и максимальной амплитуде, сдыхает уже на 200 кгц.
Добавлю, что усиление 20-25 операционника с максимальным сигналом в 13 вольт на пике и питанием 30 вольт просит сигнала от генератора в районе 400-500 милливольт.Чтобы потом не удивляться , отчего все жуткое и кривое.

а емкость задающего конденсатора какая ? должна быть 1000пф
R8 потенциометр правильного сопротивления ? нет ошибки ?
ведь 5 разных конденсаторов перекрывают диапазон от 1 гц до 1 мгц , не может быть там узкого диапазона регулировки

а для понимания о чем вы говорите , прикладывайте схему на которую ссылаетесь , схем в теме уже масса
В наборе по-моему не было тыщи пик, ставил свой,слюдяной.
 
максимум амплитуды 1,38 В
Странно, что так мало, но с предусилителем на КР544УД2 - более чем достаточно.
Частота потенциометром померить пока нечем, осциллограф (у него встроенный частотомер), показывает 43 кГц? Заказал частотомер.
Раз есть осциллограф - досточно. Частоту определите осциллографом. Период синусоиды= 1 мкС=1МГц, 3 мкС=333 кГц, ну а 300 кГц - посчитаете сами. При этом не надо добиваться 300,000 кГц. Несколько кГц туда-сюда вообще никакого значения не имеют.
Настройка должна идти последовательно, от блока питания к задающему генератору, от него к ОУ,
Всё верно, и контролируя форму, это называется "капитан очевидность" .
Силовой трансформатор был импортный, выдавал на нагрузке ~29 В
Вы зря употребляете значок переменного напряжения в значении "примерно". ~29V слишком много будет. Как лучше, я уже писал выше.
моста 31 В, на выходе БП 28,4 В.
А что, выход моста = конденсатор это одно, а какой-то выход - "это другое"? Шибко сомневаюсь в падении напряжения на стабилизаторе 2,6 В это не стабилизатор, достаточно подключить осциллограф, да он здесь и не нужен с самого начала.
Вы ломитесь не в ту дверь.
Это очевидно. Упрямство - это не упорство.
 
Странно, что так мало, но с предусилителем на КР544УД2 - более чем достаточно.

Раз есть осциллограф - досточно. Частоту определите осциллографом. Период синусоиды= 1 мкС=1МГц, 3 мкС=333 кГц, ну а 300 кГц - посчитаете сами. При этом не надо добиваться 300,000 кГц. Несколько кГц туда-сюда вообще никакого значения не имеют.

Всё верно, и контролируя форму, это называется "капитан очевидность" .

Вы зря употребляете значок переменного напряжения в значении "примерно". ~29V слишком много будет. Как лучше, я уже писал выше.

А что, выход моста = конденсатор это одно, а какой-то выход - "это другое"? Шибко сомневаюсь в падении напряжения на стабилизаторе 2,6 В это не стабилизатор, достаточно подключить осциллограф, да он здесь и не нужен с самого начала.
Вы ломитесь не в ту дверь.
Это очевидно. Упрямство - это не упорство.
По моему осциллографу период меняется между 4 и 3 микросекундами.
А это от 250 до 330кгц

Пробовал обойтись без операционника,разогнав сигнал на выходе генератора 2206 до максимального, 6 вольт с питанием 26 вольт.Потом что-то случилось,скорее всего припой замкнул дорожку и микросхема сгорела.Дальше рисковать не стал,вернул опера на место.
 
По моему осциллографу период меняется между 4 и 3 микросекундами.
А это от 250 до 330кгц
И ведь этого достаточно, увидеть примерно 3,3 мкс легко, даже самые завалящие осциллографы работают до 5 МГц. Можно вывести на экран и период и полпериода.
Пробовал обойтись без операционника,разогнав сигнал на выходе генератора 2206 до максимального, 6 вольт
А смысл? Всё равно это мало, надо ведь вольт 10...12 действующего, а это 14...16 В пикового, удвоенное от пика до пика 28...32 В. Больше не получить при питании ОУ +-15...18 В а это предельно допустимо.
При действующем 10 В и усилении 20 раз достаточно с выхода генератора 0,5 В.
У меня 2 В, усиление ОУ ниже, но полосы хватает, на плате предусмотрел перемычку для коррекции ОУ. Если что,её можно убрать и получить и большое усиление и широкую полосу частот, но и так хватило. Перфекционисты могут и ёмкость коррекции подобрать, но тоже смысла не вижу.
А вижу, что связка XR2206 + КР544УД2 + повторитель Агеева позволяет получить нужный результат и каждое звено этого тракта имеет запас.
Поэтому не вижу смысла от добра искать добра.
Предполагаю, что ток в катушке =1 А, который спокойно достигается, достаточен с запасом, он и так в разы больше, чем рекомендуют продавцы заводских изделий. Поэтому стремиться к гораздо большему току может быть даже рисковано, а значит не имеет смысла. Уже при токе 1А катушка через полчасика разогревается так, что начинает обжигать.
Схемы здесь опубликованы, проверены в работе, поэтому попытки изобрести велосипед будут оправданы, если этот велосипед будет гораздо проще, что вряд ли.
 
И ведь этого достаточно, увидеть примерно 3,3 мкс легко, даже самые завалящие осциллографы работают до 5 МГц. Можно вывести на экран и период и полпериода.

А смысл? Всё равно это мало, надо ведь вольт 10...12 действующего, а это 14...16 В пикового, удвоенное от пика до пика 28...32 В. Больше не получить при питании ОУ +-15...18 В а это предельно допустимо.
При действующем 10 В и усилении 20 раз достаточно с выхода генератора 0,5 В.
У меня 2 В, усиление ОУ ниже, но полосы хватает, на плате предусмотрел перемычку для коррекции ОУ. Если что,её можно убрать и получить и большое усиление и широкую полосу частот, но и так хватило. Перфекционисты могут и ёмкость коррекции подобрать, но тоже смысла не вижу.
А вижу, что связка XR2206 + КР544УД2 + повторитель Агеева позволяет получить нужный результат и каждое звено этого тракта имеет запас.
Поэтому не вижу смысла от добра искать добра.
Предполагаю, что ток в катушке =1 А, который спокойно достигается, достаточен с запасом, он и так в разы больше, чем рекомендуют продавцы заводских изделий. Поэтому стремиться к гораздо большему току может быть даже рисковано, а значит не имеет смысла. Уже при токе 1А катушка через полчасика разогревается так, что начинает обжигать.
Схемы здесь опубликованы, проверены в работе, поэтому попытки изобрести велосипед будут оправданы, если этот велосипед будет гораздо проще, что вряд ли.
Одно не знаю,как будут работать в выходном каскаде наши 818-819 , потому как все делал на доступном ныне импорте.Там пара транзисторов это пара транзисторов, главное ноги не перепутать. А с нашими как начнешь пару искать, так и бросишь.Скорее получится из пластиковых КТ 805-835 найти.Они шустрые и тока хватает.
 
Схема в сообщении 656 от 5 июня, под нее разведена плата, С2 надо подбирать, чтобы уложиться в нужный диапазон, R8 надо подбирать, он небольшого номинала для узкой перестройки частоты, несколько кГц будет достаточно, чтобы пациенту ее подкорректировать. Перепад напряжения на входе и выходе стабилизатора около 2 В, требуется для уверенного запуска и работы. Все подогнано одно под другое, ладно сшито и в размер, настройка не сложная.
Частоту по осциллографу обязательно проверю, китайский до 200 МГц, частенько врет, два самодельных частотомера, две платы цифровой шкалы с функцией частотомера показывают какую-то хрень, цифры скачут сами по себе. В квартире что-то непонятное с электромагнитной обстановкой, три неподключенных ни к чему мультиметра показывают какие-то цифры, Чумак научил прикладывать монеты, только что проверил, 5 рублей четко висят на лбу. Может это я так наэлетризован? Кстати, часто бьют током, особенно женщины, не смертельно, но разряд неприятный.

Потыкал вольтметром в розетку и на батарею отопления, один раз 16 В, второй 246 В!? Показал жене, помолчали оба в недоумении.
 
Ноль розетки ещё не земля , на нем может сидеть что угодно.
Напомнило анекдот. Увидел на улице, как мужик разговаривал со своей собакой. Пришел домой, рассказал коту. Долго смеялись.
 
Да я знаю, проверить решил, не жульничает ли кто-нибудь со счетчиком? Про собаку посмеялся вместе с котом:). Надо бы еще добавить для настроения.
 
Проверьте, кто сможет. Посчитал контур на 300 кгц с перестройкой от 200 до 400 кгц на сдвоенном КПЕ 10 на 500, то есть, 15 на 1000пик.
В итоге катушка 0,47 мГн, емкость 1000 пик переменника плюс добавка 360 пик в параллель, округленно. Итого, емкость меняется от 370 до 1360 , частота вдвое, от 400 кгц до 200 , средина с нашей 300кгц примерно на 600 пиках
 
0.47мкГн емкость на 300кгц будет 598824,96пф=3,33мкс=1000м
или
600пф =0.469мГн=300кгц
 
Последнее редактирование:
усе так . этож одно и то же
 
тема разрослась не по детски ...не помню показывал или нет
 
тема разрослась не по детски ...не помню показывал или нет
Порно

тема разрослась не по детски ...не помню показывал или нет
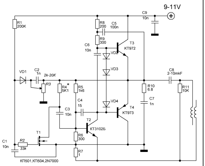
9 вольт.Держите меня семеро, кричала Белоснежка.Может хватит всякую помойку таскать, нас дети читают
 
Форма улучшается увеличением резистора R1. Просто еще не настраивал при большом напряжении питания.
Завтра на работу подъем в 6-15, отрубаюсь.
Полевик такое дело,разброс велик, у вас получится одна схема, а у меня другая, с нуля возиться.

В Титце-Шенке есть генератор из двух встречных источников тока и повторителя.И контур, разгруженный повторителем.Класическая схемка , к ней больше доверия,чем к мулькам на паре триодов, работающих только у автора.
 
Порно


9 вольт.Держите меня семеро, кричала Белоснежка.Может хватит всякую помойку таскать, нас дети читают
зря ты так .Александр. на 24 вольта настроить. автогенератор .подстраивается под катушку.синус чистейший
 
зря ты так .Александр. на 24 вольта настроить. автогенератор .подстраивается под катушку.синус чистейший
Далана.Схема усилителя привлекла простотой, потом когда погонял на полном сигнале,понял,что она кривая и слабая.Иначе рекламировал бы ее сам.Чистый синус он только в виде тока через катушку, а на выходе усилителя может быть полная дичь, которая выводится за скобки.

На 300 килогерцах и 10 ваттах не изуродовать сигнал и не просадить его на резонансе, таких схем оказалось меньше чем одна.Поэтому на все эти мульки из сети смотрю плохо и убеждать меня не нужно.
 
На 300 килогерцах и 10 ваттах не изуродовать сигнал и не просадить его на резонансе, таких схем оказалось меньше чем одна.Поэтому на все эти мульки из сети смотрю плохо и убеждать меня не нужно.
2-3 вт лечебное действие
 

Статистика форума

Темы
3,302
Сообщения
262,850
Пользователи
2,544
Новый пользователь
vlad'mir
Назад
Сверху Снизу