Катушка Тесла-Мишина. Работающая схема от АБ

Лекции названного вами, если вежливо "сильно мотивированного организатора бизнеса" не вызывают доверия. Этот артист-электрик ради создания шумихи и, соответственно, роста продаж занимательно несет чушь не боясь прослыть пациентом известной клиники.
Личным опытом поделитесь? Вот это аргумент.
 
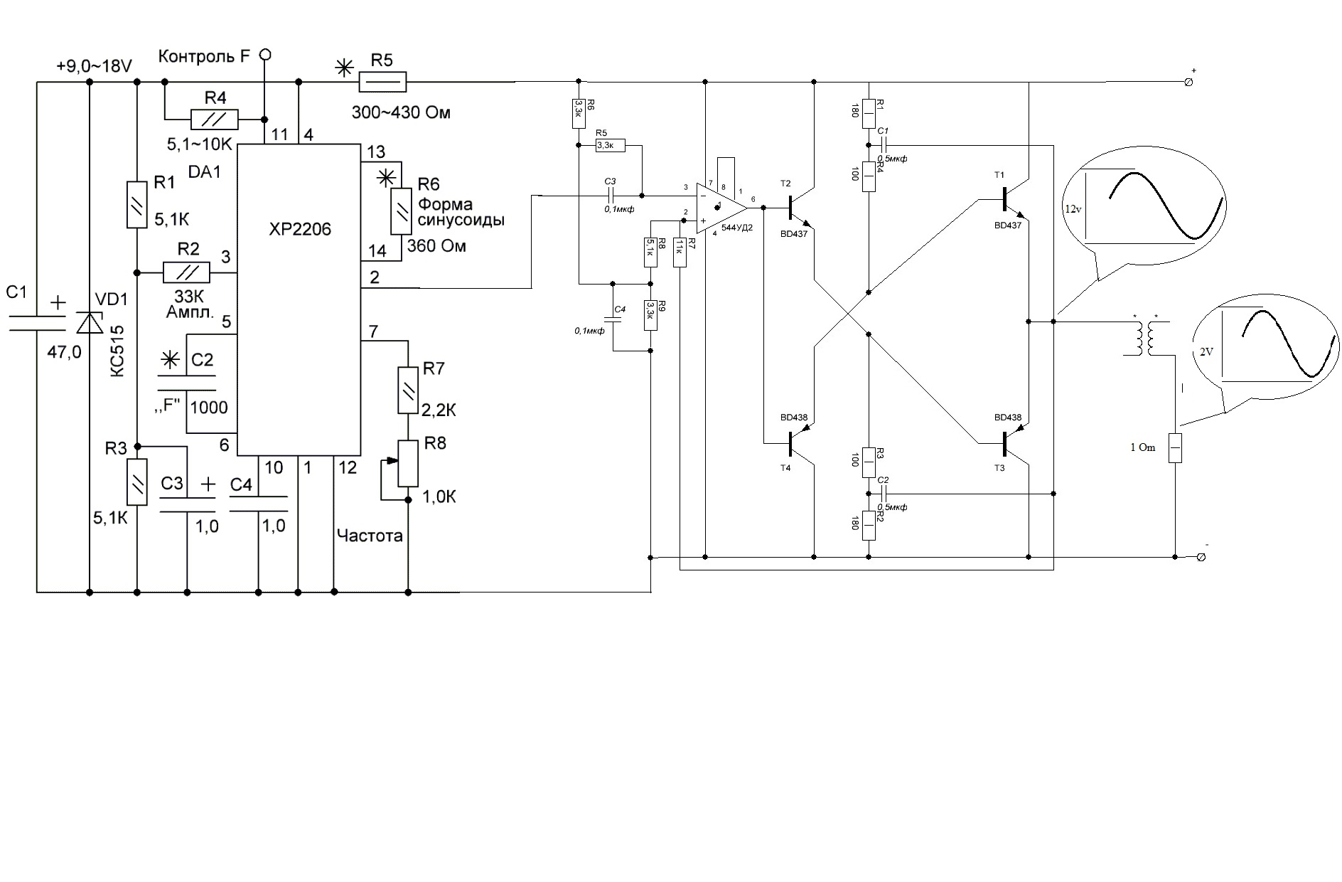
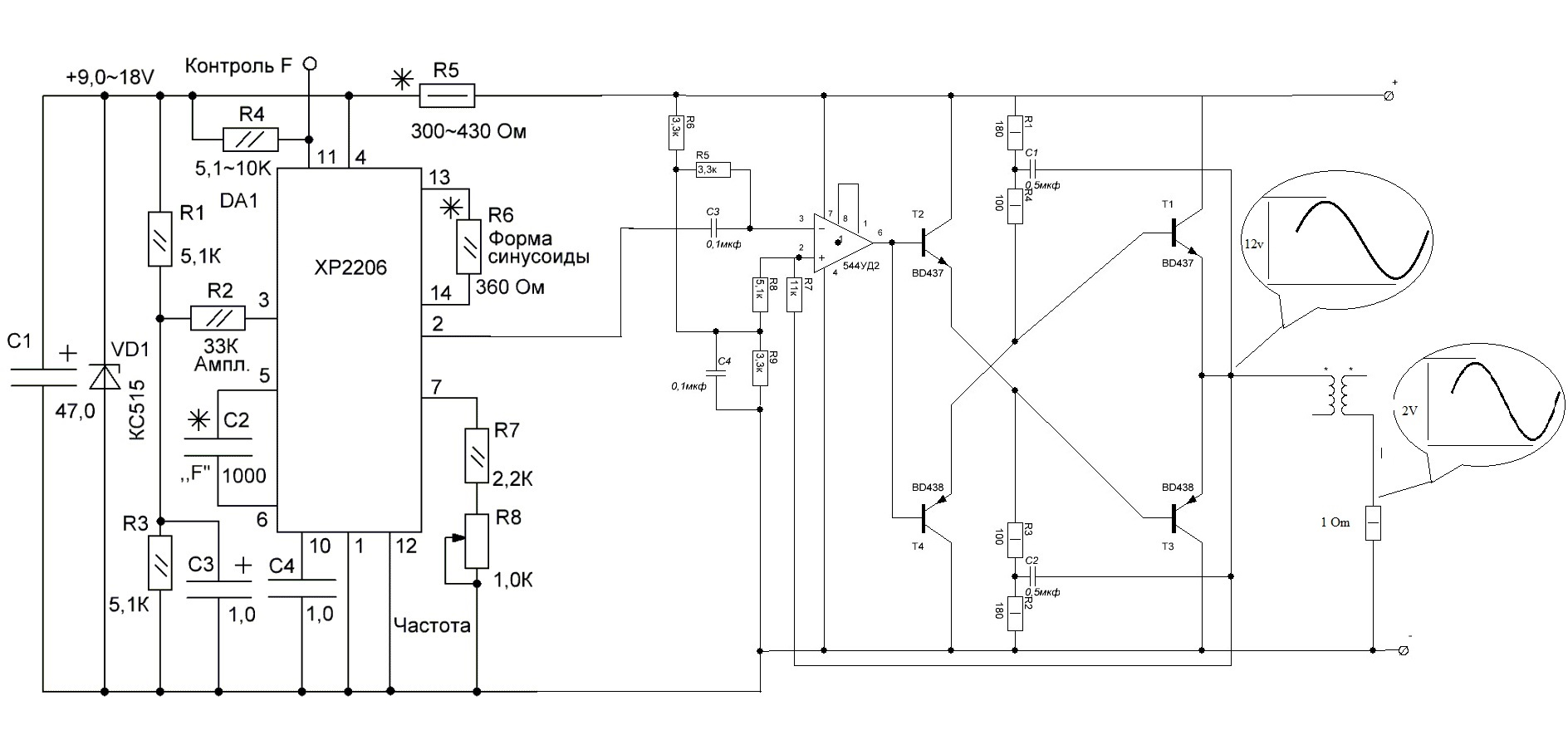
Настройка задающего генератора и ОУ. Без осциллографа прибор не настроить, очень много переменных величин, поэтому наберитесь терпения. Если осциллограф отсутствует, то ориентируйтесь на номиналы обозначенные на принципиальной схеме. Особенно коварно R6, его номиналом из треугольника необходимо получить синусоиду, именно она обеспечивает лечебный эффект. Частично ее исправит сама катушка, но ее форму опять придется контролировать осциллографом.
К резистору R12 подключаем осциллограф, микровольтметр В3-57, частотомер (у меня встроенный в осциллограф), без него очень трудно уложиться в нужный диапазон. Вместо R2,R6 потенциометры, после настройки замените их на постоянные резисторы, в цепь питания миллиамперметр. Включаем, смотрим показания приборов, анализируем, подгоняем под требуемые параметры. Ток покоя м/с около 20 мА, балластный резистор R5 греется, поставил на 1 Вт. На выходе м/с 1,38 В, маловато, хотелось бы 2 В, но заменить ее нечем, другой нет, более-менее приличная синусоида получилась с номиналом R6 191 Ом, в последствие довел его до 209 Ом, но это уже предел, начинаются заметные искажения, из синусоиды в треугольник, осциллограф начинает их показывать с 5~7%. Номинал резистора R2 мало влияет на размах амплитуды, оставил 35,4 кОм.
Вставляем в панельку ОУ 544УД2а, приборы на R19, проверяем что у нее на выходе? Должно быть около 10 В переменного напряжения, оно пойдет на раскачку выходных транзисторов. Получилось около 6 В, что тоже маловато, можно добавить R6, но синусоида начинает превращаться в треугольник, окончательный номинал 209 Ом. Можно попробовать номиналом R13, стоящим в цепи обратной связи. Общий ток покоя около 29 мА (+-0,1 мА, хороший блок питания).
Катушка у меня настроена на 305 кГц, если у Вас другая частота, то номинал частотно-задающей цепи R7,R8,С2 рассчитаете так: R = 1/FC [Гц,пФ], например: R = 1/305000 * 0,000000001=3278 Ом. С указанными номиналами диапазон перестройки получился от 260 кГц до 380 кГц, автор Мишин не советовал более 380 кГц, т.к. пропадает лечебный эффект.
Осталось подключить выходные транзисторы, подобрав ток покоя 400 мА R16,R17, и проверить работу в целом.

После запайки выходных транзисторов, делаем контрольные замеры, обозначаем их на принципиальной схеме, пригодятся при ремонте, и по осциллографу наблюдаем за сигналом, небольшие искажения синусоиды на выходе ОУ катушка исправила до идеального вида.
Потребляемый ток меняется на минимальной частоте 0,34 А, на максимальной 0,3 А, и на резонансе доходит до 0,45 А. Резонанс очень острый, это видно по свечению индикаторной катушки и по осциллографу. Очевидно в качестве индикатора можно в цепь питания включить амперметр со шкалой на 0,5 А. Второй индикаторная катушка со светодиодом, все это надо объяснить пациенту перед началом сеанса, чтобы он за ними следил. Все детали холодные, за исключением теплых радиаторов с транзисторами.
В общем и целом схема работоспособная, плата разведена правильно, настройка не сложная, единственная трудность возникает с бракованными микросхемами. Перед покупкой попросите продавца показать фотографии, на исправной не должно быть никаких логотипов, только название.
Мишин настроен.JPG Мишин прибор схема.GIF
 
Последнее редактирование модератором:
изменить номиналы конденсаторов и транзисторы повысокочастотней .
радио79/8

Вставляем в панельку ОУ 544УД2а, приборы на R19, проверяем что у нее на выходе? Должно быть около 10 В переменного напряжения, оно пойдет на раскачку выходных транзисторов. Получилось около 6 В, что тоже маловато, можно добавить R6, но синусоида начинает превращаться в треугольник, окончательный номинал 209 Ом. Можно попробовать номиналом R13, стоящим в цепи обратной связи.
может проще не замыкать на 544 микре ноги 1и 8 ?
 
может проще не замыкать на 544 микре ноги 1и 8 ?
Если не замыкать коррекцию выводами 1 и 8, придется увеличить усиление операционника резисторами ООС до значения не менее 20, лучше 25-27. С замкнутой коррекцией у него падает предельная скорость нарастания и сужается полоса сверху, раньше времени может синусоиду превратить в пилу на максимальном сигнале.
 
Повторно произвел настройку прибора. Номинал резистора R13 не критичен в пределах 9,2~11,2 кОм, напряжение на катушке не меняется, поставил 9,14 кОм. С ним на резонансе 6,2 В, и 0,53 А.

В ходе испытаний сгорели три светодиода, как оказалось, на индикаторной катушке напряжение на х.х. достигало 680 В!!! Вскрытие показало почерневшую эмаль, пришлось изготовить новую из ПЭВ-2 1.35 мм по изоляции, 1 виток на оправке 6 см. От светодиодов отказался, заменив на лампу накаливания 3,5 В. На 2,5 В горела белым огнем, было понятно, что жить ей недолго, на 6,3 В слабовато, а 3,5 В как раз для четкой фиксации резонанса.

Индикатор лучше всего делать двойной, лампой накаливания и миллиамперметром на 0,5 А, они оба очень четко реагируют, следить за ними справится любой пациент.

Попытка удалить перемычку между выводами 1-8 ни к чему хорошему не привела, амплитуда резко упала, на синусоиде сильные искажения. Пришлось восстановить.
 
Повторно произвел настройку прибора. Номинал резистора R13 не критичен в пределах 9,2~11,2 кОм, напряжение на катушке не меняется, поставил 9,14 кОм. С ним на резонансе 6,2 В, и 0,53 А.

В ходе испытаний сгорели три светодиода, как оказалось, на индикаторной катушке напряжение на х.х. достигало 680 В!!! Вскрытие показало почерневшую эмаль, пришлось изготовить новую из ПЭВ-2 1.35 мм по изоляции, 1 виток на оправке 6 см. От светодиодов отказался, заменив на лампу накаливания 3,5 В. На 2,5 В горела белым огнем, было понятно, что жить ей недолго, на 6,3 В слабовато, а 3,5 В как раз для четкой фиксации резонанса.

Индикатор лучше всего делать двойной, лампой накаливания и миллиамперметром на 0,5 А, они оба очень четко реагируют, следить за ними справится любой пациент.

Попытка удалить перемычку между выводами 1-8 ни к чему хорошему не привела, амплитуда резко упала, на синусоиде сильные искажения. Пришлось восстановить.
Разумеется, по приведенной выше схеме удалять перемычку между выводами 1-8 нельзя, генерация обеспечена. Либо, собирать второй вариант обвески операционника, с усилением под 30, сигнал с выхода генератора убирать на уровень 400 мв
 
https://www.komitart.ru/779-generatory-signalov-na-icl8038-sinusoida-treugolnik-pryamougolnik.html.





Альтернативная микруха.в чипедипе 150р
 
Давно не обновлялась тема. Вчера вечером закончил макет чудо прибора. Сразу хочу по благодарить дядю Сашу за представленные варианты схем. Не просто накидал схем, а каждую сама опробовал и предложил лучшие режимы. Отдельное спасибо дяди Паши за секторную катушку. Кто пробовал мотать классическую тот поймет. В итоге получился вот такой макет.
1662460069176.png


Схема выбрана я бы сказал эконом класса. Я её немного "причесал" опираясь на предложенные рекомендации которые обсуждаемые в данной теме. Транзисторы BD437, BD438, китайский генератор XR2206, БП импульсный 24В 3А от какова то принтера. Где то в середине темы кто то задавал вопрос сколько выходит по деньгам. У меня вышло: ОУ, транзисторы, конденсаторы, резисторы - 350р. Китайский генератор XR2206 около 200р. БП валялся без дела, обмоточный провод от петли размагничивания старого ТВ панасоник 14".

1662460415296.png

печатная плата может кому сгодится


Теперь о самом чудо приборе. Заработал сразу без проблем и приседаний как выше отметил такие отработанные устройства можно сразу на конвеер в производство.
1. Uпит= 24В, Iпот=450 мА (потребляемый ток не меняется от наличия резонанса)
2. В режиме резонанса на выходе чистая синусоида 12В от пика до пика (не знаю много это или мало?)
3. Последовательно с катушкой включен резистор 1ом на нем в режиме резонанса от пика до пика падает 2В (много это или мало?)
В теме писалось в режиме резонанса ток в катушке должен быть в районе 1А, далее по теме кто то написал не более 500мА. У меня на этот счет вопрос кто пользуется прибором сколько все таки должно быть? И что это за значения амплитудные или действующие?
В режиме резонанса как я выше написал на резисторе 1ом от пика до пика 2В если преподнести руку к катушке катушка остаётся в режиме резонанса и только если руку положить в плотную на катушку тогда частота резонанса снижается (так и должно быть?) уменьшив частоту генератора снова настраиваем катушку в резонанс но ток в катушке уже не 2В пик пик а где то в районе 1.5В (так и должно быть?) Или надо добиться чтобы ток был одинаковый.
И последний вопрос о применении чудо прибора:
1. Как плотно нужно его прикладывать к телу?
2. Сколько по времени должен длится сеанс (один раз в день или короткими сеансами несколько раз)
3. Катушку надо прикладывать к больному месту или водить в области боли?
Ну всё вроде закончил. Готов выслушать все критические замечания, пожелания советы в использовании.
 

Вложения

Ещё в схему нужно ввести регулятор излучаемой мощности.Например на глаза нельзя такую мощь подавать.
 
Питание мало,нужно 28-30.Пиковое значение 10 вольт , размах 20 вольт, ток через атушку 1 ампер, эффективного и 1,4 а пикового.Катуха в норме греется до 50 примерно, в центре.

До ограничения доводили сигнал или увидели свои 12 вольт и обрадовались?
 
До ограничения доводили сигнал или увидели свои 12 вольт и обрадовались?
Нет. А как его довести всё максимуме. Короче я понимаю надо питание поднимать. Катушка чуть теплая.

Поправьте меня если ошибаюсь. У меня 24В питание, на выходе размах Uпит/2 то есть 12В. При питании 30В размах будет 15В ну никак ни 20В. Или я не прав?
 
Нет. А как его довести всё максимуме. Короче я понимаю надо питание поднимать. Катушка чуть теплая.

Поправьте меня если ошибаюсь. У меня 24В питание, на выходе размах Uпит/2 то есть 12В. При питании 30В размах будет 15В ну никак ни 20В. Или я не прав?
С питания 28 вольт снимается 10 вольт на пике или 7 вольт эффективных.,С 24 вольт, скажем,получите 6 вольт эффективных, тоже неплохо, резистор 1 ом уже заметно отнимет сигнала, лучше его убрать, а настраивать резонанс по току потребления, снять напряжение на стрелочный прибор с резистора в половину Ома ,врезанного в плюс питания.

Нет. А как его довести всё максимуме. Короче я понимаю надо питание поднимать. Катушка чуть теплая.

Поправьте меня если ошибаюсь. У меня 24В питание, на выходе размах Uпит/2 то есть 12В. При питании 30В размах будет 15В ну никак ни 20В. Или я не прав?
Добавить уровень сигнала можно разно.Либо изменить цепь ООС операционника в сторону увеличения чутья либо увеличить выходной сигнал с генератора, резистор уменьшить по выводу "амплитуда" до начала ограничения.
 
Еще лучше поставить 0,1 ом.
Конечно, 1 ом - много.
В моем приборе датчик тока в катушке 0.1 Ома, дальше усилитель на опере и детектор с выходом на стрелку.
 
В моем приборе датчик тока в катушке 0.1 Ома, дальше усилитель на опере и детектор с выходом на стрелку.
Но это по питанию. Стрелка реагирует не на ток в нагрузке, а на общий потребляемый ток. Понимаю, что это близко и проще, но мне больше по душе измерение и настройка по току нагрузки.
Для этого не нужен ОУ, не нужен даже резистор 0,1 ом.
А нужен токовый трансформатор из подножного хлама.
Я взял какой-то маленький дроссель от какого-то импульсного балласта для лампочки и в имеющийся зазор просунул виток или два (уже забыл) провода. Этот виток-два подключил между транзисторами и нагрузкой, а повышающую обмотку нагрузил резистором (вроде 100 ом, точно уже не скажу), далее детектор на двух диодов как в приёмнике прямого усиления и стрелочный довольно тупой индикатор.
Схема публиковалась выше не мной.
А индикатор обязательно нужен. Кроме настройки по току оказалось, что у меня если плохо вставлен разъем к катушке, индикатор показывает ноль - я сразу вижу что не так.
Мне так больше нравится. У кого нет дросселя (трансформатора) на феррите, тому остаётся отслеживать ток потребления, но у меня кучка маленьких катушек на феррите с разборки.
P.S. Обнаружил, что катушка помогла вылечить проблему в интимном месте, уточнять не буду. Я на это не надеялся и был сильно удивлён. Ходить по врачам и показывать им задницу, занятие не очень приятное, ещё неизвестно - помогут ли.
Я скептик, понимаю, что катушка не панацея, но в некоторых случаях помогает, особенно когда терять уже нечего. Например, болела шея сзади сбоку под черепушкой. Лёжа в кровати подержать катушку не трудно, ток при этом половинный. Но когда боль проходит без таблеток, это впечатляет.
А голова мне уже особо не нужна, лишь бы не болела.
 
Последнее редактирование:
Добавить уровень сигнала можно разно.Либо изменить цепь ООС операционника в сторону увеличения чутья либо увеличить выходной сигнал с генератора, резистор уменьшить по выводу "амплитуда" до начала ограничения.
Это всё я проделал первым делом там всё по максимуму. Я же не зря выше написал
Не просто накидал схем, а каждую сама опробовал и предложил лучшие режимы.
Сегодня вечером попробую добавить напруги в питании. А сколько Ом поставить в эквивалент нагрузки чтобы посмотреть амплитуду без катушки? Или всё таки надо измерить амплитуду на катушке в момент резонанса?
 
Это всё я проделал первым делом там всё по максимуму. Я же не зря выше написал

Сегодня вечером попробую добавить напруги в питании. А сколько Ом поставить в эквивалент нагрузки чтобы посмотреть амплитуду без катушки? Или всё таки надо измерить амплитуду на катушке в момент резонанса?
Грузите на 7-8ом

Это всё я проделал первым делом там всё по максимуму. Я же не зря выше написал

Сегодня вечером попробую добавить напруги в питании. А сколько Ом поставить в эквивалент нагрузки чтобы посмотреть амплитуду без катушки? Или всё таки надо измерить амплитуду на катушке в момент резонанса?
Еще финт.Выходные транзисторы типа 437-438 с ростом тока обваливаются усилением,кристаллик невелик.Просадка на резонансе гарантирована.Я ж не зря приделал на выходе могучие 1943 и 5200,тогда склалось.Или чуть слабее,но тоже мощные, БД911 и 912.Остальное варианты для гадания
 
Грузите на 7-8ом
Ого это около 6-7вт BD437-438 потянут?
Выходные транзисторы типа 437-438 с ростом тока обваливаются усилением,кристаллик невелик.
Как раз это очень похоже на это. Достаточно заменить только выходную пару? или менять все 4?
.Или чуть слабее,но тоже мощные, БД911 и 912
Сегодня куплю вечером буду развлекаться.
 
Ого это около 6-7вт BD437-438 потянут?

Как раз это очень похоже на это. Достаточно заменить только выходную пару? или менять все 4?

Сегодня куплю вечером буду развлекаться.
Вроде бы выкладывал схему вых каскада и не раз,но все мимо.Для варианта с разными транзисторами выхода и предвыхода схема иная.
IMG_20210930_113105.jpg

Только и БДшки уже сплошь левые,не тянут ток, там кристаллы в разы меньше оригинала
IMG_20211031_104121.jpg
 
Последнее редактирование модератором:
Очень что мои 437 438 китайские недоноски smile_1
Я транзисторы проверяю током 2 ампера в измермакаке, слабые отпадают сразу , Из левой БДшки дым повалил.

Вот вам типовая ситуевина, берем не ту схему и отбалдинские детали, потом к дяде Саше, а чо оно не работает,а?
 
Вот вам типовая ситуевина, берем не ту схему и отбалдинские детали, потом к дяде Саше, а чо оно не работает,а?
Да нет рекомендации вроде как ваши.
замена транзисторам BD911 912 - в корпусах поменьше, звать их BD437 BD438 а есть ещё мощнее, 440 и 441. Так что выбор есть. Они все в отличие от наших так сказать парных 818 и 819 обладают большим усилением по току и одинаковыми параметрами. 2 ампера держат при проверке.
Другое дело что сплошь и рядом китайщина сплошная на вид красивые, а нутро гнилое.
 
Это всё я проделал первым делом там всё по максимуму. Я же не зря выше написал
Знаю, что нехорошо лезть непрошенной лишней нянькой к дитю. Знаю потому что всегда получается "лебедь, рак и ****". Но рискну.
Бывает, что одна мысль, но выраженная разными словами, по разному доходит.
Как я понял, есть осциллограф. Тогда всё просто.
- Измеряем напряжение на выходе ЗГ (задающего генератора). Оно должно быть таким, чтобы следующий каскад доходил до двухстороннего симметричного ограничения. Пока можно иметь максимум ЗГ с небольшим запасом.
- Проверить, что при этом запасе форма на выходе ЗГ не изменяется.
ВСЕ ИЗМЕРЕНИЯ осциллографом желательно делать с делителем 1:10. Уровни ломовые - единицы-десятки вольт.
- Усилительный каскад, лучше на КР544УД2. Усиление (а значит и максимум от ЗГ) выбирается из условия напряжения питания ОУ и его устойчивости.
Подробнее писали выше.
- Пример. Однополярное питание 30 В. Условно ОУ питается от +-15 В. Выше этого напряжения синус он не выдаст. Хороший ОУ выдаст примерно +-14 В относительно искусственной средней точки (полпитания). Это амплитуда на экране, а действующее напряжение 14/1,41=10 В. При усилении ОУ=10, напряжение от ЗГ должно быть 1 В. При усилении ОУ=20, напряжение от ЗГ должно быть 0,5 В. Если больше, то будет ограничение, нам этого не надо.
Усиление каскада на ОУ выбирается резистором в обратной связи.
- Осциллографом надо убедиться, что ЗГ+ОУ обеспечивают уровень до ограничения (это 13...14 В) на частоте не менее 300 кГц.
При необходимости можно подстроить усиление и уровень от ЗГ.
- Итак, на выходе надо добиться 28 В от пика до пика на 300 кГц (скорее будет чуть меньше), оно же +-14 В от средней точки, оно же 10 В действующего.
И это напряжение не должно сильно проседать при подключении выходного каскада усилителя по току, назовём его УМ (усилитель мощности).
При данной схемотехнике максимум выходного напряжения определяется питанием ОУ потому что УМ усиливает по току, но по напряжению ослабляет, пусть остаётся 90%.
Поэтому чтобы выжать мощность побольше, надо поднять питание ОУ. Я так и сделал установив 34 В (+-17 В), при включении даже 36 В. Но это чревато выходом микросхемы из строя, поэтому будьте осторожны и не торопитесь.
Далее, проверяем напряжение на выходе УМ пока БЕЗ НАГРУЗКИ. Оно будет несколько ниже, чем на выходе ОУ. Скажем, вместо +-13 В (амплитуды) будет +-11 В. Важно убедиться в симметрии и отсутствии явных искажений синусоиды на экране.
Можно на выход подключить резистор, скажем 8 или 10 ом. Напряжение снова просядет, но не сильно. Проседание зависит как от источника питания, так и качества транзисторов. Пока для них лёгкий режим.
Пусть на нагрузке будет двойной размах 22 В (+- 11 В) это около 8 В действующего. Обратите внимание как тают наши 30 В питания.
На нагрузке 8 ом ток будет 1 А, а мощность 8 Вт.
Вполне себе хорошая мощность, а учитывая высокую частоту, выходным транзисторам нужен теплоотвод.
Пиковый ток будет около 1,5 А. Понятно, что транзисторы должны иметь запас по току и мощности.
По пачпорту он у них наверняка есть, а вот как в натуре...
Бокарёв недаром написал, что испытывает транзисторы при токе 2 А. Это маленькая гарантия того, что транзистор выдержит, но при испытаниях тоже нужен теплоотвод (ведь в данном случае испытывать надо не долю секунды).
Если всё так, можно подключать катушку, включить между ней и минусом питания резистор 0,1 ом.
Настроить резонанс и расчитать ток через катушку.
НАПРЯЖЕНИЕ НА половинках КАТУШКИ ИЗМЕРЯТЬ НЕЛЬЗЯ!!!
Можно при включенной катушки между минусом и транзисторами, но лучше не надо.
Или всё таки надо измерить амплитуду на катушке в момент резонанса?
Резонанса на крайних выводах катушки вы практически не увидите.
Увидите эмплозию, если блок питания - говно.
Сегодня куплю вечером буду развлекаться.
Развлекаться сначала надо с нагрузкой в виде резистора, а не катушки - удобнее и спокойнее.
И не забудьте пердохранитель в питании.
Очень что мои 437 438 китайские недоноски
Я сделал здесь подробную статью по правильному измерению и испытанию мощных транзисторов.
"Стенд" позволяет отсеять явный брак хотя бы по мощности.
Но ктож такие статьи читает - они ведь уже старые, а всё старое - плохое.
Другое дело что сплошь и рядом китайщина сплошная на вид красивые, а нутро гнилое.
В той же статье показываю, что не вся поддельная китайчатина плохая.
РАБОЧИЙ ТОК В КАТУШКЕ ОЧЕНЬ ЗАВИСИТ ОТ ЕЁ ДОБРОТНОСТИ, поэтому не торопитесь поднимать питание.
P.S. Надеюсь Бокарёв не остановит свою техподдержку здесь. Это его тема.
Я только заглянул сюда и убегаю.
 
Я сделал здесь подробную статью по правильному измерению и испытанию мощных транзисторов.
Ссылку на статью дадите?
РАБОЧИЙ ТОК В КАТУШКЕ ОЧЕНЬ ЗАВИСИТ ОТ ЕЁ ДОБРОТНОСТИ, поэтому не торопитесь поднимать питание.
Питание всё таки попробую поднять для эксперимента чтобы с ОУ выжать 10в амплитуды.
 
Ссылку на статью дадите?
Думаю, Вы быстрее найдёте, у меня плохая память.
Питание всё таки попробую поднять для эксперимента чтобы с ОУ выжать 10в амплитуды.
Можно, но выжимать лучше в последнюю очередь.
Я сознательно не написал про очевидные способы выжимания.
Например.
Поднять напряжение питания, скажем до 40 В, но питать им только выходной каскад, а предварительные через стабилизатор. Питание ОУ через маломощный стабилизатор позволит безопаснее и плавно поднимать напряжение.
Можно (но не нужно) доводить сигнал до ограничения с учётом того, что из-за высокой добротности она превратит прямоугольник в синус и т. п.
Я поставил достаточно мощные ПОДДЕЛЬНЫЕ транзисторы и не жалею.
Это всё форсирование, а ток и мощность катушки больше зависят от её добротности (намотки, тольщины провода).
Скажем, клей или пропитка могут убить добротность (ток и мощность) на недели, или навсегда.
Тут есть предложение более простой намотки с разрезами каркаса катушки (забыл как называется), полистайте тему - увидите.
Я бы намотал, но плоская рабочая катушка уже есть, намотанная с большим трудом.
Сделайте сначала макет схемы, но хороший и рабочий, а не на соплях. Когда всё настроите, можно делать начисто.
Нужно ведь почувствовать какие регулировки и индикаторы удобны, убедиться, что катушка Вам помогает (если не помогает - выкинуть и забыть).
Потому что помогает не во всех случаях и местах.
 
Думаю, Вы быстрее найдёте, у меня плохая память.
Статья здесь на сайте или где то в другом месте.
делайте сначала макет схемы, но хороший и рабочий, а не на соплях. Когда всё настроите, можно делать начисто.

Тут есть предложение более простой намотки с разрезами каркаса катушки (забыл как называется), полистайте тему - увидите.
На фото мой макет видна катушка корзиночного типа Вы её имели введу?
1662445289252.jpg

ВСЕ ИЗМЕРЕНИЯ осциллографом желательно делать с делителем 1:10
Делителя нет. Если честно не пойму зачем делитель. Максимальные пики в 30в на осциллографе 20в/дел 6 клеток 120в зачем делитель?
 
Последнее редактирование модератором:
Статья здесь на сайте или где то в другом месте.
Конечно здесь, я же не садист - посылать в Интернет, можно поискать по автору (мне), я сейчас занят, подхожу урывками.
На фото мой макет видна катушка корзиночного типа Вы её имели введу?
Точно, корзина, забыл как называется. Не делал, но уверен, что мотать её в 100 раз быстрее и проще, проще домотать-отмотать.
Вот фото макета - хорошо, всё культурно, радиаторы, как у меня - с запасом, чуть тёплые.
Не вижу или нету - на плате хорошо бы регулятор уровня усиления ОУ, подстроечник - очень удобно, без перепайки покрутил туды-сюды, увидел порог ограничения, значит максимум.
Что мне НЕ ПОНРАВИЛОСЬ - блок питания. Обычно это 19 или в лучшем случае 24 В. Надо 30...34 В.
И надо посмотреть что с него уходит под максимальной нагрузкой. Есть вероятность, что он гадит на ультразвуке и это проникает в усилитель.
Может потребоваться доп. фильтр.
Извините, не буду мотать вверх и читать что Вы писали про этот БП.
И смотрИте своими глазами на осциллоскоп - чистая картинка или нет, а также напряжение на нагрузке 8 или 10 или 12 ом.
Надо понять - мы добились предела или где-то есть узкое место.
Делитель для того чтобы исключить влияние осциллографа. У него есть входная ёмкость со шнуром. Обычно это десятки пФ, может до 100 пФ.
Если подключаете к точкам с мощным сигналом (я только про них и писал), то он не влияет, как в данном случае, но если будете лезть в базовые цепи, ВЧ цепи и т.п. даже в звуковом УМЗЧ то то возможно что эта ёмкость вызовет возбуждение или, наоборот, прекратит её.
Ёмкость с щупом и делителем 1:10 обычно единицы пФ.
Раз нет, здесь и не надо, но в ряде случаев - полезно.
Итак, форма (на словах) и размах на выходе без нагрузки и пол нагрузкой.
Затем определение частоты резонанса по максимуму напряжения на резисторе 0,1 ом (резонанс можно ловить и на 1 ом, просто ток будет чуть меньше).
Частоту определить по осциллографу, высокая точность не нужна. Достаточно 10%.

Да. Две особенности - измерения при одном токе коллектора, что на порядок лучше, чем обычно.
Можно изменением напряжения коллекторного источника питания ПЫТАТЬ транзисторы довольно высокой мощностью.
Если внутри кристалл крохотный, а теплоотвод стальной - транзистор горит, туда ему и дорога.
Нетрудно измерять в 2-3 точках по току, получаем зависимость усиления от тока.
Прибор проще, чем кажется. Собран много лет назад из говна и палок.
 

Статистика форума

Темы
3,302
Сообщения
262,881
Пользователи
2,544
Новый пользователь
vlad'mir
Назад
Сверху Снизу