Катушка Тесла-Мишина. Работающая схема от АБ

По конструктиву мысли бродят.
Собственно ящик, они в а Африке ящик, но стрелочник для регистрации резонанса и крутьку для изменения частоты генератора хочется поставить на верхнюю панель. Смысл в том, что ящик бросашь где попало, лишь бы удобно, и чаще всего он или на полу, или в пределах чтобы рукой дотянуться стоит на чем попало. А тогда удобнее все размещать сверху. Включая разъем катушки. Или на панели с небольшим углом относительно верхней.
Тоесть на передней верхней грани ящика что то типа глубокой фаски, и на ней всё сидит.
 
По конструктиву мысли бродят.
Собственно ящик, они в а Африке ящик, но стрелочник для регистрации резонанса и крутьку для изменения частоты генератора хочется поставить на верхнюю панель. Смысл в том, что ящик бросашь где попало, лишь бы удобно, и чаще всего он или на полу, или в пределах чтобы рукой дотянуться стоит на чем попало. А тогда удобнее все размещать сверху. Включая разъем катушки. Или на панели с небольшим углом относительно верхней.
Тоесть на передней верхней грани ящика что то типа глубокой фаски, и на ней всё сидит.
Да как бы верно. У зятя прибор в коробке от ботинок, на плате лампочка на 1 вольт, светится на резонансе. Причем, видно ее даже в солнечный день.
Как вариант, лампочку переместить из катушки в питание, там потеря не так влияет на КПД, зато видно лампочку дааааалекооо. А можно сверх-яркий диод красный с шунтовым резистором врезать в плюс питания, будет полыхать .
 
Последнее редактирование:
В выходные собирать буду. Хомуты все вроде выловил.
По длине "хвоста" у катухи предпочтения есть?
 
В выходные собирать буду. Хомуты все вроде выловил.
По длине "хвоста" у катухи предпочтения есть?
Длина хвоста у катухи- вспомни теннисную ракетку для настольного тенниса. Оно самое.
 
я про провод тот катухи до дивайса.
Обычный сетевой или гибкий акустический. Не помню уже сколько лет работает и не переломился. Можно многожилу свить .
 
Гляну днем. OP42 классный, скорость, полоса все супер.
052й небыстрый, аналог 082=го. с усилением 10 раз добегает до 300кил. Но нужно макетить. 2071 наверное вариант обычного 071-го.

Значитца так. 082й не добегает до 300 кил с усилением пару-тройку раз и полным сигналом. пила из синуса получается, синус только в варианте повторителя. Отпадает.
Зато в даташите на ОР-42EZ увидел те же кривульки, что и у нашего 544УД2а,
с усилением в 100 раз полоса полной мощности в 100кгц, с усилением в 10 раз -1 Мегагерц.

ОР 42 EZ выдал чистейший синус с усилением в 20 раз, с пиковым 10 вольт на 500 кгц, выше 500 спад усиления, на 800кгц меандр выродился в пилу. Синус остался синусом.
Крутой опер. Круче Крутого Уокера.
Подскажите, что применимо из следующих компонентов,
для замены 544уд2:
LM358
NJM4558L
JRC4580

транзисторы для замены:
B778(над этой надписью стоит буква 'K' );
D998(над этой надписью стоит буква 'K' );
A1266; C3198; S9012; c1027; B631; D600; K373C; 3243C; C114; C124; 8550C; 1027
?
 
Последнее редактирование:
Подскажите, что применимо из следующих компонентов,
для замены 544уд2:
LM358
NJM4558L
JRC4580

транзисторы для замены:
B778(над этой надписью стоит буква 'K' );
D998(над этой надписью стоит буква 'K' );
A1266; C3198; S9012; c1027; B631; D600; K373C; 3243C; C114; C124; 8550C; 1027
?
358й не годится. 4558 тоже .это версия 358-го. 4580 улучшенный , звуковой. Но тоже не годится.Требования к скорости тут запредельные.
B778 и D998 работают в мощнике , с них и макетил схему, потом проверил и на 1941-5198.
А у Сашика Титова схема работает на BD911-912
 
Последнее редактирование:
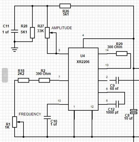
генератор на 2206 вгонял в диапазон.
Получились другие резисторы с питанием в 17 вольт
Мож микросхема такая, не знаю.
R18+R2 получилось 27кОм
Если подгонять частоту в районе 300кГц получается примерно 100 Ом на 1кГц по частоте.
Уменьшая резистор частоту увеличиваем.
С резистором (подборным) 27К плюс 1К подстроечник получилось 292.4 до 302.4 кГц
generator.JPG
 
Последнее редактирование:
генератор на 2206 вгонял в диапазон.
Получились другие резисторы с питанием в 17 вольт
Мож микросхема такая, не знаю.
R18+R2 получилось 27кОм
Если подгонять частоту в районе 300кГц получается приметно 100 Ом на 1кГц по частоте.
Уменьшая резистор частоту увеличиваем.
С резистором (подборным) 27К плюс 1К подстроечник получилось 292.4 до 302.4 кГц
Посмотреть вложение 53574
да, так. половина переменника на 1 ком это 500 ом, плюс два резюка на 2.6 к в сумме, вот и 3 кома , или 300кгц. Девиация тудэм-сюдэм по 50 килогерц

генератор на 2206 вгонял в диапазон.
Получились другие резисторы с питанием в 17 вольт
Мож микросхема такая, не знаю.
R18+R2 получилось 27кОм
Если подгонять частоту в районе 300кГц получается приметно 100 Ом на 1кГц по частоте.
Уменьшая резистор частоту увеличиваем.
С резистором (подборным) 27К плюс 1К подстроечник получилось 292.4 до 302.4 кГц
Посмотреть вложение 53574
Исправь 27 к на 2.7 к.
У тебя частотомер встроен. А я на оглобле смотрю. период на экране скопа, потом ржавым разумом пересчитываю в частоту. И ты будешь смеяться, но -хватает и этого.
Значит, тупо ставим к переменнику на 1 ком добавку 2,7 к.
 
Так у меня аж 27 ком постоянный и 1ком переменник получилось.
Проверял частотомером. Осцил то же самое кажет.
На 2К7 он у меня молотил с дурной частотой и четвертью амплитуды.
 
Так у меня аж 27 ком постоянный и 1ком переменник получилось.
Проверял частотомером. Осцил то же самое кажет.
На 2К7 он у меня молотил с дурной частотой и четвертью амплитуды.
Емкость точно 1000 пик? Не 100?
 
Емкость точно 1000 пик? Не 100?
емкость из набора брал. Они пронумерованы. А у меня паранойя. Пока 10 раз не сравню, в схему не ставлю :)
Я один собрал как в схеме у китайцев, а второй в укороченом варианте без излишеств.
Ну и запускал его с молотком и какой то матерью :)

да, по схеме он с маркировкой 101 в обоих платах, на схеме и спецификации, как кондер для верхнего диапазона
 
Не знаю, сколько поделал схем, там все как у меня, до скучного одинаково.
Раз было, правда, спутал кондер по ржавой памяти, вместо 1000 пик впаял 100 и долго удивлялся. Пока частоту не посчитал.

да, по схеме он с маркировкой 101 в обоих платах, на схеме и спецификации, как кондер для верхнего диапазона
10 пик на 10 в первой степени это 100пик. 102 надо. 10 сотен пик.)))))
 
10 пик на 10 в первой степени это 100пик
ну чо дали :) У меня ко времени пайки еще RCL измерителя не было.
Получается второй раз себя наказал. В первый с осциллографом (не к ночи упомянут)

10 пик на 10 в первой степени это 100пик. 102 надо. 10 сотен пик.)))))
в схеме указан 101, и в наборе 101. Остальные заведомо больше.
Гады, повбывав бы :) Но не прикопаешься, в заявленом варианте он у них работает.
 
Подскажите, что применимо из следующих компонентов,
Микросхемы - ни одна не пойдет, транзисторы выходные - B778 (KTB778) и D998 (KTD998), драйвер - B631 (KTB631) и D600 (KTD600)
 
Подскажите. В какой технике применяются скоростные операционные усилители? Откуда можно вытащить из б/у?
 
Подскажите. В какой технике применяются скоростные операционные усилители? Откуда можно вытащить из б/у?
К примеру, в ядерной медицине , в гамма-камере стояли такие. фирма Harris, HA 2525.
шучу.
 
Подскажите. В какой технике применяются скоростные операционные усилители? Откуда можно вытащить из б/у?
Обязательно стащить?
А купить в одном из самых дорогих магазинов?
544чид.png

а посмотреть на авито?
544.png

45 руб за штуку - дорого?
а вголде за 350 ?
 
Обязательно стащить?
А купить в одном из самых дорогих магазинов?
Посмотреть вложение 53854
а посмотреть на авито?
Посмотреть вложение 53855
45 руб за штуку - дорого?
а вголде за 350 ?
В Германии бывает выбрасывают в мусор не рабочую технику. И даже рабочую старую. Магазин не нашёл поблизости. В России в моём городе есть радиомагазины. Пересылка сейчас не дёшево. Но за наводку спасибо!

Например, если знать в каком аппарате есть операционник, то можно пойти на барахолку и купить за 3..15 евро этот аппарат. И это будет быстрее и дешевле чем пересылка и по попутным деталям интересней.

Вот думаю,может россыпью собрать операционник или сообразить какой другой принцип, обходящий наличие операционника?

Операционник в этой схеме в качестве предусилителя работает, как я понимаю?
 
Операционник в этой схеме в качестве предусилителя работает, как я понимаю?
Предусилитель. Скоростной . Радиочастота практически.Можно спаять на паре-тройке транзисторов. Если умеючи.
 
Предусилитель. Скоростной . Радиочастота практически.Можно спаять на паре-тройке транзисторов. Если умеючи.
Верно я понимаю, что в сложившейся схеме, где генератор сигнала, затем предусилитель, затем усилитель мощности, и это обусловлено кроме прочего, желанием жёстко стабилизировать частоту около 300кГц?

Предусилитель. Скоростной . Радиочастота практически.Можно спаять на паре-тройке транзисторов. Если умеючи.
Умелость в ВЧ не имею. Но и опасений ошибится не имею. Может направите на "путь истинный"?
 
Верно я понимаю, что в сложившейся схеме, где генератор сигнала, затем предусилитель, затем усилитель мощности, и это обусловлено кроме прочего, желанием жёстко стабилизировать частоту около 300кГц?
частоту задает генератор. Выход у него хиленький, надо усилить.
Сначала операционником по напряжению, затем усилителем мощности по току.
Это как мне видится. Может и неправильно.
 
Верно я понимаю, что в сложившейся схеме, где генератор сигнала, затем предусилитель, затем усилитель мощности, и это обусловлено кроме прочего, желанием жёстко стабилизировать частоту около 300кГц?
Пред нужен разогнать недостаточно высокое напряжение с генератора до нужного напряжения и тока в катушке. Стабильность частоты задается генератором и подстраивается по резонансу на месте.

Умелость в ВЧ не имею. Но и опасений ошибится не имею. Может направите на "путь истинный"?
тут не нужен хаенд. нужна шустрость.
 
Пред нужен разогнать недостаточно высокое напряжение с генератора до нужного напряжения и тока в катушке. Стабильность частоты задается генератором и подстраивается по резонансу на месте.
Т.е важным условие является резонанс около 300кГц при размещении катушки радом с телом? А этот резонанс возможно перестраивать на другие частоты? Например, 250 или 310кГц? Я не имею в виду техническую возможность, а способность тела резонировать на других частотах. Резонанс на широком диапазоне возможен?
 
Т.е важным условие является резонанс около 300кГц при размещении катушки радом с телом? А этот резонанс возможно перестраивать на другие частоты? Например, 250 или 310кГц? Я не имею в виду техническую возможность, а способность тела резонировать на других частотах. Резонанс на широком диапазоне возможен?
Емкость катушки вблизи от любимой тушки зависит от расстояния от катушки и до тушки.Ушла емкость- ушел резонанс, его возвращаем назад подстройкой частоты генератора в резонанс катушки.
 
Практически на катушке-торе частота резонанса у меня уходила в пределах 10 кгц в МИНУС.
Затем, естественно нужно подогнать частоту генератора, поскольку резонансная частота катушки "уехала".
Тушка повлияла
 
Емкость катушки вблизи от любимой тушки зависит от расстояния от катушки и до тушки.Ушла емкость- ушел резонанс, его возвращаем назад подстройкой частоты генератора в резонанс катушки.
Т.е схема должна реагировать даже на не незначительное изменение ёмкости катушки и соответственно изменившейся емкости перестраивать частоту, до той ближайшей, на которой возникнет максимальный резонанс?
 
Т.е схема должна реагировать не незначительное изменение ёмкости катушки и соответственно изменившейся емкости перестраивать частоту, до той ближайшей, на которой возникнет максимальный резонанс?
не схема должна реагировать, а ты сам меняешь частоту генератора до попадение в новое значение резонанса.
 

Последние сообщения

Статистика форума

Темы
3,303
Сообщения
262,967
Пользователи
2,544
Новый пользователь
vlad'mir
Назад
Сверху Снизу