Основы ламповой схемотехники для начинающих

  • Автор темы Автор темы OLD
  • Дата начала Дата начала
Здесь Вам виднее. Я не знаю. Просто увидел, первичка 3000 витков и Ктр меньше чем у ТВЗ-1-9, поэтому решил что лучше.
Оказалось, не прав.
ТВЗ-3Ш это говно по сравнению с ТВЗ1-9. Они стояли в самом массовом УЛПТ-50, мотали проводом который под руку попал, обычно 0,11-0,12мм, и акт. сопр. первички достигало 500-550 ом. И никакого секционирования, все подряд. Только и L первички у них 11-12 гн, но какой ценой, думаю понятно... частотка до 15 кгц по 0,7.

Поиск трансформатора, который чуть-чуть лучше, приведет только к затяжке времени, проект будет вечный, желание пропадёт, на смену придёт другая задача.
Вот так Я это вижу. Если Олег считает иначе, пусть идёт за горизонтом.
Не надо ему за горизонтом.
 
ТВЗ1-1 только СЛУЧАЙНО может оказаться у этого мужика, и то один. Сергей, кончайте рассуждать, надо по факту.
 
Друзья, меня постигло ужасное фиаско! Я перепутал и когда добрался в гараж с прискорбием обнаружил, что перепутал и в качестве силового трансформатора у меня имеется не ТС-180, а ТС-100-2.
Знатоки, для вас на всякий случай выкладываю его характеристики. Со слабой надеждой и вопросом пригодится ли он для моих планов
Screenshot_2021-07-29-14-38-52.jpg
 
В схеме удвоения примерно 250В со всех обмоток... Тока может не хватить... Накал отсутствует...
 
в качестве силового трансформатора у меня имеется не ТС-180, а ТС-100-2.
Я только ввалился домой с пекла, поэтому смотреть не буду.
На первый взляд суммарное напряжение вторичек более 200 В, значит постоянное под 300 - хватит.
А вот для накала обмотки 4,75 В придется чуть домотать до 6,3 В. Там буквально несколько витков.
Точнее надо считать, это уже без меня т. к. надо ополоснуться, пообедать и пр.
В двух словах - всё нормально.
P.S. В упор по накалу, но немного домотать можно без разбирания трансформатора. Может отдельно обмтоточку для 6Н3П там на память что-то 300...350 мА всего.
P.P.S. Думаю, лучше всего домотать обе обмотки 4,75 но ТОЧНО одинаковым количеством витков, включив накальные обмотки параллельно (но правильно, соблюдая фазу!!!)
Напряжение накала надо измерять ПОД НАГРУЗКОЙ (все накалы) БЕЗ подключение анодных обмоток вообще!!
То есть транс первичку в 220 В, правильно параллельно соединить обмотки 4,75 и подключить к ним ТОЛЬКО накалы, но всех трех ламп.
Убедиться, что напряжения недостаточно и расчитать сколько домотать. Домотать и проверить под нагрузкой (без нагрузки напряжение будет выше).
Должно быть 6,3...6,6 В когда нити накала прогреются.
Дел на копейку.
 
Последнее редактирование:
Олегу нужно выпрямленного хотя бы +350в
 
Я только ввалился домой с пекла, поэтому смотреть не буду.
На первый взляд суммарное напряжение вторичек более 200 В, значит постоянное под 300 - хватит.
А вот для накала обмотки 4,75 В придется чуть домотать до 6,3 В. Там буквально несколько витков.
Точнее надо считать, это уже без меня т. к. надо ополоснуться, пообедать и пр.
В двух словах - всё нормально.
А если 4,75 В выпрямить на накал? Получится 6,7 В. Надо будет посчитать падение напряжения под нагрузкой спиралей 3х лампочек, возможно как раз на 6,3 В получится
В схеме удвоения примерно 250В со всех обмоток... Тока может не хватить... Накал отсутствует...
Если все вторички кроме по 4.75 В соединить последовательно, но получается 208.4 В переменки. выпрямленного получается 293.8 В. Это в теории. На практике могут быть какие то потери. А вот как посчитать суммарный ток обмоток при последовательном включении я не знаю. На ум приходит средне-арифметическое значение, но я не знаю правильно ли это

Олегу нужно выпрямленного хотя бы +350в
Значит буду искать другой силовик :confused:
 
С этим в лучшем случае выйдет не больше +230-240в
 
Значит буду искать другой силовик :confused:
Бл... для 6П14П 300 В это много, для 6Н3П 300 В - достаточно с запасом.
Трясти надо, а не искать чуда и счастья - они рядом.
Не надо выпрямлять накал, не надо. Надо чуть домотать прямо поверху. Сколько витков на вольт - посчитайте, из принципа не буду.
Никого не слушайте, ДЕЛАЙТЕ!!
 
Посчитать витки не сложно 15:4,75 = 3.16 ; 6.3-4.75=1,55 В; 1,55х3,16=4,99. Получается домотать 5 витков. Я переживаю хватит ли анодного тока.на 2 штуки 6П14П и двойной триод 6Н3П. В спокойной обстановке все посчитаю по ВАХ
 
Я переживаю хватит ли анодного тока.на 2 штуки 6П14П и двойной триод 6Н3П. В спокойной обстановке все посчитаю по ВАХ
Бросьте вы ВАХ и формулы. Ток анда 6П14П - до 50 мА, для двух до 100 мА, у предусилителя - копейки.
Хватит с запасом.
Считайте не по ВАХ а так. 6П14П - 2шт. =0,1 А.
Напряжение 300 В. По аноду 30 Вт.
Накал 1,6 А х 6,3 В ну 10 Вт. У двойного триода - мелочь.
Всего менее 50 Вт. Трансформатор - 100 Вт ?
Двойной запас. Что еще считать?? Делать надо!!
 
По моим прикидкам, 64+64+24,2+24,2+16+16=208,4В подаем на мост, умножим примерно на 1,35, получим 281В под нагрузкой, многие схемы на 6П14П работают на 250-300В, что укладывается в рамки, необязательно сразу шедевр делать.
Для удвоителя, при токе нагрузки 0,1А желательно чтобы обмотки по 0,3А были, эти слабоваты
По накалу, 6П14П потребляет 0,76А почти как выдают накальные обмотки, доматываем на каждую по 5 витков, будет две обмотки по 6,35В, получается каждая 6П14П будет питаться от своей обмотки, а для 6Н3П (0,35А накал) намотать дополнительную обмотку 20 витков провода Ф0,41 - 0,44 мм.
Если в розетке 230В, можно в сеть включать 110+110+17 вольт обмотки
 
ТВЗ 1-1 нету. Завтра закажу 1-9. А пока попугаю вас своей давней поделкой - Ктулху из проводов smile_1
IMG_20210729_185250.jpg
Только как домотать, если зазора даже нет. (вообще с трансформаторами перематывать, доматывать, мотать - для меня это на данном этапе самая большая проблема. С внутренним страхом перед лампами уже справился)
 
Только как домотать, если зазора даже нет. (вообще с трансформаторами перематывать, доматывать, мотать - для меня это на данном этапе самая большая проблема. С внутренним страхом перед лампами уже справился)
Если захотеть можно и с трансформаторами разобраться, здесь главное помнить что у обмоток есть начало и конец, это как + / - у батарейки, две обмотки соединяешь - если правильно напряжения складываются, неправильно вычитаются.
Насчет как домотать. Если аккуратно надрезать верхний слой бумаги с краю, то можно содрать её с обоих катушек не разбирая трансформатор, там места ещё хватит на один слой, потом можно обернуть изоляцией сразу две катушки, а не по отдельности. Если после снятия сверху окажутся накальные обмотки - хорошо, не надо будет от них изолировать дополнительную намотку
А что-за сварочные кабели?
 
что-за сварочные кабели?
Это резиновые шланги, когда то в Совке были такие экранированные провода без внешней изоляции с голым экраном. Я их в шланги воткнул smile_1 . Эти платы выковырял из какого то убитого аппарата, давно это было , не помню уже.
 
И ещё о силовом трансформаторе. Практически в каждом городе есть или радиорынок или обычная барахолка. Самый торговый день на барахолках - суббота. Суббота послезавтра. Т.е. послезавтра можно купить более подходящий силовой трансформатор. На барахолках детали от старых телеков есть всегда.
Это как вариант.
Хотя можно и с этим трансформатором поупражняться, но я бы взял что-нибудь от телевизора или какое-нибудь чудо зелёное типа ТАН. Конечно, если продавцы у вас не сильно жадные.
 
Это резиновые шланги, когда то в Совке были такие экранированные провода без внешней изоляции с голым экраном. Я их в шланги воткнул smile_1 . Эти платы выковырял из какого то убитого аппарата, давно это было , не помню уже.
Сэр знает толк в извращениях :)

Юрий, не сбивайте человека с пути истинного.
Пусть Ваш простой вариант изготовит.
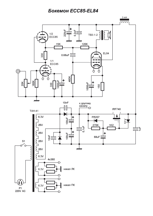
А Покемончик хорош, ответственно заявляю :) лампочки после долгого лежания "проперделися", аккордеон звучит так, будто в соседней комнате исполняют. Хороший звук получился.
 
Покемончик хорош. Бесспорно. Но не сразу. Есть варианты и проще. Для начала.
 
Покемончик хорош. Бесспорно. Но не сразу. Есть варианты и проще. Для начала.
Тоже не спорю. Вполне логичное заявление.
ИМХО я бы накальные домотал. Там дел на три копейки. Зазор как правило позволяет.
 
Хотелось бы анодное повыше. Запас по напряжению не помешал бы.
 
Я пас рекоммендации давать. Сам по готовому делал, через раз помощь клуба запрашивал.
 
По накалу, 6П14П потребляет 0,76А почти как выдают накальные обмотки, доматываем на каждую по 5 витков, будет две обмотки по 6,35В, получается каждая 6П14П будет питаться от своей обмотки
Проще запараллелить обмотки и домотать по 6 витков на каждый каркас, они точно влезут поверх бумаги и не надо будет
для 6Н3П (0,35А накал) намотать дополнительную обмотку 20 витков провода Ф0,41 - 0,44 мм.
Если написано, что обмотка на 0,8 А это не значит, что нельзя получить 0,9 А тем более при двукратном запасе трансформатора по мощности. Это значит только, что под такой нагрузкой напряжение просядет на 5% больше нормы.
 
ПОКЕМОНЫ!!!
Вы в своём уме? Не морочьте голову человеку, который с большим трудом еле-еле движется вперед и останавливается перед малейшим препятствием, ищет любую отговорку, чтобы только не делать.
А вы ему голову покемонами морочите...
 
Друзья, меня постигло ужасное фиаско! Я перепутал и когда добрался в гараж с прискорбием обнаружил, что перепутал и в качестве силового трансформатора у меня имеется не ТС-180, а ТС-100-2.
Я выскажусь тоже.
Моё мнение - следует попробовать поискать более подходящий трансформатор, чем заниматься домоткой накальных обмоток.
Думаю так - если отыщется за относительно небольшую сумму (думаю, до 500-600 руб - это и есть "относительно небольшая") более подходящий силовик для макета - то лучше такой купить.
Искать такой дешёвый вариант - как верно подметил Сергей Z - надо где-то типа "железного рынка", где продают старые б/у радиотовары, если есть такой в городе. Ещё очень удобно - у нас через сайт "Авито". Возможно - у Вас есть какой-то аналог такого сайта, чтобы в своём городе найти объявление.
Что искать - есть унифицированные трансформаторы "ТАН" - трансформатор анодно-накальный. Обычно зелёного цвета. Существуют таблицы на эти ТАН-ы, по которым легко найти все данные на любой из этих трансформаторов. Другой вариант - от лампового телевизора, типа ТС-180. Может попасться и какой-то другой вариант недорого, даже тороидальный.
Ну а если относительно дешевого варианта не приобрести - тогда да - надо доматывать как минимум накальные обмотки на имеющийся трансформатор ТС-100-2. Желательно без разбора сердечника - а то, потом скорее всего, гудеть станет.
 

Статистика форума

Темы
3,304
Сообщения
263,140
Пользователи
2,544
Новый пользователь
vlad'mir
Назад
Сверху Снизу