Постройка басовой секции

  • Автор темы Автор темы Пётр
  • Дата начала Дата начала
Излишние переживания о долгой и счастливой жизни ламп может привести к такой ситуации, что вместе с вами на свалку вынесут новенькие лампы. Как говорят в Одесе, это даже обидно .

Посмотреть вложение 14319
нашёл какую-то схему в сети задержки на NE555.
Нарисовал сам себе, что мне нужно сделать, чтобы моя плата стала соответствовать схеме задержки. Основное, как я понял - надо поменять местами конденсатор и подстроечник.
Но не уверен, что это реально выполнить обычным паяльником. Особенно сложным выглядит разъединить 6 и 7 ноги у микросхемы. Там всё очень близко и мелко. Дорожка проходит под самой микросхемой.
Может подскажите, будет ли работать схема задержки (что нарисована правее), если я оставлю соединёнными 6 и 7 ноги?
Эта схема повторена много раз и не было случая, чтобы повела себя как-то НЕ ТАК. Всегда -ТАК.
Забыл сказать. Время включения НЕ ЗАВИСИТ от напряжения питания схемы, то есть, настроили при 15 вольт, упадет хоть до 5- сработает в нужное время, лишь бы реле сработало. Стабить питание не надо, вот в чем прелесть.
 

Вложения

  • IMG_20210417_190332.jpg
    IMG_20210417_190332.jpg
    387.8 KB · Просмотры: 209
  • IMG_20210417_190356.jpg
    IMG_20210417_190356.jpg
    382.8 KB · Просмотры: 222
Саша, я не понял как идет разрядка Сфильтра?
 
В первой схеме

Через тумблер и н.з. контакт реле, красивее...
 
Проанализировал схему от Александра. И если я правильно понимаю... то переделать под неё мою платку, проще даже чем я думал.
Мне понадобится разорвать дорожки в двух местах, кинуть одну перемычку, удалить D4 и подключить два новых диода. И тогда, по сути, она должна заработать как надо.
Единственной сложностью остаётся разделить 6 и 7 ногу, в связи с тем, что очень там всё миниатюрно.
Схема АБ.jpg
 
А решение того, что мне казалось самым сложным - оказалось простым, после наводки Александра. Взял у супруги хорошие маникюрные ножницы и легко откусил 7ю ногу. На радостях - откусил ещё и 5ю ногу, чтобы не ковыряться с паяльником и не выпаивать D4 на своей платке. Завтра попробую остальное проделать. Вместо диодов 1N4148 можно я uf4007 поставлю (а то, у меня их много)?
 
Таймер или TL431, в основном зависит от наличия/отсутсвия элементной базы, у меня TL431 как грязи с комп. БП. И даже плату не надо делать, всего три детальки спаять...
 
А решение того, что мне казалось самым сложным - оказалось простым, после наводки Александра. Взял у супруги хорошие маникюрные ножницы и легко откусил 7ю ногу. На радостях - откусил ещё и 5ю ногу, чтобы не ковыряться с паяльником и не выпаивать D4 на своей платке. Завтра попробую остальное проделать. Вместо диодов 1N4148 можно я uf4007 поставлю (а то, у меня их много)?
Диод, который должен сбрасывать заряд с емкости на 2и6 ногах, тоже не нужен, емкость разряжается через микросхему при выключении.
 
Сегодня у меня маленький успех. По наводке Александра - откусил 7ю и 5ю ноги у NE555, разорвал одну дорожку, припаял одну перемычку и один диод. И китайская платка заработала так как надо. А схема теперь идентична той, что выкладывал Александр Бокарёв. Подстроечником настроил время срабатывания на 35 сек.
Изменение размера IMG_20210418_102015_resized_20210418_115149425.jpg

Изменение размера Поворот IMG_20210418_113646_1_resized_20210418_115148468.jpg

Далее проверил связку - платка + реле. Пока всё успешно. Через 35 сек. после подачи напряжения на плату с NE555, твёрдотельное реле сработало и на резисторе во вторичной обмотке силовичка появилось напряжение.
Изменение размера Поворот IMG_20210418_113311_resized_20210418_115148916.jpg

При этом - питание платки (и соответственно - реле) было +5,4 В. Отсюда делаю вывод - брать напряжение с накала 6Н8С можно без удвоения. Должно хватать.
 
Сегодня у меня маленький успех. По наводке Александра - откусил 7ю и 5ю ноги у NE555, разорвал одну дорожку, припаял одну перемычку и один диод. И китайская платка заработала так как надо. А схема теперь идентична той, что выкладывал Александр Бокарёв. Подстроечником настроил время срабатывания на 35 сек.
Посмотреть вложение 14357
Посмотреть вложение 14356
Далее проверил связку - платка + реле. Пока всё успешно. Через 35 сек. после подачи напряжения на плату с NE555, твёрдотельное реле сработало и на резисторе во вторичной обмотке силовичка появилось напряжение.
Посмотреть вложение 14358
При этом - питание платки (и соответственно - реле) было +5,4 В. Отсюда делаю вывод - брать напряжение с накала 6Н8С можно без удвоения. Должно хватать.
именно так. Одиночнй Шоттки 1n5819, баночка на 220мк 9 вольт в кармане.
 
Сегодня залез, снял с верхней полки усилитель. Очень много пыли на нем собралось. Теперь, по крайней мере на некоторое время, останусь без музыки. Жаль.
Вытащил стоявшие там силовые трансформаторы зелёные ТА и ТН и прикрутил купленный ТАН на торе.
Изменение размера Поворот IMG_20210420_215213_resized_20210420_101115623.jpg

Первым делом хочу определиться с питанием накала 6Н8С. Хочу понять - можно ли сделать так, чтобы от первого каскада, от накала не было бы фона при питании этого самого накала переменкой 6,3 В.
Подскажите, правильно ли я для этого собрался действовать. Подключить высокое напряжение анодное для 6Н8С. Запитать накал переменкой. Питание выходных ламп не подключать, сами выходные лампы в панельки не втыкать. Воткнуть 6Н8С и посмотреть колебания напряжения на сеточном резисторе выходных ламп. От величины этого колебания - делать вывод - завышен ли фон, либо допустим. И потом в сторону от конца к началу (ко входу) искать и смотреть, в какой точке образуется этот самы фон. Всё верно?
 
Сегодня залез, снял с верхней полки усилитель. Очень много пыли на нем собралось. Теперь, по крайней мере на некоторое время, останусь без музыки. Жаль.
Вытащил стоявшие там силовые трансформаторы зелёные ТА и ТН и прикрутил купленный ТАН на торе.
Посмотреть вложение 14490
Первым делом хочу определиться с питанием накала 6Н8С. Хочу понять - можно ли сделать так, чтобы от первого каскада, от накала не было бы фона при питании этого самого накала переменкой 6,3 В.
Подскажите, правильно ли я для этого собрался действовать. Подключить высокое напряжение анодное для 6Н8С. Запитать накал переменкой. Питание выходных ламп не подключать, сами выходные лампы в панельки не втыкать. Воткнуть 6Н8С и посмотреть колебания напряжения на сеточном резисторе выходных ламп. От величины этого колебания - делать вывод - завышен ли фон, либо допустим. И потом в сторону от конца к началу (ко входу) искать и смотреть, в какой точке образуется этот самы фон. Всё верно?
не увидишь без подачи питания. Накрай катод в землю сажай, в сетку подай минус от выпрямленного накала. Других советов не знаю. Если с подтяжкой шины от +65 есть фон, то тупик.
 
Накрай катод в землю сажай, в сетку подай минус от выпрямленного накала.
Но, это крайний случай.
Я, как бы, хочу начать с надежды на лучшее - а вдруг, не будет фона... и собрался собрать (спаять) ту часть схемы, что относится к лампам 6Н8С (их анодное питание и накал переменкой), а выходные трансы, выходные лампы и питания выходных ламп (анодное и катод) пока не паять.
И вопрос в общем-то в том, что если я в этом случае вдруг увижу, что фон приемлемый, после двух каскадов на 6Н8С - то можно ли будет считать в этом случае, что и при подключении всей схемы усилителя (выходные лампы и выходные трансы) фон также должен остаться приемлемым (по крайней мере, проникающий от накала 6Н8С)
 
Пётр, просто даже некуда

Две лампы 6н8с питаются ПЕРЕМЕНКОЙ, ср. точка на земле, и всё. Фона нет, и не слышно даже. Где то намудрили вы крупно...
 

Вложения

  • IMG_1833.jpg
    IMG_1833.jpg
    169.5 KB · Просмотры: 169
Две лампы 6н8с питаются ПЕРЕМЕНКОЙ, ср. точка на земле, и всё. Фона нет, и не слышно даже. Где то намудрили вы крупно...
Юра, есть у меня наши восьмёры, лезет в катод фоняра. Можно было перепахивать накал на подтяжку в плюс, но если есть лампы, которые и так не фонят, то.....
 
Диоды примерно от половины питания, "кристаллический старт" по Бокарёву, кенотрону можно и на 100-200мкф работать, не искрит, сверкает и т.п. Драйвер от двух диодов her108 со ср. точкой, =550в и два э-лита 220мкф*300в с шунтами

Пробовал штук двадцать 6н8с, ни одна не фонила, и без подтяжки в плюс, просто на землю... Даже не могу предположить, мистика
 
Фотон, МЭЛЗ, Тантал - по фигу, чудеса!!!

Саша, а не мог с накалами 6н8с от накалов 6с4с напортачить? Предположение, но всё ж...
 
Накалы двух ламп 6н8с, с одного Торика, от Василия Карты, одинаково, что в СЕ 6н8с-6с4с, что в СЕ 6н8с-45 триод, накал просто ср. точка заземлена. Ну я НЕ ЗНАЮ...
 
Кабы все мои лампы с завода, так нет же, кто их продал и по какой причине- тьма. Это я такой дурной, хлам в ведро. А кто-то умный, тот на базар .
 
Юрий, за схемы что прикладываете - спасибо. Так понятнее.
Но у меня нет средней точки на обмотке ~6,3 В. Да и питание для NE555 планирую брать с этой же обмотки - поэтому, один край обмотки надо будет сажать на "землю".
Я, может, как-то непонятно сформулировал свою мысль. Собираю схему усилителя. Ищу вариант как наиболее точно самому для себя сделать заключение - есть ли (будет ли) проблема с фоном при питании накала 6Н8С переменкой. В настоящий момент, в процессе наладки, чтобы исключить возможность влияния других источников фона.
Юрий говорит, что такой проблемы быть не должно. Я имею опыт (но, возможно неправильно интерпретированный) и Александр говорит - что бывает такая проблема. Хочу поставить точку в этом вопросе. Для себя. И спрашиваю - какой нужен для этого эксперимент.
 
Ср. точки нет, сделайте искуственную из двух резисторов 100-200ом, середину на землю, разницы никакой. На 45 триоде, там и нет ср. точки на 6н8с, сделана из двух резисторов.
На таймере тл431 на 6с4с , тоже поспешил, там прямо от сети, конденсатор 2мкф*630в, диодный мост, Д815Д, транзюк кт814 с тл431, это не принципиально. Всё работает 6н8с-6с4с больше 10 лет, 6н8с-45 триоде больше 5 лет, хоть бы что.

Таймер 555, без вопросов, вместе с реле, например у меня даже с РЭН-34
 

Вложения

  • IMG_1830.jpg
    IMG_1830.jpg
    110.8 KB · Просмотры: 149
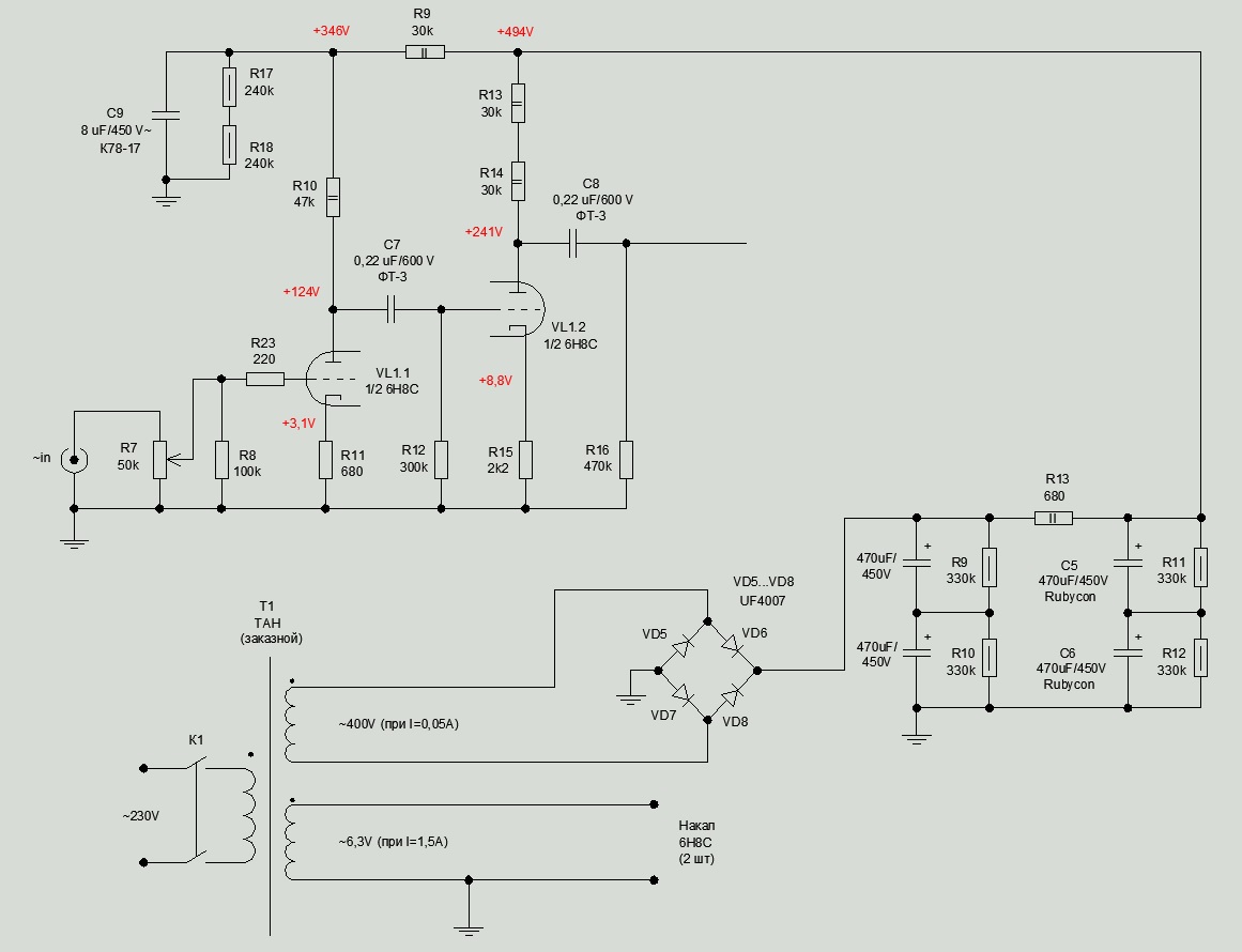
Сегодня продолжил занятия с усилителем.
Собрал вот такую схему (вобщем-то, она была у меня собрана, я просто часть усилителя отсоединил):
1.jpg

Слава Богу, всё включилось с новым силовым трансформатором, заработало. Замерил напряжения в основных точках - на схеме они указаны красным цветом. На схеме приведён один канал, но подключалось реально два канала одновременно (второй просто не изображён на схеме).
В общем - напряжения примерно те, какие я и рассчитывал - и я решил, что всё в порядке с напряжениями. Далее - стал пытаться понять, что при этом с фоном от накала. Прошу вас взглянуть на фотографии с осциллографа, может, подскажите чего.
1. Щуп на сеточном резисторе второго триода (правый канал, R12):
Изменение размера IMG_20210421_204148.jpg

Пульсации (пик-то-пик) 30 мВ. Как я понимаю - это общие пульсации от анодного напряжения первого триода и от накала первого триода.
2. Щуп на сеточном резисторе выходной лампы (R16, правый канал):
Изменение размера IMG_20210421_204313.jpg

пульсации пик-то-пик 0,4 В. Много это или нормально? (на сетке выходной лампы)

Затем померил другой канал (левый).
3. Сеточный резистор второго триода, левый канал:
Изменение размера IMG_20210421_204602.jpg

меня удивило, но почему-то здесь я насчитал 100 мВ В пульсации.
4. Сеточный резистор выходной лампы, левый канал:
Изменение размера IMG_20210421_204731.jpg

насчитал 1В пульсаций.

Меня смутила такая разница и по виду осциллограмм и по величине пульсаций между правым и левым каналом. И я решил перетыком поменять местами лампы 6Н8С.
Теперь по правому каналу я получил такие картинки:
2.jpg

пульсации 50 мВ и 0,5 В.

А по левому каналу:
3.jpg

пульсации 20 мВ и 0,15 В.

Помогите сделать выводы.
Я вот как рассуждаю: из опытов следует, что одна из ламп даёт бОльший фон. Та лампа 6Н8С, которая сначала стояла в правом канале, а затем была переставлена в левый канал - "фонит" примерно в два раза меньше.
 
Последнее редактирование:
Ещё интересно. Замерил пульсации на аноде первого триода. Для одного канала осциллограмма выглядела вот так (пульсации порядка 40 мВ):
Изменение размера IMG_20210421_210749.jpg

Для другого канала вот так (пульсации порядка 15 мВ):
Изменение размера IMG_20210421_210839.jpg

Может ли такое быть, что фон от накала влияет на величину пульсаций и форму на аноде лампы? Иначе - мне не понятна разница, ведь аноды обеих ламп запитаны по полностью аналогичной схеме.

Предположим, фон от питания накала перемнкой всё же есть. Допустим, всё я померил правильно и максимальные пульсации от фона 6Н8С, на сеточном резисторе выходной лампы составили 1В (пик-то-пик). Много это или приемлемо? С каким коэффициентом эти пульсации попадут на выход усилителя (с каким напряжением от этого будет "фонить" динамик в АС)?
 
Последнее редактирование:
А я не смотрел подробности поведения и вклад фона от самих ламп, просто фонящие лампы закинул подальше. Запитай накал от выпрямителя, тогда получишь точный результат.
 

Статистика форума

Темы
3,304
Сообщения
263,082
Пользователи
2,544
Новый пользователь
vlad'mir
Назад
Сверху Снизу