Постройка басовой секции

  • Автор темы Автор темы Пётр
  • Дата начала Дата начала
Пётр, схема Сергея Павловича Илларионова, у Сергеева
И я бы вторичку запараллелил, 57 витков, в классе А, сторонник высокого Ктр

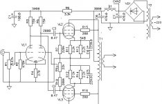
Лампы VL1 6Н1П, VL2,3 6П41С.
PP усилитель класс А на лампах в триодном включении. Без общей ОС. Выходная мощность не менее 8 Вт чистейшего звука.
Чувствительность 1,5 В. Автоматическое смещение. Фазоинвертор «полусамобалансирующийся». R4 не шунтирован конденсатором. Настраивать удобно. R3 и R5 д.б. одинаковыми. Тогда осциллограф в катод VL1 подключить. Вращать потенциометр R9, пока нуль переменного напряжения не наступит. Потом подстроить можно поточнее. Можно и не подстраивать...
 

Вложения

  • 12.jpg
    12.jpg
    64.1 KB · Просмотры: 165
Послушал макет.
Ну что сказать... чуда не произошло. Да я и не особо надеялся попасть в "чудо" с первого раза.
Практически по всем параметрам - макет проиграл моему действующему усилителю SE на 4С4С.
На мелодичной и деликатной музыке - макет проиграл однозначно. Но я и не стремился к тому, чтобы он деликатную музыку воспроизводил.
На рок-музыке, именно электрогитара - в некоторых моментах казалось, что макет играет чуть разборчивей. Но разница столь незначительна и малоуловима - что, строго говоря, можно считать что выигрыша я не получил.
Единственное, в чём однозначно выиграл макет - это в мощности (но, этого и по логике следовало ожидать). При большом входном сигнале, при выкручивании регулятора громкости - УНЧ SE на 6С4С хрипеть начинает, в то время, как у макета нет даже намёка об ограничении сигнала. Но я не к этому стремился. Мне мощность не нужна.
Что могу сказать. Лелею хорошие воспоминания о своём прошлом усилителе - двухтактник на 6П14П, подключённых в ультралинейном режиме, с раскачкой от 6Н6П, включённой "с длинным хвостом" с отрицательным напряжением. Вот тот УНЧ - действительно классно, ярко "колбасил" рок музыку. Слушаешь - и аж голова непроизвольно кивает в такт... Этому макету до того УНЧ - пока далеко.
Но по сути, кабы я в первый раз собрал бы такой макет с 6П41С - играет он классно! И чётко и чисто. Но несколько меркнет при сравнении с 6С4С.

Что думаю дальше. Надо всё же определиться, какую нагрузку видит каждая из выходных ламп. В оптимальном ли они режиме работают. Хочу именно прибором замерить на действующем макете эту нагрузку. Как я понимаю - приведённое сопротивление для лампы - это есть дельта U на аноде, делённое на дельта I.
Дельта U на аноде - я могу померить (поставив один щуп в среднюю точку первички, а второй на анод лампы, и подав синусоиду на входе УНЧ). Как определить дельта I - не знаю. Но мог бы с этой целью откинуть шунтирующий конденсатор на катодном резисторе и посмотреть, какие там колебания напряжения (отсюда и вычислить изменение тока через лампу).
Можно таким способом измерить приведённое сопротивление для каждой из выходных ламп? Или, может есть другой простой способ?
 
На сигнале герц 400-1000 смотришь амплитуду переменки на аноде выходной лампы, без нагрузки, задирать сигнал не нужно, хватит пары десятков вольт. Потом включаешь нагрузку во вторичку. Известное сопротивление, 8-10 Ом. Смотришь просадку на аноде. Считаешь выходное сопротивление собственно лампы, поскольку трансформатор без нагрузки на сотнях Герц считаем за бесконечное сопротивление. Потом считаем, какой шунт в виде нагрузки к лампе вызовет такую просадку напряжения, как и нагрузка во вторичке.
Можно и не считать, а накрутить переменник, через емкость в землю с анода,чтобы он шунтировал лампу так же, как динамики во вторичке. Эквивалент приведенной к аноду нагрузки.
Это теории и мечты, а возиться -тебе))))
 
Ну что ж... проделал некоторые опыты.
Включил макет, прогрел. Убрал нагрузку со вторичной обмотки выходника. Щуп осциллографа прикрепил на анод одной из выходных ламп. На щупе - включил делитель 1/10. На вход подавал синусоиду частотой 1 кГц. Увеличил сигнал на входе до такого размера, чтобы амплитуда на аноде выходной лампы достигла 20В:
Изменение размера IMG_20211125_202602_resized_20211125_091804419.jpg

Далее - ничего не меняя и не трогая, я присоединяю нагрузку 8,1 Ом на выводы вторички выходника. И смотрю, что изменилось на осциллографе:
Изменение размера IMG_20211125_202813_resized_20211125_091803921.jpg

Если пытаться поточнее приглядеться к значениям на осциллографе, то получается, что без нагрузки на вторичке амплитуда была 19,5 В, а под нагрузкой просела до 15,5 В. При этом сопротивление нагрузки было 8,1 Ом. К сожалению - я не знаю, как из этих значений вычислить Ra. Поэтому - полез замерять непосредственно.
Убрал нагрузку со вторички выходника. Ничего не трогая - припаял к аноду выходной лампы конденсатор (0,22 мкФ) и переменный резистор на "землю". Показания осциллографа при значении резистора 1,8 кОм:
Изменение размера IMG_20211125_205255_resized_20211125_091805363.jpg

амплитуда составила 14,5 В (то есть меньше, чем с нагрузкой во вторичке). Следовательно - Ra в штатном включении - больше чем 1,8 кОм.
Затем выкрутил резистор в значение 2,8 кОм и снова сфоткал осциллограф:
Изменение размера IMG_20211125_205314_resized_20211125_091804899.jpg

значение амплитуды составило 16В.
Значение же амплитуды такое же как при наличии нагрузки во вторичке (15,5В) получалось при значении переменного резистора ок. 2,6 кОм.
Если я всё правильно понял и сделал - то в результате этих опытов я пришёл к выводу, что каждая из выходных ламп в штатном режиме - видит нагрузку у себя на аноде как 2,6 кОм. То есть - это всё же половина от Raa, определённого для всего трансформатора по количеству витков.
 
нагрузку 8,1 Ома пересчитываем в анод через квадрат коэфф трансформации, он же отношение числа витков. Пусть Ктр = 25, его в квадрат, 625, его на 8, получаем 5 килоом по концам первички. Ну и видимо, для одного анода приведенная нагрузка равна половине от этих 5 килоом.
 
Александр, спасибо за идеи измерить нагрузку лампы.

Чтобы двигаться дальше в поисках своего звука, как вариант, следующим шагом рассматриваю послушать схему с так называемым "длинным хвостом" ФИ. У меня есть положительный опыт использования подобного ФИ.
Схему изобразил. Взгляните пожалуйста, на предмет ошибок:
1.jpg
 
Обрушится усиление по сравнению с первым вариантом. Лонгтейл в половину меньше по усилению.
Симметрия зависит от величины резистора в хвосте. И ещё, при включении, до появления анодного с прогревом лампы на сетке входного триода будет появляться приличное отрицательное напряжение. Убедись, став тестером в сетку лампы при незакороченном регуляторе уровня.
По звуку лонгтейл более скучный , нежели первый вариант, который накручивается по спектру или на слух вплоть до однотактного звука.
 
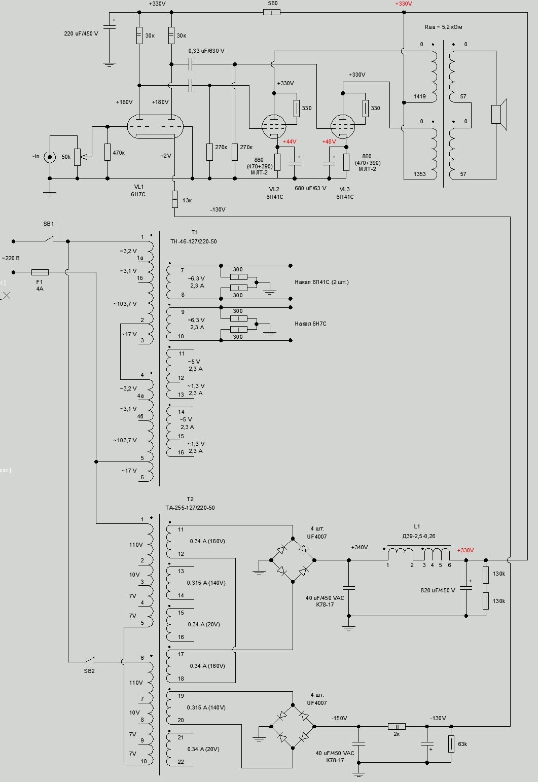
Пётр, схему Лонгтейла возьмите здесь за основу. Работает классно
И попробуйте два варианта ТВЗ
1400вит/57вит=24,5 примерно 5 ком*4=20 ком/8 ом
1400вит/114вит=12,3 примерно 1,25 ком*4=5 ком/8 ом
 
130 вольт подземного как раз для пентода из серии 6ж1п-6ж9п. Будет полноценный ИТ и выше симметрия.
 
Не хочу никого обескураживать, дабы руки не опустились, но без правильно рассчитанного и изготовленного выходника РР на триодах без ООС звучать хорошо не будет. Можете сбегать за гнилыми помидорами, но при более простой конструкции хороший трансформатор для РР зверь более редкий чем для СЕ. ИМХО
 
Не хочу никого обескураживать, дабы руки не опустились, но без правильно рассчитанного и изготовленного выходника РР на триодах без ООС звучать хорошо не будет. Можете сбегать за гнилыми помидорами, но при более простой конструкции хороший трансформатор для РР зверь более редкий чем для СЕ. ИМХО
Кабы тюкнуло в голову спаять пушпулл, стал бы искать пару ТВЗ1-6. На диво удачные крошки.
И конструкция на них размером с книжку.
 
Всё понимаю насчёт выходного трансформатора. Понимаю что он - это самое главное. Повторюсь, что в случае сборки понравившегося макета - готов потратить деньги (на покупку пары не очень дорогих выходников), либо деньги и силы - на покупку провода и намотку выходников своими силами.
Но на данный момент не хочу тратиться на новые выходники. Так как имею мало надежды, что удастся сделать макет, переиграющий мой действующий усилитель (даже хотя бы на рок-музыке). Поэтому - для экпериментов пока что хочу использовать то что есть. Есть один транс на железе ТС-180 (с не очень большим количеством витков первички, зато провод 0,28 мм) и есть на железе от ТС-90 (ТС-80?) с довольно большим количеством витков первички, но провод тонкий - 0,16 мм.
Пётр, схему Лонгтейла возьмите здесь за основу. Работает классно
1.jpg

Спасибо. Должен согласиться, что это наверное здравая мысль - добавить ещё один каскад. Так как без этого - даже прослушать нормально не получится.
Но если переходить на этот вариант - не будет ли маленьким напряжение питания для 6Н7С во втором каскаде?
Напряжение питания выше 330В задирать не хочу.
Какие лампы можно было бы применить для такого варианта, при условии, что напряжение питания 330В?
 
330 вольт для такой схемы кисло будет. Схема с гальваникой, в катоде фазоинвертора теряем сотню вольт, на полезный сигнал остается пшик.
Петя, не заморачивайся, первый вариант на 6н7с был оптимальный, ты лезешь в дебри, из которых потом будешь долго выбираться
 
Или Лонгтейл на 6н6п, три половинки в канале
 

Вложения

  • Пушпулл  2018.jpg
    Пушпулл 2018.jpg
    162.4 KB · Просмотры: 160
  •   от Юры Адамеску.png
    от Юры Адамеску.png
    1.2 MB · Просмотры: 181
  • пУШПУЛЛ НА 6С4С ОТ юРЫ аДАМЕСКУ.png
    пУШПУЛЛ НА 6С4С ОТ юРЫ аДАМЕСКУ.png
    16.1 KB · Просмотры: 191
Или Лонгтейл на 6н6п, три половинки в канале
Хочу попробовать.
Тем более - именно такое я делал раньше, для 6П14П. Тогда - понравилось. Но усиление слишком избыточным оказалось и я позднее убрал первый каскад
1.jpg
 
6П41С имеет приличное смещение, продавить которое , не испортив сигнала и с низким питанием сможет разве что только межкаскадник. Остальные варианты попросят высокого питания.
да ты уже, собственно, ответил сам.
 
Если смещение выходных ламп больше 30В (60 двойной) амплитуды забудьте нафиг раскачивать их от фазоинвертора, любого. Ставьте драйверный каскад.
 
Вот, Александр предложил вариант. Это хорошо - хорошо тем, что его можно попробовать с минимальными переделками. 6Н7С с обвязкой похожей уже воткнута в панельку
1.jpg

может и жаль, что нет гальванической связи с первым каскадом. Но может, на этом свет клином не сошёлся и доп. межкаскадник не помешает звуку?
А так - и питание на схемке как у меня... 6С2П, нету... но думаю, что-то можно вместо неё поставить
Если смещение выходных ламп больше 30В (60 двойной) амплитуды забудьте нафиг раскачивать их от фазоинвертора, любого. Ставьте драйверный каскад.
Первый каскад - фазоинвертор, а потом отдельно по триоду для каждого плеча, перед сеткой выходных ламп? Но это уже получится 6 ламповых усилительных элементов на канал...
 
Я не сразу к этому пришел, хотя мне об этом и было известно, доминировала ТЕОРИЯ КОРОТКОГО ТРАКТА. Так вот, убедился, она не верна. Надо делать исходя в приоритете из инженерных позиций ( можно интуитивных), но никак не из Изотерики.
 
В этой схеме стояла 6с1п, а не 6с2п. Потом поставил 6с2с, и сейчас стоит
 
Много очень инфы сразу...
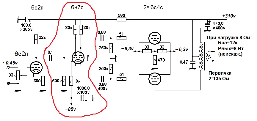
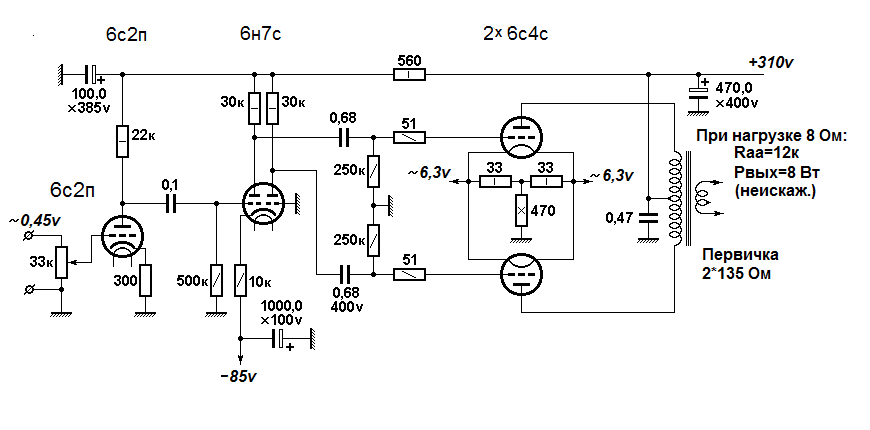
Лучше, подскажите, в схеме где -85В у 6Н7С - вот это значение, -85В оптимально? Я мог бы сделать пониже напряжение...
Глаз положил на такой вариант.
 
Много очень инфы сразу...
Лучше, подскажите, в схеме где -85В у 6Н7С - вот это значение, -85В оптимально? Я мог бы сделать пониже напряжение...
Глаз положил на такой вариант.
Твоя задача в длинном хвосте дать ток через конский резистор. И чем он больше и чем напряжение питания хвоста больше. тем симметрия лучче.
 
Такое у меня было -85в. Можно от -40 до -120в, просто пересчитать
 
В качестве первого каскада (для схемы, где 6Н7С с длинным хвостом) - лампа 6Н8С подойдёт? (6С2С имеется, Бока подарил, - но не хочется её в макете туда-сюда дёргать, вдруг случится что...)
 

Статистика форума

Темы
3,304
Сообщения
263,082
Пользователи
2,544
Новый пользователь
vlad'mir
Назад
Сверху Снизу