Постройка басовой секции

  • Автор темы Автор темы Пётр
  • Дата начала Дата начала
Я микросхему ставил в хвост, КРЕНКУ на 5 вольт, как источник тока, запитывал от 15 вольт. Работало как с обычным резистором в десятки килоом.

Вот слова борца за однотактный спектр!smile_30
Если кто-то решил хорошо себя утопить, таки я должен подсказать лучший способ)))
Петя решил нахлобучить звук 6С4С- пушпульником на 6П41С. Видимо, у него появилось лишнее время на подобные забавы . Ну-ну....
 
Пусть не выпендривается, а шагает как все-по камушкам!
 

Вложения

  • f.1951-11.040.jpg
    f.1951-11.040.jpg
    414.7 KB · Просмотры: 186
Пусть не выпендривается, а шагает как все-по камушкам!
Мне понравился вариант. 6Н7С уже получает себе на сетки основной и инвертированный сигнал. Только вот, все мои предыдущие знакомства с ФИ типа "ФИРН", как здесь, - ничего впечатлительного не оказали. Но я никогда не пробовал ещё один каскад усиления (драйверный) после "ФИРН". Может, это имеет значение
 
Я эту штуку делал на 6П3С, с ООС и без. Очень достйная схема достойного автора. Выходник только по другому лучше мотать. А фазик на этих лампах можно хоть небалансный, хоть дифференциальный сделать, простор для творчества.
Тут ведь идея: не насиловать фазоинвертер, у него и так проблем полно.
 
Ясно.
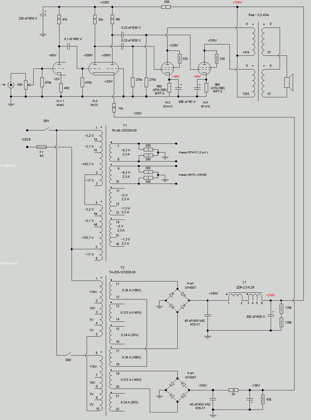
Ну а я пока что придерживаюсь идеи минимальных переделок макета на данном этапе. И следующим шагом, в результате сегодняшней беседы, вижу такую схему для макета:
1.jpg

Вопросы вызывают два момента:
1. Не слишком ли я мало дал для смещения 6Н7С (2,6В). Амплитуда на аноде первой лампы может быть гораздо больше. Но у 6Н7С при бОльшем смещении - линейность по ВАХ теряется. Да и есть у меня подозрения, что с "длинным хвостом" - всё не так просто и 6Н7С до клиппирования может и не дойдёт.
2. Не уверен, хватит ли 560 Ом резистора для подавления пульсаций напряжения питания. Не появится ли на аноде первой лампы фон от питания.
 
Ну поменяете семёрку на восьмерку если раскрыва не хватит, будет ближе к Вильямсону.
 
Тогда и вых. каскад без лишних R,C.
Смещение 6с4с примерно равно 6п41с
 

Вложения

  • РР на 6с4с.jpg
    РР на 6с4с.jpg
    69.9 KB · Просмотры: 176
Тогда и вых. каскад без лишних R,C.
Смещение 6с4с примерно равно 6п41с
У меня выходные лампы не подобраны. Отличие по току примерно на 10%. Насколько помню - в этой ситуации лучше чтобы каждая лампа имела бы свой шунтированный ёмкостью катодный резистор. Или без разницы?
 
Всё равно надо либо подстраивать по току, либо, приближаясь к однотактности smile_33 ,вводить в транс немагнитный зазор для порядка.
 
Так как этот выходник ранее использовался как SE - там стоит немагнитный зазор. Насколько помню одна бумажка толщиной 0,05 мм. Индуктивность первички - 11 Гн.
 
Еще подумайте:
5 ком/8 ом -сейчас, или 20 ком/8 ом предлагал
Моя на 6с4с 12 ком/8 ом
 
Так как сейчас появляется возможность "раскачать" 6П41С - то можно и трансформатор выходной подключить как Raa=19 кОм. Послушать, что поменяется.
До этого - с одним каскадом перед выходными лампами - так было бы очень тихо
 
В катоды 6н7с -130в надо добавить переменник к резистору
 
Вытащить 6п41с, на сеточных резисторах по осциллографу линейность ламп 6н7с +/- максимум, крутить переменник, он 10-33ком, и постоянный 10ком
 
Юрий Робертович, кажется я понял - переменником можно настроить одинаковое ограничение положительной и отрицательной полуволны сигнала после 6Н7С. Спасибо.
 
Подскажите, какую мощность может выдержать такой переменник:
1.jpg

у меня есть такой 2х50 кОм. Можно его попробовать поставить в "длинном хвосте" у 6Н7С?
И какова вероятность у такого, что может пробить напряжение на штурвал?
 
Токи с обеих анодов нейтрализуются одиночным удвоенным током втекающим в катод. Прикинь величину токов анода и катода, возьми резистор нужной величины. Измерь что там на анодах. Мало- увеличь резистор хвоста. Много- уменьши резистор хвоста.
 
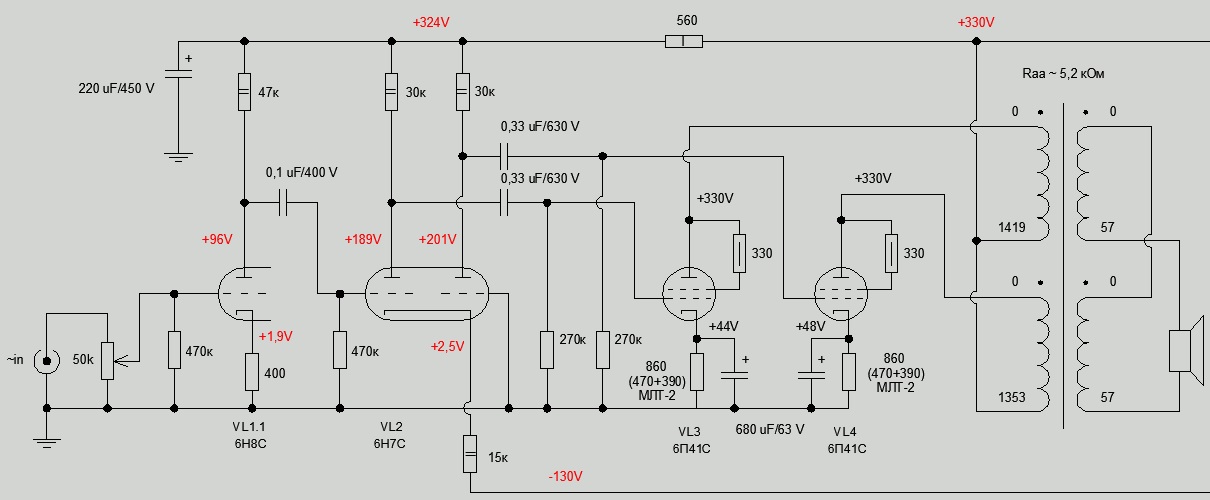
Собрал макет. Вот схема с реально замеренными напряжениями (красным):
1.jpg

вот так выглядит в натуре
Изменение размера IMG_20211126_214641_resized_20211126_111222440.jpg

Послушать пока не удалось. Смотрел по осциллографу. Были проблемы с фоном, довольно большим. Долго искал причину. В итоге - поменял 6Н8С, всё стало значительно лучше. До наступления ограничений синусоиды - мультиметр фиксирует 9 В переменного эффективного напряжения на нагрузке 8 Ом.
Надеюсь, завтра удастся послушать.

А ещё - у меня имеется трансформатор от какой-то ламповой техники. Но я не знаю - выходной он или нет. Взгляните пожалуйста, может по внешнему виду признаете его.
 

Вложения

  • Изменение размера IMG_20211126_190708_resized_20211126_111222068.jpg
    Изменение размера IMG_20211126_190708_resized_20211126_111222068.jpg
    48.7 KB · Просмотры: 141
  • Изменение размера IMG_20211126_190716_resized_20211126_111221686.jpg
    Изменение размера IMG_20211126_190716_resized_20211126_111221686.jpg
    53.2 KB · Просмотры: 135
  • Изменение размера IMG_20211126_190737_resized_20211126_111221271.jpg
    Изменение размера IMG_20211126_190737_resized_20211126_111221271.jpg
    55.4 KB · Просмотры: 133
В сетку 6н8с 100-300ом резистор. И в сетки 6п41с тоже ОБЯЗАТЕЛЬНО, они запросто могут.
 
Собрал макет. Вот схема с реально замеренными напряжениями (красным):
Посмотреть вложение 25981
вот так выглядит в натуре
Посмотреть вложение 25982
Послушать пока не удалось. Смотрел по осциллографу. Были проблемы с фоном, довольно большим. Долго искал причину. В итоге - поменял 6Н8С, всё стало значительно лучше. До наступления ограничений синусоиды - мультиметр фиксирует 9 В переменного эффективного напряжения на нагрузке 8 Ом.
Надеюсь, завтра удастся послушать.

А ещё - у меня имеется трансформатор от какой-то ламповой техники. Но я не знаю - выходной он или нет. Взгляните пожалуйста, может по внешнему виду признаете его.
Похоже на КИНАПовский силовик, 110 вольт первичка, два по 300в вторичка, накал 5 и 6,3 в.
 
Пётр, чтоб не было вопросов, ставьте всегда в сетки 51-300ом, и не гадать причину.
У меня ВС-0,25 51ом и АВ 51ом по 200-300 штук, не зуморачиваюсь...
 
Совершенно согласен. В сетку 6н8с резистор, в обе сетки 6н7с по резистору, а уж в сетки 6п41с просто обязательно по резистору. Иначе потом долго придется искать динамичный звук среди возбуда. Правда, у тебя осциллограф есть, он укажет на непорядочек.
 
Только не показывайте мне "аудиофилов", которые слышат резисторы в сетках и прочую муйню. С 80-х годов ставил, и в СВЧ, но там редко дроссели...
 
Юра, кивни, что дроссель в сетке лампы сам может лихо превратить лампу в генератор, одним щелбаном.
Насчет аудифилов слышащих резисторы- в точку. Знаю таких товарищей, которые выпаивают мои резюки в сетках, ставят туда импорт, потом долго рассказывают мне про смену звука при переборе сопротивлений разного номинала.
 
Элементарная трехточка, в институте в 1976г проходил...
 
Насчет аудифилов слышащих резисторы- в точку.
Александр, мало того что слышат резисторы, так ещё и направление, вот это вообще жесть. Антизвонники никогда лишними не бывают, а от проблем здОрово помогают. Я тоже всегда ставлю, главное чтоб качественные материалы и не магнитились. Есть коробочка ВС 0.25 Вт 680 Ом. А под видом импорта может скрываться непонятно что. Я один раз из-за китайского резистора в утечке сетки первой лампы фонюгу словил, которая менялась от положения РГ. Долго искал причину, пока ВС не впаял))
 

Статистика форума

Темы
3,304
Сообщения
263,082
Пользователи
2,544
Новый пользователь
vlad'mir
Назад
Сверху Снизу