Постройка басовой секции

  • Автор темы Автор темы Пётр
  • Дата начала Дата начала
Верно. Есть и первый вариант, на нашей 6Ф1П драйвером.
 

Вложения

  • Picture 153.jpg
    Picture 153.jpg
    95.7 KB · Просмотры: 122
  • Picture 154 - копия.jpg
    Picture 154 - копия.jpg
    97.5 KB · Просмотры: 143
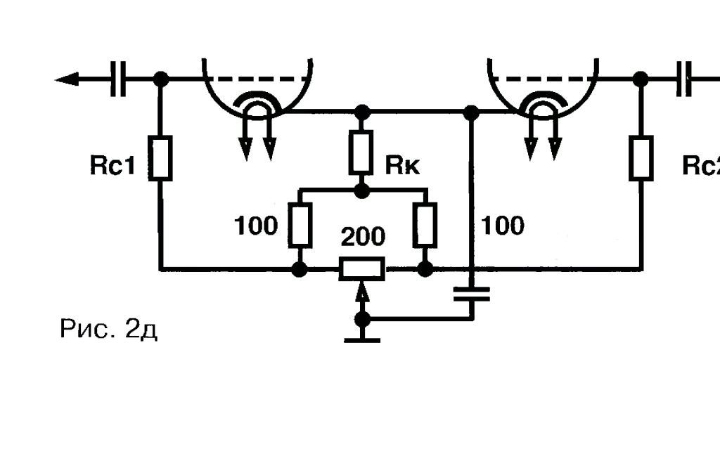
а дальше смотрим пост 2354.Лучше будет соединить оба резюка на нагрузке, притянутой к земле. Кил 100.Что такое резисторный сумматор нужно рассказывать? Или так дойдет?
Про сумматор мне известно.
Просто надеялся что неприятность можно увидеть без паяльника. Прицепил крокодил на верхушку резистора 39 кОм, увидел в одном канале полосу, скажем, по минус 6 дБ 42 кГц, а во втором 45. Вот значит не хорошо. Такого не будет?
 
Разницы по полосе и амплитуде не было, а на сумматоре раскосяк дикий.Но скорее в районе резонансов, не в звуковой части. Чуть выше. Транс до 16 кил по минус три, а резонансы на 17 и на 27 килах.
 
Александр, вопрос по схеме. Про катодный резистор. Если у меня по факту, с отдельными катодными резисторами было +10 и +10,8 (ток через лампы немного отличается) - можно этим пренебречь и посадить на один резистор, как у Вас, без шунтирующего катодного конденсатора?
 
Нет. Это большая разница. Можно верхнюю часть общего резистора сделатьпеременной, убрав разбаланс токов. Либо разные резисторы в катоде, а катоды соединить большой емкостью, неполярной. Или полярной, без разницы, там нет смещения.
 
Попробую подбором поискать. Выберу пару наиболее совпадающую (6П14П) по току при одинаковом смещении. Сколько допустимо расхождение (при -10В смещении), чтобы можно было бы их на один резистор посадить катодный?
 
Разницы по полосе и амплитуде не было, а на сумматоре раскосяк дикий.Но скорее в районе резонансов, не в звуковой части. Чуть выше. Транс до 16 кил по минус три, а резонансы на 17 и на 27 килах.
Понятно. Как до РР руки дойдут воткну обычный межкаскадник половинками вторички в разные стороны, т.е фазоинверсно, и посмотрю. Просто любопытно.
 
Петру. Навскидку милливольт 200.
делал так. В катоды по резистору, ом 270-300, смотрим падение на них. Пишем на бумажке. Из имеющихся отбираем пары. Потом катоды можно спаять вместе. Или впаять половинный резистор
А ваще, нас интересует не только одинаковые напряжения, а ещё ноль межд уанодами ламп и концами первички, то есть, нулевой ток через выходник. Вот там и нужно смотреть одинаковость ламп. Потому как вмешивается разброс по омическому первички.
 
А ваще, нас интересует не только одинаковые напряжения, а ещё ноль межд уанодами ламп и концами первички, то есть, нулевой ток через выходник. Вот там и нужно смотреть одинаковость ламп. Потому как вмешивается разброс по омическому первички.
Так это получается, ещё надо запоминать, какая лампа стояла правой, а какая левой, что ли? Прям - хоть каждую лампу подписывай, какую куда втыкать
 
Так это получается, ещё надо запоминать, какая лампа стояла правой, а какая левой, что ли? Прям - хоть каждую лампу подписывай, какую куда втыкать
маркер есть, пиши на колбе. Не спутаешь.
 
Немного не туда, хотя можно. Здесь понятней
 

Вложения

  • Трошкин баланс.jpg
    Трошкин баланс.jpg
    44.6 KB · Просмотры: 145
У меня нет подходящего переменника. В случае с 6П14П, его номинал должен быть гораздо меньше 200 Ом, как понимаю.
 
У меня нет подходящего переменника. В случае с 6П14П, его номинал должен быть гораздо меньше 200 Ом, как понимаю.
Тогда забей и сделай проще. Подбери похожие лампы. Или вообще выкинь, если все кривые.Или.... Однотакты поделай, например.
 
У меня нет подходящего переменника. В случае с 6П14П, его номинал должен быть гораздо меньше 200 Ом, как понимаю.
Здесь принцип. Всегда можно сгородить что-то в этом смысле из того что есть в тумбочке.
Мне тоже понадобится в РР на сдвоенных бабушкиных трансах.
 
Пётр, может не поленитесь межкаскадник поставить в анод и катод лампочки ФИРНа вместо резисторов? Т.е. фазоинвертор на лампе, но с межкаскадником.
 
Да оставить этот несчастный МКТ до момента когда понадобится УНЧ для нижнего регистра, там и в токи сетки можно с ним залезть.
 
Пётр, может не поленитесь межкаскадник поставить в анод и катод лампочки ФИРНа вместо резисторов? Т.е. фазоинвертор на лампе, но с межкаскадником.
Это, я так понимаю, надо будет мне первичку разъединить на две части - одна часть в аноде ФИРНа, другая в катоде. Но тогда - напряжение между анодом и катодом у лампочки станет равно питанию (по постоянке то - там сопротивление маленькое). А так, можно было бы конечно попробовать.
Но сперва - хочу собрать и послушать схему, предложенную Александром Бокарёвым, пентодный УНЧ.
 
Это, я так понимаю, надо будет мне первичку разъединить на две части - одна часть в аноде ФИРНа, другая в катоде. Но тогда - напряжение между анодом и катодом у лампочки станет равно питанию (по постоянке то - там сопротивление маленькое). А так, можно было бы конечно попробовать.
Да
 
Это, я так понимаю, надо будет мне первичку разъединить на две части - одна часть в аноде ФИРНа, другая в катоде. Но тогда - напряжение между анодом и катодом у лампочки станет равно питанию (по постоянке то - там сопротивление маленькое). А так, можно было бы конечно попробовать.
Но сперва - хочу собрать и послушать схему, предложенную Александром Бокарёвым, пентодный УНЧ.
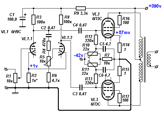
Схему номер 2 отправил в почту, на входе там 6Ф1П, более доступная нежели нормальная 23-я.
Ксати, 6Н24П копеечная, по ВАХам один в один как 6н23п. Как насчет звона- не выяснял
 
Главное, Петя знает результат заранее, но видимо , он забыл, что эта тема поиска динамичного звука уже была, на нескольких форумах, в итоге что-то получилось. Вопрос: где та самая динамичная схема сейчас и почему нужно поиски начинать заново?
"Не в бровь, а в глаз!"
Это как у горного туриста спросить: "зачем люди идут в горы?"
Действительно. Изначально пытался "муссировать" людей на Аудиопортале тогдашнем своими вопросами про ламповые УНЧ. Меня там быстро прикрывали - просто переносили мои сообщения в какую-нибудь близкую по смыслу тему. А мою созданную тему - просто закрывали.
Тогда я создал тему на Вегалабе: "Сборка лампового УНЧ для энергичной музыки с нуля". Тогда, моим главным сподвижником был Сергей Перов (Normann) - за что я ему благодарен. Он даже безвозмездно прислал мне пару винтажных межкаскадных конденсаторов для усилителя. Бока тогда тоже участвовал в обсуждении, но я на его высказывания не очень обращал внимание, всё больше слушал тех - "возвышенных и всёзнающих", типа Алекс Торрес, Юрий Новиков. Результатом той темы стал УНЧ на 6SN7+6V6GTA, однотакт. Это было просто знакомство с ламповым звуком. Само то обстоятельство, что схема в принципе играла - заставляло меня трепетать. Тема была очень долгой и длинной. Но я наблюдал: просмотров у неё было тоже очень много, она висела на первой странице при упорядочиванию по количеству просмотров (не смотря на то, что тематика усилителей на Вегалабе - очень обширна) - значит, людям было интересно.
Через некоторое время, на том же Вегалабе создал новую тему "Сборка лампового УНЧ для энергичной музыки - 2". Бока участвовал там как бы заочно - через эл. почту, т.к. на форуме не писал. Я уже с бОльшим вниманием относился к его рекомендациям. Случилось так, что в самом разгаре темы и моих действий - модератор удалил обе мои ветки. Я был в замешательстве - к тому моменту были куплены лампы (6П14П), панельки и намотаны выходники. Александр Бокарёв поддержал меня в переписке по эл. почте - и удалось собрать законченный усилитель - PP на 6П14П, с ФИ на 6Н6П с "длинным хвостом".
Далее - была длинная эпопея на закрытом форуме Дмитрия Горнова (ULF). Там было немного человек-участников, общались хорошо и довольно открыто, дружелюбно. Там-то Александр Бокарёв и написал, когда я собрался покупать 6С33С: "не трать денюхи, я тебе привезу". И была встреча и я получил кучу ламп. В том числе и 6С4С. И тогда, результатом и открытием стало для меня УНЧ на 6С4С - только эта схема макета смогла однозначно "переиграть" PP на 6П14П (всё это, конечно - по сугубо личному мнению). И был собран УНЧ, который сейчас и слушаю.
Но, то что тяжёлый рок - слабое место этого УНЧ - я понимаю, вспоминая звучание PP на 6П14П, где такая музыка - была его "коньком". Всё же, беря звучание в целом - SE на 6С4С интереснее. Но мысль про "для энергичной музыки" - всё равно будоражит моё сознание.
Но на самом деле - я не меломан и не аудиофил. Мне нравится процесс. Мне нравится повозиться (иногда, временами на меня это находит) с макетом. Нравится общаться тут, со всеми вами. К тому же - с течением времени у меня появляются некоторые новые радиодетали. Появляется некоторое понимание, что к чему. Появляется понимание, что за некоторые детали всё же лучше заплатить, нежели пытаться изготовить самому. Много всякого разного происходит - меняется жизнь, меняюсь я сам, мои представления по тому же вопросу - могут изменяться со временем.

Надеюсь, я смог донести мысль, что мне не надо обязательно собрать какую-то конструкцию. Но есть желание перебрать сколько-то новых вариантов. Благо - этих вариантов настолько много (с вашей помощью) - что и жизни не хватит, пожалуй, перепробовать всё.
И да - пушпулл пентодный я уже слушал ранее. Но хочу послушать ещё. Воспоминания притупились. Возможно - теперь я услышу его по-новому. Я уверен - рекомендуют мне здесь схемы не от "балды". Каждый человек - предлагая очередной вариант - желает мне хорошего. Особенно в этом нет причины сомневаться - когда вариант исходит от знакомого мне человека, а не какого-то "Гостя".
 
Но мысль про "для энергичной музыки" - всё равно будоражит моё сознание.
Все равно не понял.
Пробы разных схемных решений понимаю отлично.
Потому и заговорил об определениях. Предположим выстроил я некий ряд. Вот это для энергичной музыки полный отстой, это лучше, это еще лучше. Уже ряд намечается.
Можно выделить общий признак и экстраполировать.
А иначе ну никак не пойму, что строим???
 
А иначе ну никак не пойму, что строим???
Звук мощной аппаратуры и линейных массивов (или, как там правильно называется целая стена колонок...) на открытом стадионе - передаёт это. Как-то хочется получить подобное дома. Удар в барабан - пробивается через всё нагромождение звуков и бьёт прям в грудь, отчётливо и ясно, не замыливаясь.
Был на выставке "Музыка-Москва 2006", там был огромный зал и для каждой фирмы было предоставлено место для размещения аппаратуры. Концертной. Помню, фирма "Funktion One" - отыграла... люди апплодировали! как живому исполнителю. Мне понравились те ощущения.
И мне кажется, для подобных эмоций не нужна запредельная мощность. Большой зал - да, наверное. Но что-то подобное можно получить и дома. Например: диффузоры с бумажным и тканевым подвесом - лучше передают это - чем диффузоры с подвесом из резины либо ППУ. Такие наблюдения.

Понятнее объяснить не могу. Далее - проще согласиться: "сам не знаю, чего хочу".
 

Статистика форума

Темы
3,304
Сообщения
263,139
Пользователи
2,544
Новый пользователь
vlad'mir
Назад
Сверху Снизу