Aleph
1 ранг
- Регистрация
- 31 Дек 2019
- Сообщения
- 3,227
- Реакции
- 3,033
- Баллы
- 129
- Возраст
- 40
- Страна
- ДНР
- Город
- Макеевка
- Имя
- Сергей
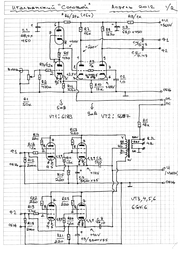
У Вас именно просто вывод? А то частенько бывает выходит петля, которую легко разделить. Конечно 43% отвод УЛ (обычный для многих ламп) это много для КО, чувствительность сильно падает. Но попробовать можно.То есть отвод у меня один, только на УЛ.
Вроде как это ПОС по 2 сетке. Попробовать можно, но даст ли результат, не знаю.Я так понимаю что без катодной обмотки - перекрёстное подключение УЛ делать нет смысла
Меньше всего искажений в варианте с триодным включением плюс КО (8). В 5 и 7 варианте будет минимум разницы и оптимальное сочетание мощности и искажений. Я слушал долго 5,6 и 7. Разница минимальна. Просто с УЛ отводами выходное сопротивление чуть ниже чем в 6 варианте и звук чуть больше по душе.Судя по названию "суперпентодное" - предполагаю, что искажений будет ещё больше, чем при пентодном подключении, так?
С КО 10% 6п14п имеет внутреннее раза в 1,5 ниже триодного включения и ВАХ по ровности как у 6с19п, такие же строго параллельные




