Постройка басовой секции

  • Автор темы Автор темы Пётр
  • Дата начала Дата начала
Да, ТАН58, последние 5 шт взял в Промэлектронике в 2007, последние два остались
 
РОковой динамики можно добиться только одним способом: мощностью. Пентодный мощник поначалу будет казаться предпочтительнее и интереснее триодного ( а ещё у пентодника без ООС есть интересная штука: ощущение "предзвучия", это надо услышать, так не объяснить). Потом всё это надоест...
Согласен на все 💯. Товарищу отвёз СЕ на 6п31с, послушали, супер! Но у него АС клипши и чуйка за 95. Ручка РГ на мах и 9 этажей танцуют(он на 5-м). Рок играет обалденно, но это ИМХО, а ему хочется РР да ещё и на елочках, буду делать...
 
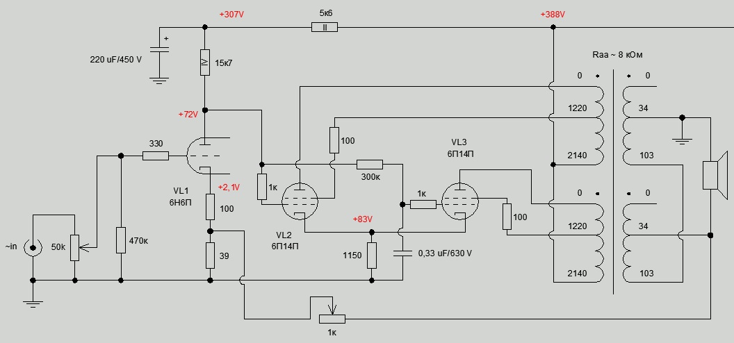
Собрал макет.
Реальные номиналы и реальные напряжения (красным):
1.jpg

Лампочка низковольтная попалась, 6Н6П-И. Даже решил уменьшить катодный резистор у выходных ламп.
При входном сигнале 0,455 В (эфф.), на выходе, на нагрузке 8 Ом было 3,48 В (эфф.). Ограничения синусоиды не наступало. Больше сигнал мой "генератор" дать не может.
Сегодня послушать не успел. Попробую завтра.
Изменение размера 1.jpg
 
И пошто вы всё со схемами балУетё? Ужель обычный путь заказан?!
 
CS - источник тока должно быть.
Именно так Current Source

Правильная Шуба завсегда покупается под цвет помады.
Вы наверно не в курсе, но первична акустика, и всё остальное подбирается под неё. Так что ваша шутка не в тему.
 
Послушал макет.
Что могу сказать: думайте обо мне что хотите, но звучание для рока, на мой взгляд - отличное!
Да, конечно, - скрипку воспроизводит не так правдоподобно, как SE. Но зато - удары в барабан и рокот гитары - звучит очень впечатляюще.
Сначала слушал ультралинейное включение выходных ламп. Всё здорово - атака мощная, "каши" на роке - немного. Звучание довольно яркое. Но: присутствуют явно слышимые искажения. На слух эти искажения - воспринимаются как клиппирование (на средних частотах), даже при небольшой мощности.
Затем послушал триодное включение выходного каскада. Звучание, конечно, в этом случае - почище, более натуральное - но, теряется яркая окраска, рок становится более "академичным" - а мне это не нравится.
Планирую попробовать завести обратную связь в схеме. И послушать ультралинейное включение с ОС и пентодное с ОС.
Мне понравилось звучание этого макета. Непонятны искажения - возможно это побочное действие УЛ, буду пробовать обратную связь. И, конечно, очень привлекает простота схемы (это на подсознательном уровне - тоже даёт некий "+" к моему оцениванию результата).
 
Вы наверно не в курсе, но первична акустика, и всё остальное подбирается под неё. Так что ваша шутка не в тему.
c таким же успехом можно идти и со стороны усилителя, и подбирать аккустику под него.
Не вижу принципиальной разницы.
 
c таким же успехом можно идти и со стороны усилителя, и подбирать аккустику под него.
Не вижу принципиальной разницы.
Действительно высококлассная акустика в разы или даже на порядки дороже хороших усилителй, так что правильно плясать от неё. В нижнем ценовом сегменте может быть, конечно, иначе.
 
Действительно высококлассная акустика в разы или даже на порядки дороже хороших усилителй, так что правильно плясать от неё. В нижнем ценовом сегменте может быть, конечно, иначе.
смотря что является целью.
Если мне больше нравится вот этот конкретный усилитель, я буду подбирать аккустику к нему. Нету тут правил.
 
Послушал макет.
Что могу сказать: думайте обо мне что хотите, но звучание для рока, на мой взгляд - отличное!
Да, конечно, - скрипку воспроизводит не так правдоподобно, как SE. Но зато - удары в барабан и рокот гитары - звучит очень впечатляюще.
Сначала слушал ультралинейное включение выходных ламп. Всё здорово - атака мощная, "каши" на роке - немного. Звучание довольно яркое. Но: присутствуют явно слышимые искажения. На слух эти искажения - воспринимаются как клиппирование (на средних частотах), даже при небольшой мощности.
Затем послушал триодное включение выходного каскада. Звучание, конечно, в этом случае - почище, более натуральное - но, теряется яркая окраска, рок становится более "академичным" - а мне это не нравится.
Планирую попробовать завести обратную связь в схеме. И послушать ультралинейное включение с ОС и пентодное с ОС.
Мне понравилось звучание этого макета. Непонятны искажения - возможно это побочное действие УЛ, буду пробовать обратную связь. И, конечно, очень привлекает простота схемы (это на подсознательном уровне - тоже даёт некий "+" к моему оцениванию результата).
Дай чистый тон, глянь картину спектра, подвигай резистором в катодах 6п14п или в катоде входной лампы. Искажения лучше слушать на частоте 315Гц, трек такой есть на диске Летс Тест или спектрой его дать. На этой частоте малейшая лажа слышна в виде зуда или мути. А если все чисто, а на музыке не то, значит, музыка дрянь.
 
Правила есть - качественный звук, а дальше идут компромиссы. А когда возможности не совпадают с желаниями, начинаются разговоры про отсутствие правил.
а когда совпадают, начинаются разговоры про оптимизацию цены при покупке, отсюда и правило покупать сначала колонки. Это про деньги всетаки.

Машинка в том числе. Самый верный выбор.
кстати да. Когда на дилерство за машинкой прихожу, они от меня в шоке.
Чего хочешь?
Вот такую. Не черную, не белую, привод на все колеса и удобные подстаканники.

Ржут. Думают шучу.
Наивные китайские юноши :)
 
а когда совпадают, начинаются разговоры про оптимизацию цены при покупке, отсюда и правило покупать сначала колонки. Это про деньги всетаки.
Это так. Нормальные сбалансированные по звуку и ачх колонки отыграют на любом помоечном усилителе. В пределах возможностей усилителя. С качественным усилителем- звук будет высшего уровня.
Не стоит забывать про явление созвучности или несозвучности разных устройств меж собой.
На выставке довелось услышать одну и ту же пару колонок, на старинных Танноях, через лампач на 300в и через суперовый по параметрам унч. И по сравнению с лампой этот суперпуперский усилитель выглядел просто жалким и убогим, настолько звук не сложился в принципе.
 
Последнее редактирование:
кстати да. Когда на дилерство за машинкой прихожу, они от меня в шоке.
Я то же месяц ждал, что бы пригнали ту машину, которая мне была нужна, а не то что у них было на складе. Бонусы предлагали всякие, не прокатило.
 
Я то же месяц ждал, что бы пригнали ту машину, которая мне была нужна, а не то что у них было на складе. Бонусы предлагали всякие, не прокатило.
они почему то думают, что самое главное это мотор и брэнд.
Хренушки. Неудобный подстаканник за 600 километров дороги сведет в ноль весь кайф он езды. И таких мелочей хренова гора.
 
Я то же месяц ждал, что бы пригнали ту машину, которая мне была нужна, а не то что у них было на складе. Бонусы предлагали всякие, не прокатило.
Вспомнилось , байка из Аудиомагазина, клиент спрашивает, какой телек лучше. Ему указывают модель А почему он лучше? -потому что круче. Довольный клиент уходит. Спрашиваю продавца, а чем этот телек лучше? -А их на складе больше.

они почему то думают, что самое главное это мотор и брэнд.
Хренушки. Неудобный подстаканник за 600 километров дороги сведет в ноль весь кайф он езды. И таких мелочей хренова гора.
Чо далеко ходить. Дочка , у которой своя машинка, при случае предпочитает ездить на машинке супруга, потому что там сиденья удобные.
 
Чо далеко ходить. Дочка , у которой своя машинка, при случае предпочитает ездить на машинке супруга, потому что там сиденья удобные.
и так везде, куда ни ткнись.
Тебе под нос суют цифры мощности и искажений, а уши говорят, нееее, братан.
Оно конечно круто, но поищи ченить другое.
 
Послушал ещё.
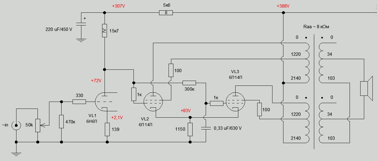
В общем - я хочу сказать огромное спасибо Александру Бокарёву за эту идею "селфсплитера" с гальванической связью! Признаться - из всех перепробованных за последнее время вариантов схем - к этой схеме "селфсплитера" заочно отнёсся с наибольшим пренебрежением. И меньше чем в каком-либо другом варианте - возлагал надежд на успех. Но жизнь такая штука... преподнесла сюрприз. И по факту, совершенно честно, - по звуку, для рока - это самый лучший вариант из опробованных за последнее время. Наконец-то я смог даже послушать панк-рок группу "Король и Шут". Мой SE усилитель - её совершенно не играет (так, как я это слушал на их концерте). А этот "селфсплит" - позволил окунуться воспоминаниями в тот летний вечер, когда немного навеселе, с сорванными голосами, прыгали на сиденьях Зелёного театра парка "Ривьера" (некоторые даже поломали... но не я).

Что было сделано.
Добавил в схему общую отрицательную обратную связь. Вот таким образом:
1.jpg

В ультралинейном включении - находится такое положение переменника, когда слышимые искажения в голосе исчезают, но музыка в общем - ещё красочна и ярка. Причём, чуть вправо-влево от этого положения и изменения в звучании очень большие: либо гитара уходит на второй план, а голос подаётся вперёд (более певучий) - при уменьшении номинала переменника 1 кОм; либо - вперёд подаются гитары и ударные, а голос на заднем плане становится слегка "цикающим" (при увеличении номинала переменника).
Затем перевёл выходной каскад в пентодный режим. Звучание наименее интересное. Причём - при любом положении переменника. Звук как-будто подаётся через вату, он более плоский - теряет насыщенность и свою фундаментальность. Как-будто говорит: "я лёгкое пушистое облачко под ярким солнышком". Меня не впечатлило.
Затем я вернулся к триодному режиму выходного каскада. Этот режим хорош... - присутствует фундаментальность. Но в то же время - чувствуется некая аккуратность при подаче звука. Ребята из "КиШ"-ей уже не такие разгильдяи, как тогда, на концерте.
Что ещё могу добавить: УЛ режим с некоторой ОООС (судя по риске на переменнике - там было в районе 600 Ом) - мне понравился больше всего. На втором месте - триодное включение 6П14П. Причём, акцентирую, что разница между этими вариантами по "хорошести" - незначительна. Ну и на третьем месте - пентодное включение с ОООС. Но здесь уже отрыв большой. Пентодный вариант я бы слушать не стал.

Теперь - хочу попытаться навести порядок в схеме с вашей помощью. То, что следует подобрать катодные резисторы (у первой лампы и в выходном каскаде) с участием "Спектралаба" - я уяснил. Пока ещё не знаю, как это делать, но попытаюсь разобраться. Но меня больше волнует другое ещё: правильно ли я завёл обратную связь, какие ещё варианты завести ОС можно попробовать? Правильно ли я взял тип и номинал конденсатора с сетки второй 6П14П на "землю"? Может - следует ещё какие-то номиналы подкорректировать, подобрать по-правильному.
 
Последнее редактирование:
Было бы интересно и правильно не кидаться сразу улучшать, а измерить Спекралабом то, что уже сейчас получилось, и сравнить "картинки" предпочтительного по звучанию варианта с остальными. "Поверить алгеброй гармонию", так сказать...
Схема для двухтакта получилась предельно простая и красивая, а как известно, "некрасивые самолеты не летают" (А.Н. Туполев). :)
 
При достаточной тяге летает все что угодно
(Королев)
Это когда денег девать некуда, или есть возможность "удовлетворения личного любопытства за государственный счёт" (академик Лев Арцимович). ;)
 
Это когда денег девать некуда, или есть возможность "удовлетворения личного любопытства за государственный счёт" (академик Лев Арцимович). ;)
Ещё не хватало, чтобы самолеты и подлодки сочинять на свои карманные.
Примерно, как наши ростовские "закащики" предлагают: Ты мне сделай усилитель там или корректор, а я послушаю, если понравится, куплю . Может быть. И то не факт. Потому что пришли пацаны, послушали, им не понравилось. Значит, не берём.
 
Научите, как настроить первый каскад (для начала).
Как я себе это представляю (а вы поправьте меня). Первый каскад - 6Н6П с резистивной нагрузкой в аноде. При настройке этого каскада - я отсоединяю выходной каскад, верно? Но, скорее всего - я как-то должен имитировать эту нагрузку выходного каскада - то есть, с анода 6Н6П мне надо прокинуть некий резистор на "землю", имитирующий нагрузку выходного каскада. Там где этот резистор соединяется с "землёй" - я вставляю кусок нихромовой проволоки (либо резистор маленького номинала) - и беру оттуда сигнал на Спектралаб. Подаю через Спектралаб 1 кГц - и смотрю, насколько высоко поднимаются "тычки" на частоте 2, 3, 4 и т.д. кГц. Насколько я имею представление - чем ниже эти тычки по отношению к основному тону (1 кГц) - тем меньше искажения вносит каскад. Далее - я кручу переменный резистор в катоде 6Н6П и наблюдаю за спектром. Ищу такой номинал катодного резистора, чтобы гармоник было как можно меньше и разница в дБ между основным тоном 1 кГц и последующими гармониками была как можно больше.
И таким образом - нахожу оптимальное значение катодного резистора для 6Н6П.
У меня ещё такой вопрос: я вижу по ВАХ, что для 6Н6П - с уменьшением анодного тока, ВАХ становится нелинейной - то есть, как я понимаю, если я буду пытаться уменьшить ток через лампу - то и гармоники у меня начнут возрастать (так как они являются следствием присутствия искажений сигнала). А можно ли таким способом найти наименьший ток через лампу, при котором искажений ещё значительных нет? То есть: я хочу уменьшить ток через лампу (чтобы не ставить мощных резисторов для неё в аноде), но и в то же время - хочу чтобы не появилось искажений (связанных с нелинейностью ВАХ при уменьшении тока). Могу я это делать с помощью Спектралаба?

В общем, научите пожалуйста, как правильно настроить первый каскад.
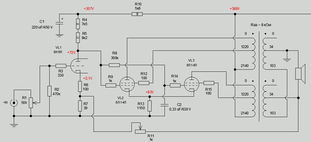
Для удобства присвоил номера деталям на схеме:
1.jpg
 
Пётр, ты все так спросил, что ответ уже неважен))))))) :)
Ещё- у тебя есть осциллограф, им настрой входной каскад по симметричному ограничению на условной нагрузке, скажем, 330 ком. Катодным резистором. Потом подкидываешь выходной каскад, вместе с драйвером его симметрируешь на нагрузке в 8 Ом, гоняя резистор в катодах выходных ламп. А уже потом включаешь Спектру и смотришь, что имеем с гуся. И там чуть туда-чуть сюда в обоих каскадах "гармонизируешь" всю схемку.
Потом для прикола, точнее, для расширения горизонта познания, вонзи вместо 6н6п что-то менее мощное, ту же 6н1п. Которая точно не нуждается в кипятильниках в аноде. Или 6н23п. И вдруг окажется, что и с этими Дюймовочками все ну очень неплохо и не обязательно выжимать ватты из анодной нагрузки.
 
По поводу симметричного ограничения амплитуды сначала у драйвера, затем в выходном каскаде - ясно. Так и буду делать.
А по поводу тока через драйвер? До какого значения его можно уменьшить, чтобы при этом не появилось ненужных искажений? То есть по сути: какой номинал анодного резистора драйвера принимать, когда буду искать симметричное ограничение с помощью кручения катодного резистора?
 
По поводу симметричного ограничения амплитуды сначала у драйвера, затем в выходном каскаде - ясно. Так и буду делать.
А по поводу тока через драйвер? До какого значения его можно уменьшить, чтобы при этом не появилось ненужных искажений? То есть по сути: какой номинал анодного резистора драйвера принимать, когда буду искать симметричное ограничение с помощью кручения катодного резистора?
А не страдай по поводу. Я настрадался, дурью маялся, выжимал ток из 6Н8С, получая ведро грязи в спектре. А убавил ток с 10 до 5 мА- спектр очистился, звук попер. И теперь на рассуждения о максимальном токе драйвера чхаю и пилюю. Они верны лишь в отдельной точке Пространства и то не всегда.
Отдельная тема- драйвер на охрененных Дюймовочках 6С7Б или 6Н17Б. Нет слов, какой богатый звук. Но. Послушал недельку, затосковал. Слишком правильно и красиво. ну очень красиво. Прям, конфетка Рафаэло. Потом вернул назад Бруски на 6SN7, вернулся привычный наждачок и панч.
Ковбойский звук, прямая поставка из Техаса. зато родное, своё.

У меня знакомый слушал музыку на Фендерах. Источником был какой-то Меридиан.
Есть знакомый, продает музыкантам аппаратуру. Его домашка вся на комбиках и мини-комбиках, запитана от пульта Берингер. Мы его комбики подшаманили, по микрофону всю домашку свели- звук ахренеть.
 
Последнее редактирование:
... вонзи вместо 6н6п что-то менее мощное, ту же 6н1п ...
Может, правильнее будет - сразу сейчас это сделать, послушать?
Неее... посмотрел ВАХ 6Н1П - там при низком напряжении на аноде всё плохо

У меня эта 6Н6П-И попалась жутко низковольтная - это удобно очень. Правда, не знаю, как там вторая половина...
 

Статистика форума

Темы
3,305
Сообщения
263,160
Пользователи
2,544
Новый пользователь
vlad'mir
Назад
Сверху Снизу