Пётр
1 ранг
- Регистрация
- 29 Ноя 2019
- Сообщения
- 1,606
- Реакции
- 959
- Баллы
- 55
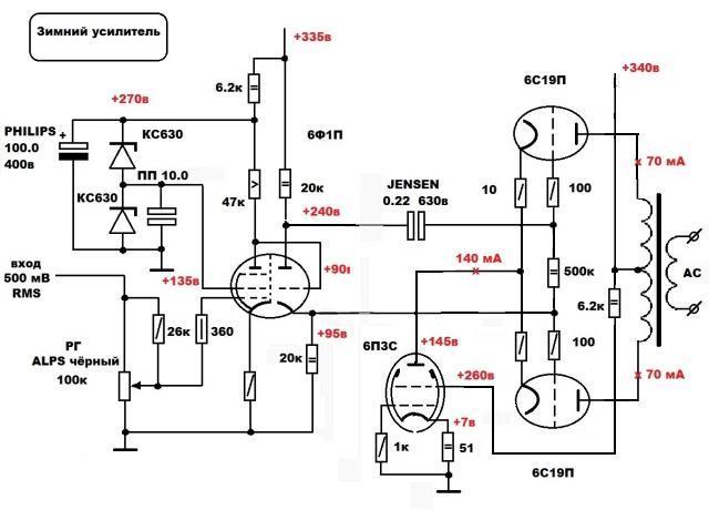
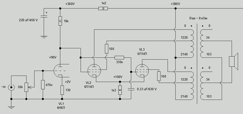
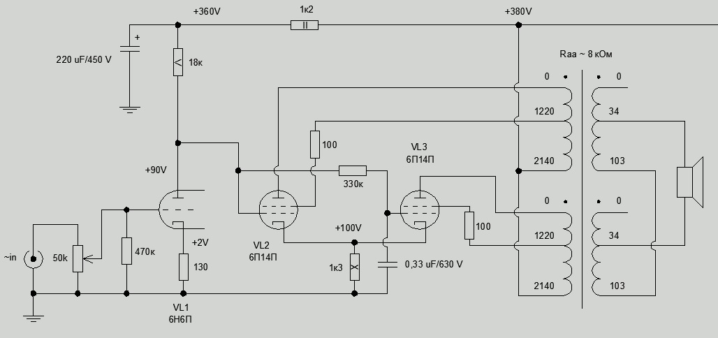
Имеется под рукой подобная схема?... селф-сплит мощный. Гальваносвязанный с драйвером
Это получится Лофтин с селф-сплитом?
Сетку второй лампы выходного каскада - через конденсатор тогда к "земле" присоединять (если гальваносвязь с драйвером и на сетке первой лампы вых. каскада будет высокое напряжение)?
Идея мне показалась интересной (для того чтобы попробовать) и здоровенный резистор в катоде выходных ламп - будет что-то вроде "длинного хвоста" - то есть во благо, для выравнивания плеч (в сравнении с классическим селф-сплитом, когда сетка второй лампы на земле, а катодный резистор - лишь на величину смещения). Есть какие-то требования к драйверу (должен ли это быть СРПП каскад)? Для раскачки выходного каскада по схеме селф-сплита - напряжение сигнала на сетке первой выходной лампы требуется как и в обычном каскаде, 10 В?
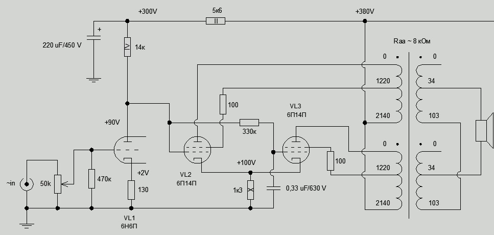
По-моему, я нашёл подобную схему:
Последнее редактирование:
