Постройка басовой секции

  • Автор темы Автор темы Пётр
  • Дата начала Дата начала
Может, правильнее будет - сразу сейчас это сделать, послушать?
Неее... посмотрел ВАХ 6Н1П - там при низком напряжении на аноде всё плохо

У меня эта 6Н6П-И попалась жутко низковольтная - это удобно очень. Правда, не знаю, как там вторая половина...
Как повезет, многие шестерки жутко кривожоп....пардон, неравные половинами.
6Н6П-И это военка, и если ромбик с циферкой, половины одинаковые.
Насчет низковльтности шестерки- ты верно. Я про это забыл. Другие не катят, хотя. 6н23п как раз будет , включая простой перетык.
 
Думаю, мой план действий такой (вы подправьте, если что не так):
1. Отсоединяю выходной каскад, бросаю вместо него с анода драйвера 300 кОм резистор на "землю".
2. Подсоединяю осциллограф на анод драйвера. На вход даю синусоиду. И кручу катодный переменник. Как ограничение синусоиды будет наступать одновременно (у верхней и нижней полуволны) - перестаю крутить переменник и замеряю его номинал.
Тут вот что. Подозреваю, что смещение от принятых сейчас у меня -2 В - уйдёт скорее всего в район -8 В. И вся затея тогда с "гальваносвязью" будет провалена, т.к. на аноде драйвера при этом получится ок. 180В. Но это лишь мои предположения.
Ещё момент - чтобы получить ограничение у драйвера - это мне на вход надо будет подать довольно большое напряжение (скорее всего). Вопрос: с целью дать большое напряжение на входе - подойдёт мой измерительный УНЧ на LM3886? Можно его выход подключать непосредственно на вход 6Н6П?
Для начала с этим бы разобраться. Чтобы не попортить бы чего.
 
Думаю, мой план действий такой (вы подправьте, если что не так):
1. Отсоединяю выходной каскад, бросаю вместо него с анода драйвера 300 кОм резистор на "землю".
2. Подсоединяю осциллограф на анод драйвера. На вход даю синусоиду. И кручу катодный переменник. Как ограничение синусоиды будет наступать одновременно (у верхней и нижней полуволны) - перестаю крутить переменник и замеряю его номинал.
Тут вот что. Подозреваю, что смещение от принятых сейчас у меня -2 В - уйдёт скорее всего в район -8 В. И вся затея тогда с "гальваносвязью" будет провалена, т.к. на аноде драйвера при этом получится ок. 180В. Но это лишь мои предположения.
Ещё момент - чтобы получить ограничение у драйвера - это мне на вход надо будет подать довольно большое напряжение (скорее всего). Вопрос: с целью дать большое напряжение на входе - подойдёт мой измерительный УНЧ на LM3886? Можно его выход подключать непосредственно на вход 6Н6П?
Для начала с этим бы разобраться. Чтобы не попортить бы чего.
Можно и так. А ещё можно замерить неискаженный сиггнал на сетке сплиттера , потом добиться от драйвера хотя бы удвоенной амплитуды его , с коротким чистым спектром и принять драйвер как настроенный.
 
Можно и так. А ещё можно замерить неискаженный сиггнал на сетке сплиттера , потом добиться от драйвера хотя бы удвоенной амплитуды его , с коротким чистым спектром и принять драйвер как настроенный.
Вот это на мой взгляд более рационально. Ближе к реальности.
Вот только "сетка сплиттера" - она же у меня непосредственно с анодом драйвера связана.
У меня есть там, правда, "антизвонный" резистор на 1 кОм.
Вроде, методу понял. Подозреваю - что при амплитуде сигнала на сетке "сплитта" примерно равной смещению 6П14П (10 В). Я на осциллографе увижу искажение синусоиды. На это и буду ориентироваться.
 
Последнее редактирование:
Можешь откинуть сетку сплиттера, убедившись, что драйвер не режет сигнал рано и с одной стороны, потом все вместе подвигать режимами, и то вежливо. Потому как по режимам все и так неплохо.
 
Фестиваль мне нравился, но не уверен что теперь. Ригонду парню переделал, на простейший небаланс, селф там вообще не звучал. Так что извиняйте, криво селф звучит, ИМХО
 
Я не знаю. Просто любопытно.
Фестиваль, по идее иное, не селф. Похож просто.
Или не так?
А Ригонду я хрен знает когда слышал у знакомых. Впечатления не запомнились.
Мне интересно, кто какие РР предпочитает и почему Петя столь оригинален.
Вроде бы нормальные схемы ему не зашли, не порадовали, а эта нравится. Она разве правильнее?
Или на вкус и цвет?

Отдельная тема- драйвер на охрененных Дюймовочках 6С7Б или 6Н17Б. Нет слов, какой богатый звук. Но. Послушал недельку, затосковал. Слишком правильно и красиво. ну очень красиво. Прям, конфетка Рафаэло. Потом вернул назад Бруски на 6SN7, вернулся привычный наждачок и панч.
Ковбойский звук, прямая поставка из Техаса. зато родное, своё.
А мне интересно попробовать драйвер на 6С7Б. Так она расхвалена!

Драйвер Бруски лично мне не кажется ковбойским. Снова вкус и цвет..
 
Последнее редактирование:
Ригонда и Фестиваль
 

Вложения

  • Ригонда.jpg
    Ригонда.jpg
    232.3 KB · Просмотры: 176
  • Фестиваль.png
    Фестиваль.png
    835.5 KB · Просмотры: 153
Селфсплит по природе несимметричен, не так идеален , как другие схемки. К тому же отжирает кусок питания в катоде выходного каскада. Только не все недостатки непременно смертельные и схема не имеет права на жизнь.

Вот это на мой взгляд более рационально. Ближе к реальности.
Вот только "сетка сплиттера" - она же у меня непосредственно с анодом драйвера связана.
У меня есть там, правда, "антизвонный" резистор на 1 кОм.
Вроде, методу понял. Подозреваю - что при амплитуде сигнала на сетке "сплитта" примерно равной смещению 6П14П (10 В). Я на осциллографе увижу искажение синусоиды. На это и буду ориентироваться.
Можно иначе сделать. Рассоединить вых каскад по постоянке, конденсатором, на сетку селфсплита дать от переменника килоом на 300 от питания смещение, туда же в сетку дать сигнал от драйвера и накрутить режим по постоянке , выходному каскаду. А уже после выставить на аноде драйвера такое же напряжение. Я когда Лофтины крутил, по-всякому делал, результат хороший всегда, если вырулить каждый каскад в отдельности.
 
И чем отличается схема Петра?!?
 
Я бы тихо порадовался, что человек нашел свой звук. А какой он там- неважно. Схема точно не уродская, режимы в норме. Обычная минималистская схема.
 
Схема Олега Чернышёва
 

Вложения

  • 43.gif
    43.gif
    62.1 KB · Просмотры: 182
мой МММ качался по правой сетке с вторички. Катоды 6Э5П общие, резистор в землю. И без драйвера. Но идея схожа.

Здесь ещё и вторичка в катоды зафигачена.
Любопытно.
Олег повторил идею Фестиваля. С последующим разоблачением.
 
Докладываю, что я делал. В надежде - быть направленным на нужное русло.
Значит - измерял амплитуду на сетке ведущей выходной лампы (на ведомой - там нет никакого сигнала). А эта ведущая выходная - через резистор антизвонный связана с анодом драйвера.
Подал сигнал синусоиду 3В амплитуды на РГ перед 6Н6П (с усилителя на LM3886). Увеличиваю сигнал с помощью РГ. Наблюдаю амплитуду на сетке 6П14П по осциллографу. Ограничение верхушки синусоиды наступает, но слишком уж плавно. Сложно уловить момент начала ограничений. Одно точно - при амплитуде 15В - ограничения явные. Но, мне кажется, что я не вижу чёткого наступления ограничения из-за непосредственной связи с анодом драйвера. По идее - смещение у 6П14П в районе 10-11В. И при этой амплитуде, по логике - должно наступать ограничение синусоиды. Но однозначно - 15В амплитуды точно достаточно для раскачки 6П14П. (исходя и проведённых позже опытов - я уже готов предположить, что возможно - 15В это было ограничение по драйверу. Возможно - в таком подключении, с гальваносвязью - на осциллографе не видно ограничений по сетке - всё перебивает сигнал с анода драйвера).
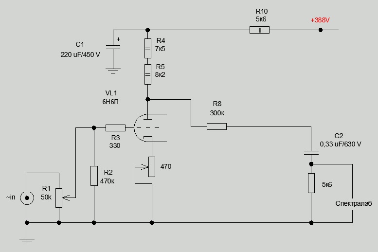
Далее была собрана такая схемка, для измерений драйвера:
1.jpg

По осциллографу смотрел синусоиду на аноде драйвера. Подстроечником в катоде драйвера - находил момент, когда появлялись искажения при нужной мне амплитуде на аноде.
Значит - как и было оговорено - смотрел при двойной амплитуде, что намерил на сетке 6П14П - то есть, смотрел наступление ограничений при амплитуде 30В.
В первом опыте (по схеме выше) - ограничение синусоиды на аноде, с амплитудой 30В наступили при напряжении на катоде 3,4В. При бОльшем смещении - ограничений нет. При мЕньшем смещении - одна полуволна синусоиды подрезана.
Я всё же решил, что запас амплитуды в 30В на аноде мне "не по карману" и далее замерил, при каком смещении наступает ограничение амплитуды величиной 20В. И получил, что ограничение амплитуды 20В синусоиды на аноде драйвера наступает при смещении 2,8В.
Далее я смотрел спектр (то есть, при смещении 2,8В). Сигнал чуть уменьшил (чтобы немножко опуститься от явных искажений).
Итак, при смещении 2,8В, при Ra=15,7 кОм и размахе амплитуды на аноде 18В получил вот такие следствия возмущения частотой 1 кГц:
1 амплитуда 18В драйвер.jpg

затем, при том же состоянии ещё чуть уменьшил амплитуду, до 15В и сделал замер:
1 амплитуда 15В драйвер.jpg


Далее я увеличил номинал анодного резистора до 23,2 кОм и снова сделал замеры.
Ограничение амплитуды 30В наступило при смещении 3,2В.
Ограничение амплитуды 20В наступило при смещении 2,7В.
Замеры при этом (смещение 2,7В), для амплитуды 18В:
2 амплитуда 18В драйвер.jpg

для амплитуды 15В:
2 амплитуда 15В драйвер.jpg


Далее поставил анодный резистор 35 кОм.
Амплитуда 30В ограничилась при смещении 3,1В, амплитуда 20В - при смещении 2,5В
Картинки для амплитуды 18В:
3 амплитуда 18В драйвер.jpg

для амплитуды 15В:
3 амплитуда 15В драйвер.jpg


ну и наконец - поставил анодный резистор 50 кОм.
30В амплитуды ограничились при смещении 3,2В, 20В амплитуды - при смещении 2,7В
Картинки для амплитуды 18В (смещение 2,7В):
4 амплитуда 18В драйвер.jpg

для амплитуды 15В:
4 амплитуда 15В драйвер.jpg


Выяснилось - что смещение (при котором наступает ограничение сигнала) не сильно зависит от величины анодного резистора (а следовательно - и от тока через лампу).
Что можно сказать по полученным графикам - 6Н6П нормально работает? Какой номинал анодного резистора предпочтительней (это влияет на величину тока и соответственно - тепловыделение на резисторах).

Если я имею правильные представления - то разница между пиком на 1 кГц и пиком на 2 кГц - это есть искажения. По графикам - они примерно везде одинакова (эта разница) и составляет около 40 дБ. Скольки процентам искажений это соответствует? Это нормально?
Посмотрел точнее - разница между пиком на 1 кГц и 2 кГц - составляет 42 дБ. По калькулятору онлайн - это соответствует 0,8% искажений.
 
Последнее редактирование:
я бы ориентировался на то, как звучит...
цифры интересны, то ты же, как понимаю вполне определенный звук ищешь

Все говорят, что не красавица
А мне такие больше нравятся
Ну что ж такого, что наводчица
А мне ещё сильнее хочется!
:)
 
Мне просто опыта работы со спектром не хватает. Судя по однообразным результатам - два варианта: либо драйвер во всех режимах чувствует себя нормально и не даёт особых искажений. Либо - везде всё плохо с ним и ничего не помогает.
Есть, правда, третий вариант - что-то неправильно намерил...

Если предположить, что драйвер во всех режимах чувствует себя нормально - то я могу задаться током через лампу (например, 7 мА), подобрать анодный и катодный резистор - и пользоваться. Зная уже наверняка, что ничего особо другого мне от 6Н6П - не добиться.
 
Если предположить, что драйвер во всех режимах чувствует себя нормально - то я могу задаться током через лампу (например, 7 мА), подобрать анодный и катодный резистор - и пользоваться. Зная уже наверняка, что ничего особо другого мне от 6Н6П - не добиться.
дилетанский вопрос: а лампаду поменять не судьба?
 
дилетанский вопрос: а лампаду поменять не судьба?
ещё более дилетанский ответ: а что её менять-то? По звучанию - нравится. По измерениям - жду комментариев опытных сего. Может она и нормально себя ведёт...
Я вот думаю - 40 кОм в аноде поставить... 7,5 мА тока. И уже не будет столько жара от резюков драйвера. А звук - послушать потом... И я уже не буду думать, что там какие-то искажения увеличились из-за уменьшения тока. Эксперименты же со спектром провёл...
 
ещё более дилетанский ответ: а что её менять-то? По звучанию - нравится.
ну так все для этого и делается в итоге.
Звук или нравится, или нет. Слушать то тебе, а не аксакалам :)
Искажения 0.8%?
Ну значит так тому и быть. :)
 
Меня то собственно что тревожило: что, типа я с этой лампы (6Н6П) могу получить какие-то лУчшие режимы, поменяв номиналы катодного и анодного резисторов... именно это-то и не давало покоя. А вот, результаты опытов - как бы говорят, что не особо то есть разница, что там в аноде и катоде стоит. Так бывает (вопрос к аксакалам)?
 
А вот, результаты опытов - как бы говорят, что не особо то есть разница
если для тебя ее нету, то зачем ее дальше искать?
Разве что из спортивного интереса.
Объективная реальность это то, что дано нам в ощущениях :)
Если ощущения одинаковы, то реальность одинакова тоже :)
 
Мысль пришла: цоколевка у 6Н6П и 6Н23П совпадает. Поставлю 40 кОм в анод и перетыком замерю лампы, со спектром... вот это интересно, по-моему. Правда - при любых результатах полученных - решающее мнение за прослушкой.
 
Правда - при любых результатах полученных - решающее мнение за прослушкой.
эту мысль я и пытаюсь донести.
Если мне подстаканник в машине удобен справа ближе к сиденью, то мне пофиг, где он должен располагаться по феншую :)
 
В области рабочей амплитуды до 15В всё выглядит хорошо, и разница между вариантами мало заметна. Если же "под лупой смотреть", то последние два варианта как бы получше, ИМХО. Здесь, наверное, уже имеет смысл перейти к исследованию двухтоновым сигналом, чтобы выявить больше различий.
Ещё один момент надо иметь в виду: изменяя соотношения анодного и катодного резисторов, также меняем коэффициент усиления каскада и, как следствие, глубину внутрипетлевого усиления общей ООС схемы, и это тоже окажет влияние на звучание, т.е. глубину ООС после изменения режимов работы ламп имеет смысл "покрутить" ещё раз.
Также можно попробовать поменять местами выходные лампы и сравнить звучание, т.к. схема вых. каскада "условно симметрична", как уже верно заметили, да и собственно сами лампы не абсолютно одинаковы.

Меня то собственно что тревожило: что, типа я с этой лампы (6Н6П) могу получить какие-то лУчшие режимы, поменяв номиналы катодного и анодного резисторов... именно это-то и не давало покоя. А вот, результаты опытов - как бы говорят, что не особо то есть разница, что там в аноде и катоде стоит. Так бывает (вопрос к аксакалам)?
Катодный резистор R6 первой лампы в Вашей схеме не шунтирован конденсатором и образует местную обратную связь, которая уменьшает искажения каскада и сглаживает возможные различия между вариантами, ИМХО.
 
Последнее редактирование:
Докладываю, что я делал. В надежде - быть направленным на нужное русло.
Значит - измерял амплитуду на сетке ведущей выходной лампы (на ведомой - там нет никакого сигнала). А эта ведущая выходная - через резистор антизвонный связана с анодом драйвера.
Подал сигнал синусоиду 3В амплитуды на РГ перед 6Н6П (с усилителя на LM3886). Увеличиваю сигнал с помощью РГ. Наблюдаю амплитуду на сетке 6П14П по осциллографу. Ограничение верхушки синусоиды наступает, но слишком уж плавно. Сложно уловить момент начала ограничений. Одно точно - при амплитуде 15В - ограничения явные. Но, мне кажется, что я не вижу чёткого наступления ограничения из-за непосредственной связи с анодом драйвера. По идее - смещение у 6П14П в районе 10-11В. И при этой амплитуде, по логике - должно наступать ограничение синусоиды. Но однозначно - 15В амплитуды точно достаточно для раскачки 6П14П. (исходя и проведённых позже опытов - я уже готов предположить, что возможно - 15В это было ограничение по драйверу. Возможно - в таком подключении, с гальваносвязью - на осциллографе не видно ограничений по сетке - всё перебивает сигнал с анода драйвера).
Далее была собрана такая схемка, для измерений драйвера:
Посмотреть вложение 27013
По осциллографу смотрел синусоиду на аноде драйвера. Подстроечником в катоде драйвера - находил момент, когда появлялись искажения при нужной мне амплитуде на аноде.
Значит - как и было оговорено - смотрел при двойной амплитуде, что намерил на сетке 6П14П - то есть, смотрел наступление ограничений при амплитуде 30В.
В первом опыте (по схеме выше) - ограничение синусоиды на аноде, с амплитудой 30В наступили при напряжении на катоде 3,4В. При бОльшем смещении - ограничений нет. При мЕньшем смещении - одна полуволна синусоиды подрезана.
Я всё же решил, что запас амплитуды в 30В на аноде мне "не по карману" и далее замерил, при каком смещении наступает ограничение амплитуды величиной 20В. И получил, что ограничение амплитуды 20В синусоиды на аноде драйвера наступает при смещении 2,8В.
Далее я смотрел спектр (то есть, при смещении 2,8В). Сигнал чуть уменьшил (чтобы немножко опуститься от явных искажений).
Итак, при смещении 2,8В, при Ra=15,7 кОм и размахе амплитуды на аноде 18В получил вот такие следствия возмущения частотой 1 кГц:
Посмотреть вложение 27021
затем, при том же состоянии ещё чуть уменьшил амплитуду, до 15В и сделал замер:
Посмотреть вложение 27022

Далее я увеличил номинал анодного резистора до 23,2 кОм и снова сделал замеры.
Ограничение амплитуды 30В наступило при смещении 3,2В.
Ограничение амплитуды 20В наступило при смещении 2,7В.
Замеры при этом (смещение 2,7В), для амплитуды 18В:
Посмотреть вложение 27023
для амплитуды 15В:
Посмотреть вложение 27024

Далее поставил анодный резистор 35 кОм.
Амплитуда 30В ограничилась при смещении 3,1В, амплитуда 20В - при смещении 2,5В
Картинки для амплитуды 18В:
Посмотреть вложение 27025
для амплитуды 15В:
Посмотреть вложение 27026

ну и наконец - поставил анодный резистор 50 кОм.
30В амплитуды ограничились при смещении 3,2В, 20В амплитуды - при смещении 2,7В
Картинки для амплитуды 18В (смещение 2,7В):
Посмотреть вложение 27027
для амплитуды 15В:
Посмотреть вложение 27028

Выяснилось - что смещение (при котором наступает ограничение сигнала) не сильно зависит от величины анодного резистора (а следовательно - и от тока через лампу).
Что можно сказать по полученным графикам - 6Н6П нормально работает? Какой номинал анодного резистора предпочтительней (это влияет на величину тока и соответственно - тепловыделение на резисторах).

Если я имею правильные представления - то разница между пиком на 1 кГц и пиком на 2 кГц - это есть искажения. По графикам - они примерно везде одинакова (эта разница) и составляет около 40 дБ. Скольки процентам искажений это соответствует? Это нормально?
Посмотрел точнее - разница между пиком на 1 кГц и 2 кГц - составляет 42 дБ. По калькулятору онлайн - это соответствует 0,8% искажений.
Ставь анодный резистор 50 киллом, с ним спектр самый самый.
 
Меня то собственно что тревожило: что, типа я с этой лампы (6Н6П) могу получить какие-то лУчшие режимы, поменяв номиналы катодного и анодного резисторов... именно это-то и не давало покоя. А вот, результаты опытов - как бы говорят, что не особо то есть разница, что там в аноде и катоде стоит. Так бывает (вопрос к аксакалам)?
А не верь всему, что пишут. Я тоже долбался с драйвером для 2А3, пока не уменьшил ток через лампу.
А с уточненной обвеской для 6н6п и 6н23п покатит.
 
Я ещё интересные измерения провёл.
Протестировал трёх претендентов на драйвер: 6Н6П, 6Н23П, 6Н14П.
Для всех трёх ламп были общие требования: неискажённая амплитуда на аноде 30В, сопротивление анодного резистора 40 кОм.
Спектр снимал при амплитуде 28В на аноде (для всех).

1. 6Н6П.
Смещение (минимальное) 2,9В.
Напряжение на аноде 72В.
Ток через лампу 6,5 мА.
6Н6П 28В.jpg


2. 6Н23П
Смещение (минимальное) 1,5В.
Напряжение на аноде 81В.
Ток через лампу 6,9 мА.
6Н23П 28В.jpg


3. 6Н14П
Смещение (минимальное) 1,8В.
Напряжение на аноде 103В.
Ток через лампу 6,7 мА.
6Н14П 28В.jpg


Удивила меня 6Н6П. При таком низком напряжении на аноде (72В) имеет такое большое смещение (2,9В). Это сильное отклонение от официальной ВАХ на 6Н6П. Может, просто такой экземпляр попался, может даже отдельная половинка
1.jpg2.jpg
 
Снимал спектры каскада на полевиках с ламповым драйвером.
6н6п и    и латерал.JPG6н23п и латерал.JPG6н23п-ев драйвер.JPG6н23п-ев с анодным резистором.JPG6н23п-ев спектр.JPG6н28б драйвером.JPG

Я ещё интересные измерения провёл.
Протестировал трёх претендентов на драйвер: 6Н6П, 6Н23П, 6Н14П.
Для всех трёх ламп были общие требования: неискажённая амплитуда на аноде 30В, сопротивление анодного резистора 40 кОм.
Спектр снимал при амплитуде 28В на аноде (для всех).

1. 6Н6П.
Смещение (минимальное) 2,9В.
Напряжение на аноде 72В.
Ток через лампу 6,5 мА.
Посмотреть вложение 27034

2. 6Н23П
Смещение (минимальное) 1,5В.
Напряжение на аноде 81В.
Ток через лампу 6,9 мА.
Посмотреть вложение 27035

3. 6Н14П
Смещение (минимальное) 1,8В.
Напряжение на аноде 103В.
Ток через лампу 6,7 мА.
Посмотреть вложение 27036

Удивила меня 6Н6П. При таком низком напряжении на аноде (72В) имеет такое большое смещение (2,9В). Это сильное отклонение от официальной ВАХ на 6Н6П. Может, просто такой экземпляр попался, может даже отдельная половинка
Посмотреть вложение 27037Посмотреть вложение 27038
Ток уменьшаем , резистор в катоде увеличиваем, добываем смещение. А оно у 6Н6П обычно большое.

Я ещё интересные измерения провёл.
Протестировал трёх претендентов на драйвер: 6Н6П, 6Н23П, 6Н14П.
Для всех трёх ламп были общие требования: неискажённая амплитуда на аноде 30В, сопротивление анодного резистора 40 кОм.
Спектр снимал при амплитуде 28В на аноде (для всех).

1. 6Н6П.
Смещение (минимальное) 2,9В.
Напряжение на аноде 72В.
Ток через лампу 6,5 мА.
Посмотреть вложение 27034

2. 6Н23П
Смещение (минимальное) 1,5В.
Напряжение на аноде 81В.
Ток через лампу 6,9 мА.
Посмотреть вложение 27035

3. 6Н14П
Смещение (минимальное) 1,8В.
Напряжение на аноде 103В.
Ток через лампу 6,7 мА.
Посмотреть вложение 27036

Удивила меня 6Н6П. При таком низком напряжении на аноде (72В) имеет такое большое смещение (2,9В). Это сильное отклонение от официальной ВАХ на 6Н6П. Может, просто такой экземпляр попался, может даже отдельная половинка
Посмотреть вложение 27037Посмотреть вложение 27038
Спектр по идее должен спадать по экспоненте, тогда и звук приличный. А когда пузо торчит, такой звук когда--то достанет.
 
Последнее редактирование модератором:

Статистика форума

Темы
3,305
Сообщения
263,160
Пользователи
2,544
Новый пользователь
vlad'mir
Назад
Сверху Снизу